АВК
2 ранг
- Регистрация
- 13 Ноя 2023
- Сообщения
- 888
- Реакции
- 88
- Баллы
- 15
- Возраст
- 67
- Город
- культурная столица Поволжья
- Имя
- дядя АЛЕКС
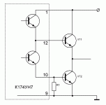
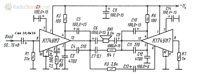
отвечаю по порядку.если вы начинающий радиолюбитель и у вас мало опыта, то действительно лучше начинать с простых схем. Та же микра К174УН7 по типовой схеме имеет полосу порядка 50 кГц и звучание как у ТДАшек 35-ти летней давности. Когда разрабатывал магнитофон Беларусь 210С искал ей замену, но так и не нашел, в то время ничего подходящего не было. Ее достоинство в том что элементы коррекции у нее внешние и при удачной разводке печати с их помощью можно расширить полосу пропускания вплоть до 450 кГц. Я остановился на полосе 350 кГц чтобы иметь технологический запас на серии. Вот тогда магнитофон зазвучал совсем по другому. Схему магнитофона найдете в интернете
Паять я начал году в 1969, дютехтурьный приОмних.
Максимум, что паял за активное любительство - 15 транзисторов (это схема, которая работала) и гдето 24 транзистора в схемке, которую я сам ''разрабатывал'' но так и не удалось запустить.
Да, ещё была рабочая схема на 7 микрах.
Всё, это мой предел 1997 года.
Потом было не до того, я только прихватывал отвалившееся...

КАК меня назвать - незнаю. Может и ''начинающий''.
А вот что ''радиолюбитель'', так точно, почти. Приёмники я больше почти не паял, только стабилизаторы и УНЧ.
А электронного образования вообще нет.
Так вот, сейчас вдохновляюсь на ЛЁГКУЮ, МАЛУЮ, НЕБОЛЬШУЮ переделку нескольких усилителей, создание ещё пары колоночек, для начала наушники переделываю и восстанавливаю.
Теперь подведём черту под миру к174ун7.
Микросхема К174УН7 описание, параметры, схемы включения (даташит datasheet)
Описание, параметры и схемы включения микросхемы К174УН7, что представляет собой однокристальный УНЧ.
Причём резкое нарастание со 100 гц и ограничение частот где то на 15 кГц.
При большой мощности
вообще ''завал''....Да собственно сами освежите память - посмотрите графики на том сайте по ссылке.
И ещё - когда её ''прорабатыаал'', то видел схему улучшайзинга - добавочный кт3102 в начало ставили. И описание, что такое ''улучшение'' вызывает нестабильную работу.
И ещё - недавно видел чьёто предложение по умощнению её выхода. Так заглох тот вопрос, видимо низзззя это сделать.
Сейчас ту схему вставлю.











