Схемотехника усилителей 2021

  • Автор темы Автор темы rngtng
  • Дата начала Дата начала
Ну и что там на схеме? К левому транзистору прямой провод, а к правому два раз изогнутый - всё, трындец, асимметрия.
 
Там ещё и зеркало - несимметричный элемент.)
 
Более, есть устойчивое, доказательное многими, что делать не надо ни когда, наприме, найдите хоть один проект из ТОП, где применили бы Кривоид? А коррекция как гирляда новогодняя (ухудшения специальные, маркетинг)? А Агеевские темы - там только параллельные. Ну, Сухов, так там подход другой, однотакт имеет свои плюсы и минусы (относительно параллеников), но и я выбираю однотакт, хоть пары подбирать не надо.
зря это вы ''кривоиды'' ругаетесь.
Давно доказано, что псевдокомплементарный ВК на несильной моще вполне симметрично работает.
Вспомните хотябы ПЕРВОГО из ТОПа - Шушурина78.
 
Я не знаю как выглядит тестовый бурст по ДИМ, но суть от этого не меняется.
Это высокоскоростной с резкими и быстрыми перепадами импульс/пакет наполненный внутри апериодичной смесью частот в звуковом диапазоне.
То что я понимаю бурстом, это чисто подручное средство для проверки усилителя на скорострельность и линейность. Он может не правильный, но достаточный что бы понять, тянет усилок или не тянет

После прямого графического сравнения вход/выход, как по мне, бурст стоит наверное на втором месте, по точности и достоверности оценки усилителя на верность воспроизведения.
Компенсационный метод показывает искажения, но ничего не говорит о скорострельности ( корректно отрабатывать быстрые и большие перепады аиплитуд),это может сделать только бурстовый метод или графический /прямой, когда форма сложного апериодичного звукового сигнала на входе и выходе, сравнивается непосредственно.
По аналогии с нашим мозгом, когда задания увеличивают сложность и скорость ,в какой то момент мы начинаем совершать ошибки,и чем выше скорость и плотность изменения вводных, тем больше ошибок.
В усилителе происходит примерно то же самое, он "ошибается искажениями"
Поэтому бурстовый метод, это правильно и перспективно.
Скачайте тестовый трек с "тяжёлыми" барабанами, и посмотрите -послушайте,чего стоит ваш красавец- любимчик.
Где скачать,я не знаю,мне хватает бурстов и из обычной музыки.
для нормального усилителя нет никакой разницы тяжелые барабаны или лёгкие. ему вообще безразлична форма сигнала в пределах рабочего диапазона частот на который он рассчитан. нет никакой разницы барабаны там-тамы или треугольники. для него это лишь сигнал. вчера в модели мы что подавали? уже забыл? смесь меандра и синуса. какие там нахрен барабаны, тут сигнал из обрезков синусоид , вертикальных стенок и прочих ужасных вещей. ужасных не для усилителей. вчера мы проверили их аж три , общего у них - принципы частотной коррекции. результат один и тот же- плевать они хотели на этот ДИМ. с колокольни.
 
А чому тоді дядько Бокарьов в сусідній темі на соплі сходить і підбирає вгору та вниз суттєво різні за "швидкісними" характеристиками транзистори?
А дядько Баксандал впер до квазикомпліментарного виходу діод імені себе ще років півста тому як?
Вони про щось не знають?
Сьогодні квазикомпліментарний ВК повторювати безглуздо, в будь-якій з інкарнацій, бо для підсилювачів для звуку достатньо компліментарних транзисторів навипускали. Використовуйте речі за їх основним призначенням і буде вам щастя.
Бліх кують придурки.
так я об Баксандале и писапл - работает такой УСь вполне симметрично на небольшой мощще.

А Бокарёв и меня споддвиг такой нессиметричный по частоте ВК обдумать. Только в классе АВ и с применением симметрирующего конденсатора.

Насчёт комплементаров - а нет комплементара к гепманиевому П215.
Да и вообще всё это - пенсионерское развлечение. ПРИКОЛ такой в творчестве.
 
Н

Не вопрос.
Собсно говоря скорострельность нужна только для оч.сложного необработанного сигнала,а таких,в реальной записях поп. музыки просто нет,его спецом обрабатывают,что бы звучало даже в паршивенькие усилители, не говоря уж о приличных.
Вопрос только в том, что считать нормой, а что нет.
Бурст метод позволяет определить границы скорострельности усилителя, его максимальные возможности.
Например я сделал усилок, тестирую бурстом из музыки, он искажает,что то меняю по разумению, он искажает меньше, ещё меняю, он почти не искажает,...вот и весь сказ для чего нужен бурст - метод
Меандр 100кГц половинного размаха - сойдёт? 200кГц подавать не буду -цобелей не напасёшься.
 
Н

Не вопрос.
Собсно говоря скорострельность нужна только для оч.сложного необработанного сигнала,а таких,в реальной записях поп. музыки просто нет,его спецом обрабатывают,что бы звучало даже в паршивенькие усилители, не говоря уж о приличных.
Вопрос только в том, что считать нормой, а что нет.
Бурст метод позволяет определить границы скорострельности усилителя, его максимальные возможности.
Например я сделал усилок, тестирую бурстом из музыки, он искажает,что то меняю по разумению, он искажает меньше, ещё меняю, он почти не искажает,...вот и весь сказ для чего нужен бурст - метод
Тоже мне проблема. Бурст сформировать. Вам что, прислать в подарок от Спектры заданный Noise Burst или Tone Burst ? Шоб вы успокоились.
 

Вложения

  • GD_HOOD.png
    GD_HOOD.png
    69.3 KB · Просмотры: 121
1705408135305.png
Тотентанц, групповая задержка линейна во всём диапазоне(295нс) частот от инфразвука до 40кГц, дальше - падает. И что? Видно только что коррекция не оптимальна, впрочем это и по графику фазы прекрасно видно. Ток я в этом варианте его не паял. Ибо он первый.)
В общем и целом это особо нихрена не значит.
 
По сути, бурст -искажения, это специфические динамические искажения.
Как они проявляются.
Вот я слушаю музычку на среднем уровне,или ниже среднего, все так норм. звучит - поет, потом бац!...бурст импульс из смеси бочки, баса, хэта и тарелок, и усилок делает ..бзззз, и это не клип,до клипа далеко,это реакция на бурст.
Проще говоря,если музыка спокойная и несложная по динамике и динамическому спектру, то бурст-искажения могут себя и не проявить, будете думать что у вас идеальный усилок.
Это реакция на коррекцию однополюсным миллером, как правило. Тут даже думать нехрен. Если усилитель кушает меандр 100-200кГц то для него эти бочки хэты и тарелки существенно ниже его возможностей.
Музыку я на своём усилке слушал всякую, разную. А учитывая что репертуар выбираю сейчас не я, то и за гранью моих интересов. Нигде он не захлёбывается и бзз не делает. Да и с чего бы вдруг?
 
NEULO, Вы были правы - сборка продолжает являть чудо....
А про ''схемы Лина'' - у Вас вдохновения или времени пока небыло ?
На всякий случай ссылку на них поднимаю.

Там все различия между вариантами - несколько деталей или их номиналов.
За основу был взят вот этот вариант:
Лидер206 серийный.JPG
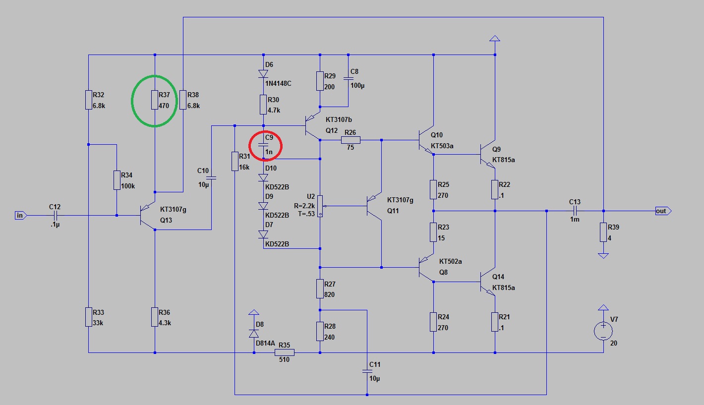
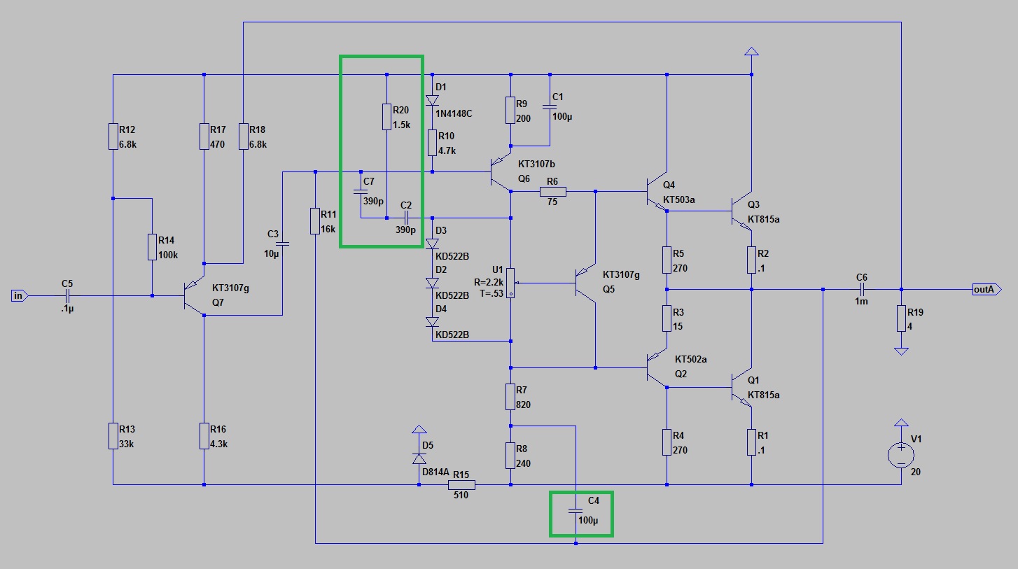
Перевёрнут с головы на ноги и сразу сделаны две вещи - снижено усиление (обведено зелёным) и отмечена убогая частотная коррекция , про которую я тут уже много раз говорил(обведено красным)
Lead1_cx.jpg
Осталось заменить коррекцию на более менее человеческую(обведено зелёным) и заменить конденсатор в вольтдобавке: вместо 10мкФ поставить 100мкФ, чтоб низы хоть как то хоть где то, получается вот так:
Lead1A.jpg
По итогу спектр несколько очистился от искажений, наверное децибел на 10-15 стало лучше. По крайней мере при воспроизведении речи теперь можно будет слова разобрать.
модель тута для сравнения:
 

Вложения

Последнее редактирование:
все эти динамические искажения и искажения обрезков характерны для схем с простейшей миллеровской коррекцией, попросту отставшим от прогресса лет на 40. инвалидов мучать оно конечно хорошо. но их время истекло.

https://forum.vegalab.ru/showthread.php?t=90315&p=2927290&viewfull=1#post2927290

belka

«В соседней ветке я взял модель какого-то Парафина (смешная поделка) и дорисовал ей недостающие детальки.

к базовой схеме Видерхольда был добавлен 1 (один) транзистор и получено усиление не менее 170дБ!»

Ну что ж, проведем проверку «устаревшим» тестом Оталы авторскую модель
Для сравнения глянем аналогичный тест усилителя Лозицкого
как ни странно но крутой композит с петлевым 170 дБ уступает усилителю с "устаревшей" схемотехникой на 18 дБ. В ВВ2021 строенные выходные транзисторы, в усилителе Лозицкого - сдвоенные. В обоих усилителя ВК - "тройка" Дарлингтона. Питание и там и там +-40 В.
 

Вложения

  • BB2021_DIM-30.png
    BB2021_DIM-30.png
    128 KB · Просмотры: 93
  • Lozickiy_40V-servo-Mod_DIM-30.png
    Lozickiy_40V-servo-Mod_DIM-30.png
    137.8 KB · Просмотры: 85
Последнее редактирование:
Вы предлагаете мне начать разбираться в сортах г@на? Спасибо большое, усилитель белки я моделировал когда он ещё только его проектировал и в железе его не существовало. И каким то непостижимым образом (ну надо же) я не стал пытаться в свои схемы тыкать "интегратор накачки".
Вчерашние тесты наших моделей вас явно ни в чём не убедили и вы будете и дальше долбать свою ересь в неокрепшие мозги отдельных товарищей?
Ageres меня на веге зовут, если интересно. И я там довольно давно ничего не пишу, потому что спорить с пьяной белкой мне неинтересно, а апгрейдить Заратустру на 1000 страниц- спасибо большое- обойдусь.) _da
о. Да вы дяденька Петров ещё и некропостер, как я погляжу.(зашел таки на вегу), китайский усилитель на ГУ-50, как интересно. Всю жизнь о таком мечтал. _preved
 
Последнее редактирование:
Вчерашние тесты наших моделей вас явно ни в чём не убедили и вы будете и дальше долбать свою ересь в неокрепшие мозги отдельных товарищей?
глянул твою поделку для наушников. Обычный композит, не лучше многих других...
Но гордыня прет из тебя прямо через край, таких самовлюбленных хамов еще не встречал.
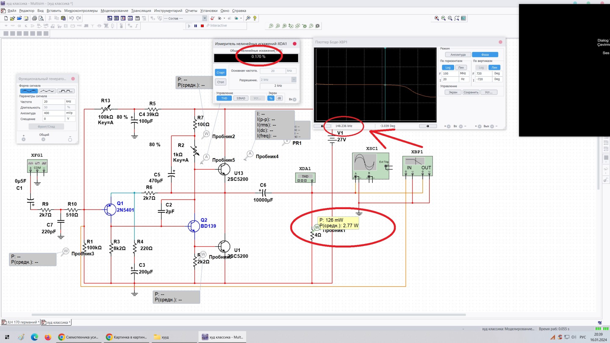
Вот еще методика измерения искажений памяти (memory distortion), по сути использован компенсационный метод измерения искажений которые ты не признаешь. Учись, а то так и будешь измерять только два параметра THD и IMD никак не коррелирующих с качеством звука
 

Вложения

Вот еще методика измерения искажений памяти (memory distortion)
Я надеюсь, вы понимаете, что единственное средство "запомнить" сигнал в УНЧ, это нагрев (и остывание) его входных транзисторов вслед за сигналом?
И "памятью" это явление (изменение параметров транзисторов при нагреве/остывании из-за непостоянства рассеиваемой ими мощности) называется из-за того, что температура меняется медленнее, чем сигнал.

Обеспечьте изменение рассеиваемой мощности транзисторами входного дифф-каскада на уровне единиц микроватт (при общем, среднем уровне мощности на них в несколько милливатт), и вся "память" исчезнет.

Да, сигнал типа "вспышка", - ~два~три полных периода синусоиды, - удобен для выявления изъянов схемы.
И дело тут вовсе не в tPD усилителя. Вы же, надеюсь, строите УНЧ, а не 155ЛА3 какую-нибудь...
 
Я надеюсь, вы понимаете, что единственное средство "запомнить" сигнал в УНЧ, это нагрев (и остывание) его входных транзисторов вслед за сигналом?
Я когда тестировал свои усилки концертники на эквивалент нагрузки, подавая на вход музыку, транзисторы - "пели", и "пели" довольно громко, что можно было даже различить мелодию (огибающая)
Это были КТ 825-27 в метале.
 
За основу был взят вот этот вариант:
Посмотреть вложение 83237
Перевёрнут с головы на ноги и сразу сделаны две вещи - снижено усиление (обведено зелёным) и отмечена убогая частотная коррекция , про которую я тут уже много раз говорил(обведено красным)
Посмотреть вложение 83238
Осталось заменить коррекцию на более менее человеческую(обведено зелёным) и заменить конденсатор в вольтдобавке: вместо 10мкФ поставить 100мкФ, чтоб низы хоть как то хоть где то, получается вот так:
Посмотреть вложение 83239
По итогу спектр несколько очистился от искажений, наверное децибел на 10-15 стало лучше. По крайней мере при воспроизведении речи теперь можно будет слова разобрать.
модель тута для сравнения:
NEULO, спасибо за ''разбор полётов'', но увы - Вы поняли всё не так и сделали разбор с середины.
Ситуация такова - в самых ближних планах есть - оживить древний усилитель.
40 лет назад я его сделал небольшой модернизацией заводских блоков.
Было у меня на выбор экспериментальные УМ и серийные.
На слух тогда я выбрал ''экспериментальные''. Это которые с синьки от КБ.

Долго у меня работал тот усилитель. Потом с компа работал.
Последних 10 лет ''на складе''.

Так вот легче его - ''экспериментальные'' УМы оставить.
Но если окажется, что они намного хуже ''серийных'', то можно путём довольно большой возни поменять блоки.

Так вот, сначала бы хотелось узнать параметры и того и другого УМов. Как то - мощность у какого больше?
Искажения у какого УМ лучше или хуже и насколько - в %х. Это главный интерес....
Ну а уж только потом, как ''заключительный аккорд'' - как можно модернизировать лучший из этих УМов?

А отличия у экспериментального и серийного УМов - есть или нет вольтодобавка, разные сопротивления в предоконечниках (270 Ом или 5,1ком), цепочка Баксандала ''вывороченная'' - последовательно диод с разистором или один резистор. Ну и мелкий резистор в базу одного из предвыходников.
Да - термокомпенсация либо диодами на радиаторы, либо алюминиевый теплоподвод к термотранзистору с выходного радиатора.

Вроде всё перечислил.

А у ''стандартных - тоже разночтение - есть точка соединения от Р10 к диодам или нет там соединения.
До реального блока добраться и посмотреть по дорожкам - что там и как, пока не могу...

Поскольку схема Лина применена модернизированная, да ещё на супер-транзисторах (кт3107), то она, насколько я могу умозрительно судить, не хуже 0,5% искажений.
А если её ещё доделать - типа симметрирующий конденсатор параллельно термокомпенсации - в базы предоконечников соединить, то искажения ещё заметно убудут.
Но насколько ?
Это может симулятор сказать.
А у меня симуль не пошёл - сьехал.... Вот я и прошу Вас посмотреть....

о, как - а можно посмотреть на схему?
Спасибо.
Вот, я Вам дам схемку неплохого КВАЗИ
 

Вложения

  • Лидер206 экспериментал.JPG
    Лидер206 экспериментал.JPG
    672 KB · Просмотры: 175
глянул твою поделку для наушников. Обычный композит, не лучше многих других...
Но гордыня прет из тебя прямо через край, таких самовлюбленных хамов еще не встречал.
Вот еще методика измерения искажений памяти (memory distortion), по сути использован компенсационный метод измерения искажений которые ты не признаешь. Учись, а то так и будешь измерять только два параметра THD и IMD никак не коррелирующих с качеством звука
Чёт я в поезде не очень внимательно прочёл.
Начнём. Я не спрашивал вашего мнения о своей схеме, могу лишь сказать что она не для таких как вы. Ну нету в ней ведра транзисторов и слитого в толчок усиления размером децибел так в 70. Приношу пардону, не виноватый я. Исправлюсь, начну помои по вашему образцу рисовать.
Про компенсационный метод. Может у вас фамилие Акулиничев? Нет? Иван Тимофеич мне лично претензий не высказывал? ну и всё. Вы то кто по сравнению с ним? Примерно как кучка картошки на участке против Эвереста.
И где я говорил что я его не признаю? В данный момент я его не использую, ибо мне проще использовать прямой метод измерений просто в силу более простых рассчётов, которые к тому же делаю не я , а компьютер.
И когда это мы с вами, господин хороший на брудершафт попили?
 
мультфильм снять бы про неё, да, лень потом 2 этажом дополнительные детальки вешать (пп от Али с бабаем лежат, сток).
На 2sk170 (и КП303), латералы в ВК - не хочет работать, точнее не устроила (сейчас пересмотрел - "турбинки "разгоняют, дальше - тормоз,.. с КТ903 надо посмотреть).
Наверное, я не умею их готовить. )
А, так заманчиво... ФЧХ до 150кГц - полка, а если на "турбинках"... интерсно, а что с полевыми из ИИП, сейчас они очень хороши...
 
Последнее редактирование:
Вот, я Вам дам схемку неплохого КВАЗИ
Я вже пропонував вам К174УН7 замість всього цього.
Отримаєте результат на порядок-два кращий за спотвореннями
при 4 Вт на 4 Оми, за напруги живлення 16 Вольт.
Можна знайти два модулі від радянських кольорових телевізорів чи один модуль від касетного Маяка, і модернізувати.
 
Последнее редактирование:
Я вже пропонував вам К174УН7 замість всього цього.
Отримаєте результат на порядок-два кращий за спотвореннями
при 4 Вт на 4 Оми, за напруги живлення 16 Вольт.
Можна знайти два модулі від радянських кольорових телевізорів чи один модуль від касетного Маяка, і модернізувати.
Вы предлагает с нуля делать фигню, которая даже ''класса'' не имеет....
Эта микра к174ун7 у меня весть, я месяц назад думал делать на ней что - решил НЕделать. Фигня.
А вот схема УСИЛИТЕЛЯ - пусть старой схемотехники, на порядок лучше.
При 25 вольт питания 10 ватт хорошей мощщи давали.
А если получится, то завтра НЕУЛО и % искажений скажет.
Думаю, что искажения у этого усилителя как минимум в два раза лучше чем у микры к174ун7
 
Вы предлагает с нуля делать фигню, которая даже ''класса'' не имеет....
Касетний магнітофон Маяк, в якому таких мікросхем стояло по одній на кожен канал за схемою майже за даташитом, відповідав другому класу за радянською класифікацією. :)
Эта микра к174ун7 у меня весть, я месяц назад думал делать на ней что - решил НЕделать. Фигня.
Справа ваша. Аби вичавити з 174УН7 те, про що я пишу, потрібно виконати дві простих лабораторних роботи. Налаштування, відмінне від даташитного.
А вот схема УСИЛИТЕЛЯ - пусть старой схемотехники, на порядок лучше.
При 25 вольт питания 10 ватт хорошей мощщи давали.
А если получится, то завтра НЕУЛО и % искажений скажет.
Думаю, что искажения у этого усилителя как минимум в два раза лучше чем у микры к174ун7
Доживемо до завтра, побачите;)
 
Последнее редактирование:
Не, с нуля я делать что то не готов.
Давно с нуля не делал.....
А вот раскачаться и мУдернизировать что то - попростому, это как раз хочется.
То, что разница не больно большая я и сам ДОГАДЫВАЮСЬ...(плюс минус километр). А вот ТОЧНО не знаю, в цифирях. А вот хочется - вот цифири узнать.
Я знаете ли ничуть не меньший лентяй чем вы. Тем не менее как то спроектировал, рассчитал, плату развёл и даже немножко спаял. Перед этим было собрано два макета навесным монтажом, та ещё арабская вязь из выводов. И ничего. Живой пока.
Днём порисуем варианты Линов. Как и обещал.)
 
Кстати, о Худе. У Худа "гвоздь в заднице" 25нс в полосе частот до мегагерц.
более того, мало того что ГВЗ имеет низкое значение, так Худ не нуждается в индуктивности на выходе для устойчивой работы. А ведь индуктивность - это еще одно "зло" создающее последовательный колебательный контур с реактивностями нагрузки. Вот почему усилители могут по разному работать с разными АС, начинается возня по подбору подходящей АС к конкретному усилителю.

Ben Duncan_High Performance Audio Power Amplifiers_(1996) p.216

“Некоторые усилители мощности, часто с уменьшенной или отсутствующей глобальной ООС, работают с выходными цепями, часто состоящим только из цепи Цобеля. Это так называемые «выходные безиндукторные типы». Впервые они появились в начале 1980-х годов после того, как некоторые британские производители высококлассных и малобюджетных бытовых усилителей мощности обнаружили постоянное и ценное улучшение качества звука при удалении выходной катушки индуктивности.”
Далее автор предупреждает что усилителей способных работать без индуктивности мало и если она стоит, то во избежание выхода усилителя из строя ее не следует просто так удалять

Вы предлагает с нуля делать фигню, которая даже ''класса'' не имеет....
Эта микра к174ун7 у меня весть, я месяц назад думал делать на ней что - решил НЕделать. Фигня.
А вот схема УСИЛИТЕЛЯ - пусть старой схемотехники, на порядок лучше.
При 25 вольт питания 10 ватт хорошей мощщи давали.
А если получится, то завтра НЕУЛО и % искажений скажет.
Думаю, что искажения у этого усилителя как минимум в два раза лучше чем у микры к174ун7
если вы начинающий радиолюбитель и у вас мало опыта, то действительно лучше начинать с простых схем. Та же микра К174УН7 по типовой схеме имеет полосу порядка 50 кГц и звучание как у ТДАшек 35-ти летней давности. Когда разрабатывал магнитофон Беларусь 210С искал ей замену, но так и не нашел, в то время ничего подходящего не было. Ее достоинство в том что элементы коррекции у нее внешние и при удачной разводке печати с их помощью можно расширить полосу пропускания вплоть до 450 кГц. Я остановился на полосе 350 кГц чтобы иметь технологический запас на серии. Вот тогда магнитофон зазвучал совсем по другому. Схему магнитофона найдете в интернете

Вот, я Вам дам схемку неплохого КВАЗИ
подобные усилители (однокаскадные с параллельной ОС) были популярны среди радиолюбителей 60-х начала 70-х годов прошлого века. Мой сын делал подобный усилитель в 5-м классе и дал ему название "Clear". Схема из журнала Радио 1970-02
AMP_Radio_1970-02.jpg

хотелось бы увидеть хотя бы одну вашу поделку, в качестве ответной любезности. а то вы щёчки дохрена раздуваете, но кроме помойки лозицкого других схем от вас не видать.
лет пять назад ко мне обратился друг с просьбой проанализировать схему Хираги на предмет можно ли ли сделать ее более экономичной, не в классе А. Я переделал ее по аналогии со схемой Лозицкого. Вот что получилось. Как видите ГВЗ менее 50 нс. Ток покоя можно устанавливать в пределах 100...120 мА. Друг собрал его и остался доволен звуком. Правда питание у него было поменьше, всего +-25 В
Позднее я рекомендовал ему добавить на входе простейший буфер на JFET для исключения влияния выходного сопротивления источника сигнала. Но он так и не сделал его.
HIRAGA-Mod.png
 
Когда разрабатывал магнитофон Беларусь 210С
ещё там есть, Радио-1987, номер 5, стр.54. Жаронкин А. г. Омск
КП303 полосу должен увеличить, симулировать надо, чтоб не свистнул (ППК подобрать)
Да, здесь, может оказаться, что "костыли" не помешают, ТЗ подпереть (и в композит)

очень понравился Марантс из 198х, линейка ТОП, но... термо, как у всех, как всегда, ВСЁ портит (подача в ВК у параллельных)
 
Последнее редактирование:
подобные усилители (однокаскадные с параллельной ОС) были популярны среди радиолюбителей 60-х начала 70-х годов прошлого века. Мой сын делал подобный усилитель в 5-м классе и дал ему название "Clear". Схема из журнала Радио 1970-02
Это и моя схемка , которую повторил и слушал через нее магнитофонную приставку Нота- М. При всех ныне понятых недостатках - тогда звучала волшебно.))
 
NEULO, я, вообще то, не лентяй, а ''копуша''.
Раскачиваюсь долго, потом выбираю тщательно детали - долго. Проверяю каждую....
Короче - всё, каждый шаг получается долго. Но хорошо.
А поскольку я заранее знаю, что делаю всё долго, то и желания кидаться с лету - нет.
Поэтому заранее всё обдумываю, варианты, мнений спрашиваю, готовлюсь на все возможные, потенциальные случаи....
И уже не раз было, что пока я ''копался'', мысли изменялись, решения придумывались более лучшие или додумывался - из чего что лучше сделать....
 
NEULO, я, вообще то, не лентяй, а ''копуша''.
Раскачиваюсь долго, потом выбираю тщательно детали - долго. Проверяю каждую....
Короче - всё, каждый шаг получается долго. Но хорошо.
А поскольку я заранее знаю, что делаю всё долго, то и желания кидаться с лету - нет.
Поэтому заранее всё обдумываю, варианты, мнений спрашиваю, готовлюсь на все возможные, потенциальные случаи....
И уже не раз было, что пока я ''копался'', мысли изменялись, решения придумывались более лучшие или додумывался - из чего что лучше сделать....
Зачем же с лёту? Тема есть, там всё описано, и даже большая часть шишек мной уже набита.)
 
Жаль тут Жуковского нет, получил бы товарищ Петров валенком.
Колебательный контур. Из выходной индуктивности. Ну да. 3мкГн зашунтированные резистором в 10-16 ом. Добротность близкая к нулю. Контур.)
получи валенком обратно
плохо что ты не знаешь элементарных вещей, хотя пытаешься учить других на каждом шагу
именно поэтому на выходах многих усилителей стоят диодные растяжки на шины питания.
именно поэтому и подбирают к другому усилителю АС чтобы минимизировать влияние ее выходной индуктивности на реактивности АС
Я специально взял идеальный усилитель с Ку = 30 чтобы исключить влияние конкретного усилителя
 

Вложения

  • AMP-ideal&L_in_OUT_work.png
    AMP-ideal&L_in_OUT_work.png
    51.8 KB · Просмотры: 90

Статистика форума

Темы
3,306
Сообщения
263,356
Пользователи
2,548
Новый пользователь
Александр Н.
Назад
Сверху Снизу