Схемотехника усилителей 2021

  • Автор темы Автор темы rngtng
  • Дата начала Дата начала
Петров. Ты как был дремучий с однополюсным миллером под мышкой- так и останешься. Или таки нет?
вот работа двух ушников: с двухполюсной и однополюсной коррекцией
Какой из них будет точнее усиливать сигналы?
 

Вложения

  • Head-AMP_Neulo_impulse.png
    Head-AMP_Neulo_impulse.png
    75.5 KB · Просмотры: 100
  • Head-AMP_Petrov_impulse.png
    Head-AMP_Petrov_impulse.png
    65.5 KB · Просмотры: 116
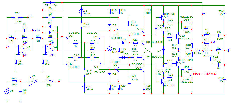
время задержки прохождения сигнала более 400 нс. Ток покоя 102 мА. Вот кроссоверные искажения. Они на уровне нелинейных искажений. Спектр также трудно назвать коротким. Усилитель с таким же током покоя, но с на порядок меньшим временем прохождения сигнала не имеет кроссоверных искажений (показывал выше), ООС прекрасно справляется с ними.
Спасибо Александр.
Второй каскад (УМ) имеет малосигнальную полосу пропускания F(-3дБ) до 2.3 МГц,
групповое время задержки (ГВЗ) ФНЧ+УМ , около 400 нСек.
Уровень гармоник спектра примерно на пороге заметности (-90 дБ).
Спектр усилителя практически полностью состоит только из искажений,
переключения плеч выходного каскада (cross-over), это можно посмотреть здесь:
2024-02-05_111027.png
Трудно оспорить вывод, что усилитель с на порядок меньшим временем прохождения
сигнала будет иметь заведомо лучшие характеристики, для этого ему необходимо
иметь полосу пропускания F(-3дБ) до 5 МГц, т.е. это уже будет другая схемотехника,
и совсем не факт, что проще и дешевле.
Можно пойти на усложнение выходного каскада УМ и решить вопрос с длиной спектра,
снизив уровень гармоник примерно на 20 дБ, вопрос пока открыт.
Применение не фазоминимальных цепей исключено.
Zita_10kHz-Cross-Over.pngZita_20kHz-spectr.pngZita_Cross-Over.pngPA Zita (Z) SP графики_017.pngPA Zita (Z) SP графики_018.png
 
Последнее редактирование:
Что дядьк Петров, рекламой помоев будем заниматься? Усиливать пики, и измерять на них искажения.
Ты ещё больше корректирующие конденсаторы в Totentanz поставь. Чего стесняешься? В железе стоит 44пф, корячь 22n, чего всего 200пик то?
Ты меня разочаровываешь своими жалкими потугами.
 
Последнее редактирование:
Кстати не забудь- схема моя и я тебе в неё лезть с твоими "улучшениями" не разрешал. Придумай что нибудь своё , уникальное, и ставь туда что хочешь.
я разве что то менял в твоей схеме? если что не так поправь, укажи что не так...
и при чем здесь реклама? идет обсуждение разных схемотехнических решений. Если говорить только о том что слышишь (а слышат все по разному) то это разговоры ни о чем (как предлагал Алексей какие то липовые треки слушать). То же самое и меряться нулями после запятой - совершенно пустое занятие.
 
я приводил упоминание о зарубежной ветке (длилась более 10-ти лет) на которой пытались найти тесты
Первый каскад (ФНЧ) отключен. Выходная мощность второго каскада (УМ) по уровню -3 дБ. (50 %)PA Zita (Z) SP графики_033.png
 
Последнее редактирование:
Для двухтактов (в классах В и АВ), выявилась самостоятельная проблема грубых искажений на малом сигнале- т.н. центральная отсечка, с которой боролись введением начального смещения и/или , увеличением глубины ООС (общей или локальной, в выходном каскаде). В основе - физика переключения (коммутация) мощных ПП приборов (особенности управления зарядом в области базы/затвора).
Общий подход - увеличение широкополосности (далеко за пределы звукового диапазона) и глубины ООС.
А вот ещё вопрос. Спектр переходного процесса при переключении мощного ПП прибора приходится как раз на частоты вблизи граничной. Кроме того, транзистор во время этого процесса неуправляем, как автомобиль при торможении. А вблизи граничной частоты выходного транзистора внутрипетлевое усиление усилителя близко к 1, вне зависимости от способа коррекции - как не выпендривайся, выше штанов не прыгнешь. КАК при помощи ООС компенсировать эти искажения?
 
Head-AMP_Petrov_impulse.jpg
Смотри. Тут стоит операционник который стоит - около 2 тысяч рублей. И их надо- два.
У меня стоит ОУ который не стоит ничего- он просто есть у всех. Что мы получим потратив 4000 рублей только на оу. Некое устройство , способное усиливать некие импульсы. Зачем?
Помимо прочего возникает ещё один очень важный вопрос- как часто придётся менять батарейку 5 вольт? А они не дефицит, случайно? А аккумулятор можно?
я разве что то менял в твоей схеме? если что не так поправь, укажи что не так...
Да мне наплевать. Совесть у тебя искать словно пульс на протезе.)
Ещё занятный вопрос зачем это там я злобный выставил ток покоя 90мА. Я в усилках мощностью 50ватт выставляю порядка 50мА на пару. А тут зачем? Чтоб радиаторы побольше были? А они по большому счёту вообще не нужны- роль радиатора выполняет дно корпуса.

а сколько там скорость нарастания на фронте импульса, чет мне плохо видно.
 
Как видите, ГВЗ равно всего 50 нс (это какой полосе пропускания соответствует?)

Именно этот параметр и отвечает за качество звука! а не количество нулей после запятой
Тобто, вся дайєрська спільнота на протязі десяти років дискутувала і ні до чого не прийшла, а золотий ключик ось він, в руках пана Пєтрова.
Пане Пєтров, як людина, що вивчала, свого часу, матаналіз в дійсний спосіб, ви маєте б знати, що якість то інтегральна сума певних кількостей, помножених на коефіцієнти їх значущості. Ви ж пропонуєте для аналізу лише одну з тих кількостей, вклад якої, насправді, мізерний. Це виглядає збоку як підміна понять. Свідома, чи несвідома.
 
В усилителях класса D такой проблемы нет в принципе.
Это у сферического усилителя в вакууме нет проблемы.
Но у вашего реального - частота ШИМ недостаточно высока. Должна быть мегагерц этак ~двадцать, а у вас в схеме - от силы 200kHz.
 
Господин Петров, как человек, изучавший, в свое время, матанализ действительным образом, вы должны знать, что качество это интегральная сумма определенных количеств, умноженных на коэффициенты их значимости. Вы же предлагаете для анализа лишь одно из тех количеств, вклад которого на самом деле мизерный. Это выглядит со стороны как подмена понятий. Сознательная или бессознательная.
именно величина ГВЗ (и его поведение в звуковой полосе и далеко за его пределами) и определяет целый комплекс параметров от которых и зависит качество звука, в том числе передача той самой микродинамики от которой зависит живость звука, передача мельчайших нюансов звукового материала. Сколько надо продемонстрировать вам тестов разного рода чтобы вы наконец это поняли?
 
если правильно понял вы можете в чистом виде выделить гармоники коммутационных искажений. Ну так покажите для начала их форму 1:1, а затем их спектр (набор гармоник и их уровни)
photo_2023-10-08_20-25-07.jpg

Это спектр искажений выходного каскада-двойки. Извини, Петров, форму сигнала я тебе не покажу- где ты был раньше?) Ещё что нибудь?
 
если правильно понял вы можете в чистом виде выделить гармоники коммутационных искажений. Ну так покажите для начала их форму 1:1, а затем их спектр (набор гармоник и их уровни)
Я - не могу, LTspice - легко.
Только зачем? Искажения следует устранять, а не "выделять".
 
Я - не могу, LTspice - легко.
Только зачем? Искажения следует устранять, а не "выделять".
Да лтсписе каждый может. Я вон в железе выделил. ) И что? Всё как ты и говоришь- ближние гармоники- строго на своём месте и они ещё и максимальны. От чтож ты поделаешь?)
photo_2023-10-08_20-26-20.jpg

А вот ещё и ИМД того самого каскада.
 
Последнее редактирование:
Я - не могу, LTspice - легко.
Только зачем? Искажения следует устранять, а не "выделять".
Что бы решить проблему, желательно рассмотреть её с разных сторон.
Иногда проблемы решаются "вслепую",методом перебора возможных вариантов,иногда - методом научного "тыка", но иногда ничего не помогает,нужны новые инструменты и взгляд на проблему.
А.Петров как раз это и предлагает.
 
Что бы решить проблему, желательно рассмотреть её с разных сторон.
Иногда проблемы решаются "вслепую",методом перебора возможных вариантов,иногда - методом научного "тыка", но иногда ничего не помогает,нужны новые инструменты и взгляд на проблему.
А.Петров как раз это и предлагает.
Петров предлагает решить выдуманную им же проблему. Спасибо большое. Пусть сам - и решает. Ну и кто "петровские" помои кроме него самого двигать будет? Угадай. Только ты. Человек невооруженный ни знаниями ни приборами.
 
Александр, можете для Zita (Z) сделать такой же график? Хочется сравнить. Это из радио 2018-6.
для начала я просто уменьшил выходную индуктивность, на устойчивости это не отразилось.
ГВЗ существенно снизилось.
Если исключить обработку сигнала ФНЧ = 100 кГц, SR сигнала в начальный момент будет аж 2 В/мкс
 

Вложения

  • Zita_v2_SCH.png
    Zita_v2_SCH.png
    33.8 KB · Просмотры: 83
  • Zita_v2_Bode.png
    Zita_v2_Bode.png
    82.9 KB · Просмотры: 80
  • Zita_v2_10kHz-начало бурста.png
    Zita_v2_10kHz-начало бурста.png
    88.6 KB · Просмотры: 83
  • Zita_v2_10kHz-начало бурста без фильтра.png
    Zita_v2_10kHz-начало бурста без фильтра.png
    96.8 KB · Просмотры: 90
Последнее редактирование:
Петров предлагает решить выдуманную им же проблему. Спасибо большое. Пусть сам - и решает. Ну и кто "петровские" помои кроме него самого двигать будет? Угадай. Только ты. Человек невооруженный ни знаниями ни приборами.
А.Петров делает главный акцент, на - уменьшении ГВЗ для ООСсников,и я с ним полностью согласен.
Поэтому - охватывать ООС есть смысл только, от - выхода , до - ВКУН, все остальное перед ним должно иметь свою местную ООС.
И никак иначе. И при этом, ООС должна быть быстрой и точной, а это значит - токовая, и, в эмиттер ВКУН.
Скоро выложу схемку по этим принципам, и не только этим
 
Последнее редактирование:
Чем сильнее вы ругаетесь,тем правильнее мой вектор мылси, я так это понимаю ;)
А что, у тебя там в коробке и мысли есть?) Неужели. Поздравляю. Хватит уже Выкать. Достал. За 4 года уже давно на ты можешь перейти. И да, у меня для тебя и Петрова есть занимательная статейка.
f.1985-05.038.jpg
 
А пока ты там рожаешь векторы некоторые, посмотри там выше я привёл искажения выходного каскада. То есть охватывая УН обратной связью и не охватывая ВК обратной связью...
Мы получаем все нужные искажения гуртом , неподавленными. И кроссоверные так любимые Петровым и все остальные. Зато ТПД будет хорошее. Хрю-хрю с хорошим ТПД. Молодец.
 
я приводил упоминание о зарубежной ветке
На этом рисунке нет корреляции между формой импульса (красным цветом)
и полосой пропускания этого усилителя.
Импульс имеет длительность около 2 мкСек, чтобы усилить импульс без потерь
в спектре (сохранение прямоугольной формы импульса, без сглаживания) будет
необходима эффективная полоса пропускания (F-3 дБ) усилителя около 20-25 МГц (до 40-50-й гармоники).
Вытянуть максимальную полосу пропускания из этой схемотехники на применяемой
элементной базе (в модели) можно только около 5 МГц, из схемы усилителя опубликованной
в журнале радио еще меньше.
Вопрос.
Куда подевалось 20 МГц полосы пропускания, и кто виноват в этом? :)
В архиве рисунки, где есть корреляция между формой импульса и полосой пропускания усилителя.
R2018-06_impulse.png
 

Вложения

  • ок.zip
    ок.zip
    141 KB · Просмотры: 62
Последнее редактирование:
Я же написал ООС, а не МОС.
Это значит что -ООС (Общая ОС) берется с выхода ВК, как и обычно, просто заканчивается не на входе,а на ВКУН
Ну да, может чуть неточно написал, но это и ежу понятно,что - охватывается не только ВКУН, но значит,что - на ВКУН, ООС заканчивается.
===========
Поправил/уточнил верхнее сообщение.
аааа.. так это ты двухпетлевик изобретаешь? это тебе тогда к Вадику Могильному можно обратиться. я так не делаю, вон,глянь схему усилка за которую я всё время цепляюсь,и которая многим покоя не даёт. куда там вторую петлю цеплять да и зачем?
 
для начала я просто уменьшил выходную индуктивность, на устойчивости это не отразилось.
ГВЗ существенно снизилось.
Если исключить обработку сигнала ФНЧ = 100 кГц, SR сигнала в начальный момент будет аж 2 В/мкс
Спасибо, время ошибки получилось у меня около 150 нСек.
 
Последнее редактирование:
Хватит уже Выкать. Достал. За 4 года уже давно на ты можешь перейти.
о.к.
аааа.. так это ты двухпетлевик изобретаешь? это тебе тогда к Вадику Могильному можно обратиться. я так не делаю, вон,глянь схему усилка за которую я всё время цепляюсь,и которая многим покоя не даёт. куда там вторую петлю цеплять да и зачем?
Нет.
Петля одна конечно. Многопетлевость, это модуляция, из- за не синхронизированности токов пойдет их коллизия, а значит искажения.
Внутри замкнутого контура,петля должна быть одна, по крайней мере вариантов я пока не вижу.
Просто мой мощник, начинается со ВКУН,...впрочем,изначально так всегда и было, входной ЭП я поставил только для пробы симметричного варианта, а для несимметричного, он там и не нужен.
Если кратко, то суть идеи в следующем.
УН должен быть однотактный ( резкое снижение искажений по сравнению с двухтактным) , одно каскадный , ибо там усиление можно сделать больше 60 дБ (до 70) , при условии, что это усиление сохранится,а это значит - нужен четырехкаскадный ВК, где - первый буфер (однотакт), максимально изолирует УН от остального ВК и сохраняет усиление УН, второй ЭП (однотакт),прослойка между первым ЭП и драйвером, а драйвер тоже однотакт, но симметричный, и все это идёт на двухтактный сумматор выхода
Мне видится такой вариант - хорошим для звука.
Позже нарисую.
 
не советую четырёхкаскадный вк, возни с ним не оберёшься, что касаемо двух или однотактных ун- не будет никакого резкого падения искажений, там фишка совсем в другом.
 
не советую четырёхкаскадный вк, возни с ним не оберёшься,
В железе, хватит и трехкаскадного, согласен, но чисто для проверки идеи в симе, попробую четырехкаскадный, интересно глянуть, сколько он добавит усиления однокаскадному УН
что касаемо двух или однотактных ун- не будет никакого резкого падения искажений, там фишка совсем в другом.
На слух - возможно, и даже сим наверное не покажет особых преимуществ, преимущество однотакта - это скорее умозрительное заключение, чем измеренное и услышанное
Просто если делать однотакт, будет уверенность,что - "я сделал всё что мог - по максимуму " :)
 
В железе, хватит и трехкаскадного, согласен, но чисто для проверки идеи в симе, попробую четырехкаскадный, интересно глянуть, сколько он добавит усиления однокаскадному УН
Теоретично, не більше як 6 дБ. Реально менше. Воно того не варте. Ви трійцю вгамувати не вмієте, а четвірка важче. Аби зайняти чим час, подумайте про 2+2, як у Корделла.
 
И да, у меня для тебя и Петрова есть занимательная статейка.

у меня для тебя и Петрова есть занимательная статейка.

Феоктистов с сотоварищем привел расчет в соответствии с которым для усиления сигнала частотой 20 кГц с амплитудой 28 В(пик) (100 Вт на нагрузке 4 Ома) достаточно скорости нарастания SR = 3,6 V/uS. Не будем брать 20 кГц, а возьмем с частотой в 2 раза ниже.

Максимальная скорость нарастания сигнала такого же уровня но c частотой 10 кГц равна всего 1,8 V/uS при переходе сигнала через ноль, в том числе и в самом начале первой полуволны. При обработке такого сигнала ФНЧ первого порядка с частотой среза 100 кГц скорость нарастания в начале первой полуволны снижается на порядок и даже более, т. е. до уровня менее 0,2 V/uS.

Тогда может объясните почему усилители со SR<=50 V/uS не могут точно усиливать начало полуволны сигнала частотой 10 кГц. Есть соображения по этому поводу?
под динамическими искажениями обычно понимают искажения вызванные перегрузкой входного каскада. В данном случае ни о какой перегрузке нет и речи, просто усилитель с tPD более 100...150 нс не в состоянии следовать за входным звуковым сигналом, смазывает мелкие детали (микродинамику)

На этом рисунке нет корреляции между формой импульса (красным цветом)
и полосой пропускания этого усилителя.
Импульс имеет длительность около 2 мкСек, чтобы усилить импульс без потерь
в спектре (сохранение прямоугольной формы импульса, без сглаживания) будет
необходима эффективная полоса пропускания (F-3 дБ) усилителя около 20-25 МГц (до 40-50-й гармоники).
ранее я привел пример что даже усилитель 50-ти летней давности (радио 1972-06) у которого явно выраженные TIM-искажения начинались уже с частоты 25...30 кГц выполненный сегодня на современной элементной базе может спокойно без искажений усиливать сигнал 250 кГц полной мощности, а уровнем на порядок меньше (что достаточно для усиления мелких деталей звукового материала) нормально усиливает и сигнал частотой 1 МГц, выше я не проверял. Думаю что далеко не каждый современный глубкбОСный усилитель способен на такое.
По поводу требований к работе ООС мне нравится высказывание Кирилла Хамера, см. вложение
 

Вложения

Стереоусилитель soulution 711 сочетает в себе экстремальную
скорость с сверхширокой полосой пропускания (1 МГц / - 3 дБ)

Кстати, в Zita (Z) можно свободно увеличить полосу пропускания ФНЧ с 450 кГц до 1 МГц,
выше 500 кГц вероятность появления сильного сигнала, вызывающего динамическую перегрузку второго каскада (УМ) низкая.
 
Последнее редактирование:

Статистика форума

Темы
3,306
Сообщения
263,156
Пользователи
2,544
Новый пользователь
vlad'mir
Назад
Сверху Снизу