Схемотехника усилителей 2021

  • Автор темы Автор темы rngtng
  • Дата начала Дата начала
Теоретически - плоская Т-волна, КМК. Она работает от постоянного тока. Но, поскольку длина волны для частоты 20 кГц = 15 км, то понятие волнового сопротивления здесь безсмысленно. Практически - никакой/никакая,
Вам статью Алдошиной выложили, а там практические измерения. Вы статью-то читали? Я все по новой свои комментарии к статье специально для вас писать не буду.
 
Вам статью Алдошиной выложили, а там практические измерения.
Ув. Шорт написал научную статью по ПАС, чтобы продвинуть изделие Вариовент, мучая неподходящий для условий эксперимента динамик с добротностью 1,7 (по памяти).
Ув. КЕФовцы "изобрели" технологию крутого увеличения гибкости внутреннего объёма АС, по факту - ПАС с большой присоединённой массой (древесный уголь).
Ув. Алдошина показала, что хорошо, и что плохо в кабелях для тех, кто не совсем в курсе, о чём она вообще вещала. Уверен, не безвозмездно.
Все три варианта чем-то полезны для результата - звучания, и во всех трёх есть подоплёка и развод.
Но я - в курсе. Высокопарные речи о волновом сопротивлении здесь уместны так же, как, примерно, рассуждения о породе дерева для шпона АС, с точки зрения звучания. Нет, оно влияет. и одно, и другое. Но двойной слепой тест в обоих случаях даст результат 50/50%, потому что есть 100500 других факторов, которые психоакустика обработает как гораздо более значимые, чем... волновое сопротивление кабеля, передающего, с точки зрения электродинамики как дисциплины, постоянный ток.
Первый, приходящий в голову - КЛЕММЫ.
 
Последнее редактирование:
Есть довольно давнишняя схема усилителя, было бы интересно её прогнать в симуляторе и с корректировать на предмет устойчивости, транзисторы можно заменить на импорт.

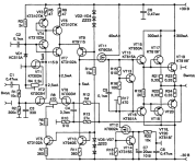
Схема для наглядности , чем нравиться отсутствие усилительных каскадов с ОЭ, конечно нуждается в доработке, скорей всего транзисторы VT3 , VT6 можно заменить на резисторы около 240 Ом, вызывает сомнение входной RC фильтр с частотой среза 53 кГц, источник тока на кп302А можно убрать , а каскад VT2 ,VT4 нагрузить как и VT8,VT7 транзистором КТ9115 А, сделать симметрию. А вот с коррекции я не силён, симуляция в этом случае удобна, КП902 можно заменить на КП901, их менять на импорт не надо, как и КТ9115 , КТ940.
 

Вложения

  • Усилитель.png
    Усилитель.png
    92.3 KB · Просмотры: 155
Схема для наглядности , чем нравиться отсутствие усилительных каскадов с ОЭ, конечно нуждается в доработке, скорей всего транзисторы VT3 , VT6 можно заменить на резисторы около 240 Ом, вызывает сомнение входной RC фильтр с частотой среза 53 кГц, источник тока на кп302А можно убрать , а каскад VT2 ,VT4 нагрузить как и VT8,VT7 транзистором КТ9115 А, сделать симметрию. А вот с коррекции я не силён, симуляция в этом случае удобна, КП902 можно заменить на КП901, их менять на импорт не надо, как и КТ9115 , КТ940.
Смысла в дефицитных полевых транзисторах - нет.Биполярные на их месте вполне справятся.
 
Дефицита в них нет, а вот убрать электролит из ООС , дело нужное , опять же входное сопротивление и линейность.
 
Дефицита в них нет, а вот убрать электролит из ООС , дело нужное , опять же входное сопротивление и линейность.
кп902 - (-10в из необходимого 60 в) - не дадут ничего в тройке,а кт850 -недостаток усиления и избыток допустимого напряжения
 
Повторюсь ещё раз, есть кп901 , он и мощнее, если страшно кп902, на счёт выходных, однозначно менять, то же говорил.

Если применить КП901 , да с приличным током, то можно сразу выходники попробовать подключить.
 
Единственно цепь термо отделена от уна мощным повторителем. А так линн и в африке линн.
Ну и отсутствие коррекции при сравнительно низкочастотных выходников и непонятки в цепи делителя общей двухкомпонентной оос внушают опасения . Для начала надо бы на предмет внесённых журналом ошибок и недосказанного проверить.
Удивительно другое. Как этого не видят?
 
Последнее редактирование:
Непонятки в цепи делителя, как раз полные понятки, а вот транзюки низкочастотные на выходе - однозначно менять.
 
Непонятки в цепи делителя, как раз полные понятки, а вот транзюки низкочастотные на выходе - однозначно менять.
использование высокоомных резисторов в цепи оос вообщето нонсенс .
 
Схема для наглядности , чем нравиться отсутствие усилительных каскадов с ОЭ, конечно нуждается в доработке, скорей всего транзисторы VT3 , VT6 можно заменить на резисторы около 240 Ом, вызывает сомнение входной RC фильтр с частотой среза 53 кГц, источник тока на кп302А можно убрать , а каскад VT2 ,VT4 нагрузить как и VT8,VT7 транзистором КТ9115 А, сделать симметрию. А вот с коррекции я не силён, симуляция в этом случае удобна, КП902 можно заменить на КП901, их менять на импорт не надо, как и КТ9115 , КТ940.

Если я всё правильно понял, то Вы описываете упрощённую внутреннюю структуру AD797. По данной топологии был сделан усилитель Орлова:

У китайцев есть готовый усилитель по этой топологии со схемой попроще:
 
Да , похоже это упрощённая версия Орлова, но у него ещё и топология довольно сложна и потом я работал с КП902, сильно боится статики, а подбирать их в дифкаскад то ещё удовольствие, по этому КП901 будет лучше в одиночном повторителе. На счёт высокоомного резистора 1м , он работает только по постоянке, вы не разобрались с этой цепью. А за китайцев я просто рад, правда схемы не видел. Просто столько время тратите на обсуждение схем , где УН выполнен по схеме с ОЭ, а как известно это самая нелинейная схема включения у биполяра.
 
Да , похоже это упрощённая версия Орлова, но у него ещё и топология довольно сложна и потом я работал с КП902, сильно боится статики, а подбирать их в дифкаскад то ещё удовольствие, по этому КП901 будет лучше в одиночном повторителе. На счёт высокоомного резистора 1м , он работает только по постоянке, вы не разобрались с этой цепью. А за китайцев я просто рад, правда схемы не видел. Просто столько время тратите на обсуждение схем , где УН выполнен по схеме с ОЭ, а как известно это самая нелинейная схема включения у биполяра.
кто то упомянул тут в теме выходной ум генератора ГЗ111 . Хорошая основа для несложного УМ на доступных деталях
50890-d89c1f07c10d7e06343ee6102803b89b.jpg
 
Последнее редактирование:
Просто столько время тратите на обсуждение схем , где УН выполнен по схеме с ОЭ, а как известно это самая нелинейная схема включения у биполяра.
Нелинейность хар-ки,, на Выходе - устраняется ООС.
Для ООС без разницы, линейная хар-ка или нет, у нее есть эталон - входной сигнал,остальное её не волнует.
Самое трудное для ООС, борьба с гармоническими и кроссоверными искажениями .
 
Нелинейность хар-ки,, на Выходе - устраняется ООС.
Для ООС без разницы, линейная хар-ка или нет, у нее есть эталон - входной сигнал,остальное её не волнует.
Самое трудное для ООС, борьба с гармоническими и кроссоверными искажениями .
Немного не так , все искажения усилителя ООС вносит во входной каскад в противофазе, то есть вносятся пред искажения, именно потому и нужно , что бы каскады без неё делались максимально линейными и широкополосными, а это достижимо в коротком тракте. Ну в общем , что то доказывать я не буду, старенький стал. идею подкинул, на счёт коррекции в симуляторе интересно было бы увидеть, если это возможно. Больше мне сказать нечего, если хотите дерзайте, а на нет и суда нет.
 
Последнее редактирование:
Немного на тему, которая была выше.
Вчера позвонил ребенок они в лаборатории пытаются измерять ток потребляемый системой автоматического управления авто, там примерно 1В и 40А току, крайне нестабильно потребляемого. Для калибровки стенда подключили внешний датчик тока к осциллоскопу, источник на 1В потребляемый ток специальной импульснной нагрузочной приблудой установили 20А меандр 1кГц со скоростью нарастания фронта 1КА /мкс. В итоге получили выброс на переднем фронте почти 10% на проводах длиной 1м. Посоветовал уменьшить длину проводов, на 10 см проводе выброса практически нет.
Вот тут и думай.
 
В итоге получили выброс на переднем фронте почти 10% на проводах длиной 1м. Посоветовал уменьшить длину проводов, на 10 см проводе выброса практически нет.
Это индуктивность проводов. Как я уже говорил, двухпроводная линия длиной менее 1/4 длины волны имеет на входе индуктивный импеданс, если сопротивление нагрузки менее чем квадратный корень из L/С. Индуктивность проводов можно нейтрализовать погонной ёмкостью точно в ноль, если будет соблюдаться равенство корня из L/C и сопротивления нагрузки. Чтобы получить 8 ом, приходится сильно увеличивать погонную ёмкость. Опыты Алдошиной, кстати, это наглядно показывают - кабель с высокой погонной ёмкостью имеет наиболее линейную АЧХ. В результате появляются такие конструкции кабеля
Плести такой кабель самому - с ума сойдёшь, покупать - жаба душит.
Пока что есть идея взять 5 кусков кабеля UTP (можно найти халявного бэушного), распотрошить их и соединить 20 витых пар параллельно. В результате получится кабель сечением по меди около 4 квадрат, с волновым сопротивлением поменьше 8 ом.
меандр 1кГц со скоростью нарастания фронта 1КА /мкс
Выброс на таком меандре видно даже осциллографом. Да, на выходе усилителя такого меандра нет. Но ведь речь идёт об очень малых изменениях, которые не на всяком сетапе не всякие уши услышат.
Кстати, если реактивное сопротивление кабеля будет нейтрализовано точно в ноль, то он не будет оказывать влияния на устойчивость усилителя с ООС .
 
Последнее редактирование:
Чтобы получить 8 ом, приходится сильно увеличивать погонную ёмкость. В результате появляются такие конструкции кабеля
Вот таки нифига. :) Такая "коса" как раз супротив ёмкости и плетётся, чтобы уменьшить её, отодвигая проводники друг от друга. При этом такая структура сохраняет свойства помехозащищённости витой пары, а параллельность этих пар снижает общую индуктивность кабеля. В общем - такая попытка уменьшить и улучшить всё и сразу.
Если хотите больше ёмкости - делайте кабели из широких шлейфов, типа как у старых интерфейсов IDE были, чередуйте прямые и возвратные провода в шлейфе и параллельте необходимое для "просветления" количество таких шлейфов. :)
Так идя по этому направлению, можно потихоньку и до применения литцендрата дойти. _hm_

Пока что есть идея взять 5 кусков кабеля UTP (можно найти халявного бэушного), распотрошить их и соединить 20 витых пар параллельно. В результате получится кабель сечением по меди около 4 квадрат, с волновым сопротивлением поменьше 8 ом.
Такое уже делается, и давно. Только найти сейчас реально медный, а не омеднённый UTP, стало сложнее...
 
Последнее редактирование:
Плести такой кабель самому - с ума сойдёшь,
Не километрами домой нужны такие кабеля. Обсуждали этот вопрос ранее. Пришли к выводу, что сплести несколько метров не проблема, с помощью советов девчат,которые макраме занимаются.
 
Вот таки нифига. :) "Коса" как раз супротив ёмкости и плетётся, чтобы уменьшить её, отодвигая проводники друг от друга.
Волновое сопротивление витой пары 135 ...150 ом. Соединяя линии в параллель, мы уменьшаем общее волновое сопротивление.
Картинка ниже иллюстрирует, что будет, если два куска 50-омного кабеля, соединённых в параллель, согласовывать на 25 ом и 50 ом.
Такое уже делается, и давно
Потому и делается, по вышеуказанным причинам. Тут всё логично. Параллельное соединение индуктивностей их уменьшает, емкостей - увеличивает
 

Вложения

  • 1.png
    1.png
    27.5 KB · Просмотры: 86
Тут это ... того, про параллельное/последовательное соединение звуковых радиочастотных кабелей у Э. Рэда понаписано и показано во вложении.
Я всегда так делаю, когда звучание АС (после пузыря) шершавым кажется, то есть детальность пропадает. Но кабели иногда возбуждаться на НЧ начинают ... Астрологи от акустики утверждают, что если соединить таким способом кабели, ориентированные в разные стороны, то получим всенаправленный кабель (то есть кабель всепропускающего типа). Если направленность кабелей будет согласованной, то итоговая направленность будет корень из N, где N -- число кабелей.
Забыл добавить, что шум (в ушах) при параллельно включенных кабелях тоже уменьшается.​
 

Вложения

  • cabel.jpg
    cabel.jpg
    113.5 KB · Просмотры: 124
Последнее редактирование:
Но кабели иногда возбуждаться на НЧ начинают ...
Мне посоветовали полуволновое согласование, мотаешь бухточкой провод, километров 50, подключаешь и все, звук очищается и нету пучностей и узелков стоячей волны, иначе приходится веником разгонять.
 
Заявку подайте в комитет.
Я-то думал, что дело уже решёное. Вы меня напрасно обнадёжили, изобретение не пройдёт проверку на новизну - оно в учебниках описано.
 
Мне посоветовали полуволновое согласование
Полуволновое согласование позволяет без изменений передать импеданс источника/нагрузки на другой конец линии.
Однако, уточню: эти "полволны" должны соблюдаться на каждой из рабочих частот. Придётся длину согласующего кабеля менять в соответствии со спектром сигнала, - в такт с музыкой. :)
Этакий "кабельный тромбон".
 

Статистика форума

Темы
3,304
Сообщения
263,143
Пользователи
2,544
Новый пользователь
vlad'mir
Назад
Сверху Снизу