Схемотехника усилителей 2021

  • Автор темы Автор темы rngtng
  • Дата начала Дата начала
Ну да, а она такая и бывает и на квази и на комплементарах, резисторная нагрузка.

А вот ПОЧЕМУ вольтодобавки нет в подавляющем большинстве ВК на комплементарах ?
 
Мне мой друг Алексей намекнул что обзывать господина Петрова не есть конструктивно.
Тогда будем конструктивно.
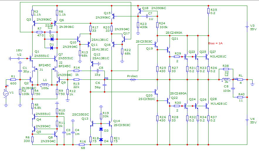
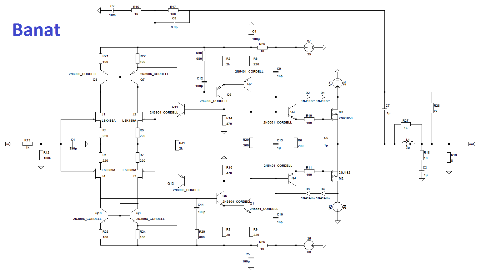
Усилитель Баната вырос в воот такую схему:
1709360502294.png
с вот такусеньким петлевым усилением:
1709360555968.png
именно поэтому по одному спектру Кг предсказать ИМД не получается. Мало данных.
1709293218414.png1a.jpg
В общем и целом схема удалась. И должна отлично работать. Правда будет ли её хозяин паять- я не знаю.)
Из особенностей. Выходная катушка охвачена оос. И заодно- конденсатор С2 по схеме не обязательно такой здоровый, хватит и 100мкФ, это для снятия спектров он такой в модели.
А ещё цепочка стабилизации из транзисторов Ку11 Ку12 прибила ИМД децибел так на 25 по палке 1кГц.
 
Последнее редактирование:
к вопросу о слуховой системе человека

К.Новиков, Часть четвертая. Фаза

цитата из книги «Слуховая система» под ред. Альтмана:

«Диапазон воспринимаемых по воздуху звуковых колебаний ограничивается частотами 0.02 – 20 кГц. С 50-х годов появились сообщения о восприятии слуховой системой распространяющихся через ткани головы колебаний с частотами до 225 кГц (Pumfrey, 1950; Timm, 1950; Сагалович, Покрывалова, 1964; Сагалович, Мелкумова, 1966). Эти работы показали перспективность использования феноменов восприятия высокочастотных колебаний для диагностики нарушений слуховой функции (Bryan, Nowell, 1974; Dieroff, Ertel, 1975; Bryan, 1979; Hearing..., 1979; Хечинашвили, 1978; Сагалович, 1988).

Ультразвук более высоких частот (выше 225 кГц) при непрерывной генерации не вызывает никаких слуховых ощущений у человека. Однако при его модуляции по амплитуде колебаниями из диапазона звуков, воспринимаемых человеком, он становится слышимым и с его помощью можно изучать частотные, временные, адаптационные и громкостные характеристики слуха человека и животных (Гаврилов, Цирульников, 1980; Назаренко, Марченко, 1987).»

Ситуация в звукозаписи

В ВЧ области происходят фазовые сдвиги высокочастотных составляющих сигнала относительно низкочастотных. Фильтр должен иметь сдвиг на 20 кГц не более 7.2 градусов, значит, 90 градусов на частоте 250 кГц, значит это фильтр второго порядка в частотой среза 250 кГц и, что немаловажно, фильтр с линейной ФЧХ (ГВЗ=const). Естественно, ничего такого в природе звукозаписи на сегодняшний день не существует. Таких фильтров – с ГВЗ=const никто сейчас не использует.

Как итог – полная деградация форманты сигнала. Погоня за идеальной АХЧ приводит к неконтролируемым (неучитываемым) фазовым, а значит, и временным искажениям в структуре сигнала.

После всех этих изнасилований исходного сигнала мы подаем его на акустические системы. Немудрено, что звук неестественный. Немудрено, что тот же самый концерт (трек) прослушиваемый нами с аналогового источника звучит более натурально, несмотря на малый динамический диапазон источника по отношению к компакт-диску. Слух Человека, к счастью, еще не у всех атрофировался...

Итого по части фазы музыкального сигнала мы имеем.

В процессе современной записи и воспроизведения музыкальных сигналов существующая аппаратура очень далека от идеала. Она даже в первом приближении не соответствует потребностям слуховой системы человека. Вполне возможно, что неискаженными можно считать только звуки середины диапазона (400-1000Гц).

Необходимая фазовая точность для любой из слышимых частот (до 20 кГц) (а также внутри пачки частот – музыкальной форманте) составляет 4 мкс. Человечество на сегодняшний день прослушивает записи, преобразуя электрический сигнал в акустическую волну. Ученые посчитали, что в электронике необходимую точность может обеспечить ФНЧ первого порядка с частотой среза 250 кГц.
 
Последнее редактирование:
Это мне вот со всех сторон говорили - БУДУЩЕЕ ЗА КОМПЛЕМЕНТАРАМИ
А я - ''ХАТЮ КВАЗЮ''.

Так вот ни с того ни с сего сегодняшним утром я подумал - А ПОЧЕМУ БЫ И НЕ КОМПЛЕМЕНТАР...

Ну вот и начал ''тонкости'' выискивать.
В первую очередь подумал об вольтодобавке.
Ладно, это я кажется понял.
Буду думу про комплементары дальше думать. Ну не всё за раз в голове ''перещёлкнет''...
Советую хоть на картонке спаять схему из заглавия и потихоньку добавлять к ней что нибудь. Что- там тоже есть.
Пайки на 15 минут.
Я имел ввиду заменить нагрузочный резистор УН на вольтдобавку а потом на ГСТ. Разница слышна будет просто невооруженным слухом.
 
Ой спасибо. А ты клавиатуру баяна видел? А басовую видел? а как баянисты играют умеешь? Нет? ну вот и всё.
Продолжай древние статьи постить из разных зарубежных мурзилок. Как будто за 30-40 лет ничего не произошло. И только великий Петров появился со своими задержками в развитии.
Напрочуд, наведена паном Пєтровим витримка зі антикварних статей правильна.
І сьогодні, при обробці електричних сигналів, що можуть стати звуком, освітчені звукоінженери враховують ці моменти, стосовно фазової лінійності фільтрів.
Але, зверни увагу на діапазон затримок і співстав з маячнею, що несе пан Пєтров в своїх дописах. То дві великі різниці, поєднані лише послідовністю літер " затримка"
 
Последнее редактирование:
НЕУЛО, увы - нет.
У меня ''традиция'' уж если я что сделал, так надолго и поэтому должно быть хорошо.

Поэтому никаких картонок и макетов.
К тому же второй момент - я всегда пытаюсмь применить и улучшть то, что уже есть.

А мысля сегодняшняя- пока я её не проверял - кстати, тобой высказанная где то на 51 вроде как странице - перелеоать Лидеру ВК из квази в комплементар
ВоТ залезу в заначку, определю, а есть Ли у меня кт816 и сколько.
И ' садятся ли они в теже дырЬки на плате?
Ну а там станет ясно, реальна переделка или нет.
 
НЕУЛО, увы - нет.
У меня ''традиция'' уж если я что сделал, так надолго и поэтому должно быть хорошо.

Поэтому никаких картонок и макетов.
К тому же второй момент - я всегда пытаюсмь применить и улучшть то, что уже есть.

А мысля сегодняшняя- пока я её не проверял - кстати, тобой высказанная где то на 51 вроде как странице - перелеоать Лидеру ВК из квази в комплементар
ВоТ залезу в заначку, определю, а есть Ли у меня кт816 и сколько.
И ' садятся ли они в теже дырЬки на плате?
Ну а там станет ясно, реальна переделка или нет.
С Леадером боюсь особо каши не сваришь. Эти две петли обратной связи.. Неудобно.
Кт816 имеют те же дырки что и 814/815/817, и даже у кт818/819(в пластиковом корпусе) посадочные дырки - похожи.
 
Тут неплохо бы спросить что она имела ввиду, и внезапно окажется- что твои бурусы- это совсем другие бурусы. Поэтому на Алдошину лучше не кивай.

Внезапно - да. :)
Это была "вольная трактовка" статьи Алдошиной из журнала "Звукорежиссер" 2003г. №10:
Про "бурусы" там изначально ничего сказано не было.

Сборники её статей в pdf-ках можно скачать здесь:
 
С Леадером боюсь особо каши не сваришь. Эти две петли обратной связи.. Неудобно.
Кт816 имеют те же дырки что и 814/815/817, и даже у кт818/819(в пластиковом корпусе) посадочные дырки - похожи.
Да, похоже там засада.
ДырЬки то другие. Если 1:1 вместо кт817 впаять 816, то всё перемкнёт....
У них ноги то одинаковыми оказались, а не зеркальными.
И того неприглядные сопли по плате делать....

Это я кАК то ''хвастался'', что в заначке ещё 1 запасной УМ Лидера лежит.
Вот ЯСНО помнил, что ''серийный'', а оказался ''экспериментальным'', тоесть ранним, что без вольтодобавки.
Вот прям засада на засаде...

А 2 петли ООС ' по постоянке и перемене, это у многих было. Мода такая была.
 
не ну .. как то мы в свое время квази на комплементар перепиливали. ясно дело что не просто и не зеркальные
 
Алдошина специально для тебя. Оказывается вся музыка состоит из сплошных "бурусов"
Вот только вам-то невдомек, что модуляция не прямоугольником с идеально вертикальными фронтом/срезом, а скорее трапецией с пологими скатами, соответствующими скоростям нарастания огибающей, допустимым с точки зрения физики для материалов, из которых изготовлены производящие звук инструменты.
"Для создания классической музыки используются, в основном, звуки, изменение высоты которых происходит дискретными скачками (своего рода бурстами разной частоты, а не непрерывно, в виде скользящих тонов). Каждая нота представляет собой одновременно звучащий аккорд, содержащий основную частоту и все высшие гармоники. Хотя число возбуждаемых гармоник бесконечно велико, но, во-первых, амплитуды их быстро убывают, во-вторых, только ограниченное число гармоник попадает в слышимый диапазон частот до 16…20 кГц, в третьих, особенности обработки звука на базилярной мембране показывают, что реальное значение для восприятия тембра играют только первые 15…17 гармоник. "
Так что бурсты - бурстам рознь. А вы увидели знакомое слово и давай к нему свои пристройки лепить.
А я вам расскажу о чем в действительности говорит Ирина... О нотном строе, где переход осуществляется не плавным свипом от ноты к ноте, а поочередном извлечении определенных нот. Но вы и сами наверняка поняли о чем она говорит, если прочитали дальше этого абзаца. Ну или вы намеренно исказили информацию, чтобы она якобы подтверждала вашу позицию.

«Диапазон воспринимаемых по воздуху звуковых колебаний ограничивается частотами 0.02 – 20 кГц. С 50-х годов появились сообщения о восприятии слуховой системой распространяющихся через ткани головы колебаний с частотами до 225 кГц (Pumfrey, 1950; Timm, 1950; Сагалович, Покрывалова, 1964; Сагалович, Мелкумова, 1966). Эти работы показали перспективность использования феноменов восприятия высокочастотных колебаний для диагностики нарушений слуховой функции (Bryan, Nowell, 1974; Dieroff, Ertel, 1975; Bryan, 1979; Hearing..., 1979; Хечинашвили, 1978; Сагалович, 1988).

Ультразвук более высоких частот (выше 225 кГц) при непрерывной генерации не вызывает никаких слуховых ощущений у человека. Однако при его модуляции по амплитуде колебаниями из диапазона звуков, воспринимаемых человеком, он становится слышимым и с его помощью можно изучать частотные, временные, адаптационные и громкостные характеристики слуха человека и животных (Гаврилов, Цирульников, 1980; Назаренко, Марченко, 1987).»
Все это отлично, но каковы условия распространения через ткани головы? Вы задавали себе такой вопрос? Какова должны быть интенсивность излучения, чтобы за счет инерционности тканей не погасить в ноль колебания и они достигли цели? У вас такие звуковоспроизводящие системы дома стоят? Позвольте в этом усомниться. И у большинства тоже не стоят, но почему-то они не жалуются на качество воспроизведения. Вы вот любите на Юрия Макарова ссылаться - потрудитесь узнать какой диапазон перекрывает его акустика, может критическое мышление возьмет верх и вы перестанете грезить прослушиванием музыки через ткани головы.

А теперь я приведу еще одну выдержку из той же статьи Алдошиной, которую вы же и цитировали:

Во-первых, процесс обработки звуков в слуховой системе обладает определенной инерционностью, для распознавания высоты требуется примерно 15…60 мс, а для распознавания тембра - 200 мс. Во-вторых, мозгу легче обрабатывать, идентифицировать и сохранять в памяти мелодию, состоящую из временной последовательности дискретных высот, которые находятся в определенных соотношениях друг с другом. Это дает возможность для сравнения с уже хранящимися в памяти образцами мелодий. В третьих, обработка, идентификация и сохранение скользящей последовательности тонов требовали бы больше информационных ресурсов, чем дискретная последовательность, а принцип работы нервной системы, в целом, состоит в максимальной экономии усилий.

А вы нам заливаете, что вот по первому периоду у нас прям все так опознается и искажение его всю музыкальность убивает. Вот уже Алдошина с вами не согласна. Посчитайте например для частоты 1кГц сколько там в течение 15мс должно быть периодов? 15 периодов как минимум.

«Диапазон воспринимаемых по воздуху звуковых колебаний ограничивается частотами 0.02 – 20 кГц. С 50-х годов появились сообщения о восприятии слуховой системой распространяющихся через ткани головы колебаний с частотами до 225 кГц (Pumfrey, 1950; Timm, 1950; Сагалович, Покрывалова, 1964; Сагалович, Мелкумова, 1966). Эти работы показали перспективность использования феноменов восприятия высокочастотных колебаний для диагностики нарушений слуховой функции (Bryan, Nowell, 1974; Dieroff, Ertel, 1975; Bryan, 1979; Hearing..., 1979; Хечинашвили, 1978; Сагалович, 1988).

Ультразвук более высоких частот (выше 225 кГц) при непрерывной генерации не вызывает никаких слуховых ощущений у человека. Однако при его модуляции по амплитуде колебаниями из диапазона звуков, воспринимаемых человеком, он становится слышимым и с его помощью можно изучать частотные, временные, адаптационные и громкостные характеристики слуха человека и животных (Гаврилов, Цирульников, 1980; Назаренко, Марченко, 1987).»
Касательно вот этой цитаты, во избежание кривотолков, позволю себе еще немного пояснений - что же нам здесь говорится и как это интерпретировать...
Если верить этим данным, то нашей голове где-то есть резонансная система, воспринимающая частоту 225кГц и детектирующая модулирующую частоту. Для этого необходимо иметь приличную амплитуду несущей и целенаправленно произвести модуляцию для передачи сигнала. У реальных инструментов спектр обертонов спадает и мощность там копеечная, которая во-первых не сможет быть записана звуковыми приемниками с ограниченным рабочим диапазоном частот. А во-вторых, даже пройди все это через тракт, реальная АС не воспроизведет такие частоты. Так что речь здесь именно о применении для изучения, диагностики, но никак не об улучшении верности звуковоспроизведения. Пусть это не тревожит пытливые умы.
 
не ну .. как то мы в свое время квази на комплементар перепиливали. ясно дело что не просто и не зеркальные
Ну вот же - засада на засаде - кт816 всего пара, неизвестной работоспособности...
Ну вот только сегодня ДОзрел до комплементаров, и засады-засады-засады....

НЕУЛО, а КаК там с графиками последней модернизации КВАЗИ Лидеров, может симульнёшь ?

может ''деятельность'' всёж придётся с квази начинать ???
 
«Диапазон воспринимаемых по воздуху звуковых колебаний ограничивается частотами 0.02 – 20 кГц. С 50-х годов появились сообщения о восприятии слуховой системой распространяющихся через ткани головы колебаний с частотами до 225 кГц (Pumfrey, 1950; Timm, 1950; Сагалович, Покрывалова, 1964; Сагалович, Мелкумова, 1966). Эти работы показали перспективность использования феноменов восприятия высокочастотных колебаний для диагностики нарушений слуховой функции (Bryan, Nowell, 1974; Dieroff, Ertel, 1975; Bryan, 1979; Hearing..., 1979; Хечинашвили, 1978; Сагалович, 1988).
До сих пор помню лабораторную в институте, "затухание ультразвука в воздухе", полагаю, на такой частоте волна пройдет сантиметров 10-15?
 
По воздуху такое слушать никак не получится. Нужно обнять колонку и плотно прижаться к ней лбом. И тогда, согласно учению "великих учонных", всё станет хорошо слышно. smile_1
 
У реальных инструментов спектр обертонов спадает и мощность там копеечная, которая во-первых не сможет быть записана звуковыми приемниками с ограниченным рабочим диапазоном частот. А во-вторых, даже пройди все это через тракт, реальная АС не воспроизведет такие частоты.
у реальных инструментов спектр далеко за звуковым диапазоном. Это только чистый синус мы слышим в ограниченном диапазоне (кто до 12 кГц, а кто и до 22 кГц (как мой сын) может и выше, просто ВЧ-головка выше не воспроизводит). В музыкальных же сигналах нет чистых синусов, все они промодулированы друг другом. Вот и получается что человек слышит синус только 12 кГц, а когда отсутствуют частоты выше скажем 15 кГц он ощущает ущербность записи.
Не потому ли японцы выпускали АС с полосой до 90 кГц.
 
"маньял" Сухова по фазовой коррекции RC цепью на опережение фазы в умзч.
Делается это только с одной целью - поднять петлевое усиление ОООС на верхней частоте рабочей полосы частот усилителя для снижения уровня THD.
https://www.youtube.com/watch?v=FzTGMFkcabQ
Я думаю что болезни Сухова и Петрова суть одно и тоже.
У Сухова при глубине оос в 90дБ 400 вольт исправляющего сигнала появляется(привет тебе Данс Макабр) , у Петрова задержки с бурусами. Но суть всё та же- попиариться.
 
Питер, ну не надо ЗАГИБАТЬ.
Все конечно любят ''рыбасьи рассказы'' и анекдоты, но не до такой же степени....

Короче - по нервам с сигнал передаётся МАКСИМУМ 1 кГц.
Это ''сигнал''.
Реально это предел, а передача-приём сигналов в мозге 100-150 ГЕРЦ.

Теперь как работает улитка уха.
Длинная гребёнка резонаторов (20-20000), датчики просто фиксируют ''есть сигнал, нет, его амплитуду.
И влт из этих дискретов правая висмочная доля СИНТЕЗИРУЕТ в мозге ОЩУЩЕНИЕ ЗВУКА - МУЗЫКУ.

Тоесть, обрати внимание - НЕ реально пришедший сигнал, по реальному проводящему ''кабелю'', а ''цифровой аналог''.

Ну а теперь ПОЖАЛУЙСТА СКАЗАНИ, вот каков по твоему ''реальный механизм'' передачи внутри мозга, да и прямо от завитков ушной раковины ''сигнала'' частотой десятки-сотни кГц ?
 
... Короче - по нервам с сигнал передаётся МАКСИМУМ 1 кГц.
Это ''сигнал''.
Реально это предел, а передача-приём сигналов в мозге 100-150 ГЕРЦ.

Теперь как работает улитка уха.
Длинная гребёнка резонаторов (20-20000), датчики просто фиксируют ''есть сигнал, нет, его амплитуду.
И влт из этих дискретов правая висмочная доля СИНТЕЗИРУЕТ в мозге ОЩУЩЕНИЕ ЗВУКА - МУЗЫКУ...
1. Швидкість поширення сигналу в нервових волокнах 1-140 м/с (Метрів за Секунду, а не Герц).
2. Не 20-20000 резонаторів (хотілось би побачити те вухо, в якому розміститься ворсинка з резонансною частотою 20 герц), а ворсинок - аналог ПАРАЛЕЛЬНОГО АЦП, а не ПОСЛІДОВННОГО (не буду переписувати підручник з біології). Чим менша кількість ворсинок - тим нижча гранична частота звуку яку ми чуємо.
 
Последнее редактирование:
Почему они не догадались выпускать и граспластинки с такой же полосой?!
Почему не догадались? Догадались. Щелчки от царапин наверняка даже шире полосу имеют, правда башка всё равно такой спектр вряд ли выдаст.
 
1. Швидкість поширення сигналу в нервових волокнах 1-140 м/с (Метрів за Секунду, а не Герц).
2. Не 20-20000 резонаторів (хотілось би побачити те вухо, в якому розміститься ворсинка з резонансною частотою 20 герц), а ворсинок - аналог ПАРАЛЕЛЬНОГО АЦП, а не ПОСЛІДОВННОГО (не буду переписувати підручник з біології). Чим менша кількість ворсинок - тим нижча гранична частота звуку яку ми чуємо.
У ткплокровных да, 140-160 метров в сек скорость распространения.
У хладнокровных раза в 1,5 медленнее.

А вот ЧАСТОТЫ, которые распространяются по гладкому нервному волокну 100-150 ГЕРЦ. По миелиновым перехватам ''скачет'' медленнее.

Про единичные резонаторы это я написал ПРИМЕРНО.

Предельная скорость распространения сигнала по НЕРВНОМУ ЖГУТУ может быть выше 1 кГц.
 
... Предельная скорость распространения сигнала по НЕРВНОМУ ЖГУТУ может быть выше 1 кГц.
1. Як швидкість (метрів за секунду) може вимірюватися в герцах (1/секунду) ?
2. А тепер уявимо що по 20000 волокон передаються Паралельно 20000 сигналів (аналог паралельного АЦП а не АЦП послідовного наближення.
PS. Це все флуд. Нам не потрібно вивчати як сприймається музика, так як принцип буде однаковий як для сприйняття оркестру так і запису. Має значення лише лінійнійсть фазової і частотної характеристики, відсутність спотворення синусу (вільні коливання завжди правильний синус) і відсутність гармонік основного тону, яких нема в основному сигналі. Гармоніки будуть виникати і при інтермодуляційних спотвореннях. Це коротко що нам потрібно від підсилювача.
 
1) это РАЗНЫЕ параметры
2) аналог неудачен. В биологии - сложнее.
Это НЕ флуд, а разборки по поводу ''восприятия ухом человека звука в 200 КИЛОгерц.

При чём тут параметры УСИЛИТЕЛЯ и возможности и принципы работы уха?
Кто в леса, кто по дрова...
 
Это НЕ флуд, а разборки по поводу ''восприятия ухом человека звука в 200 КИЛОгерц.
Аби ви читали першоджерела, а не маячню пана Пєтрова, ви би зрозуміли, що йдеться не про сприйняття сапієнсом ультразвуку, а про здатність його мозку відчувати різницю у сприйнятті звуку між різними вухами. тобто здатність сапієнса до визначення напрямку на джерело звуку, перш за все. Навколомедичні застосунки ультразвукової діагностики таки флуд.
 
Чому ?
Що буде при інтермодуляції 2 та 3 гармоніки основного тону 1 кГц.
За означенням.
Будь-які співпадіння випадкові. Ви навели окремий випадок, спекулятивний в даному контексті.
Гармонічні і інтермодуляційні спотворення то два різних погляди на одну й ту само нелінійність з двох різних ракурсів.
 
Последнее редактирование:
За означенням.
Будь-які співпадіння випадкові. Ви навели окремий випадок. спекулятивний в даному контексті.
Гармонічні і інтермодуляційні спотворення то два різних погляди на одну й ту само нелінійність с двох різних ракурсів.
Чому спекулятивний ? Музикальний сигнал є основним тоном + обертони (гармоніки). Що ми отримаємо при інтермодуляції обертонів основного сигналу ? Додаткові гармоніки (обертони) які відсутні в початковому сигналі.
Розглянемо далі. При інтермодуляції 2 та 3 гармоніки ми отримаємо 5 і зсунутий по фазі основний тон.... А там далі темний ліс....

1) это РАЗНЫЕ параметры
2) аналог неудачен. В биологии - сложнее....
1. Так чому Ви швидкість вимірюєте в герцах ?
2. Спростив спеціально. Якщо почнем більш точно - аналогія з квантовим комп'ютером, часу на підсилювачі не залишиться.
 
у реальных инструментов спектр далеко за звуковым диапазоном.
Но вы его не слышите smile_1
Это только чистый синус мы слышим в ограниченном диапазоне (кто до 12 кГц, а кто и до 22 кГц (как мой сын) может и выше, просто ВЧ-головка выше не воспроизводит). В музыкальных же сигналах нет чистых синусов, все они промодулированы друг другом. Вот и получается что человек слышит синус только 12 кГц, а когда отсутствуют частоты выше скажем 15 кГц он ощущает ущербность записи.
Пруфы где? Или у нас, джентльменов, принято верить на слово?
Не потому ли японцы выпускали АС с полосой до 90 кГц.
И где теперь эти японцы? Что они выпускают?
Сделать-то можно, но только это не доказывает необходимость и полезность сего действия. Просто японцы показали, что они могут такое сделать и это было маркетинговым ходом. Типа, "наши поезда самые поездатые поезда в мире", вот.
 
Когда я петрова читаю у меня стойкое ощущение возникает что он из лечебницы сбежал. С принудительного лечения.
это параметры ГРААЛЯ, работа твоего учителя, есть чем гордиться
параметры моделей выходных транзисторов от Корделла даже лучше чем по паспорту. Может надо было идеальные поставить?
Как видите все модели корделовские кроме предвыходных транзисторов, взял из модели какого то сагиттариуса
Акулиничев, под которого он пытался сработать в гробу бы перевернулся глядя на этот шедевр
 

Вложения

  • GRAAL_Loop-Gain.png
    GRAAL_Loop-Gain.png
    29.8 KB · Просмотры: 93
  • GRAAL_Bode.png
    GRAAL_Bode.png
    24.1 KB · Просмотры: 757
  • GRAAL_SCH.png
    GRAAL_SCH.png
    37 KB · Просмотры: 121
  • GRAAL.ZIP
    GRAAL.ZIP
    12.8 KB · Просмотры: 81
  • MJL4281C-MJL4302C.png
    MJL4281C-MJL4302C.png
    17.6 KB · Просмотры: 115
Последнее редактирование:
это параметры ГРААЛЯ, работа твоего учителя, есть чем гордиться
Грааль с дыркой в виде полюса выходного каскада и гранатой условно устойчивой ЛАФЧХ, занятно. :) Вероятно, у автора "гранаты другой системы" :)
 
Последнее редактирование:

Статистика форума

Темы
3,305
Сообщения
263,178
Пользователи
2,544
Новый пользователь
vlad'mir
Назад
Сверху Снизу