vitamir
1 ранг
- Регистрация
- 2 Янв 2021
- Сообщения
- 2,342
- Реакции
- 1,705
- Баллы
- 84
- Возраст
- 64
- Страна
- Україна
- Город
- Київ
- Имя
- Віталій
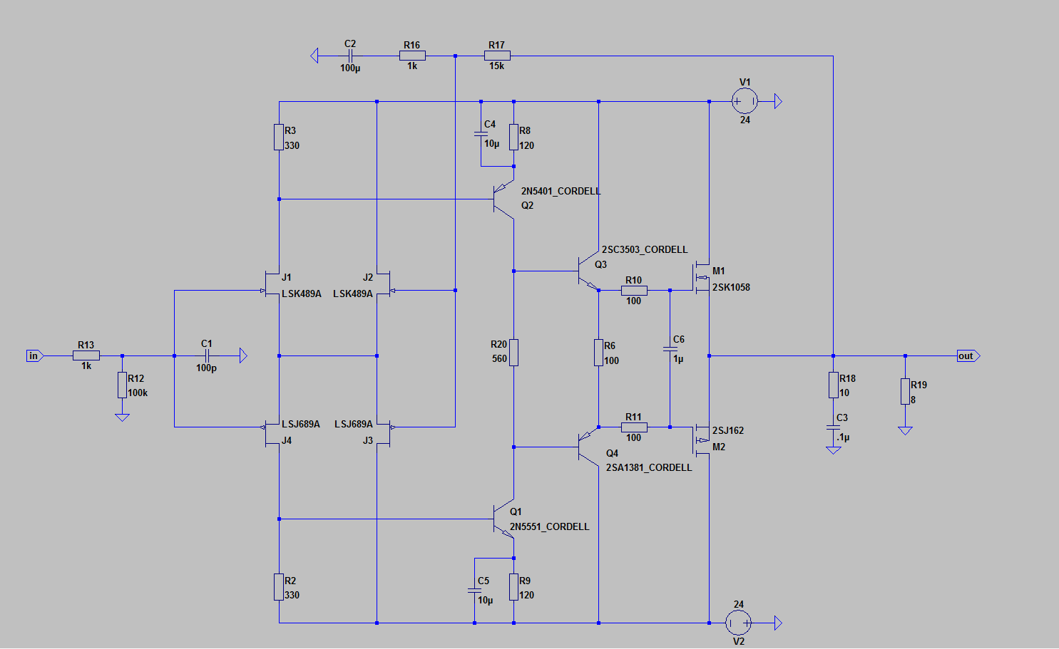
Не хочу вас розчаровувати, але швидкісність цього підсилювача визначається можливостями каскаду на B647\D667 і конденсаторами корекції за Міллером. Нічого "надшвидкого" при такому схемотипі не передбачається.Петр-51
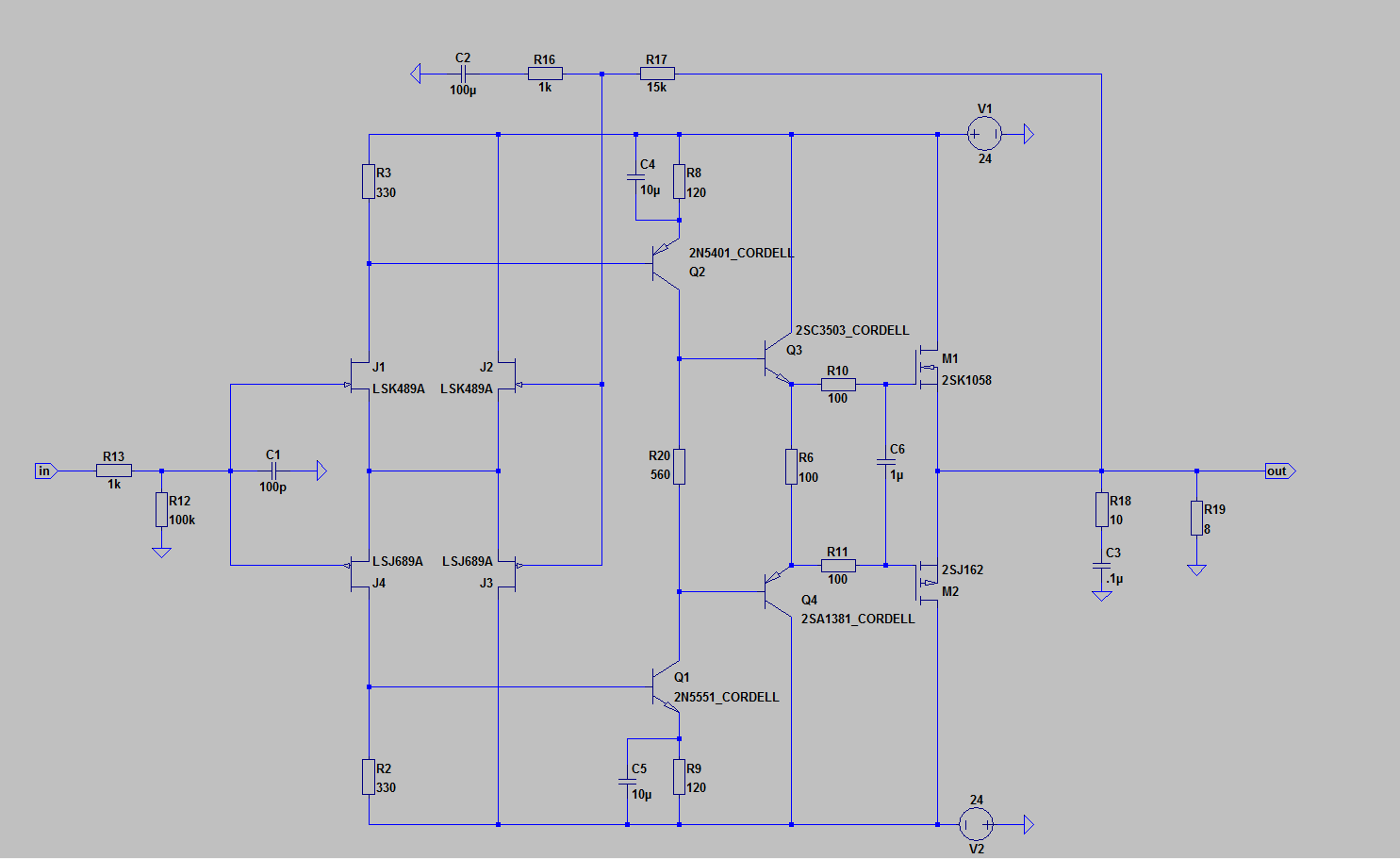
лично я не очень разбираюсь в симуляторах электронных схем, но если у вас есть опыт и время, попробуйте проверить работу этого усилителя звука, это сверхбыстрый усилитель, в котором используется очень уникальный входной каскад, который взят из последних поколений сверхбыстрых операционных усилителей, вместо входных пар Jfet LSK489/LSJ689 вы также можете попробовать использовать пары 2SK170BL/2SJ74BL или некоторые аналогичные пары J fet, уровень выходной мощности, который необходимо установить. ближе к классу эксплуатации А.
Приветствие !













