У меня такое ощущение, что никто посты не читает....
Ну вот ЧТО вы все предлагаете - вот ЕСТЬ ГОТОВЫЕ платы, которые только НЕМНОГО ПЕРЕПАЯТЬ.
Так нет же, ваши предложения - готовый полуфабрикат выкинуть, а СДЕЛАТЬ ДРУГИЕ ПЛАТЫ, с нуля.
Потом КУПИТЬ микры и прочие детали и наконец СПАЯТЬ примерно тоже самое по качеству.....
А не проще ли и не лучше ли ДОвести немного уже лежащие платы ?
И с конденсаторами у меня не проблема, если надо я и по 50 000 МКФ поставлю...

в смысле наберу нужную ёмкость.
Если надо, и танталом или керамикой или плёнкой зашунтирую, толстым слоем.
Ну не зря же я кладами деталей запасся...
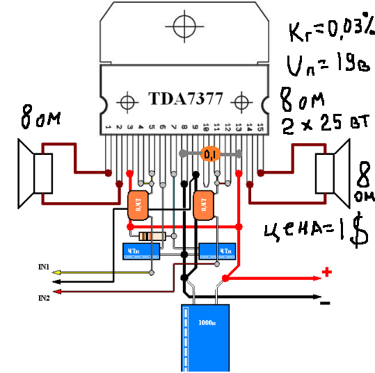
И вот если бы приспичило, то у меня всё есть для спайки УСя типа Тотентаза.
Ну корпуса нет.... Вообще нет, и детали в наличии, но по разным кладам.
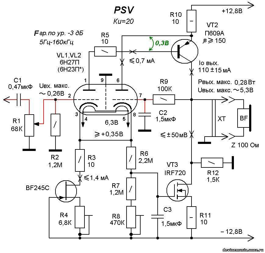
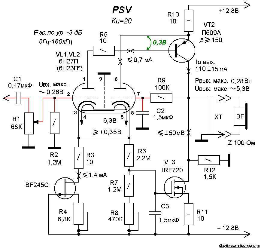
Но вот, приспичивает, на настоящий момент, это Переделка - небольшое усовершенствование КВАЗИ
И только на втором ''усилительноми'' месте вышеупомянутый ''комплементар на составниках''.
И вот ЗАМЕНЯТЬ эти планы на какие то другие совсем не хочется.
Да, а на третьем месте у меня запланирована лёгкая переделка - усовершенствование Шушурина78.
Он тоже уже ЕСТЬ в наличии, в ''железе''.
Так что никаких других планов усилителестроения у меня нет....
Ну вернее есть, но нерешОнный, ввиду неопределённости его работоспособности....
Тоесть - ''видно будет''....
Ну и ещё 1 переделка УСя.
И всё..... Больше не буду УСи паять.
Буду их СЛУШАТЬ.