TDA7293 - двойное моно

Досвід кілера рогова відносно потужності трансформатора, напруги на його вторинних обмотках, ємності конденсаторів фільтра і їх впливу на вихідну потужність підсилювача на ТДА7293. З урахуванням залишкового падіння напруги на транзисторах вихідного каскаду.
Пропоную для критичного осмислення.
Сам він клянеться, що ні хто не постраждав і не згорів під час його жорстоких експериментів. smile_15
Практичний досвід хлопців з сонячної Каліфорнії і похмурої Канади додам трохи пізніше
 
Последнее редактирование:
не повышайте напряжение питания. +-25в на ХХ - это максимум. иначе сгорит микросхема.
 
Да хватит транса для двух микросхем,у меня квод-405-2 им питается.
 
Реализация 7293 в компакт корпусе. 330х190х40 мм.
Питание +/-24, примерно 40 вт синуса на 4 ом, габаритная мощность трансформатора 120 вт, трансформатор самодельный. Пластина фланец на ИМС, пластина через накоман к радиатору.
 

Вложения

  • IMG_20250102_190606.jpg
    IMG_20250102_190606.jpg
    545.9 KB · Просмотры: 106
В сонячній Каліфорнії виготовляють композити зі застосуванням ТДА7293 і отримують в десять разів вищу лінійність. Плати, звісно, двосторонні. Досяжна потужність і рекомендації щодо напруги живлення, ємності електролітичних конденсаторів не відрізняються від досвіду овдиоукілера. Рекомендована потужність трансформатора 180..200 ВА при напрузі живлення +\-35 Вольт. Рекомендований опір навантаження 8 Ом. За меншого опору навантаження рекомендують паралельне підключення кількох мікросхем у відповідності до рекомендацій дейташиту. Або пропорційне зниження напруги живлення. Як то виглядає в залізі можна подивитись за наведеним вище посиланням і, навіть, за бажанням, придбати.
Щодо композиту і корекції, декому з поміж тут вона може здатись недосконалою, знамено вам до рук, доведіть, що можете зкорегувати краще. ;)
 
Последнее редактирование:
Да не левые они спокойно в МОСТОВОЙ схеме работали\в эстрадном варианте\ с питанием +\- 25в На практике проверено
 
Последнее редактирование модератором:
не повышайте напряжение питания. +-25в на ХХ - это максимум. иначе сгорит микросхема.
Она держит до +/- 40, но чтоб наверняка на запас скачков напряжения сети +/-35.
Лучше позаботится про статику, ИМС ее боится, это заземление радиатора, металлический корпус, экраинованные провода.
Гарне рішення.
Да не левые они спокойно в МОСТОВОЙ схеме работали
Поддерживаю, при правильном приготовлении довольно надежные.
 
Последнее редактирование модератором:
Досі цього ніхто не підтвердив в залізі.
Це, поки що, лише симуляція.
І результат очікують більш скромний. ;)
 
Последнее редактирование:
Досі цього ніхто не підтвердив в залізі.
Це, поки що, лише симуляція.
І результат очікують більш скромний. ;)
У американцев вообще все грустно, профукано пара-тройка десятков дБ петлевого из-за кривой коррекции. Зачем пихать кучу оу, если достаточно одного, но правильно скорректированного.
Именно, к американской схеме это слово подходит на все 100%.
 
а шо шо досихпор не измерений?
у менявот ест такой усилитель на 7293 работет хорошо
 
Я Дмитрию предложил, но он не возжелал.
хотя подобная схема собранная на 1875-ых показала весьма и весьма неплохие результаты.
 
Я Дмитрию предложил, но он не возжелал.
Печатки нет. Я рисовать опыта не имею, вернее нарисовать могу, но как оно себя поведет в работе это уже вопрос.
 
ТДА*7293 типовое включение единственное если с али,то возможен фон быть,а так тоже отдали такие платы две штука подключил да есть фон,и нужно активный регулятор громкости собрать чуйка подрезана не хватает для раскачки .
 
ТДА*7293 типовое включение единственное если с али,то возможен фон быть,а так тоже отдали такие платы две штука подключил да есть фон,и нужно активный регулятор громкости собрать чуйка подрезана не хватает для раскачки .
Причина фона? И зачем нужен именно активный регуль на громкость? В чем засада?
 
Я слушаю без тембрблока ,если реально хотите услышать усилитель или фонограмму,а активный там всего один конденсатор на входе и выход до двух трех вольт,а лучше до 10 вольт чтобы была перегрузочная способность.
 
Печатки нет. Я рисовать опыта не имею, вернее нарисовать могу, но как оно себя поведет в работе это уже вопрос.
чего нет того нет, не паял пока, занят Простором. но насколько я помню вроде у тебя платки ничего так получались. можно за основу взять от обычного рубежа и перепилить под 7294
 
Колега з Латвії пропонує свій варіант композиту за участі 7293, пари JFETів і DC-servo. В кількох варіаціях. В залізі перевірені.
Піпл в захваті, плати наявні. Можна зв'язатись з автором, можливо надішле, прецеденти були.
 
Последнее редактирование:
Пока не разбирался будет время посмотрю почему фон,это готовые с али,может разводка не та.
Китайские платы часто бывают разведены не лучшим образом. Это не секрет.
Вопрос - КТО разведет наилучшим образом?
Причём мало просто развести и сказать "да будет так!" Надо собрать в железе и надо при прочих равных условиях сравнить опытную плату с Алишной, причём использовать одну микросхему, в крайнем случае - из одной закупленной партии.
Пока же я вижу что 100% повторяет одну схему и одну плату. Сомневаюсь что у одних фонит, у других - нет. Но если это так. причина в микросхемах.
И есть еще проблема правильного поключения общего провода.
 
А я знаю КТО. Но тебе не скажу.)
 
Есть такой муз центр ЖиВиСи ca-uxp5r, на микросхемах тда7294, оттуда можно позаимствовать разводку платы. Вот только сами эти ТДА-шки звучат не лучше Веги 1978 года.
 
В ті часи ця мікросхема стояла в кожному другому музцентрі.
Сьогодні вона насправді цікава лише трьом рукосуям. Один з Латвії, один з Туреччини і один зі Словенії, які таки довели до розуму композит за участі цієї мікросхеми.
На відміну від бокарьових, що складнішого за гвалтування пари транзисторів від генератору сигналів в радіодіапазоні руками не вміють.
Ще ця мікросхема цікава технологією виготовлення транзисторів її вихідного каскаду.
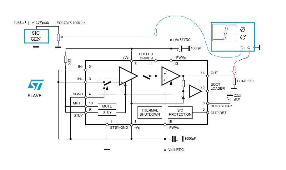
Що той вихідний каскад вміє, видно на цих малюнках, тільки не показуйте їх поціновувачу затримок в розвитку імені пєтрова.
 

Вложения

  • TDA7293 SR measure.jpg
    TDA7293 SR measure.jpg
    80.4 KB · Просмотры: 63
  • SR oscilogram.jpg
    SR oscilogram.jpg
    67.6 KB · Просмотры: 56
Последнее редактирование:

Статистика форума

Темы
3,304
Сообщения
263,130
Пользователи
2,544
Новый пользователь
vlad'mir
Назад
Сверху Снизу