Тонкомпенсация

Попробую найти, что я рисовал в LTspice. Мне помнится, я проверял диапазон регулировки громкости, уровень нелинейных искажений и шумов.
Не рекордно/шедеврально, однако, - вполне неплохо.
 
Частоту подьема нч можно задать подбором номиналов.
Откуда схема кстати?

Какая из схем? Схема "Корвета" - от Корвета, из паспорта устройства. Рисованное мною - найденные схемы, доведённые до ума.
Эта https://ldsound.club/threads/tonkompensacija.2880/post-439766
 
ОУ применены неподходящие по шумам.
Сегодня не вчера, заменяя на современные малошумные, ничего и менять не надо.
Вот только большое количество конденсаторов с не маленькими таки ёмкостями не очень по душе.
Стремная схема. Проверять и ещё раз проверять в симуле, как учил нас вождь пионэров.
 
Последнее редактирование:
Демо тонкомпенсации за авторством CHATGPT в формате HTML
Графики от 100 до 5%
 

Вложения

  • Loudness.zip
    Loudness.zip
    88.5 KB · Просмотры: 79
  • photo_2025-11-17_09-49-06.jpg
    photo_2025-11-17_09-49-06.jpg
    93.3 KB · Просмотры: 73
  • 1.png
    1.png
    166.5 KB · Просмотры: 69
Последнее редактирование:
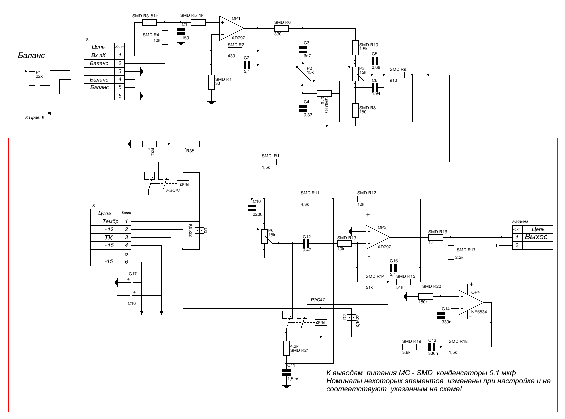
Есть схема ТКРГ без всего лишнего.
Посмотреть вложение 158975
А схема, оказывается, полна новых деталей! С понедельника продолжим.
По первым прикидкам в Протеусе, примитивы Лапласа, в данной топологии можно получить и +40дБ на НЧ при минимальном (всего 20дБ) уровне громкости, НО. Крутизна подъёма НЧ ограничена 6дБ/октаву, что заставляет делать перегиб АЧХ на очень высокой (с точки зрения требований к ТК) частоте, причём при изменении громкости эта частота верхнего перегиба НЕ изменяется, в отличие от КРГ...
Что-то типа такого
1763367147289.png

*****
На самом деле всё печальнее. Схема #122 из паспорта "Корвет 100У-068С(М)":
про1.png
про2.png
... ни в Красную армию! При уровнях 80...90дБ присутствует дикая мычалко-бубнелка, в то время как при уровнях ниже 70дБ АЧХ перестаёт изменяться. Столько деталей угробили с паршивым результатом, молотки блин. Даже схема

3.png


из #21 и то адекватнее. Хотели повымахиваться, и вот _dadel
*****
Попыхтел в Мультисиме, ничего путнего не получается. Пусть покрывается плесенью и дальше тот патент.
 
Последнее редактирование:
С вашими номиналами компенсация маловата как мне кажется.
Конечно малА. Ибо, как только её сделать больше, так сразу уровни 80 и 90 дБ накрываются медным тазом: идёт перекомпенсация панча. А, по моему умолчанию, ТК не должна ухудшать тембральный баланс. То есть, перекомпенсация в 10 раз хуже недокомпенсации (или полного отсутствия ТК). Поэтому ВСЕ схемы ТК, рисованные мною в этой теме, доводились до ума исходя из критерия "не навреди". Например, посмотрИте #94 . У схемы с двумя отводами просто огромный потенциал, но и на перекомпенсацию попасть - раз плюнуть. В старой технике с таким двухотводным потенциометром так и было, постоянно.
*****
Вспомнил. На всех более ранних рисунках (ранее полугода назад) я поленился показывать АЧХ при уровне 100дБ, она там везде полностью линейна, ибо средний отвод потенциометра соединяется с верхним. А сейчас её показываю при 100дБ, больше для красоты. (Правда, сейчас были и схемы, где АЧХ на максимуме громкости чуть-чуть нелинейна.)
 
Последнее редактирование:
Демо тонкомпенсации за авторством CHATGPT в формате HTML
1763449441864.png

- Эт чё, лиса?
- Лиса, лиса...
- Вот мы тебе, лиса, хвосты-то поотрубАем, поотрубАем!
((С) "Жихарка")
Павел, Вы не в курсе, что слух логарифмирует уровень, и что "5-10-...-100%" - не для слуха? Ему "100-10-1-0,1-..." подавай (условно; надо смотреть по реальным уровням СЧ для каждой конкретной схемы).
 
Последнее редактирование:
Там же фаза- на мози (почти),
1763450761092.png


Теперь сравните с Матюшкиным и остальными Х..йнюшками, в т.ч. ВСЁ что встретите и мусорном инете.
А почему? По кочану и по капусте, берегите голову и карман, не повторяйте за рукожопными инженерами.
 
Доработанный вариант HTML плеера с тонкомпенсацией. Поддерживает множество файлов а также добавлена визуализация АЧХ
Player with loudness 3.jpg

Басбуст+сабсоник+тонкомпенсация. Прототип.

Что делает:
По мере снижения громкости схема формирует басбуст на определенной частоте которая задается номиналами деталей, а также имеет ФВЧ второго порядка, что упрощает применение этой схемы в оформлении с ФИ. Позволяет получить локальное усиление баса не сильно затрагивая соседние частоты.
image_2025-11-28_19-10-30.png
P.S автор схемы не я
 

Вложения

Последнее редактирование модератором:
Когда в 90-е затеял тему тонкомпенсации, то переделал разной степени навороченности всякие схемы из Радива. Результат грустный. Чем круче схема тонкомпенсации, чем умнее и загадочнее рассуждения о необходимости следования кривым равной громкости, тем невыносимее звук в целом. И сама регулировка на слух выглядит престранно.На всех уровнях громкости гудит в динамиках подземный рык, а средина словно выныривает из-под земли, появляясь и проваливаясь обратно. В задницу такое звучание вместе с его автором.
Агитируйте дальше, но это не то звучание, которое понимается как высококачественное.
 
Аналогично, а теперь привык к негромкому звуку, приличная система обязана играть хорошо и негромко, пример тому Ю.М.
 
Типовое сочетание носимой пудреницы- перделки и грозной надписи Bassboost

По первым прикидкам в Протеусе, примитивы Лапласа, в данной топологии можно получить и +40дБ на НЧ при минимальном (всего 20дБ) уровне громкости, НО. Крутизна подъёма НЧ ограничена 6дБ/октаву, что заставляет делать перегиб АЧХ на очень высокой (с точки зрения требований к ТК) частоте, причём при изменении громкости эта частота верхнего перегиба НЕ изменяется, в отличие от КРГ...
Что-то типа такого
Посмотреть вложение 159336
*****
На самом деле всё печальнее. Схема #122 из паспорта "Корвет 100У-068С(М)":
Посмотреть вложение 159387
Посмотреть вложение 159388
... ни в Красную армию! При уровнях 80...90дБ присутствует дикая мычалко-бубнелка, в то время как при уровнях ниже 70дБ АЧХ перестаёт изменяться. Столько деталей угробили с паршивым результатом, молотки блин. Даже схема

Посмотреть вложение 159389

из #21 и то адекватнее. Хотели повымахиваться, и вот _dadel
*****
Попыхтел в Мультисиме, ничего путнего не получается. Пусть покрывается плесенью и дальше тот патент.
Давно заметил, что комфортная АЧХ , накрученная по эквалайзеру, на низу ни разу не первый порядок. Там все круче намного. А вот на СЧ -ВЧ уже плавно растет .
 
А вообще по поводу КРГ достаточно определённо высказался (к сожалению, ныне покойный) И.Гапонов:
В чём согласен:
1. КРГ - среднестатистические, а делать привязку КРГ под свою систему, комнату и слух... _medsestra
2. Привязку реальной громкости конкретного музыкального к положению ТКРГ обычным РГ - тоже никто не будет.
3. Вследствие сильной нелинейности восприятия НЧ по уровню, слуховое восприятие двух разных НЧ инструментов имеет право отличаться от восприятия одного из них, но с уровнем, одинаковым с уровнем суммы "по приборам".
В чём несогласен:
1. Даже самая простая ТК (обязательно без перекомпенсации!) реально улучшает общее восприятие музыки при громкости заметно меньше оптимальной для прослушивания. ТК - полезна!
2. Привязка к КРГ - хорошее приближение, за неимением более точной модели поведения слуха на сложном музыкальном сигнале.
Особо отмечу, что эксперименты с ТК хорошо бы проводить после победы над дурным поведением комнаты на НЧ. Ибо!
 
А ежели взять схему от магнитофона "Беларусь" и слегка её упростить и довести до ума? То получится простейший ТК-РГ. Конечно оно не точно с кривыми равных громкостей совпадают, зато и деталей совсем чуть.
1775041728820.png1775041782795.png
 
Николай, огромная просьба (срочности никакой) пересчитать под РГ 10 кОм.
ВЧ можно не трогать (всё понятно), касаемо НЧ пожелание- поднять гиратором (весь кайф схемы) до 23-25 дб. (не трогая 100 гц и выше), можно даже оставить небольшой горб на большом уровне сигнала.
PS Особо стараться не надо, всё равно под свой ух корректировать, долго и нудно.
 
В чём согласен:
1. КРГ - среднестатистические, а делать привязку КРГ под свою систему, комнату и слух... _medsestra
2. Привязку реальной громкости конкретного музыкального к положению ТКРГ обычным РГ - тоже никто не будет.
3. Вследствие сильной нелинейности восприятия НЧ по уровню, слуховое восприятие двух разных НЧ инструментов имеет право отличаться от восприятия одного из них, но с уровнем, одинаковым с уровнем суммы "по приборам".
В чём несогласен:
1. Даже самая простая ТК (обязательно без перекомпенсации!) реально улучшает общее восприятие музыки при громкости заметно меньше оптимальной для прослушивания. ТК - полезна!
2. Привязка к КРГ - хорошее приближение, за неимением более точной модели поведения слуха на сложном музыкальном сигнале.
Особо отмечу, что эксперименты с ТК хорошо бы проводить после победы над дурным поведением комнаты на НЧ. Ибо!
Николай, а вот реальный случАй, этих дней.Когда вернул в схему давно выбранную драйверную лампу,стало хватать баса на всех без исключения дисках,на любой громкости, про ТКРГ ни мыслишки.До этого мне глухому все было как надо,но молодежь жаловалась на подсвисты в звуке с некой роскошной пентодной иностранкой.Сейчас порядок и гармония в домашке.
 
АЧХ? Как "ни о чём", если ФЧХ на малых уровнях громкости (на 20-30 дБ ниже максимальной) искажений добавляет (на средних частотах, в основном).
Матюшкины и прочие Никитины? Не смешите, в симулятор посмотрите.
А можно? Лучше можно, искать и не сдаваться (я уже нашёл).
 
нормальности (обычности) слуховой способности человека. Соответственно, при отсутствии данного симптома (способности)... возникают некоторые вопросы, в частности, уместность применения термина ))
По себе давно знаю, что крутилки тембров ,что называется,только тронь.И потом будет все время мало.Малабаса в первую очередь.Знаю владельца усилителя Браун,в который внесена коррекция ,действующая даже в положении Lin.На АЧХ подъем +6дб на НЧ и +3 на ВЧ.И все тащатся от этого крутого звука.Другое дело,создан этот усилитель в далёкие времена с убогими по низу компакт-параболиками.Тогда это решение было оправдано.
 
огромная просьба пересчитать под РГ 10 кОм.
поднять гиратором (весь кайф схемы) до 23-25 дб. (не трогая 100 гц и выше), можно даже оставить небольшой горб на большом уровне сигнала.
Столкнулся с диким нежеланием схемы подстраиваться под наши хотелки. Я прямо не знаю, как мне удалось получить приличные АЧХ на всех уровнях в #107 . Полшага в сторону - рушится всё: монотонность каждой АЧХ, плавное изменение АЧХ с изменением положения регулятора и т.д. Наворочал кОшмар, теперь расхлёбываю _istukan
 
Где вы (все) их берёте (схемы)?

1775124168476.png


Р64 видите? Настраивать "порог максимальной громкости", в эксплуатируемом помещении, при Р34 0% (100% уровень громкости).
Иначе, ТРГ вреден, как у дядьки Бокарева.

На выходе сейчас 1,5 Ватт (на 4 Ом), при 80 номинальной (предклипп).
 
Последнее редактирование:
Не первый раз слышу аргументы против регулировки тембров: типа, привыкнешь, и прослушивание без тембров будет тусклым и невыразительным. Посему, регулировка тембров по вкусу есть вредная штука и уважающие себя любители звука не должны прибегать к этой дешевой приблуде.
Довольно противоречивое высказывание, не находите?
 
Не первый раз слышу аргументы против регулировки тембров: типа, привыкнешь, и прослушивание без тембров будет тусклым и невыразительным. Посему, регулировка тембров по вкусу есть вредная штука и уважающие себя любители звука не должны прибегать к этой дешевой приблуде.
Довольно противоречивое высказывание, не находите?
уже много лет вся моя аппаратура работает по нулям, не вношу изменения в ачх по причине уже доведенного звукорежисёром звука для оптимального, но у меня просто аппаратура видимо хорошая, низов добавлять не надо, хотя тон компенсированный регулятор использую всегда, даже на AIMP. Кстати в машине постипенно привыкал к линейке... и вот уже в моём мерсе низов стало хватать... психологическая зависимость сломлена)
 
уже много лет вся моя аппаратура работает по нулям, не вношу изменения в ачх по причине уже доведенного звукорежисёром звука для оптимального, но у меня просто аппаратура видимо хорошая, низов добавлять не надо, хотя тон компенсированный регулятор использую всегда, даже на AIMP. Кстати в машине постипенно привыкал к линейке... и вот уже в моём мерсе низов стало хватать... психологическая зависимость сломлена)
А зачем себя насиловать? Я понимаю, что ко всему можно привыкнуть. И к отсутствию низов тоже. У нас тут на форуме есть такие, которые при низкодобротных динамиках в ЗЯ слышат такие суперские низы, что все остальное для них бубнение и гул! Тоже привычка? Ну наверное. Только не понимаю, зачем привыкать к плохому?
О верхах вообще речи нет. Если у меня, например, возрастная потеря слуха на высоких, почему не скорректировать их подъемом? Тоже ведь зашкваром считается!
 
регулировка тембров по вкусу есть вредная штука и уважающие себя любители звука не должны прибегать к этой дешевой приблуде.
Что касается именно темброблока...
Есть представления студии звукозаписи о балансе частот, есть представления потребителя, они не обязательно должны совпадать. Хотя, по уму, наверное, надо всё таки слушать так, как задумано.
Но, как частный случай... в записях 70-х годов (более ранние не слушаю) меньше баса, чем в современных, хочется бас добавить. И что, терпеть насилие над собой? Привыкать как есть? Воспитывать культуру правильного слушания? Может быть... но зачем?
Касаемо тонкомпенсации... если бог нас создал глухими к малому уровня края диапазона... наверное, нормально будет как-то компенсировать эту особенность. Как по аналогии, если человек слепой, то вынужден надевать очки.


По себе давно знаю, что крутилки тембров ,что называется,только тронь.
Да, на то они и крутилки. А есть ещё стрелочки. С теплой подсветкой. Красота! Главное чтоб нравилось. Потом... не самое худшее занятие в жизни.


Наворочал кОшмар, теперь расхлёбываю
Да )). Вот ещё нашел на Веге, зацените, что здесь накрутили (РТ не надо, только ТК). Номинал РГ 15 кОм, уже ближе к моему 10 кОм (моторизованный, не просто заменить другим номиналом).
 

Вложения

  • пред.GIF
    пред.GIF
    29 KB · Просмотры: 49
Последнее редактирование:

Статистика форума

Темы
3,296
Сообщения
262,432
Пользователи
2,544
Новый пользователь
vlad'mir
Назад
Сверху Снизу