Транзисторные винил-корректоры

Может я зря на них наговариваю, согласовать наверное нужно, как правильно померить согласование то, на первичку 7 Ом и меандр от генератора, вторичку осциллоскопом смотреть и подключенный резистор крутить, ну как кабель?
Так трансформатор вроде играет, только виолончель как будто в бочку звучит.
 
Намерил первички 1,7H и 10 Ом. Вторичка 350H и 460 Ом.
В паспорте какой Ктрансформации указан? У меня получается примерно 14.
Не торопитесь пока ничего крутить, в начале надо на листочке посчитать. Крутить большого ума не надо.
ГВ измеряна в натуре. Все данные для расчета есть практически.
А то всё в горячке.
..................
Если прибор позволяет, выложите индуктивности на разн. частотах измерения.
 
В паспорте какой Ктрансформации указан? У меня получается примерно 14.
16,5, а прибору веры особой нету, так, как индикатор еще можно использовать, им можно такого намерить...
Попозже намерю как смогу. А 300 мВ измерительного не повредят головке?
 
А 300 мВ измерительного не повредят головке?
А вы посчитайте реактивное сопротивление ( заодно комплексное) на конкретных частотах, на которых измерять будете. И затем ток. Вопрос сам собой отпадет. Это очень просто.
 
Может я зря на них наговариваю, согласовать наверное нужно, как правильно померить согласование то, на первичку 7 Ом и меандр от генератора, вторичку осциллоскопом смотреть и подключенный резистор крутить, ну как кабель?
Так трансформатор вроде играет, только виолончель как будто в бочку звучит.
Индуктивность первички во-первых, резистор 7 ом к ней, сигнал на резистор даем через килоом.Вторичка шунтирована оптимальной нагрузкой.Смотрим полосу и меандр

16,5, а прибору веры особой нету, так, как индикатор еще можно использовать, им можно такого намерить...
Попозже намерю как смогу. А 300 мВ измерительного не повредят головке?
Параметры трансформатора удачные,осталось полосу глянуть.

Может я зря на них наговариваю, согласовать наверное нужно, как правильно померить согласование то, на первичку 7 Ом и меандр от генератора, вторичку осциллоскопом смотреть и подключенный резистор крутить, ну как кабель?
Так трансформатор вроде играет, только виолончель как будто в бочку звучит.
Пусть Ктр 16, значит,по импедансу будет в квадрате,под 200.И ежели грузим МС на 100 ом, то нагрузку вторички берем как 100 умножить на 200, то есть,20 килоом.

Может я зря на них наговариваю, согласовать наверное нужно, как правильно померить согласование то, на первичку 7 Ом и меандр от генератора, вторичку осциллоскопом смотреть и подключенный резистор крутить, ну как кабель?
Так трансформатор вроде играет, только виолончель как будто в бочку звучит.
Мне приносили несколько "типа МС трансформаторов", пара фирменных японских, изначально распаянных по идиотски. Вторая пара из каких-то КИПовских приборов. с куриным усилением, но владельцу нравились, пришлось доводить до ума, фон убирать, сопли приводить в порядок. Вот они все вчистую продули предику на 538й.
 
вчистую продули предику на 538й.
То есть, вы предпочитаете отдельный каскад/устройство с линейной АЧХ, включаемое между MC ГЗМ и RIAA-усилителем-корректором?
Не делаете законченный (специализированный) RIAA-усилитель-корректор для MC ГЗМ ради удобства переключения (смены типа ГЗМ)?
 
То есть, вы предпочитаете отдельный каскад/устройство с линейной АЧХ, включаемое между MC ГЗМ и RIAA-усилителем-корректором?
Не делаете законченный (специализированный) RIAA-усилитель-корректор для MC ГЗМ ради удобства переключения (смены типа ГЗМ)?
Нет. Не делаю. Мне не лень и переткнуть пару штеккеров. Все равно бошки менять дело не быстрое. Но идея МС корректора жива и будет доведена. Теоретическую основу и расчеты выполнил Александр Степанович ALSS.
 
Последнее редактирование:
хотя и так невооруженным ухом слышно, что трансы сливают микросхеме.
Ктр=16,5
Нагрузочное сопротивление головки должно быть:
47кОм\16,5х16,5=176Ом
В документах на ГВ указано 200 Ом
Сделайте для начала всё как положено, потом будет потом.
 
Приведенка ко вторичке в виде 47 ком пересчитается в первичку как 176 ом. И зачем его туда еще раз паять?
 
Вторичка трансика включена на вход корректора, там обычные 47 ком. Первичка видит их как пересчитанные ко входу через Ктр , как 167 или сколько оно там. Пусть, 200 Ом. Вот эти 200 ом увидит МС голова. включенная к первичке.
 
Тогда вместо 47к на вход ММ поставить 27к и голова увидит 100Ом нагрузки?
 
Первичка видит их как пересчитанные ко входу через Ктр , как 167 или сколько оно там
Правильно. Так и есть. Спутал с транзисторными.

Тогда вместо 47к на вход ММ поставить 27к и голова увидит 100Ом нагрузки?
Да.
Ток и напряжение просто на Ктр. Сопротивление Ктр в квадрате.
 
Последнее редактирование:
Тогда вместо 47к на вход ММ поставить 27к и голова увидит 100Ом нагрузки?
Забавно то, что где-то есть измерения по фирменному ортофоновскому трансу для МС, Т-20, там индуктивность первички что-то куриное , 50 миллигенри что ли... Они чисто для ортофонов с их 3-5 Омами.
 
Тут наткнулся пока искал. Интересные схемы, попробовть бы тоже. Транзисторы копеешные.
 
Тут наткнулся пока искал. Интересные схемы, попробовть бы тоже. Транзисторы копеешные.
Сам Великий и Ужасный W Маршал Лич. Угу. Эту схему помню, ее крутили на аудиопортале кажись или на Веге. Можете для забавы спаять. Но не думаю, что она нахлобучит 538-ю. Хоть в чем-то.
Собственно, и пришел-то к микросхеме по причине откровенно паскудного звука однотранзисторных МС мулек.
 

Вложения

Сам Великий и Ужасный W Маршал Лич. Угу. Эту схему помню, ее крутили на аудиопортале кажись или на Веге. Можете для забавы спаять. Но не думаю, что она нахлобучит 538-ю. Хоть в чем-то.
Собственно, и пришел-то к микросхеме по причине откровенно паскудного звука однотранзисторных МС мулек.
Многие её повторяли.И все сказали,что песочит на ВЧ противненько.Поэтому я даже не стал её пробовать делать.
 
Из нескольких подобных схем самая удачная, на мой взгляд, у Prophetmasterа с Веги
Насколько я помню, его попытка перевести свой предв. усилитель для МС, на сетевое питание не получилась.
Последовали аккумуляторы с солнечными элементами и что то еще экзотическое.... уже не помню. Но телодвижений было много.
Для разработки автоматики подзарядки аккумуляторов, в паузах работы, видимо не хватало квалификации.
 
Последнее редактирование:
Многие её повторяли.И все сказали,что песочит на ВЧ противненько.Поэтому я даже не стал её пробовать делать.
Разные схемки МС на транзисторах отмел за противное свойство трещать вполне нормальным винилом. Хотя сам звук -.....ну, так себе, звучит как-то. Не валит с ног .
 
Разные схемки МС на транзисторах отмел за противное свойство трещать вполне нормальным винилом.
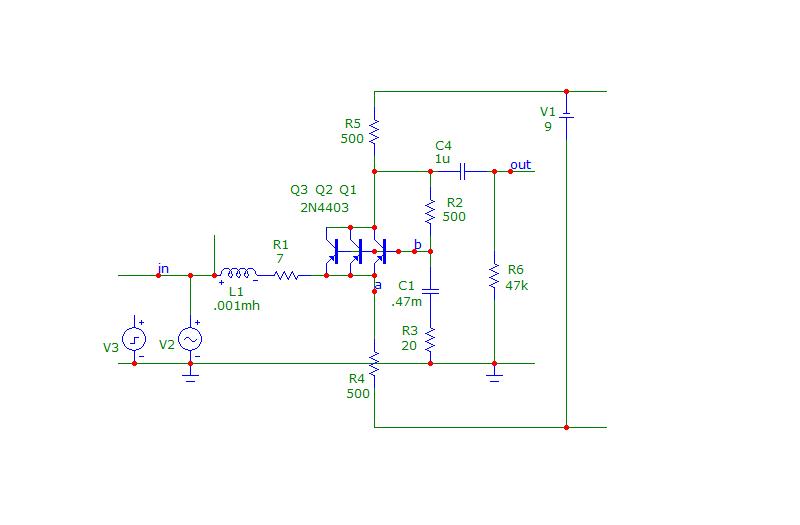
В данном случае могу только теоретически посоветовать обратить внимание на несимметричный вариант, он мне показался интереснее, хотя его параметры хуже. Он более технологичен, т.к можно использовать транзисторы только одной структуры. И сюда просто просится германий (П28), схема для них идеально подходит. И да, в этих схемах не надо экономить на токах, 2 мА на транзистор это минимум. Схемка не так проста, сопротивлениями R2, R3 придется поиграть, чтобы подобрать усиление под выход головы и ее сопротивление, от которого тоже зависит усиление.
 

Вложения

  • MC Profit4-1.JPG
    MC Profit4-1.JPG
    23.7 KB · Просмотры: 202
Германий сильно шумит,тем более наш.И думаю это главная причина,почему его не стоит использовать для MC.
 
В данном случае могу только теоретически посоветовать обратить внимание на несимметричный вариант, он мне показался интереснее, хотя его параметры хуже. Он более технологичен, т.к можно использовать транзисторы только одной структуры. И сюда просто просится германий (П28), схема для них идеально подходит. И да, в этих схемах не надо экономить на токах, 2 мА на транзистор это минимум. Схемка не так проста, сопротивлениями R2, R3 придется поиграть, чтобы подобрать усиление под выход головы и ее сопротивление, от которого тоже зависит усиление.
Ну, схема, ну, с общей базой и паскудным пентодным звуком. Что нового?
так многого ждал от схемы Жана Хираги, подобного вида, а вытерпеть это звучание хватило пары минут.

Из нескольких подобных схем самая удачная, на мой взгляд, у Prophetmasterа с Веги.
из всего пожалуй интереснее всех Dirak JFET MC Phono
 
Разные схемки МС на транзисторах отмел за противное свойство трещать вполне нормальным винилом.
Замечание спорное.
Да, на одном кристалле теоретически лучше, + практически заранее можно оценить основные параметры, но лучше как бы, только с п\проводниками и базовыми параметрами.
После первой схемы с малым шумом и вполне и даже полученными характеристиками, автор начинает менять пассивные компоненты, находить выше качеством. Ставить те, которые и в теории и подтверждены практикой менее шумные, меньше вносят своё я.
Как не хочется, но на кристалле эти компоненты (сопрот-я и конденсаторы) выполнить по этим требованиям крайне сложно, часто невозможно.

АнтиRIAA. От гуру Липшица. Статья не молодая, но есть расчеты. Можно пересчитать под своё выходное сопротивление генератора.
 

Вложения

Последнее редактирование:
Мне показалось, что в МС шум не самое главное, вот переслушиваю ELO на приличной громкости, когда сторона кончается, шуму не слышно совсем, разве что ухо в колонку воткнуть, запас приличный.
А для компа есть генератор, который умеет АнтиRIAA?
 
Мне показалось, что в МС шум не самое главное,
А что?
Линейный усилитель с К=10. Сигнал на входе мизер. Входное сопротивление мечта поэта. Шум и фон только гадють.
когда сторона кончается, шуму не слышно совсем, разве что ухо в колонку воткнуть, запас приличный.
А вот не надо...... на зуб очучениями делиться.
Имея причиндалы измерительные, которыми не каждый аматор владеет, до сих пор не выложили факт. данных.
А для компа есть генератор, который умеет АнтиRIAA?
Можно запрограммировать, но долго и нудно. Результат будет не очень...слишком велика разница амплитуды между НЧ и ВЧ. Характеристика АЧХ там как бык.....
Намного проще и лучше сделать простой буфер к ПК с нужным выходным сопротивлением и АнтиРИАА.
 
Последнее редактирование:

Статистика форума

Темы
3,304
Сообщения
263,140
Пользователи
2,544
Новый пользователь
vlad'mir
Назад
Сверху Снизу