Транзисторные винил-корректоры

И шо, даже пасик не потянут и опорный подшипник не люфтит?
Ага детонация. ерунда дедушка подданный гитлера на пальцах это объяснил.
https://www.youtube.com/watch?v=YuKHjZJd0JQ
а тут один показал.
 
Последнее редактирование:
Я никакой версии не делал. я делал самопал совсем на других транзисторах. но разделяю их с сервой и без.
Может поделитесь подробностями. Понятно, что было не всё гладко...
Я никому не скажу, честное пенсионерское..:cool:

Конкурс!!!
Предлагается определить на слух - есть детонация или её нет! Файл в мр3 тут Моцарт-Горовиц.
Корректор ламповый, собственной сборки. Писал через встроенную звуковуху ноута, уж звыняйте...
 
Последнее редактирование:
И с двух сторон образовались вмятины, в динамиках грохот.
На радиобазаре хлопчики наладили выпуск пасиков для Бэхи, по цене вертушки, но дрянного качества, из мягкой резины, фуфел полный. Финиш.
По моему проблемы пасика высосаны из пальца. их море только не ленись выбирай. лет 5 купил на алегро еще ни одного не заменил. цена не помню по моему меньше пачки сигарет.
И у китайцев можно посмотреть.
 

Вложения

  • IMG_20241201_093142.jpg
    IMG_20241201_093142.jpg
    339.2 KB · Просмотры: 59
По моему проблемы пасика высосаны из пальца. их море только не ленись выбирай
Это Вы про когда? Бокарёв про времена исторического материализма. Он не 5 лет назад был.
 
Может поделитесь подробностями. Понятно, что было не всё гладко...
Я никому не скажу, честное пенсионерское..:cool:
Так Николай Евгеньевич уже все разжевал и положил в рот осталось только проглотить. Этот оу на рассыпухе работает на всем практически.
Но интересно посмотреть с самого начала. вот тут питание надо с запасом пик фактор итд итп с 10мин.53сек.
И тут версии +-24 как бы годится и последние +-18 это понятно это максимум опа192 и не надо ничего городить по питанию для нее. если махануть по 30 с такими токами да на такой размер платки ой как ей жарко будет думаю. в стоке народ даже лепит радиаторы. а про перегрузку забыли как понимаю.
Па чуйке в 49 дб и 2вольта выхода понятно хорошо. но думаю 90% потребителей ну 60-70% точно имеют обычные промышленные усилители с чуйкой 150-250 мв и куда его. ставить делитель на выходе. почему не сделать версии так и так пусть даже с ухудшением параметров они и так заоблачные. т4-7950 тоже вопрос филосовский у меня точно не 7950 во всех.
А вообще считаю схема и идеи+like
 

Вложения

  • 098.jpg
    098.jpg
    89.3 KB · Просмотры: 117
Ага детонация. ерунда дедушка подданный гитлера на пальцах это объяснил.
https://www.youtube.com/watch?v=YuKHjZJd0JQ
а тут один показал.
Пластинку надо прижимать, это по точно. Вот как, то у кого сколько есть денег: тяжелый клэмп есть проблема для маломощный двигателей (дорого), резьбовой или цанговый клэмп это дешевле и двигатель не надо мощный (подешевле). То, что нужен диск тяжелой это точно, но тут опять нужен двигатель мощный. Поэтому нужен для большенства компромисс. Теперь прямой привод или другой? У прямого привода есть недостатки кроме полюсов (чем их больше тем меньше рывки) их можно сгладить большой массой диска, есть ещё помехи от вращающихся постоянных магнитов ротора - могут быть наводки в головку (для чего так извратились в Корвете) .
 
у меня точно не 7950 во всех
Пока только о варианте Н.Сухова пишите. Не во всех это каких?
опа192 ........................ если махануть по 30 с такими токами да на такой размер платки ой как ей жарко будет думаю
Какие 30 ? У неё мах +-20вольт. Ей не жарко, ей кирдык будет и думать не надо.
 
Сравните на слух два тона, один от генератора, второй с диска для измерения детонации, частота 3150Гц. По нулевым биениям, но с тонкостью, чтобы биения были заметнее, нужно сдвинуть частоту генератора выше, на пару сотен Гц, чтобы образовался слышимый тон. Вот его гуляния прекрасно слышно .
Этим же способом выяснил, что тон с диска 3150 Гц немного ниже его реально измеренной заявленной частоты. Питч-контролем это исправляется. Предположу. что у Брюля косил генератор , с которого тона записывали))) _hm_
Краще вже гвалтувати бідолашні германієві транзистори в емітер, сперши їх бази на землю, як пропонували нещодавно більш досвітчені колеги.
 
Пока только о варианте Н.Сухова пишите. Не во всех это каких?
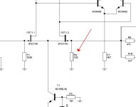
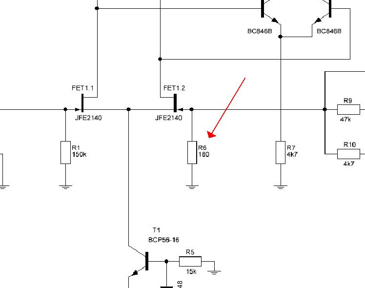
Да в вариантах Сухова не 7950. в остальных её просто нет. это у меня просто занять время в зимние вечера наделал я их для мм голов разных клонов денонов ямах техниксов итд монстроидальных и простых с активно и пассивной коррекцией. разделенной коррекцией целый ящик с корр по входу не делал. где какой уже и сам не вспомню. при этом слушаю постоянно винил сотни пластинок хотя не считаю его качественным источником.
На СУ применял 2СК170 по моему 30 пик. 2СК117 13пик. 2СК30 8пик. имеют естественно разную крутизну и естественно разный шум получится. так вот даже с дохлым 2СК30 при токе в 2.5 ма я эти шумы то не слышу при проигрывании пластинок. для меня видится за 80дб лезть нет смысла. два аудиофайла что выкладывал один из корректоров на 2СК30.
IMG_20241201_122923.jpg

Какие 30 ? У неё мах +-20вольт. Ей не жарко, ей кирдык будет и думать не надо.
Это понятно. имелось ввиду всей плате как жарко станет 16ма полевики и примерно столько выход. и еще плату обмотать от помех.
 
Последнее редактирование модератором:
Что-то никто не захотел поучаствовать в конкурсе... А зря - мульйон долларов для победителя пришлось нести назад в банк.
Ну да ладно, не хотите - как хотите, но мои золотые уши эту детонацию слышат и она невыносимо большая. Это вам не рокэндролы какие-нибудь. На медленном ф-но всё хорошо слышно.
По поводу железяк для определения детонации: хороша программка, которую Колбаскин показал в своём видео. Cкачать её можно с сайта Алекса Никитина WFGUI. Напомню, что для работы с ней нужна пластинка с записанной 3,15 кГц. Bruel Kjaer, конечно, лучший вариант, на крайняк подойдут и наши мелодиевские. Только не популярная ИЗМ 33С-0202 - там время записи 10 секунд, что крайне мало - нужно минимум 20. И смотреть, чтобы не было эксцентриситета, а то все эти измерения будут до 3,14..зды. Смартфоновская RPM, как уже неоднократно отмечалось (и дядей Колей в том числе), не измеряет высокочастотную составляющую детонации, а именно Flutter. Тот кусочек оцифровки, который вы не захотели послушать, записан на Lenco 75. RPM показывает для неё 0,04%, а детонация такая, что "немає сечі терпіти ці пекельні борошна" ;)
 
но мои золотые уши это слышат.
Блин так в этом то и весь секрет. одни слышат другие нет. я лично плохо очень плохо и с памятью слуховой тоже. пойду посмотрю с
фортепиано есть или нет что, то запишу.
Слушал вашу запись.
 
Что-то никто не захотел поучаствовать в конкурсе.
Так ни кто наверое не думал что такая награда.
Нашел какую то пластинку с фортопиано. вот что получилось.
Авторские права могут не дать смотреть на ютубе
на рутубе прокатит наверное..
А тут цифера думаю.
 
Нашел какую то пластинку с фортопиано. вот что получилось.
Ну нормально. Если и есть детонация, то небольшая, слушать можно. Но это "быстрое" фортепиано, там только вначале можно что-то выслушать, когда во вступлении этот Маркус играет простейшие аккорды и даёт звуку тянуться.
 
Но это "быстрое" фортепиано
Это помедленней наверное.
 
Полазив по просторам нета складывается впечатление уже мало кто слушает винил и слушают ли. но циферы заоблачные так и прут в 21 веке живем говорят про формат 19 века.:unsure:

Шо там мерять то на винилке. дапазон 40дб шум пластинки ниже плинтуса. детонация зашкаливает. вторая гармоника выше потолка зато ласкает слух. Хоть бы кто синус на осциле с тест пластинки показал так килогерц от 12 до 17 про 20 и речи нет.
Вот две оцифровки с самопальных корректоров по схеме Сухова один с сервой другой без найдите разницу на слух.
Мое мнение улучшать уже нет смысла для винила.
З мого досвіду, можу сказати, що звук дуже простецький, треба дивитись ачх на вч ( тому, мабуть різниця не видна/чутна) та фільтр інфранизу (басу нема!). Ну, і яка голова, і як вона резонує з тонармом. Єксперимент не дуже вдалий. Але треба зазначити у коректора непогана перевантажувальна здатність, пісочок не стріляє. Робити висновки тільки з невдалих експериментів... Так можна і з жінками не спати!
2.png
А на рахунок форматів, згоден, це технічна криза. У Вініла, приблизно, 55дБ дінамічного діапазону( без урахування перегрузів) Та до 50кГ по частотці.
У ЦД спотворення нелінійні на 1кГц -60дБ -1%, -80дБ -10%, -96дБ -100%, і це ще до відтворення. На 15кГц усе набагато гірше. Тобто, якщо видалити 12-15дБ для сплесків, зостанеця 48-45дБ і частотка вища за 20кГц не може бути. Звісно, новітні формати пішли уперед і пропонують збільшені розряди бітності та частоти дискретизації. І так, вони вже здатні конкурувати з вінілом у якісних параметрах. Але є одна пробдемка. Ріст розрядів і частоти не призводить до такого ж зростання якості. Здається, про це писав анронніков.

Дык, с прямым и слушаем .
Це система мого друга. Ви бачите тут прямий привід?
 
Последнее редактирование модератором:
Але є одна пробдемка.
Проблема в том, что винил де факто практически единственный сегодня аналоговый носитель.
Цифровые носители по всем параметрам уже сегодня лучше и будут ещё и еще лучше.
Но как фотографии не делают умопомрачительного качества, кисточками и красками люди будут всегда рисовать и синтезатор никогда не заменит натуральный рояль.
 
Так ни кто наверое не думал что такая награда.
Нашел какую то пластинку с фортопиано. вот что получилось.
Авторские права могут не дать смотреть на ютубе
на рутубе прокатит наверное..
А тут цифера думаю.
Перший коректор відстій! Пісочок звучить як вистріли!
То ви ніколи не розбирались, як "звучить" компресія!

Проблема в том, что винил де факто практически единственный сегодня аналоговый носитель.
Цифровые носители по всем параметрам уже сегодня лучше и будут ещё и еще лучше.
Но как фотографии не делают умопомрачительного качества, кисточками и красками люди будут всегда рисовать и синтезатор никогда не заменит натуральный рояль.
А котушки? Вроде есть в продаже. Правда цены совсем не божеские.

В одной приличной, исследовательской статье прочитал о наиболее выгодном напряжении " подпора" электролитов. В нашем случае это напряжение 2-3 Вольт. Так и рассчитываю, так и делаю.
Может стоит смотреть на керамику? Уже все разработчики не чураются, особенно в коррекции.

У меня с пасиком ситуация дикая. Родной вдруг треснул , порвался. Запаска все годы лежала с паспотром, натянутая на заводской картонке. И с двух сторон образовались вмятины, в динамиках грохот.
На радиобазаре хлопчики наладили выпуск пасиков для Бэхи, по цене вертушки, но дрянного качества, из мягкой резины, фуфел полный. Финиш.
Может глянуть пасик для торенса?
 
Па чуйке в 49 дб и 2вольта выхода понятно хорошо. но думаю 90% потребителей ну 60-70% точно имеют обычные промышленные усилители с чуйкой 150-250 мв и куда его. ставить делитель на выходе. +like
может лучше в ОСи преда?
 
Это ж как нужно прижать в плане жилплощади, чтобы обычные кондеры нужно менять на семечки NP0 .
Сухов, Торрес... Думаю дело не в жилплощади.
Читал статью про антизвонные цепочки в промышленных приводах. Так там пленка уступила керамике, правда керамика плохо держит ботльшой ток, но это уже победили.
 

Вложения

  • 444444.jpg
    444444.jpg
    29.1 KB · Просмотры: 72
Вы имеете ввиду уменьшить усиление корректора увеличением этого резистора.
нет. Зачем вам избыточное усиление в преде усилителя, если все современные устройства имеют выход 1-2В? Либо подключать как CD на директ. Либо убирать Доп буфер, либо если его нет, пересчитать ОСь на примерно 6Дб меньше усиления. Благо калькуляторі ОСей валяются на каждом углу. В любом случае не пожалеете.
 
Последнее редактирование:
Думаю, под "все" вы имели в виду "любые". А я имел в виду, указанные моной типы слишком хороши для такого определения.

вы нормальных кондеров пленочных не видели наверное. С ленточными выводами под болт восьмерку. А к ним вы со своими семечками NP0 , важный такой....
частоты и энергетика разные. ;)
 

Статистика форума

Темы
3,304
Сообщения
263,049
Пользователи
2,544
Новый пользователь
vlad'mir
Назад
Сверху Снизу