Транзисторные винил-корректоры

Не так давно собрал один канал корректора на опере LM4562NA, но что-то звук не понравился и закинул я эти платы. Сейчас достал, надо будет хорошо их проверить на соответствие RIAA.
УК.pngIMG_20250206_174606.jpg
 
Оригинал, изменил номинал R18.
кор. Yamaxa A-1.jpg
 
Последнее редактирование:
В этом "оригинале" повторяются те же ошибки._da R18 должно быть = 4k7 , входное сопротивление не только 220кОм. В оригинале было регулируемым, с помощью специальных переходников на входных разъемах, в т.ч и в соответствии со стандартом 47кОм.
 
Несколько лет тому обсуждали с Торресом идею корректора с лампой на входе,пассивной коррекцией и опером на выходе.Удачное сочетание свойств активных элементов позволяет создать простую,точную и звучную схему.Остальные могут жонглировать по привычке дифкаскадами и зеркалами тока.Если изначальная идея помучиться.А звук- так, бесплатное приложение к мучениям. Хе-хе.
 
Получится, куда денется)))) Та же самая 6С3П на входе , прекраснозвучная , ясная лампочка. Усиления 30-35 предостаточно для первого каскада.
другая совершенно беззвучная 6н28бв, нейтральный саунд, сейчас трудится в лампокоре с 2017 года.
 
Последнее редактирование:

Вложения

  • 001.jpg
    001.jpg
    116.1 KB · Просмотры: 124
  • 002.jpg
    002.jpg
    128.3 KB · Просмотры: 106
  • yamaha_a-1.pdf
    yamaha_a-1.pdf
    2.3 MB · Просмотры: 96
Искал дополнительную инфу по УК на LM4562, и нашёл такое:
 
Получится, куда денется)))) Та же самая 6С3П на входе , прекраснозвучная , ясная лампочка. Усиления 30-35 предостаточно для первого каскада.
другая совершенно беззвучная 6н28бв, нейтральный саунд, сейчас трудится в лампокоре с 2017 года.
Вход на EF806 с коррекцией в аноде, а дальше OPA1656 с питанием от накала через DC-DC 5В-2х15В, потом это эволюционировало, на вход поставил AD797 чтобы МС голову подключить и пассивная RC коррекция между каскадами. Звук радует. Для ММ головы корректор с симметричным входом на AD8429, аналогичной пассивной коррекцией и питанием от DC-DC дабы исключить земляную петлю по питанию. Результат отличный, теперь на очереди изготовление печатных плат как только у китайцев праздники окончатся, тестовая плата для усилителя микрофонов БиК получилась наотлично, все мои косяки повторили, внимательно делают :)
 
Вход на EF806 с коррекцией в аноде, а дальше OPA1656 с питанием от накала через DC-DC 5В-2х15В, потом это эволюционировало, на вход поставил AD797 чтобы МС голову подключить и пассивная RC коррекция между каскадами. Звук радует. Для ММ головы корректор с симметричным входом на AD8429, аналогичной пассивной коррекцией и питанием от DC-DC дабы исключить земляную петлю по питанию. Результат отличный, теперь на очереди изготовление печатных плат как только у китайцев праздники окончатся, тестовая плата для усилителя микрофонов БиК получилась наотлично, все мои косяки повторили, внимательно делают :)
Ни разу так не думал, предлагая свой вариант . Резисторная нагрузка. пассивная межкаскадная коррекция, нахррр эти шашлыки в аноде.
 
Тут вот соратник собирается делать корректор, насоветовал ему 6н28б на вход, потом небольшой усилитель на операционнике, затем пассивная коррекция и выход на операционнике. Коррекция не будет зависеть от состояния лампы и более точная.
 
Тут вот соратник собирается делать корректор, насоветовал ему 6н28б на вход, потом небольшой усилитель на операционнике, затем пассивная коррекция и выход на операционнике. Коррекция не будет зависеть от состояния лампы и более точная.
опер получит на вход усиленное и задранное вверх напряжение сигнала и обязан будет этот фарш пропустить через себя и свою ООС. И эта хрень ему вряд ли понравится.
 
Тау75 на входе резистором.
 
Но добавляет шуму. Хотя этот зверь не так страшен как его малюют. Тут упираются получаяя -110дБ по входу, а толку, пацаны, которые не скурили учебник физики в школе или хотяб почитали Шкритека, знают, что при присоединении головки эти 110 превратятся в 80, это в лучшем случае. А пацаны, которые видели виниловый вертак не только на картинке, знают, что шум немой канавки, даже на самолучшей пластинке 1 разливу еще добавляет минимум 20 дБ. Ну и к чему эти потуги исключаяя, конечно, маркетинг.
 
Но добавляет шуму. Хотя этот зверь не так страшен как его малюют. Тут упираются получаяя -110дБ по входу, а толку, пацаны, которые не скурили учебник физики в школе или хотяб почитали Шкритека, знают, что при присоединении головки эти 110 превратятся в 80, это в лучшем случае. А пацаны, которые видели виниловый вертак не только на картинке, знают, что шум немой канавки, даже на самолучшей пластинке 1 разливу еще добавляет минимум 20 дБ. Ну и к чему эти потуги исключаяя, конечно, маркетинг.
Греет сознание. что твой корректор самый нешумный среди тишайших.
А то ж не получится сосчитать , сколько точно ударов сердца на первой вещи в Темной стороне Луны.
 
Нашёл-таки полную статью и про "электронное охлаждение", и про схему RIAA-корректора с дифф-каскадом на полевом и биполярном транзисторах.
1739188969140.png

ОЧЕНЬ полезная статья.
 

Вложения

Нашёл-таки полную статью и про "электронное охлаждение", и про схему RIAA-корректора с дифф-каскадом на полевом и биполярном транзисторах.
Посмотреть вложение 123706

ОЧЕНЬ полезная статья.
IgorE эту статью вдоль и поперек изучил... он же и симулировал её

корректор мин шум рх2003-5 полевик_1.JPG

корректор мин шум рх2003-5.JPG

а я собрал его
 
Последнее редактирование:
У вас "холодильник" как-то странно выглядит. В статье - полная Inv-RIAA цепочка, а у вас что-то непонятное.
Придётся всё смотреть в LTspice.
 
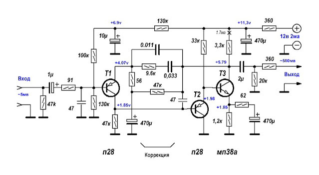
Собрал фонокорректор по схеме Беслика на германцах-понравился.Возникла необходимост собрать ещё.Но не хватает 2 шт. конденсаторов 47пФ.Есть на 33пФ-прокатит?И видел,что некоторы в качестве Т3 используют ГТ404-смысл?
 

Вложения

  • Фонокорректор 1.0 500мВ.JPG
    Фонокорректор 1.0 500мВ.JPG
    39.8 KB · Просмотры: 139
Собрал фонокорректор по схеме Беслика на германцах-понравился.Возникла необходимост собрать ещё.Но не хватает 2 шт. конденсаторов 47пФ.Есть на 33пФ-прокатит?И видел,что некоторы в качестве Т3 используют ГТ404-смысл?
33пф прокатит, это антивозбуд и фильтр от помех вч с входа.
404 на выходе дурь. МП38 МП37 МП10 предостаточно.
 
хорошо туда гт311И,Л,а еще лучше кт3102 г,е
 
Последнее редактирование:
Собрал фонокорректор по схеме Беслика на германцах-понравился.
Люди сравнивали его с клоном Telefunken TV-206, правда, на оригинальных транзисторах. Слил этот Беслик клону. Есть вариант на сов. тр-рах, но автор заметил, что звучит неплохо, но на оригинальных всё же лучше. У них усиление больше почти в 2 раза, но и утечки соответственно...
 

Вложения

  • Клон  Telefunken TV-206 на сов.тр-рах (Виктор Савинов).jpg
    Клон Telefunken TV-206 на сов.тр-рах (Виктор Савинов).jpg
    478.6 KB · Просмотры: 134
ОЧЕНЬ полезная статья.
Спасибо, написано то, что уже давно проповедуем: стоит ли ради призрачных почти 3дБ шуму, "которого все равно не будет слышно из-за треска и грохота пластинки" городить кучу лишних деталек...
 
Выбор схемы Беслика продиктован высотой трансформатора питания,как можно не высокий.В ниличии есть ТП-20-14.А у него обмотки 2 х 8 вольт.Т.е. после стаба получаем 12-15 вольт.
 

Вложения

  • изображение_viber_2025-02-10_19-38-28-475.jpg
    изображение_viber_2025-02-10_19-38-28-475.jpg
    234.7 KB · Просмотры: 60
замените шлак мп26б на мп20а
Точно. Автор потом где-то заметил, что из-за этих МП26Б не удавалось выставить нормальный уровень НЧ. Он же предложил заменить их на МП-21,МП-16, МП-40, МП-42.
 

Статистика форума

Темы
3,304
Сообщения
263,020
Пользователи
2,544
Новый пользователь
vlad'mir
Назад
Сверху Снизу