Транзисторные винил-корректоры

Мечтайте и вам даруется. Не факт, что сразу и прямщаз.
То-то и оно. Пока только TACET встречался по неприличной цене, ради имеющихся пары картриджей это смысла не имеет. На фоне нынешних рестрикций тема приобретения эфемерная и/либо дюже затратная выходит.
узнать про свои бошки правду- я пока что здесь. Высылайте
Александр, спасибо за предложение. Хотя слать вам VM540 смысла нет, вы ее вдоль и поперек обмерили.

На РТ20\22 один товарищ продавал измерпластинки от Мелодии, вполне бюджетно.
Видел. Он еще на авито и мешке продает. Мне не совсем пока понятно, что из его ассортимента реально нужно/достаточно для дома. А ассортимент все уменьшается...

В ближайших планах попробовать его.
Поделитесь описанием процесса и результатами, пожалуйста.
 
Вот его же 337 пластинка помогла понять, что для сложных заточек иглы большое значение имеет наклон головки, который по стеклянному шаблону с рисками правильно выставить не получается.
Таки послушал и посмотрел 327 тоже, скользящий тон без коррекции с постоянной скоростью, можно вместо корректора ставить линейный усилитель и глядеть АЧХ головы?
 
Последнее редактирование:
Надо и Никитину подсказать насчет индуктивности
Да он наверняка знает.
ГОСТ 24838-87.Входные и выходные параметры..png
 
Сюда глянь. Это чертил вовсе не Сухов
Ты по этому шиз-девру вот сюда глянь, - Витька сам признал, что отморозил х#иту с ВМ862м https://forum.ixbt.com/topic.cgi?id=95:870:139#139 . Хотя у него на хоботе почти сплошняком перлы, - то он скомуниздил на драйве2-ру таблицу ОУшников [ https://forum.ixbt.com/topic.cgi?id=95:1272:4#4 ] , то сам же своё не читает. Хотя вот с индексом цитирования мне он и там нравится https://forum.ixbt.com/topic.cgi?id=95:1272:458#458 , хороший показатель _preved
 
Последнее редактирование:
Ты по этому ши-девру вот сюда глянь, - Витька сам признал, что отморозил х#иту с ВМ862м https://forum.ixbt.com/topic.cgi?id=95:870:139#139 . Хотя у него на хоботе почти сплошняком перлы, - то он скомуниздил на драйве2-ру таблицу ОУшников [ https://forum.ixbt.com/topic.cgi?id=95:1272:4#4 ] , то сам же своё не читает. Хотя вот с индексом цитирования мне он и там нравится https://forum.ixbt.com/topic.cgi?id=95:1272:458#458 , хороший показатель _preved
Я там читал но ничего особо нового не нашел. И там читал.) А полевики в УК- не одобряю, их что два что четыре подбирать непросто. Да и ненужно- БТ справляются даже получше.
Только что отмоделировал полузабытый УК Галахова, и мягко говоря он оказался гораздо линейнее УВ имени того же автора. Попросту- ничего особо менять в нём не нужно, я бы охлаждение ещё воткнул бы и вход каскодный сделаю, пожалуй. Но и так даже.. Ваш бывший кенвуд супротив него прям скажем .. не монстр. примерно на уровне.
И я бы попросил, так чисто по старой дружбе, на моём форуме не сквернословить и модераторов не оскорблять. Это не так сложно как кажется.
 
Схема изящная, продуманная в мелочах, ничего лишнего,более того, в противовес дурацкому течению двойного моно тут одна деталь или цепь оаботает на оба канала и от такого кощунства слушатели обморок не потеряли.А наоборот, наградили автора хрустальным глобусом за эту разработку.
это по поводу корректора Никитина 2010 года, Боде я привел выше, и как и подавляющее большинство корректоров при тестировании модели не нуждается в индуктивности на входе. Индуктивность головки, также как и индуктивность воспроизводящей головки магнитофонов, иногда используется для образования параллельного колебательного контура для подъема высших частот диапазона. Резистором на входе корректируется добротность контура. На самом деле это не лучший способ коррекции для звука.
Точно также ведет себя и схема Kora-3T
 

Вложения

  • Nikitin-Kora-3T_Bode.png
    Nikitin-Kora-3T_Bode.png
    55.8 KB · Просмотры: 88
так чисто по старой дружбе, на моём форуме не сквернословить и модераторов не оскорблять
У меня такое правило - как аукнется, так и откликнется. Я в 100% случаев откликаюсь в адеквате аукам. Согласен? Если нет, то приведи хоть один пруфлинк с обратным.
 
большинство корректоров при тестировании модели не нуждается в индуктивности на входе.
На вашей схеме в предыдущем посте, считаете что С3 для отсекания эфирного вещания на входе? А еще, в некоторых предах, там даже есть переключатель емкостей. Посмотрите АЧХ корректора с индуктивностью на входе и без нее, станет понятнее.
 
У меня такое правило - как аукнется, так и откликнется. Я в 100% случаев откликаюсь в адеквате аукам. Согласен? Если нет, то приведи хоть один пруфлинк с обратным.
Мне безразлично сие правило. А вот правила форума едины для всех. Он некоммерческий. Поэтому ссылки на патреон там- не приветствуются. Да и не доступен он у нас , прям скажем.
И опять же. Раз уж 100% отклика. Забань тогда Вахтанга на убер-идее. Вот это будет 1 к 1. :)
 
правила форума едины для всех. Он некоммерческий. Поэтому ссылки на патреон там- не приветствуются.

У меня >60% патреона в бесплатном доступе. Там туева хуча разных приложений-аттачей, которые ни у тебя в форуме, ни в других, не приаттачатся в силу специфических расширений и большого размера. А в Патреоне требуется только бесплатная регистрация. У тебя ж в форуме тоже точно так же требуется регистрация. Нет?

Да и не доступен он у нас , прям скажем.

Ты думаешь, у нас прям скажем "доступен" хобот-вега-паяльник и прочие рушки? Дык нет _net_1 И я чтоб с Витькой общаться на хоботе к нему в "Польскую Братиславу" наверное по паре раз в день езжу ? Да и среди твоих відвідувачів я спостерігаю багато таких, хто розмовляє моєю державною мовою, - ты попроси их, они тебе скачают у меня что тебе надо и отмылят. В крайнем случае меня попроси, я не жмот.

И опять же. Раз уж 100% отклика. Забань тогда Вахтанга на убер-идее. Вот это будет 1 к 1. :)
Ты сам знаешь его нравы, я читал твое возмущение его решением относительно меня на убери-дее . Другой мне еще б спасибо сказал и премию вписал за то, что я придумал ему литературно креативную кликуху wakh-аналец, а этот обижается. Типа не он меня дедом и другими словами нехорошими называет (хотя судя по морде его лица он тоже далеко не юноша), я уже молчу про киносипедиста (тут правда копирайт скорее всего у Витьки или ваших бывших соратников-рцлектриков, но Витьке я позволяю всё - харизма требует поддержки).
Но еще одно моё правило "хозяин-барин" я тоже уважаю, посему если ты будешь отстреливать из рогатки галимые посягательства на мою честь и достоинство, формально на 100% являющиеся офтопиком, то я тоже не буду никого называть хуизытами (хотя... пусть бросит в меня камень тот, кто отнесет дуюспикское whoisit к нецензуре). Удачи! _kozak
 
Последнее редактирование:
У тебя ж в форуме тоже точно так же требуется регистрация. Нет?
Нет. Чтобы читать- не требуется. Ну и в 60 процентах твоих я не особо нашел чего.
Ты думаешь, у нас прям скажем "доступен" хобот-вега-паяльник
не знаю. по идее паяльник должен бы, он же .net
Ты сам знаешь его нравы, я читал твое возмущение его решением относительно меня на убери-дее . Другой мне еще б спасибо сказал и премию вписал за то, что я придумал ему литературно креативную кликуху wakh-аналец, а этот обижается. Типа не он меня дедом и другими словами нехорошими называет (хотя судя по морде его лица он тоже далеко не юноша), я уже молчу про киносипедиста (тут правда копирайт скорее всего у Витьки или ваших бывших соратников-рцлектриков, но Витьке я позволяю всё - харизма требует поддержки).
Но еще одно моё правило "хозяин-барин" я тоже уважаю, посему если ты будешь отстреливать из рогатки галимые посягательства на мою честь и достоинство, формально на 100% являющиеся офтопиком, то я тоже не буду никого называть хуизытами (хотя... пусть бросит в меня камень тот, кто отнесет дуюспикское whoisit к нецензуре). Удачи!
Ты не совсем правильно трактуешь , но я тебе объясню.
1) не возмущение, но скажем так, я не совсем согласен.
2) я сам и модератор там и админ, так что в теории могу отменить решение модератора, но не буду. Я его туда поставил, и я ему доверяю.
3) кликуха тобой выдуманная она больше на ярлык похожа, который ты на весь наш форум где то там пытался навесить.
4) ну и англицизмы я не одобряю. Если мне кто ненравится- я назову его по нику.
ЗЫ. Киносипедист звучит конечно занятно, но длинно, мне проще написать Сухов. Просто Сухов.)
 
Нет, так как 100 Ohm, на которые нагружена RC-цепочка RIAA становятся частью импеданса ГЗМ.
В вашем симуляторе есть идеальный усилитель? Используйте его нулевое выходное сопротивление для подачи сигнала в "холодный" вывод обмотки ГЗМ.

Даже хотел прикупить, но поленился.
Очень зря поленились.
Там кроме 33С0327 есть ещё пара полезных грампластинок.

Нашим диском от Мелодии смотрел АЧХ. Поморщился, когда делал замеры, все не как у людей и для людей. Но в принципе. годится.
А.Л.Гурский - светлая ему память! - сделал файл коррекции для SpectraPLUS-SC, он годится и для 33С0327, и для QR2010, всё видно чётко и понятно.
 
А полевики в УК- не одобряю, их что два что четыре подбирать непросто. Да и ненужно- БТ справляются даже получше.
Только что отмоделировал полузабытый УК Галахова, и мягко говоря он оказался гораздо линейнее УВ имени того же автора. Попросту- ничего особо менять в нём не нужно, я бы охлаждение ещё воткнул бы и вход каскодный сделаю, пожалуй. Но и так даже.. Ваш бывший кенвуд супротив него прям скажем .. не монстр. примерно на уровне.
УК Галахова собирал когда то , и у него в схеме есть Суховские патенты. _hm_
 
ваших бывших соратников-рцлектриков, но Витьке я позволяю всё - харизма требует поддержки).
+++
по электрикам, не было бы Жуковского там, не было и схем нормальных. А Финн32, который в железе воплощает, то пишется за них, ссылки где есть Жуковский - затирает, где на фейкового "Берию" пишу - банит.
Вообще, "гонор" надо заслужить, а на "попугаев" смотреть тошно (следил за наездом на ВАСО, он же Вадим Могильний с УМ "Натали"), - "Детский сад - трусы на лямках"
Так то, да, "Электрики" нужны, пусть лампочки вкручивают после Жуковского.
 
УК Галахова собирал когда то , и у него в схеме есть Суховские патенты. _hm_
бесспорно. транзисторы , операционник 153уд2 , гзм на входе. всё патентовано Суховым, или в процессе патентации)
 
Вот еще вариант корректора с пассивной коррекцией
 

Вложения

  • Radioelectronik_1979-04M_2kHz-square.png
    Radioelectronik_1979-04M_2kHz-square.png
    54.5 KB · Просмотры: 91
  • Radioelectronik_1979-04M_10kHz-FCD.png
    Radioelectronik_1979-04M_10kHz-FCD.png
    54.7 KB · Просмотры: 94
  • Radioelectronik_1979-04M_10kHz-spectr.png
    Radioelectronik_1979-04M_10kHz-spectr.png
    55.1 KB · Просмотры: 75
  • Radioelectronik_1979-04M_50Hz-burst.png
    Radioelectronik_1979-04M_50Hz-burst.png
    60.4 KB · Просмотры: 69
  • Radioelectronik_1979-04M_Bode.png
    Radioelectronik_1979-04M_Bode.png
    58.5 KB · Просмотры: 94
Последнее редактирование:
 
Добавлю, что мне хватает бредоносцев с идеями усилителя на транзисторах без ООС.
Что ж такое везде творится, нигде нет разумного подхода к применению . Или долой ОООС - или даешь ОООС глыбше некуда. Словно Окуджаву не слышали, с его "Нужно что-то среднее, да где ж его взять!"
 
Добавлю, что мне хватает бредоносцев с идеями усилителя на транзисторах без ООС.
Что ж такое везде творится, нигде нет разумного подхода к применению . Или долой ОООС - или даешь ОООС глыбше некуда. Словно Окуджаву не слышали, с его "Нужно что-то среднее, да где ж его взять!"
Ничего не поделаешь, намеренно глубину оос убивать глупо, а меньше 80дБ на 20кГц- не выходит.
 
1кГЦ и 10кГц разный уровень.С анти RIAA должен одинаковый уровень.
 
Последнее редактирование:
Вот-вот. У Галаховского УВ такая же проблема, окромя, конечно, кривой коррекции.
Года три назад я её там успешно порешал, получилась супер-схема.)
А вы покажите реальные замеры нелинейных искажений с измерительной пластинки и поймете, что занимались бесполезным делом, как и все тут остальные, стремясь понизить нелинейные искажения фонокорректора на два - четыре порядка ниже, чем они уже есть на выходе головки (или в АС). Никакого заметного эффекта в плане снижения нелинейных искажений в реальном сигнале, который вы потом и будете слушать, это не дает._nerastraivay
Скрин 1 кГц.png

1кГЦ и 10кГц разный уровень.С анти RIAA должен одинаковый уровень.
Вы без антиRIAA фильтра АЧХ посмотрите. Может с номиналами фильтра напутали. https://ldsound.club/threads/tablica-riaa.1961/
 
Последнее редактирование модератором:
А вы покажите реальные замеры нелинейных искажений с измерительной пластинки и поймете, что занимались бесполезным делом, как и все тут остальные, стремясь понизить нелинейные искажения фонокорректора на два - четыре порядка ниже, чем они уже есть на выходе головки (или в АС). Никакого заметного эффекта в плане снижения нелинейных искажений в реальном сигнале, который вы потом и будете слушать, это не дает._nerastraivay
И это значит что? Значит надо паять помои на двух, а лучше на одном транзисторе( особо хорошо каскад с заземлённым эмиттером) - всё равно же разницы то никакой, правда же?
Однако тут возникает грусть- печалька. Помойные корректоры - подчёркивают искажения пластинки и ГЗМ-а. Наверное в твоей голове это пока не укладывается. Или уже.
Шепелявят они.
 
И это значит что? Значит надо паять помои на двух, а лучше на одном транзисторе( особо хорошо каскад с заземлённым эмиттером) - всё равно же разницы то никакой, правда же?
Однако тут возникает грусть- печалька. Помойные корректоры - подчёркивают искажения пластинки и ГЗМ-а. Наверное в твоей голове это пока не укладывается. Или уже.
Шепелявят они.
Не надо ругаться не по делу. Давай спокойно разберемся. Корректоры не должны что-то подчеркивать кроме того, что есть на пластинке. Если они маскируют её шум или щелчки, то это может быть только за счет разной АЧХ.

А насчет того, какими должны быть хорошие фонокорректоры, профессиональные радиоинженеры из ведущих мировых корпораций мира, которым платят тысячи долларов США, а иногда десятки или даже сотни тысяч долларов каждый месяц, это выяснили еще лет 30-40 назад. Вот, только не говори мне, что, эта схема - полное г... и твои фонокорректоры звучат лучше.

Корректор ГЗМ головок.jpg


И ты это хорошо слышишь. Ну, не можешь ты услышать разницы в тысячные процентов на фоне искажения под 3-7% у самой пластинки и головки как бы присутствующие на входе любой схемы корректора. И не слушай рассказов про эти эффекты от других. Ты же вроде грамотный радиоинженер.
 
А насчет того, какими должны быть хорошие фонокорректоры, профессиональные радиоинженеры из ведущих мировых корпораций мира, которым платят тысячи долларов США, а иногда десятки или даже сотни тысяч долларов каждый месяц, это выяснили еще лет 30-40 назад. Вот, только не говори мне, что, эта схема - полное г... и твои фонокорректоры звучат лучше.
Галахов был профессиональным инженером, более того насколько я помню в тот момент кандидатом наук по нашей теме и преподавателем. Ты мне хочешь сказать что ваши инженеры которым платят сотнитысячкаждыймесяц, были прям круче советского кандидата наук? Да чёт я хз.
Про тобой приведённую схему я ничего не скажу, от пассивной коррекции я ныне отказался- ибо шумы.
Ладно шумы можно победить, но вот преимуществ перед активной- я не вижу. Зачем усложнять схему?
Корректоры не должны что-то подчеркивать кроме того, что есть на пластинке.
о, смотри - ка, дошло. Или ты скрывал что в курсе?
1747204629828.png

Входной резистор надо охлаждать, у тебе весь шум им будет вноситься.
 
Вон оно как! – ... Невозможно сделать!... Пластинки разные, головачи разные, иглы от круглых до хрен знает каких 😁, индукция у голов разная, то есть "стандарта" тут нет, а корректор со своей железобетонной АпЧХа ваяют и вслушиваются с замиранием печени!
Да и корóбленно-измерительная пластинка тоже у всех разная – в итоге: погрешность измерения превышает сами пределы измерения!
– мысли М.Е.Тролога
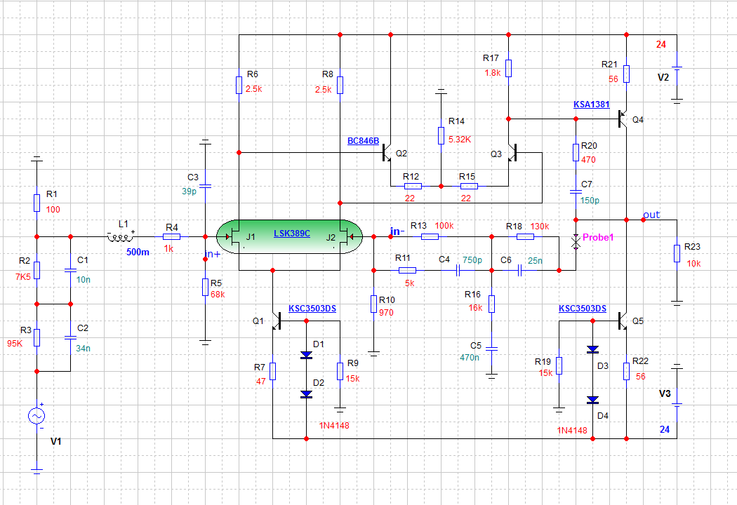
Безусловно параметры головки и её индуктивность будут влиять на вид АЧХ сигнала на выходе корректора. И тут есть несколько способов борьбы с этим эффектом, в том число и такой, который я изобрел и детально исследовал. Это работоспособная схема и годится для работы с разными головками и с небольшой доработкой, и разными стандартами звукозаписи прежних эпох, когда АЧХ коррекции меняли по другим, отличным от RIAA стандартам. Переключатель предустановок АЧХ можно сделать на аналоговом мультиплексоре. Искажения даже с ним получаются с двумя нулями после запятой. Графики снимал ещё Реалтеком с плохой картой.

Про тобой приведённую схему я ничего не скажу, от пассивной коррекции я ныне отказался- ибо шумы.
Ладно шумы можно победить, но вот преимуществ перед активной- я не вижу. Зачем усложнять схему?
Уменьшить шумы и искажения можно используя хорошие конденсаторы. Пойдет металлопленка и NPO. Чем меньше емкость тем лучше, но тут тоже есть пределы. И ОУ лучше включать в инвертирующем режиме. Пойдут практически все общеизвестные малошумящие и мало искажающие микросхемы. На слух разницу между ними уловить не реально. Чтобы не нарваться на подделку пару штук можно наковырять с б/у плат.
 
Последнее редактирование:

Статистика форума

Темы
3,304
Сообщения
263,103
Пользователи
2,544
Новый пользователь
vlad'mir
Назад
Сверху Снизу