Транзисторные винил-корректоры

Как ни раскладывай помехи по частям, инвертирующий вариант имеет общие или интегральные преимущества перед неинвертирующим вариантом в плане подавления всех помех и шумов от источника питания (сети) и тех, которые прилетают по воздуху в виде наводок.
Судячи з того, що ви написали, ви не розумієте що таке PSRR, як його вимірюють і з чим їдять.
Розмова втрачає сенс.
 
Это какой-то детский уровень, осциллографом измерять уровень пульсаций по питанию - насмешили, просто умора. Вот как это делать нужно, дядя.
Похоже на МРТ, ослом тоже можно, если тот не возражает
 
А вот тут сложно сказать, можно и так повернуть и так, вход симметричный.улыбка_21
Оносительно входного сигнала, который мы хоти получить на выходе без шумов и помех.
 
Похоже на МРТ, ослом тоже можно, если тот не возражает
Так пришлось изготовить активный щуп на AD8421, мизерный шум, балансный вход и усиление до 1000.

12.GIF
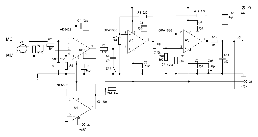
Вот не самый последний вариант, но похож, инвертирующий он или нет?
 
Последнее редактирование:
Судя по тому, что вы написали, вы не понимаете, что такое PSRR, как его измеряют и с чем едят.
Разговор теряет смысл.
Из Википедии, свободной энциклопедии

В электронных системах коэффициент подавления помех по электропитанию ( PSRR ), а также коэффициент подавления напряжения питания [1] ( kSVR ; SVR ) — это термин , широко используемый для описания способности электронной схемы подавлять любые изменения напряжения питания в ее выходном сигнале.
В спецификациях операционных усилителей PSRR определяется как отношение изменения напряжения питания к эквивалентному (дифференциальному) выходному напряжению, которое он производит, [2] часто выражается в децибелах . [3] [4] [5] Идеальный операционный усилитель имел бы бесконечный PSRR, поскольку устройство не должно иметь никаких изменений выходного напряжения при любых изменениях напряжения питания. Выходное напряжение будет зависеть от цепи обратной связи, как в случае обычных входных смещенных напряжений. Но тестирование не ограничивается постоянным током (нулевой частотой); часто операционный усилитель также будет иметь свой PSRR, заданный на различных частотах (в этом случае отношение является одним из среднеквадратичных амплитуд синусоид , присутствующих в источнике питания, по сравнению с выходом, с учетом усиления). Нежелательные колебания , включая колебания моторной лодки , могут возникать, когда усилительный каскад слишком чувствителен к сигналам, подаваемым через источник питания от более позднего каскада усилителя мощности .
Некоторые производители указывают PSRR в терминах напряжения смещения, которое он вызывает на входах усилителей; другие указывают его в терминах выхода; отраслевого стандарта для этого вопроса нет. [6] Следующая формула предполагает, что он указан в терминах входа:
PSRR[дБ]=10log10⁡(Δ�подача2��2Δ�вых2)дБ
{\displaystyle {\text{PSRR}}[{\text{дБ}}]=10\log _{10}\left({\frac {\Delta {V_{\text{supply}}}^{2}{A_{v}}^{2}}{\Delta {V_{\text{out}}}^{2}}}\right){\text{дБ}}}

где
{\textstyle А_{в}}
�� — коэффициент усиления напряжения.
Например: усилитель с PSRR 100 дБ в схеме, дающей 40 дБ усиления замкнутого контура , позволит наложить около 1 милливольта пульсации питания на выход на каждый 1 вольт пульсации в питании. Это происходит потому, что
100 дБ−40 дБ=60 дБ
{\displaystyle 100\{\text{дБ}}-40\{\text{дБ}}=60\{\text{дБ}}}
.
А поскольку это 60 дБ подавления, знак отрицательный, поэтому:
1 В⋅10−6020=0,001 В=1 мВ
{\displaystyle 1\ {\text{V}}\cdot 10^{\frac {-60}{20}}=0,001\ {\text{V}}=1\ {\text{мВ}}}

Примечание:
  • PSRR не обязательно имеет те же полюса, что и A(s), коэффициент усиления операционного усилителя без обратной связи, но, как правило, также имеет тенденцию ухудшаться с ростом частоты (например, http://focus.ti.com/lit/ds/symlink/opa2277.pdf ). [7]
  • Для усилителей с положительным и отрицательным питанием (по отношению к земле, как это часто бывает в операционных усилителях ) PSRR для каждого напряжения питания может быть указан отдельно (иногда пишется: PSRR+ и PSRR−), но обычно PSRR тестируется с помощью сигналов противоположной полярности, подаваемых на обе шины питания одновременно (в противном случае коэффициент подавления синфазного сигнала (CMRR) повлияет на измерение PSRR).
  • Для регуляторов напряжения иногда цитируется PSRR (что сбивает с толку; для обозначения коэффициентов изменения выходного напряжения), но часто эта концепция переносится на другие термины, относящиеся к изменениям выходного напряжения по отношению к входному: подавление пульсаций (RR) для низких частот, переходная характеристика линии для высоких частот и стабилизация линии для постоянного тока.
Теперь по этим формулам расчитайте PSRR для одного и того же усиления в инв и неинверт. схеме включения с к = 10 и 2 ( раза или 20 и 6 дБ)

Похоже на МРТ, ослом тоже можно, если тот не возражает
Вы не поняли - спектр дает более информативную картину. На осциллографе вы видете общую реализацию - сумму всех гармоник, а на спектрограмме вы видите все гармоники спектра шумов, например ИБП и можете посмотреть как ваш фильтр давит каждую из этих гармоник относительно какого - то условного сигнала, например, синуса с уровнем в 1В.
 
Последнее редактирование:
Для вас наверное будет открытием, что осциллоскоп умеет и спектр показывать.
 
Касаемо "правительной фазы" могу привести разъяснение из одного журнала (лет как бы не 15–17 назад), уже где-то говорил об этом: приводят пример удара в большой барабан [Страдивари], в котором идёт сначала ступень сжатия (область повышенного давления), а потом разряжения. При инверсии фазы в системе воспроизведения некоторые эксперты слышали "что-то не то". Надо сказать, что некоторые CD да и АС "намеренно" инвертируют фазу сигнала.
 
В понятие правильной фазы
...
Да, все так.
Добавлю, фильтры в Ы90 и подобных поделках работают на больших токах, там Кг ОГРОМЕН!!! С Крылова проекта бокорезами мундорфы всякие пооткусывали сразу и выбросили в мусорку, когда в поканалку подключили каждую головку (фильтры те же, но токи меньшие).
Только бегите от проектов на Адау всяких, они из нормального спектра мр3 64бит делают.
Про БП, добавлю, - "Чисто не там, где убирают, а там, где не сорят". И Эрли с Мерли "Закон сохранения энергии" (мусора) лишь маскируют, в части глубокой ОСи - та же "Песня".
 
Последнее редактирование:
...
Да, все так.
Добавлю, фильтры в Ы90 и подобных поделках работают на больших токах, там Кг ОГРОМЕН!!! С Крылова проекта бокорезами мундорфы всякие пооткусывали сразу и выбросили в мусорку, когда в поканалку подключили каждую головку (фильтры те же, но токи меньшие).
Только бегите от проектов на Адау всяких, они из нормального спектра мр3 64бит делают.
И простите меня, как р@зд0лбая 16-го, но «Ы-девяно100» вроде оснащены фильтрами на основе катушек с неметаллическими сердечниками (смесь азота с кислородом). Там Кг должен быть исчезающе мал (если не отрицательным), правда, есть исключение – наличие немерянных токов смещения в конденсаторах фильтров. Всё беды от "нелинейности" магнитного поля самих магнитов тех АС – музыкальные импульсы тока через звуковую катушку постепенно размагничивают магниты.
За те проклятые 64 бита отвечает дядька Фраунгофер, но поколение пэпси давно научилось восстанавливать исходный вид сигнала в процессе цифровой эволюции 🥲
Лично мне и 32-х битов хватает после... как его ❓... а ... стеллажа
 
Проще как матросы делают: послюнявить палец, поднять его и сразу поймешь, откуда фаза дует.
Это видимо при наличии ФИ или лабиринта. В случае с ЗЯ надо тренироваться

а,.. бум- боксы, флешка с "Сектор Газа",.. вино крепленое, тогда, как проводник от Фольи, обязательно?
Есть такое наитие: в грампластинке из-за нездорового отношения сигнал/треск полезной информации остаëтся очень мало, поэтому 32–64 битов/на канавку будет достаточно
 
Это видимо при наличии ФИ или лабиринта. В случае с ЗЯ надо тренироваться
В 25АС033, в фазоинверторе была прикручена тряпочка на проволочку, это наверное индикатор фазы, при БАХ, тряпочку должно вовнутрь всасывать :)

зы. насчет битов, тут прикидывали, если 24 бита это 2В на выходе, то при 42 битах младший разряд будет равен 1 электрону, как дальше делить?
 
В 25АС033, в фазоинверторе была прикручена тряпочка на проволочку, это наверное индикатор фазы, при БАХ, тряпочку должно вовнутрь всасывать :)

зы. насчет битов, тут прикидывали, если 24 бита это 2В на выходе, то при 42 битах младший разряд будет равен 1 электрону, как дальше делить?
О почтеннейший Русс, я был обладателем двух таких новых (из магазИна, не из магáзина) АС в 1990 годах. В двух из двух имеющихся ФИ не было подобных индикаторов. Оба ФИ были открыты, не муляжи. Касаемо числа ступеней квантования припоминаю теорему из студенческо-пивных (не)тёмных времён: чем хуже отношение сигнал/шум, тем меньше ступеней квантования "должен иметь" ЦАП для благоприятного "оквантовывания" этой смеси "сигнал+шум(треск)". К собственно электрону, как носителю условно отрицательного заряда, претензий пока не имею с точки зрения делимости заряда. 😁
 
По моему мнению виниловый корректор не должен "затыкаться" (насыщаться) от щелчков канавки (и на ВЧ сигналах), а если и так, то "восстанавливаться" без звуковых артефактов.
Т. е. воспроизводить царапины и пылинки в их натуральном виде, а не с шлейфом переходных процессов. А для этого каскады должны иметь достаточно запаса тока для перезарядки конденсаторов (или перемагничивания дросселей), в т. ч. и в цепях питания, не только коррекции.
 
По моему мнению виниловый корректор не должен "затыкаться" (насыщаться) от щелчков канавки
Если от сигнала в несколько раз большего, чем номинальный, не перегрузится корректор, то обязательно перегрузится следующий за ним усилитель.
 
Если от сигнала в несколько раз большего, чем номинальный, не перегрузится корректор, то обязательно перегрузится следующий за ним усилитель.
Придётся тогда ставить симметрично-диодный лимитер (защитное устройство) и слушать через него, чтобы динамики не лопнули
 
Придётся тогда ставить симметрично-диодный лимитер (защитное устройство) и слушать через него, чтобы динамики не лопнули
А в уши вставить беруши с горизонтальными узкими отверстиями, чтобы острые вертикальные звуковые иголки от щелчков канавки отрезались краями узкой горизонтальной щели.
 
Правильно смотреть весь тракт. Электромеханическую систему привод-тонарм-головка. Линию до корректора (экранирование, заземление, кабель, разъёмы. Корректор шумы-динамическая устойчивость- перегрузочная способность-питание-экранирование и заземление. Линия связи до УМ. Земляные петли...
 
Если от сигнала в несколько раз большего, чем номинальный, не перегрузится корректор, то обязательно перегрузится следующий за ним усилитель.
Проблемы усилителя корректор не волнуют.
 
В 25АС033, в фазоинверторе была прикручена тряпочка на проволочку, это наверное индикатор фазы, при БАХ, тряпочку должно вовнутрь всасывать :)
В моих 25АС-027 Амфитон проволочки с тряпочками были.
 
В моих 25АС-027 Амфитон проволочки с тряпочками были.
Когда на виниле появлялся щелчок (то есть импульс, который имеет широкий спектр негативных последствий для звука), то поток воздуха из ФИ при помощи той тряпки перекрывал сечение проточной части трубы и демпфировал диффузор НЧ динамика.
 
Размеры тряпочки не позволят перекрыть сечение проточной части трубы.Т.к это порлосочка ткани -её размеры сантиметр на 6 см.
 
Размеры тряпочки не позволят перекрыть сечение проточной части трубы.Т.к это порлосочка ткани -её размеры сантиметр на 6 см.
Так это и не тряпка вовсе, a можно сказать – шнурок 😁 от ботинков (или ботинок). Слушал я винил на 25АС-033 – и Вы знаете: понравилось. Но это было в прошлом веке...
 
Щелчки на входе корректора на выходе его превращаются в незаметные всплески, но слышимые и если, как тут выше писали, щелчек не дает хвоста затухающих помех, то и слышимость его будет низкой, не будет выпячиваться как шкворчание яишницы на сковороде.
 
А в уши вставить беруши с горизонтальными узкими отверстиями, чтобы острые вертикальные звуковые иголки от щелчков канавки отрезались краями узкой горизонтальной щели.
Это устаревшая технология. Английские ученые доказали, что в уши нужно вставлять гиперболические воронки - для уменьшения уровня дифракционных помех, щелчков и защиты от мимо пролетающих мух и других неопознанных, летающих объектов.
 
Последнее редактирование:
Щелчки на входе корректора на выходе его превращаются в незаметные всплески, но слышимые и если, как тут выше писали, щелчек не дает хвоста затухающих помех, то и слышимость его будет низкой, не будет выпячиваться как шкворчание яишницы на сковороде.
То есть происходит преобразование спектра помехи, а сам корректор выступает в роли умного лимитера. С другой стороны, если корректор не способен корректно отразить форму импульсной помехи (а корректор "не знает", что поступает на его вход: сигнал или помеха), то как же он будет расправляться с полезным для ушей сигналом?
 
читал тут немного Алдошиной интервью. она сетовала что очень уж хорошо слышны задежки в развитии, они же сдвиги по фазе, в 0.5 секунд.
а вы тут про пару градусов волосы на жопе рвёте.
Это совсем разные ситуации. Для достоверности звучания записи важно, чтобы все компоненты сигналов от разных инструментов и голосов приходили с одинаковой задержкой по времени = в одних и тех же фазах (когда мы говорим о времени задержки меньше периода колебания). А выполнить это условие проще всего путем точной коррекции АЧХ ШП динамика. Тогда и ФЧХ превращается почти в прямую, горизонтальную линию. Все другие виды формы ФЧХ приводят к линейным - фазовым искажениям. А на слух это условие проявляется в натуральности звучания музыки - хорошей локализации звуковой сцены. потому, что слух имеет высокую чувствительность именно к относительному временному сдвигу компонентов сложного, широкого по спектру музыкального сигнала. И если даже включить одну АС, звук перестает быть привязанным как бы к месту её расположения, а становится пространственным, масштабным. Появляется эффект присутствия в зале или вовлеченности. Ударник звучит реалистично. Музыку становится слушать интересно - даже те жанры, которые вы не очень любите или даже ненавидите. Становятся слышны многие спектральные особенности инструментов и моменты, которых вы раньше не замечали.

А теперь самое главное. На слух выставить идеально ровную ФЧХ (АЧХ) невозможно. Это можно сделать только по приборам и с помощью измерительного микрофона. Выводы делайте сами. Применительно к виниловой теме, эту настройку нужно делать для каждой отдельной системы, КП и точки прослушивания всегда строго индивидуально и по приборам и с помощью тест - пластинки с записью например свип - сигнала программы REW. В качестве корректора АЧХ (ФЧХ) можно использовать многополосный, программный эквалайзер, установленный, например между каждым из выходов корректора и входами П и Л УНЧ.

Кто первым получит у себя в КП ровную ФЧХ со своей вертушки и покажет тут графики, а лучше видео этого эксперимента - тот чемпион и претендент на нобелевку._nerastraivay
Все согласны, что тема винилового корректора тут не главная? :unsure:

То есть происходит преобразование спектра помехи, а сам корректор выступает в роли умного лимитера. С другой стороны, если корректор не способен корректно отразить форму импульсной помехи (а корректор "не знает", что поступает на его вход: сигнал или помеха), то как же он будет расправляться с полезным для ушей сигналом?
Лимитеры, будут работать только с некоторого порога, который у импульсных помех в виде щелчков, как правило, выше полезного сигнала. Понятно, что тихие щелчки будут воспроизводить без ограничения их по уровню. Хотите слушать без щелчков - сразу оцифруйте новую пластинку и слушайте хоть сотни раз её цифровую копию.
 
Последнее редактирование:
Это совсем разные ситуации. Для достоверности звучания записи важно, чтобы все компоненты сигналов от разных инструментов и голосов приходили с одинаковой задержкой по времени = в одних и тех же фазах (когда мы говорим о времени задержки меньше периода колебания). А выполнить это условие проще всего путем точной коррекции АЧХ ШП динамика. Тогда и ФЧХ превращается почти в прямую, горизонтальную линию. Все другие виды формы ФЧХ приводят к линейным - фазовым искажениям. А на слух это условие проявляется в натуральности звучания музыки - хорошей локализации звуковой сцены. потому, что слух имеет высокую чувствительность именно к относительному временному сдвигу компонентов сложного, широкого по спектру музыкального сигнала. И если даже включить одну АС, звук перестает быть привязанным как бы к месту её расположения, а становится пространственным, масштабным. Появляется эффект присутствия в зале или вовлеченности. Ударник звучит реалистично. Музыку становится слушать интересно - даже те жанры, которые вы не очень любите или даже ненавидите. Становятся слышны многие спектральные особенности инструментов и моменты, которых вы раньше не замечали.

А теперь самое главное. На слух выставить идеально ровную ФЧХ (АЧХ) невозможно. Это можно сделать только по приборам и с помощью измерительного микрофона. Выводы делайте сами. применительно к виниловой теме. Эту настройку нужно делать для каждой отдельной системы, КП и точки прослушивания всегда строго индивидуально и по приборам и с помощью тест - пластинки с записью например свип - сигнала программы REW. В качестве корректора АЧХ (ФЧХ) можно использовать многополосный, программный эквалайзер, установленный, например между каждым из входов П и Л УНЧ.

Кто первым получит у себя в КП ровную ФЧХ со своей вертушки и покажет тут графики, а лучше видео этого эксперимента - тот чемпион и претендент на нобелевку. _nerastraivay
Все согласны, что тема винилового корректора тут не главная?:не уверен:
Сидя (с банкой шпрот) в консерватории типа Ла Скала, с неудовольствием заметил, что музыканты и их (столярные) инструменты, находятся на разных расстояниях от слушателя, а значит, музон от каждого струмента приходит к слушателю в разное время [музыкальных суток], искажая прстранственно-временную картину оперы в тональности "Жо Бемоль мазоль седьмой канистр" – выходит, что и сольди (то есть деньги) на ветер 💨!
 
Сидя (с банкой шпрот) в консерватории типа Ла Скала, с неудовольствием заметил, что музыканты и их (столярные) инструменты, находятся на разных расстояниях от слушателя, а значит, музон от каждого струмента приходит к слушателю в разное время [музыкальных суток], исказая прстранственно-временную картину оперы "Жо Бемоль мазоль седьмой канистр" – выходит, что и сольди (то есть деньги) на ветер 💨!
Абсолютно верно. Именно поэтому стоимость билетов в разных местах зрительного зала может отличаться в разы или даже десятки раз. И именно поэтому предпочитают делать многомикрофонную запись концертов, а потом их сводить вместе, как бы в лучших на слух звукорежиссера фазах. Я тут говорю как раз о втором случае - попытке услышать звук максимально точно как его слышал звукорежиссер, когда сводил пластинку.
 
Последнее редактирование:
Абсолютно верно. Именно поэтому стоимость билетов в разных местах зрительного зала может отличаться в разы или даже десятки раз. И именно поэтому предпочитают делать много микрофонную запись концертов, а потом их сводить вместе, как бы в лучших на слух звукорежиссера фазах. Я тут говорю как раз о втором случае - попытке услышать звук максимально точно как его слышал звукорежиссер, когда сводил пластинку.
С учётом фазоидно-шизоидных искажений самого принципа механической записи и воспроизведения, считаю, что корректор тут уже не поможет и концерты (а ля оратория) пора слушать только на SACD 🎧. Но предпочтение следует отдавать корректорам на полевых транзисторах, не опасаясь их малой [звуковой] крутизны
 
Последнее редактирование:

Статистика форума

Темы
3,304
Сообщения
263,126
Пользователи
2,544
Новый пользователь
vlad'mir
Назад
Сверху Снизу