Транзисторные винил-корректоры

Поведение 544УД2А сильно напоминает поведение AD711
Отрицаю вероятность, за исключением функциональности: оба - усилители.
Но
544УД2 - ОУ с открытой коррекцией. Устанавливая собственные цепи коррекции, можно брать в петлю много устойчивого усиления - практически всё, имеющееся в звуковом диапазоне - а его там немало, до 94 дБ, стандарт - 80 дБ.
АД711 - улучшенный по точности на постоянном токе ТЛ071 с той же миллеровской коррекцией, так что Ку20к у обоих - всего 50 дБ. Это что-то 300 раз, при усилении одного транзисторного каскада до 80 дБ = 10.000 раз.
Понятно, какая там линейность.

Если уж Вы выложили трудовую копейку за ОУ, то хотите иметь в нём усиление для петли ООС в звуковом диапазоне.
50 дБ против 80...94, что лучше - понятно любому.

как их ни включал, -не генерят, держатся на ногах.
Чтобы генерить, нужно иметь усиление. Там его нет. От ТЛ071 в звуке я отказался: до 0,15% искажений 20 кГц, ступенька. И каждая гармоника каждой высокочастотной составляющей сигнала интермодулирует со всеми остальными попарно, а их разностные частоты падают в звуковой диапазон и шебуршатся выше уровня шумовой полки - это к вопросу, почему надо добиваться усиления и линейности именно с проверкой на ВЧ, Кг 20 кГц и Кими 19+20 кГц.
Но любой дополнительный каскад, включая повторитель, требует вмешательства во внешнюю коррекцию
Ничего страшного, модель на неё есть, модель адекватная, симулятор считает ей коррекцию влёт.
обычно микросхема успокаивается емкостью 51 пик между 1 и 8.
Спробуй Т- или 2Т-коррекцию. См. тот же РУБЕЖ:

1748283330291.png

Хинт: резистор Т- 2Т-коррекции подключается у шине питания, на которую идёт эмиттер корректируемого внутреннего каскада. Тут - к плюсу, для К157УД2 - к минусу.
Хинт-2: усилитель успокаивается при намного меньших ёмкостях, чем показано для штатной одноконденсаторной коррекции.
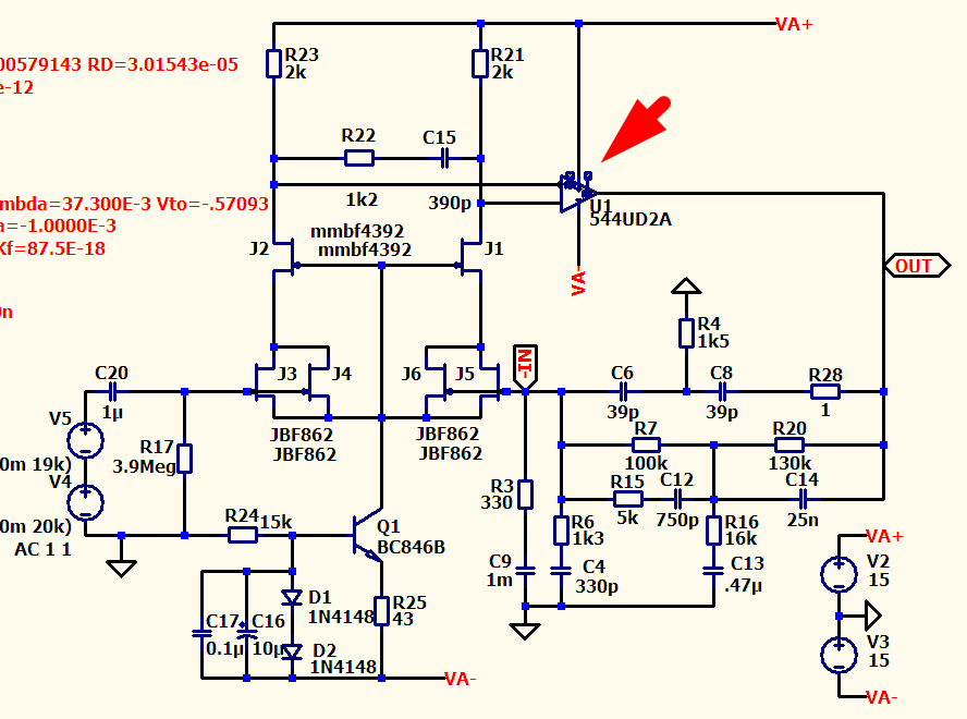
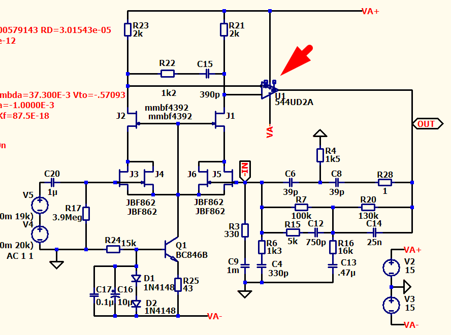
шумит 544уд2 крепенько
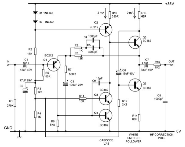
Особенность схемы, как и у 140УД11: входной диф там и там ради высокого усиления нагружен на источники тока.
1748283673133.png


544УД2

1748283721591.png


УД11

А из теории шумов явствует: нельзя грузить входной каскад высокоомными резисторами, генераторами тока.

Что делать? Да ничего:
1. Если надо применить на входе, входной сигнал не выбираем менее 1 В, это даст -105 дБ С/Ш, как у Зуева, чего с головой против нужных -96 дБ.
2. А вторым каскадом в гибридные УВ и УК 544УД2 идёт свободно, после малошумящего входа.

1748283943448.png
 
входной сигнал не выбираем менее 1 В,
круто, понятно, принято.
То если усиление большое снимать? А сколько, примерно, там сейчас?
Антиутопию "Падение империи" выключил, здесь интересней. ))
 
Хинт: резистор Т- 2Т-коррекции подключается у шине питания, на которую идёт эмиттер корректируемого внутреннего каскада. Тут - к плюсу, для К157УД2 - к минусу.
Насколько это важно?
Имею дело с ОУ, в котором корректируемые каскады на NPN-транзисторах...
 
если усиление большое снимать?
Если нужно большое усиление, как в показанном выше УК МОНОЛИТ,
то это значит малый входной сигнал:

Увх = Увых / Ку

низкое отношение сигнал/шум,
и необходимость ставить перед ОУ малошумящий входной каскад, всего делов-то.

Насколько это важно?
Сильно важно, так как иначе резистор Т-коррекции будет пропускать на вход корректируемого каскада пульсации с питалова.

1748289299474.png

1748289344584.png

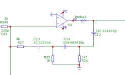
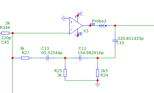
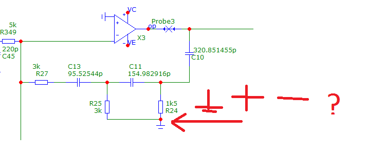
К157УД2, нормальное подключение резистора Т-коррекции, к минусу.
Усиление пульсаций -54 и -80 дБ на 20 кГц.

1748289496783.png

Подключаем резистор к плюсу: усиление пульсаций сразу возрастает до -34 дБ на 20 кГц. Казалось бы, конденсаторы по 15 пФ, Сх=бесконечность, а вон чего вытворяют. Дело в том, что и сопротивление точки выхода дифа / входа второго каскада:

1748290678200.png

- сотни сотни килоом...мегомы.
 
Дело в том, что и сопротивление точки выхода дифа / входа второго каскада - сотни сотни килоом...мегомы.
понятно, не "сбрасывает" - "висит в воздухе". Спасибо.
 
Сильно важно, так как иначе резистор Т-коррекции будет пропускать на вход корректируемого каскада пульсации с питалова.
Это я подозревал, но проверить так и не удосужился...
Интересно, а в схеме со следящим питанием, когда оно смещается в так с выходным сигналом, на полные его (выходного сигнала) размах, - тоже важно, куда подключать T-резистор?
Подозреваю, хорошее подавление пульсаций питания (высокое PSRR) полезно для лучшей устойчивости усилителя.
 
Интересно, а в схеме со следящим питанием, когда оно смещается в так с выходным сигналом, на полные его (выходного сигнала) размах, - тоже важно, куда подключать T-резистор?
Тоже. См. РУБЕЖ. А зачем иначе?
хорошее подавление пульсаций питания (высокое PSRR) полезно для лучшей устойчивости усилителя
Не. Только паразитные помехи показывает.
 
Тоже. См. РУБЕЖ. А зачем иначе?
Смотрю.
Можно ли T-резистор подключать к средней точке следящего питания? По идее, при хороших блокировочных конденсаторах, шумы шины питания и шумы на средней точке питания будут одинаковые.
Спрашиваю, так как в моём случае по печатной плате удобнее разводить цепь коррекции не по рекомендованному способу (в случае с КР544УД2 - на плюсовую шину).
 
Можно ли T-резистор подключать к средней точке следящего питания?
Нет.
Во-первых, даже на стоянке, без сигнала, на шине есть помеха относительно как раз средней точки и она пролезет, только дай путь.
Во-вторых, в работе на средней точке слежения - сигнал, а зачем он нам нужен, вносить неопределённости в работу коррекции?
 
в моём случае по печатной плате удобнее разводить
круто, если заведешь компот, 3886, где купил поделишься? Я бы не поделился, как то цинканул про j74 (были в Платане), приехал выкупать (на следующий день, к обеду) - а нет уже
 
Во-вторых, в работе на средней точке слежения - сигнал, а зачем он нам нужен, вносить неопределённости в работу коррекции?
Но и на шине питания - тоже присутствует сигнал! Оно же следящее.
 
Нашел, композит от АД
bootstrap_oa-8.png

по питанию :

Как и в большинстве аналоговых схем отсутствие адекватной фильтрации питания может значительно ухудшить параметры, особенно когда сигналы при переходных процессах нуждаются в точном усилении. Однако, в отличие от типовых схем с операционными усилителями, схема со следящим питанием имеет локальные источники питания VCO и VEO, которые динамически изменяются вместе с напряжением сигнала. Следовательно, нельзя подключать фильтрующие конденсаторы этих узлов непосредственно на землю. В этом случае наилучшее место для локальных конденсаторов фильтрации питания находится между базами двух транзисторов схемы следящего питания (Рисунки 1, 6 и 8). В дополнение к этой локальной фильтрации питания устройства, VCO и VEO, следует установить фильтрующие конденсаторы между шинами питания системы, VCC и VEE, и непосредственно землёй.
 
Последнее редактирование:
особенно когда сигналы при переходных процессах нуждаются в точном усилении.
При переходных процессах один или несколько каскадов ОУ перегружены, транзисторы находятся в насыщении или в отсечке - они работают, как ключи.
Пропорциональная связь выходного сигнала со входным отсутствует в принципе.
Вот такое "точное усиление".
 
Привет.

Это - со смыслом. В Нюрнберге судили фашистов. Но даже фашисты не додумались на вход винил-корректора подавать 4 В помех с полосой 100 МГц.

Вот, щас гильотину мастерю, Нюрнберг обязывает.
Ребята, при расчётах углубляйте радиогоризонт помеховых событий минимум до частот DECT , a лучше до GSM диапазона. 100 МГц это уже первый класс детского сада. Но и прямое детектирование этих сигналов никто не отменял – симулятор не поможет. На виниле и 10 вольт на входе – матёрым винильщикам не помеха!
 
Но и прямое детектирование этих сигналов никто не отменял – симулятор не поможет.
Распоня, симулятор поможет тебе только тогда, когда ты можешь поставить ему задачу.
Для начала разберись - куда приходит помеха, в каком виде и какой величины. Потом почитай, что детектирование, это выпрямление.
После этого поставить на схеме генератор напряжения или тока помехи - плёвое дело, а уж детектировать симулятор умеет не хуже, чем логарифмическая линейка.
 
Чтобы генерить, нужно иметь усиление. Там его нет. От ТЛ071 в звуке я отказался: до 0,15% искажений 20 кГц, ступенька. И каждая гармоника каждой высокочастотной составляющей сигнала интермодулирует со всеми остальными попарно, а их разностные частоты падают в звуковой диапазон и шебуршатся выше уровня шумовой полки - это к вопросу, почему надо добиваться усиления и линейности именно с проверкой на ВЧ, Кг 20 кГц и Кими 19+20 кГц.

Ничего страшного, модель на неё есть, модель адекватная, симулятор считает ей коррекцию влёт.

Спробуй Т- или 2Т-коррекцию. См. тот же РУБЕЖ:

Посмотреть вложение 136712
Хинт: резистор Т- 2Т-коррекции подключается у шине питания, на которую идёт эмиттер корректируемого внутреннего каскада. Тут - к плюсу, для К157УД2 - к минусу.
Хинт-2: усилитель успокаивается при намного меньших ёмкостях, чем показано для штатной одноконденсаторной коррекции.

Особенность схемы, как и у 140УД11: входной диф там и там ради высокого усиления нагружен на источники тока.
Посмотреть вложение 136713

544УД2

Посмотреть вложение 136714

УД11

А из теории шумов явствует: нельзя грузить входной каскад высокоомными резисторами, генераторами тока.

Что делать? Да ничего:
1. Если надо применить на входе, входной сигнал не выбираем менее 1 В, это даст -105 дБ С/Ш, как у Зуева, чего с головой против нужных -96 дБ.
2. А вторым каскадом в гибридные УВ и УК 544УД2 идёт свободно, после малошумящего входа.

Посмотреть вложение 136717
1748329289004.png

А для общего случая есть разница куда заземлять?
Или от конкретного оу зависит?
 

Вложения

  • 1748329184593.png
    1748329184593.png
    9.3 KB · Просмотры: 37
Распоня, симулятор поможет тебе только тогда, когда ты можешь поставить ему задачу.
Для начала разберись - куда приходит помеха, в каком виде и какой величины. Потом почитай, что детектирование, это выпрямление.
После этого поставить на схеме генератор напряжения или тока помехи - плёвое дело, а уж детектировать симулятор умеет не хуже, чем логарифмическая линейка.
Спасибо, но мне уже ничего не поможет. Это не просто детектирование , это прямое детектирование. Интересно, а современно-промышленные схемы корректоров от гигантов виниловой индустрии тоже прошли через пытки симулятором?

Первая ласточка суховской схемы мелькнула в Радиве , в разделе За рубежом, какая-то франция , опер +биполяр на входе, гальваносвязанный. В принципе. убив день, можно найти в архиве Радивы. Потом в болгарском Радио телевизия електроника была подобная схемка, год примерно 1985й. Её собрал и выкинул все прежние схемы типа братьев Лексиных , болгарская уделала всех на щелбан. А уже в 1987 напечатана Суховская схема.
Пришлось ее повторить , убрав лишние кружева, потому как болгарский журнал зачитали "друзья" .Результат тот же. шикарный.
Схемы той не зырил, но мнение имею:
там при помощи ООС просто перенесли спектральные компоненты искажений в область отрицательных частот, которые ухо 👂 плохо слышит.
 
Я понял как раз наоборот.Что эту схему он выбрал как пример посредственной схемы.
Написано Селфом для этой схемы:
К 1970 году стало ясно, что двухтранзисторная схема действительно не подходит для этой задачи, и были разработаны более сложные схемы с использованием трех и более транзисторов, чему способствовало снижение стоимости полупроводников. Хотя двухтранзисторный предусилитель ММ теперь следует рассматривать как представляющий чисто исторический интерес, весьма поучительно посмотреть, что можно сделать с ним
путем модификации.
посмотрел вершину модификации
по моим понятиям параметры гораздо хуже чем у простейшего TVV-47
 

Вложения

  • Self_RIAA_6trans_Bode.png
    Self_RIAA_6trans_Bode.png
    59 KB · Просмотры: 70
  • Self_RIAA_6trans_50Hz-burst.png
    Self_RIAA_6trans_50Hz-burst.png
    61.5 KB · Просмотры: 269
  • Self_RIAA_6trans_10kHz-spectr.png
    Self_RIAA_6trans_10kHz-spectr.png
    55 KB · Просмотры: 58
  • Self_RIAA_6trans_10kHz-FCD.png
    Self_RIAA_6trans_10kHz-FCD.png
    64.8 KB · Просмотры: 60
  • Self_RIAA_6trans_2kHz-square.png
    Self_RIAA_6trans_2kHz-square.png
    53.3 KB · Просмотры: 277
  • Self_RIAA_6trans.png
    Self_RIAA_6trans.png
    105.8 KB · Просмотры: 71
по моим понятиям
self_riaa_6trans_2khz-square-png.136861


Какие есть Ваши понятия?
Вы, там, хоть в курсе, что, после дифференцирующей анти-РИАА, напряжение на входе винил-корректора равно удвоенному амплитудному меандра?
1748350436937.png

Для Вашего вот этого поделия на входе УК действует 3 вольта помех в полосе сотен мегагерц.

Это где Вас учили такие кувалдо-сигналы на вход чувствительным винил-корректорам тыкать? Зачем же Вы их тычете?

Чтобы что?

self_riaa_6trans_50hz-burst-png.136864


Когда мы удостоимся видеть от Вас спектры вот этого Вашего бустра?

Гигагерц (1).png

Зачем Вы тычете на вход усилителя сигналы с шириной спектра в гигагерц?
Чтобы что?

1748350722236.png


Нет. Вы снова всё попутали: это - дифференцированный бурст:

1748350979369.png


Вот форма Вашего бусрта - зелёным, и прошедшего через дифференцирующую цепь - красным. Сразу видны Ваши любимые искажения: их выбросы указаны стрелками.

Только вот пассивные цепи нелинейных искажений не вносят, тут Вы крупно оболажались.
 
self_riaa_6trans_2khz-square-png.136861


Какие есть Ваши понятия?
Вы, там, хоть в курсе, что, после дифференцирующей анти-РИАА, напряжение на входе винил-корректора равно удвоенному амплитудному меандра?
Посмотреть вложение 136870
Для Вашего вот этого поделия на входе УК действует 3 вольта помех в полосе сотен мегагерц.

Это где Вас учили такие кувалдо-сигналы на вход чувствительным винил-корректорам тыкать? Зачем же Вы их тычете?

Чтобы что?
насколько мне известно даже на тестовых дисках записан меандр
Нормальные УК свободно его переваривают
Что касается спектров бурстов, то продолжай их измерять с помощью 2Т-моста, у тебя это неплохо получается :)
 

Вложения

  • Amatarske Radio_1990-02_2kHz-square_20Vp-p.png
    Amatarske Radio_1990-02_2kHz-square_20Vp-p.png
    67.8 KB · Просмотры: 55
  • RL1992-02_2kHz-square_6Vp-p.png
    RL1992-02_2kHz-square_6Vp-p.png
    75 KB · Просмотры: 49
насколько мне известно даже на тестовых дисках записан меандр
Дайте, угадаю: все 3 вольта и в полосе 100 МГц?
Так это небывалое достижение звукозаписывающей индустрии. Ссыль на этот диск дадите, или на слово Вам верить?
Нормальные УК свободно его переваривают
Шта? 3 вольта входного напряжения? Пере- што? smile_1 _hm_ _monah
Занесите в студию эпюры токов входного каскада. Интересно, как он от трёх вольт и ста мегагерц, небось, постоянно в отсечке работает?
Когда мы удостоимся видеть от Вас спектры вот этого Вашего бустра?
self_riaa_6trans_50hz-burst-png.136864
 
Увеличил напряжение в 2 раза (от пика до пика 40 В) и УК по прежнему спокойно его усиливает с тем же коэффициентом передачи и без каких либо проблем.
ДДТ, или как там тебя? дискутировать с тобой не вижу смысла, ты у меня в игноре. Элементарные вещи до тебя не доходят!
Amatarske Radio_1990-02_2kHz-square_40Vp-p.png

вот еще нормальный на мой взгляд УК
коэффициент передачи с реверсивной RIAA на входе чуть меньше -6 дБ
нормально усиливает меандр амплитудой 25 В (от пика до пика)
Нормально усиливает и бурсты
Kenwood-KA9100-SC_Bode.pngKenwood_KA9100-SC_2kHz-square_25V_p-p.pngKenwood_KA9100-SC_50Hz-burst.png
 
Последнее редактирование модератором:
Давайте ближе к жизни, вы меандры по 40В слушаете?
 
Давайте ближе к жизни, вы меандры по 40В слушаете?
Надо бы какому-нибудь культовому лейблу выпустить винил Anniversary Edition ограниченной серии с записью "золотого меандра" и с "золотой скважностью" Q около 1,618! Звучок в колонках – мечта дедка Аудиофилича! Золотой меандр на раз исправит любую кривую систему: от иглы до АС, включая акустические кабели.
Отбоя от желающих купить не будет, даже я прикуплю или укр@ду из фирменного мага́зина.
 
Давайте ближе к жизни, вы меандры по 40В слушаете?
УК Никитина разработаны правильно, и при питании 20 В правильно усиливают любые сигналы, в том числе и меандр амплитудой 6 В от пика до пика.
Допиленный Никитинский усилитель при питании 24 В не может нормально усиливать даже меандр в два раза меньшей амплитуды.
Музыкальный сигнал - это не синус, это скорее импульсный сигнал. Поэтому не следует пренебрегать и тестовыми сигналами в виде меандра
Не зря УК проверяют на перегрузку и часто указывают его перегрузочную способность. И если сигнал УК при малейшей перегрузке начинает летать то вверх, то вниз такой будет и звук. Не зря Russ2000 так высказался по поводу Sigma
 

Вложения

  • Nikitin-2003_2kHz-square_6Vp-p.png
    Nikitin-2003_2kHz-square_6Vp-p.png
    52.1 KB · Просмотры: 69
  • Nikitin-Kora-3T_2kHz-square_6Vp-p.png
    Nikitin-Kora-3T_2kHz-square_6Vp-p.png
    52.5 KB · Просмотры: 61
  • Sigma-2_2kHz-square_3Vp-p.png
    Sigma-2_2kHz-square_3Vp-p.png
    55.9 KB · Просмотры: 62
Последнее редактирование:
Не зря Russ2000 так высказался по поводу Sigma
а что он высказал нового? То что ВАХ транзюля в даташит лежит и режимы выставлять такие нужно? Так я более скажу, ковыряясь с гитарными комбиками (ой, "приМочками") - около 10мА для 2sk170 и всё равно, что они быстрее деградируют.
 
Последнее редактирование:

Статистика форума

Темы
3,304
Сообщения
263,139
Пользователи
2,544
Новый пользователь
vlad'mir
Назад
Сверху Снизу