Транзисторные винил-корректоры

Это хорошо. Я просил эпюры токов входного каскада этого феноменального усилителя. Надеюсь, Вы понимаете смысл запроса, и не будете рассказывать ещё о 15-ти усилителях, жрущих 10 В с усилением 100 раз при питании 15 В.
Ну, Петров, таки где осциллограммы токов транзисторов винил-корректоров?
 
УК Никитина разработаны правильно, и при питании 20 В правильно усиливают любые сигналы, в том числе и меандр амплитудой 6 В от пика до пика.
Допиленный Никитинский усилитель при питании 24 В не может нормально усиливать даже меандр в два раза меньшей амплитуды.
Музыкальный сигнал - это не синус, это скорее импульсный сигнал. Поэтому не следует пренебрегать и тестовыми сигналами в виде меандра
Не зря УК проверяют на перегрузку и часто указывают его перегрузочную способность. И если сигнал УК при малейшей перегрузке начинает летать то вверх, то вниз такой будет и звук. Не зря Russ2000 так высказался по поводу Sigma
Проделаю забытую лабу, сравню сигналы на выходе генератора, на выходе цепи инверсной RIAA, с сигналом на выходе корректора . Были все цифры и картинки, усохли на форуме Сергеева , такая печаль. Сама цепь давит сигнал раз в 100, поэтому на выходе генератора получается пара-тройка вольт , по памяти, но нужно перемерить, память сильно не та.
 
УК Никитина разработаны правильно, и при питании 20 В правильно усиливают любые сигналы, в том числе и меандр амплитудой 6 В от пика до пика.
Допиленный Никитинский усилитель при питании 24 В не может нормально усиливать даже меандр в два раза меньшей амплитуды.
Музыкальный сигнал - это не синус, это скорее импульсный сигнал. Поэтому не следует пренебрегать и тестовыми сигналами в виде меандра
Не зря УК проверяют на перегрузку и часто указывают его перегрузочную способность. И если сигнал УК при малейшей перегрузке начинает летать то вверх, то вниз такой будет и звук. Не зря Russ2000 так высказался по поводу Sigma
Перегрузка корректора сигналом , пропущенным через инверсную RIAA , проявляется в виде искуроченного меандра , уродство его нарастает с частотой. Но это касается ламповых схем с слаботочными пентодами на входе , не успевающими перезарядить цепь коррекции из-за выраженной асимметрии процесса заряд-разряд .Триодный входной каскад с током 7-10 мА этим не страдает.
Кстати, проверка корректора с помощью инверсной RIAA синусом позволяет увидеть полосу схемы , не охваченной ООС , хотя в момент измерения эта цепь есть и замкнута. Узнал , например, что лампач бежит без спада до 160 кгц.
 
УК Никитина разработаны правильно, и при питании 20 В правильно усиливают любые сигналы, в том числе и меандр амплитудой 6 В от пика до пика.
Хорошо, ответ принят.
Внимание, правильный ответ.

1748407148201.png

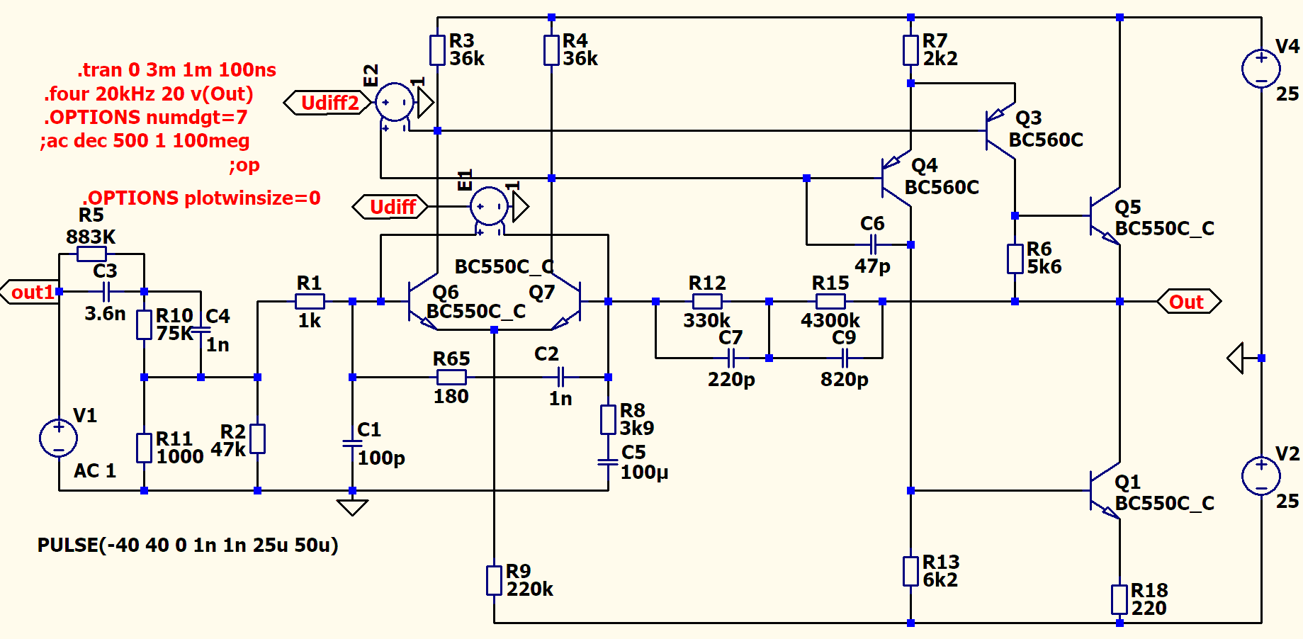
Имеется модель оч.линейного никитинского поделия.
Цифрами обозначены точки съёма сигнала.

1748407228004.png

Генератор меандра: 6 В размаха.

1748407304729.png


База входного транзистора: 12 В размаха.

Происходит это потому, что на предыдущем, перед выбросом, цикле в цепи зарядился нижней обкладкой до отрицательного напряжения меандра некий разделительный конденсатор. На следующем цикле напряжение на нём, равное амплитуде меандра, суммировалось с напряжением меандра по принципу последовательной батареи, и получилось удвоение размаха меандра.

Проверьте, интересная штука: все тупые не знают основ ТОЭ. Бывает, подают на усилитель 40 В, а на деле - там все 80 В.
И они, такие: о, какой хороший усь.

80 В на входе: корректор - труп. В реале пойдёт дым. Для целей измерения чего-либо столь дебильный режим неприменим категорически, тупо по жизненным показаниям усилителя.

1748408455751.png


Спектр сигнала на базе входного транзистора. Всё, как в аптеке: 100 МГц ширина полосы помех, типичный почерк Петрова.

1748407576161.png


Ток входного транзистора, точка 3. В покое он равен 1,2 мА. Под действием петровского меандра ток уходит от 23 мА в насыщение до минус 95 мА на перезарядку разделительного С9 10 мкФ. Это говорит о неизбежном пробое транзистора.

Петров - вивисектор: он пытает дохлые усилители с выбитыми из режима в пробой транзисторами, хвалит их выносливость и делает какие-то умопомрачительные выводы над трупами. Таким дебильным "измерениям" должно быть электронно-психиатрическое определение.

1748407973529.png


Точка 3, напряжение на коллекторе входного транзистора. В норме оно равно 9,6 В, а под действием 12 В размаха входной помехи не превышает 5,5 В.

1748408197099.png


Ток эмиттерного перехода: от 8 мА до -8 мА. То есть, эмиттерный переход несчастного транзистора испытывает чудовищные перегрузки. Пробой и деградация эмиттерного перехода, транзистор в помойку.

Зачем, Петров? Чтобы что?
Чтобы убедиться: УК Никитина разработаны правильно, и при питании 20 В правильно усиливают любые сигналы, в том числе и меандр амплитудой 6 В от пика до пика.
 

Вложения

посмотрел вершину модификации
по моим понятиям параметры гораздо хуже чем у простейшего TVV-47
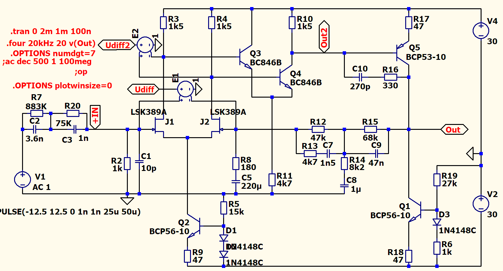
Все дело в том, что это неполная схема. _da Это только входная часть, а выход Селф почему то не напечатал. _hm_
 
вот еще нормальный на мой взгляд УК
коэффициент передачи с реверсивной RIAA на входе чуть меньше -6 дБ
нормально усиливает меандр амплитудой 25 В (от пика до пика)
Нормально усиливает и бурсты
Схема этого УК по мотивам коректора Сухова.
 
Таким дебильным "измерениям" должно быть электронно-психиатрическое определение.
К его "измерениям" можно относится двояко. Если разгадаешь, где у него ответы притянуты за уши, то ты уже практически специалист._hm_
 
если это в мой адрес, то давай конкретно: где и что я притянул за уши?
Вот, например:
УК Никитина разработаны правильно, и при питании 20 В правильно усиливают любые сигналы, в том числе и меандр амплитудой 6 В от пика до пика.
Допиленный Никитинский усилитель при питании 24 В не может нормально усиливать даже меандр в два раза меньшей амплитуды.
В УК Никитина и им подобных (читай ОМЕГА, СИГМА) перегрузка зависит только от тока входного каскада. Поэтому при одинаковых токах их характеристики будут равны. Особняком стоит биполярный вариант с его мизерным током 0.7мА.
 
нормально усиливает меандр амплитудой 25 В (от пика до пика)
1748422875843.png


УК Сухова, 25-й год.

1748422841272.png


Генератор меандра: 25 В размаха.

1748422931128.png


На входе усилителя: 50 В размаха - это то, чего не увидел Бокарёв.
Гулять на всю котлету.

1748423031986.png


Дифференциальное напряжение меж входами: 50 В размаха.
Даташит: ничего,
High gate-to-drain and gate-to-source breakdown
voltage: –40 V

То есть, транзистор держит 40 В,
Петров ему подаёт 50: чтоб хватило на верочку.

1748423308661.png


Ток затвора: 300 мА при смещении затвора в положительные значения, -150 мА - в режиме пробоя обратным отрицательным напряжением.
Дымят, но держатся: Петрову срочно надо что-то узнать и выложить ценное знание на форум.
Что Вы хотели узнать с таким остервенением, Петров?
High gate-to-drain and gate-to-source breakdown
voltage: –40 V?

В даташит смотреть надо.
1748423619680.png


Токи стоков: +35 мА в открытом состоянии, -85 мА - в пробое закрытого состояния. Ток покоя был по 6 мА на транзистор.

Усилитель - в сильнейшем клипе, каскады работают в ключевом режиме.
Ни о какой ПХ и речи быть не может: УК попался на эксперименты крупному непризнанному белорусскому специалисту, внебрачному сыну доктора Зло, и живым ему не уйти.

1748423859785.png


Пробиты не только входные полевики, но и биполяры второго каскада: красным показано дифференциальное напряжение меж базами второго дифа, зелёным - напряжение на эмиттерном переходе одного из транзисторов: -20 В на эмиттерном переходе означает, что выше -7 В эмиттерный переход пробит и транзистора, как организованной структуры, больше нет.

Если прислушаться, можно ясно понять, что, где-то в Киеве, тихо плачет Сухов. Его можно понять: не каждый додумается подать 50 В на вход винил-корректора с тотальным уничтожением четырёх входных транзисторов. Только один способен - на всю голубую планету, но зачем - этого не знает и он.



Самое время снимать безграмотную ПХ.
Что же он ею хотел узнать?
Он и сам не понимает.
Спросите у него, он не скажет.
Так действовал на человека белорусский картофельный первач, настоянный на чистейшем колумбийском кокаине.

Вы же не хотите подписаться, что Петров производил сии манипуляции в здравом состоянии сознания?
в очередной раз крупно обложался, но где?

1748424184696.png


На выходе - превосходнейшая ПХ:

kenwood_ka9100-sc_2khz-square_25v_p-p-png.136943


Как он, при подаче на вход корректора 50 В, получил на выходе 5 В?
нормально усиливает меандр амплитудой 25 В (от пика до пика)
Напомню, на всякий случай, что ЛТС создавался, как

SwitcherCAD

https://cxem.net/software/ltspice.php

СвитчерКАД, программа для вычисления поведения транзисторов в ключевых режимах, так что ПХ она считает, будь здоров.
Вы должны дать себе отчёт в бессмысленности Ваших похабных действий.
 

Вложения

Последнее редактирование модератором:
а что он высказал нового? То что ВАХ транзюля в даташит лежит и режимы выставлять такие нужно? Так я более скажу, ковыряясь с гитарными комбиками (ой, "приМочками") - около 10мА для 2sk170 и всё равно, что они быстрее деградируют.
Для полевых нормальный ток – враг шумов. Но основные носители заряда в канале транзюка тогда начинают обедняться и прибедняться – путь ему в звуковые деграданты. Но такого быть не должно: похоже, что в современных корпусах стали лепить полевые кристаллы самых первых годов выпуска после изобретения.
 
даже при подаче на вход УК через анти-RIAA меандра 40 В(pic-to-pic) максимум что возникает между входами - это 100 мВ.
а допиленный тобой, ДДТ корректор Никитина и 3 В переварить не может! :)
можешь истерить и дальше, это вряд ли ему поможет
 

Вложения

  • Amatarske_Radio_1990-02_2kHz-square_20Vp-p.png
    Amatarske_Radio_1990-02_2kHz-square_20Vp-p.png
    75.6 KB · Просмотры: 74
  • Amatarske_Radio_1990-02_2kHz-square_40Vp-p.png
    Amatarske_Radio_1990-02_2kHz-square_40Vp-p.png
    70.5 KB · Просмотры: 772

Давайте сюда осциллограммы токов,
и
не обрывки схем, а полную картинку.

Вы пойманы на наглой брехне дважды, и непременно будете пойманы ещё - по всем выложенным Вами схемам с от 4 до 80 В входного сигнала, с обещанием хорошей работы и адекватного съёма ПХ.

Вы - под подозрением в мошенничестве и плутовстве, веры на слово Вам больше нет.

Осциллограммы токов/напряжений проверенных Вами корректоров - в студию.
Можете подключить неруся-200.
 
На входе корректора могут быть и импульсы от статических разрядов (при неправильном съеме заряда пластинок).
 
На входе корректора могут быть и импульсы от статических разрядов (при неправильном съеме заряда пластинок).
Не могут: заряд - продольная помеха, он приложен к общему, от пласта, вдоль кабеля - на общий. Поперечная статическая помеха, могущая повредить усилитель, замыкается на импедансе головы. От поперечной помехи вход легко защищается двумя встречно-параллельными диодами.

Так или иначе, 80 В нормальный человек на вход винил-корректора подавать не станет, только дефективные дауны.

1748437416108.png


Моделируем выброс бурста на помойку истории:

1748438011849.png


Генератор - дифференцирующая цепь R11C1.

1748438049556.png


Красным - генератор, зелёным - сигнал на выходе дифференцирующей цепи.

Нелинейные искажения сигнала найдены: их вносят резистор и конденсатор.

Вот примерный уровень идиотии петровского гадания на бусрах.
 
Последнее редактирование:
Радиаторы лучше звучат если они из березовой фанеры, а если еще и корабельной, то и после дождя не рассохнется.
зы. кристаллы перед компаундированием кроют эластичным герметиком для свободы, иначе на -60 градусах их отрывает съёжившимся компаундом.
 
amatarske_radio_1990-02_2khz-square_40vp-p-png.137108

даже при подаче на вход УК через анти-RIAA меандра 40 В(pic-to-pic) максимум что возникает между входами - это 100 мВ.
Александр, ввиду повышенной лживости ваших сообщений данная бесценная инфа будет досконально проверена.

1748522635428.png
1748522354594-png.137303

Схема.

1748522659067.png
1748515971211-png.137271


40 В меандра, 80 В - на входе винил-корректора, что попахивает редкостным дебилизмом.
Ох, не так я себе представлял май 2025-го по романам Ефремова.

1748522736714-png.137306
1748516077026-png.137272

Диффнапряжение: 16 вольт размаха, что в 160 раз больше обещанных Петровым 100 мВ. Входной дифкаскад мертвее Буриданова осла: эмиттерные переходы пробиты обратным напряжением.

1748522845156-png.137307
1748522196935-png.137300

При токе покоя 50 мкА токи дифкаскада летают от -1 мА до +3 мА.

1748522888772.png
1748522263193-png.137301


Выходное напряжение: усилитель неработоспособен, выведен из активного режима по постоянному току в клип с рахмахом выходного напряжения 50 вольт, даже при условии живых входных транзисторов. См. у Петрова: чистый меандр на выходе:

1748518162947-png.137289
1748522985236.png


Где он взял чистый меандр 30 вольт размахом при питании УК по 25 В в плечо и полной перегрузке усилителя?

1748523024240.png
1748522309106-png.137302


Ток выходного повторителя: +1,5 мА до -33 мА.
 

Вложения

Последнее редактирование:
что касается усилителя из болгарского журнала, то я добавил лишь один небольшой конденсатор, возможно с оригинальными транзисторами он и не нужен. Вот его схема, диаграмма Боде и петлевое усиление. Обратите внимание на ГВЗ в диапазоне частот 1 кГц и выше, оно близко к нулю!
 

Вложения

  • Amaterske Radio_1990-02_p67.png
    Amaterske Radio_1990-02_p67.png
    109.9 KB · Просмотры: 101
  • Amaterske Radio_1990-02_Bode.png
    Amaterske Radio_1990-02_Bode.png
    73.9 KB · Просмотры: 106
  • Amaterske Radio_1990-02_Loop-Gain.png
    Amaterske Radio_1990-02_Loop-Gain.png
    80.2 KB · Просмотры: 96
Чешский журнал Аматерске Радио. Болгарский зовется РТЕ Радио Телевизия Електроника.
Управление выходным каскадом на одинаковой проводимости видел где-тов Радиве, в мощнике Акулиничева. Надо поискать.
 
я обрабатываю тестовые сигналы ФНЧ первого порядка с частотой среза 100 кГц
Где этот ФНЧ? После усилителя.
Усилитель убит входным сигналом 80 вольт, как ты это исправишь ФНЧ?
 
этот УК практически не хуже чешского (поправка А.Бокарева)
 

Вложения

  • RL1992-02_Loop-Gain.png
    RL1992-02_Loop-Gain.png
    84.9 KB · Просмотры: 91
  • RL1992-02_Bode.png
    RL1992-02_Bode.png
    99.5 KB · Просмотры: 92
Во, нашел описание где он поет дифирамбы спарке транзисторов.
 

Вложения

Создается впечатление, что посадив сокола на лисапед получим замечательный гибрид.
 

Вложения

  • сухов 93-2.jpg
    сухов 93-2.jpg
    77.7 KB · Просмотры: 111
в прошлой схеме нахваливал гибрид полевика и биполяра на входе, мол гораздее играет, а тут только полевик.
В прошлой схеме он также нахваливал местную оос во входном каскаде,а теперь оос заводит в исток полевика.
Канонический фонокорректор,спорное утверждение.
 
Последнее редактирование:
Схем чертова туча, каждая лучше десятка других. А устроит звучанием одна- две и то, под вопросом. Остальные заоблачные что-то , да изгадят в звуке.
 
Балансировка по правой базе дифкаскада, вместо привычной RC цепи.
Это - не балансировка. Это - регулятор уровня выходного сигнала в цепи ООС. Балансировать там нечего: выход включен через конденсатор и от уровня постоянки на нём ничего не зависит.

Да ещё и включил выходной полевик в цепь линеаризации, а сигнал ошибки (искажения) этой линеаризации пустил на выход, вместо снять сигнал с истока.

1748693820198.png

УК Никитина разработаны правильно
1748693577088.png


Шумовой ток базы биполярного транзистора, протекая по индуктивному импедансу головы и ёмкостному - входного разделительного С8 2,2 мкФ, приводит к падению на них шумового напряжения, приложенного ко входу УК. При типичном выходном напряжении 250 мВ напряжение шумов на выходе - 375 мкВ, что даёт отношение -55 дБ шума.

Это - паровоз Никитина.

Разбор УК:

1748694564216.png


Устойчивость:

1748694683269.png


Неустойчив и сам по себе, а со вставленным Петровым конденсатором ещё более: будится на 21 МГц, ярко выраженная "кварцевая" ФЧХ возбуда с Z-изгибом.

Вывод: прогнав усилитель входными сигналами в 1 ГГц шириной полосы и 80 вольт размаха, Петров не проверил его устойчивость, ещё и последнюю угробил.

Лучшая матрица коррекции:

1748696043823.png


Включает в себя 4 новых элемента и изменение 2-х прежних.

1748696091675.png
 

Статистика форума

Темы
3,304
Сообщения
263,139
Пользователи
2,544
Новый пользователь
vlad'mir
Назад
Сверху Снизу