Транзисторные винил-корректоры

Это - постоянному току. Если ты любишь слушать постоянный ток, это очень хороший выбор. Импеданс дб выше.
Вот не поленился, померил, индуктивность 8 мкГн, на 20кГц еще 1 Ом добавится :)
 
У меня не простой омметр, а золотой, судя по цене. Выставляется напряжение измерительное и сопротивление в широких пределах.
 
Вот не поленился, померил, индуктивность 8 мкГн, на 20кГц еще 1 Ом добавится :)
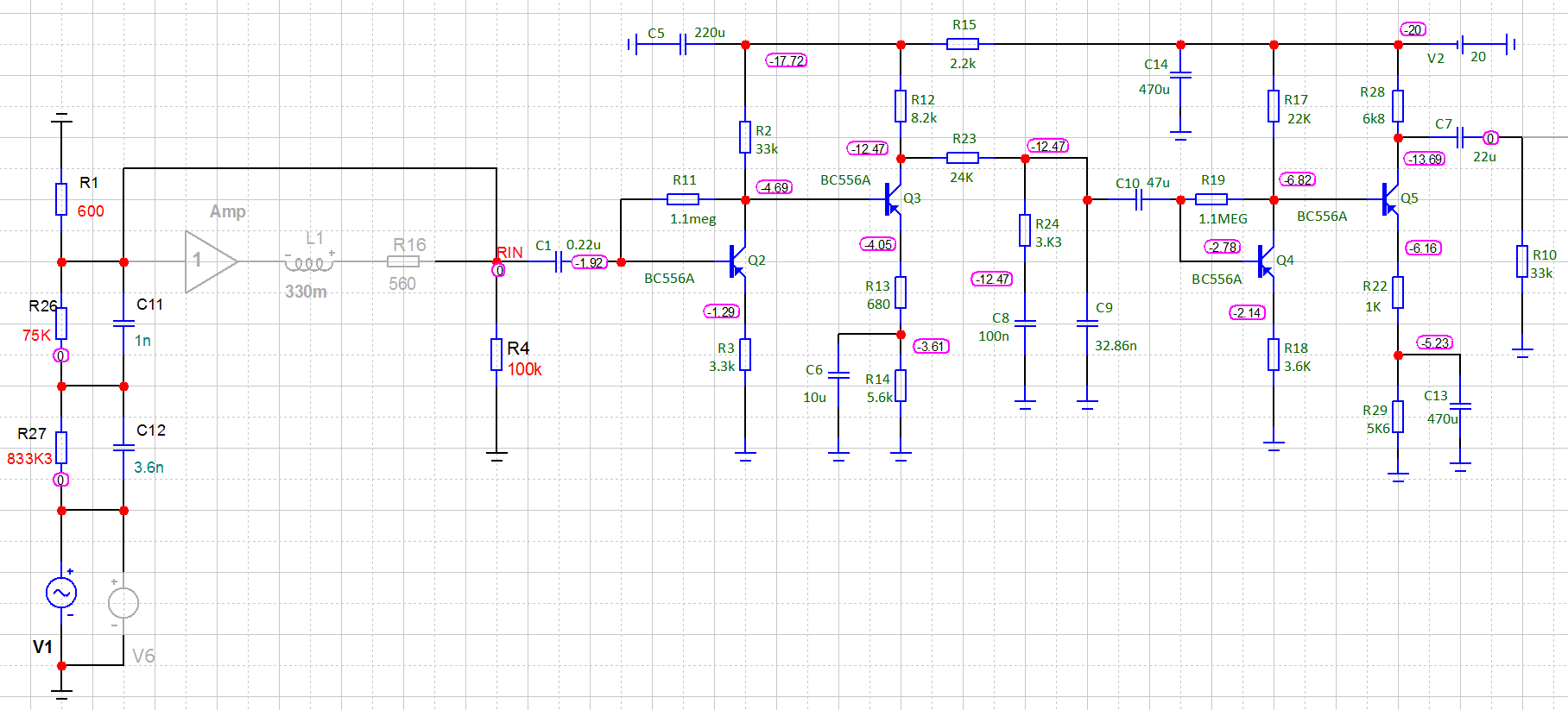
Держи схему, не благодари:
kl02.png
 
Последнее редактирование модератором:
Входной узел менее (и прилично) шумный получаем при такой схеме.
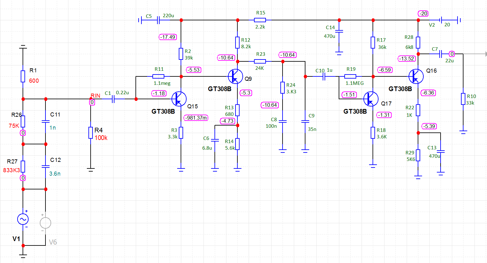
Тау3 сделана на индуктивности ГВ.
Сделать классически без проблем.
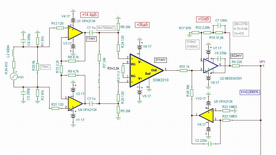
Мой.jpeg
.........
В готовом изделии интегратора нет. Конденсатор.
Входной узел вполне возможно (дешевле и лучше) заменить связкой ne5534 + ПТ
 
Последнее редактирование:
Входной узел менее (и прилично) шумный получаем при такой схеме.
Такую точно схему делал и выкладывал на Веге лет 15 назад, теперь изобрели AD8429 в которой подобный входной каскад сделан на 1 кристалле и с минимумом шумов - 1 nV/√Hz против 8 nV/√Hz у OPA2134, да и по цене разница не в их пользу AD8429 и OPA2134

Держи схему, не благодари:
Спасибо, Бро! У меня есть книжка Шкритека откуда эта схема перерисована :)
 
Тау3 сделана на индуктивности ГВ
То есть, с заменой головы тау уплывёт.

Это крайне разумное решение.
С нижнего краю разума.

книжка Шкритека откуда эта схема
Если бы ты был более внимательным, то в левом верхнем углу нашёл бы название фирмы-производителя: Кенвуд, и модельный номер аппарата, откуда Шкритек её перерисовал.

А схема лучше твоей, но ты не понял, и погнался за дурачками.
 
То есть, с заменой головы тау уплывёт.
В реале, а не в симуляторах, с заменой головы плывет все и для какчественного поспроизведения грамзаписей приходится подстраивать корректор.
А схема лучше твоей, но ты не понял, и погнался за дурачками.
В симуляторе?
В реале теперь много зависит от конструктива и древние дивайсы сильно проигрывают в этом плане.
 
А чем симуль отличается от реала? А что, на глаз не видно преимущества схемы? Два, навскидку, слабо определить?

Нет, говори конкретно. Общими словами и я могу кашу мазать. Ненависть к математике выражай среди своих.
В реале теперь много зависит от конструктива
Да фто вы такое несёте? Мы конструктив обсуждаем, или схему? А как так вышло, что говорили про одно, выехали на другое?
 
А чем симуль отличается от реала? А что, на глаз не видно преимущества схемы?
Спаяй сам хоть один свой шедевр и замерь, будет ответ на твой вопрос.
Я давно забросил симуляторы, нарисовал простейший генератор на инвертораз 555 серии и не загенерило, а спаял на макетке и получил прекрасные импульсы на выходе, симулятор потом закинул в печку.

Да фто вы такое несёте? Мы конструктив обсуждаем, или схему? А как так вышло, что говорили про одно, выехали на другое?
Так в реале одно без другого не бывает, разрабатываешь тут прекрасную схему, искажений 0,000000, а на плате дорожку криво нарисовал и все, получи 0,1 искажений при измерениях.
Это только в симуляторах все идеально и все бабы красивые.
 
Такую точно схему делал и выкладывал на Веге лет 15 .... да и по цене разница не в их пользу AD8429 и OPA2134
В те годы примерно схема и делалась.
Стоимость конструкции в сумме не маленькая вышла, особенно с м/с ТНАТ.
 
с заменой головы плывет все
Тебя дезынформировали опытные, но недалёкие негодяи. Достаточно глянуть на схему любого корректора: там нет подстроечных элементов для настройки чего бы то ни было с заменой картриджа.

Если бы и были, выглядело бы это довольно дико: как ты представляешь себе настройку рядовым пользователем постоянных времени, усиления или АЧХ? Они б там накрутили, как мой покойный сосед накрутил блок динамического сведения дельта-кинескопа - по лучшей картинке, в стиле: я художник, мне так нра.

Собственно, тут 99% таких, с хорошим слухом и изысканным зрением, и, как нужно понимать, минимум половина крутила блоки динамического сведения по динамичным фильмам Бельмондо.

Так в реале одно без другого не бывает
То есть, ты смотришь на схему и сразу видишь: запорю конструктивом? Но определить её потенциал на глаз не можешь, а симулем - вера, в смысле багажник знаний, не позволяют?

Не съезжай на конструктив. Что со схемотехникой Кенвуда: преимущества?

Если ответа не будет, тогда ясно, чо ты так на ту трёхОУшную погань запал. У неё конструктив малошумящий, но сильноискажающий.)))

на плате дорожку криво нарисовал и все
Всё - это когда пятки холодные. Для разбора с конструктивом я на рцл создал одноимённую тему, и на стр.18 можешь видеть данные: достигнуто -147 дБ интермоды 1к в УМ, не говоря за корректоры, где сильных токов и магнитных наводок с ВК на вход отродясь не бывало.
 
Тебя дезынформировали опытные, но недалёкие негодяи. Достаточно глянуть на схему любого корректора: там нет подстроечных элементов для настройки чего бы то ни было с заменой картриджа.
Вот удифилы и подбирают головку под корректор, трансформатор под головку и направление шнурков. Массовое производство не предполагает высшего качества, лишь необходимое и достаточное для большинства пользователей. А вот для себя любимого можно и настроить.
 
Достаточно глянуть на схему любого корректора: там нет подстроечных элементов для настройки чего бы то ни было с заменой картриджа.
Кое-какие есть.

1749891757240.png
 
То есть, с заменой головы тау уплывёт.
Отнюдь не проблема, - как заменили ГЗМ, так же заменят и 2 (два) резистора. Их, кстати, можно разместить сразу в держателе ГЗМ или продавать в корпусе штэккера RCA, подключаемого к RCA-разъёму, параллельному входу корректора. Вообще золотая жила открывается! Можно дурить публику широким набором "сверхточных сверхкачественных" компонентов. Дарю идею!
:)

чем рядовой пользователь настраивает АЧХ корректора с заменой картриджа?
Ничем. У него этой проблемы нет, так как он не меняет ГЗМ. Он даже не догадывается что иглы изнашиваются. А если догадывается, то меняет одну иглу, а не всю ГЗМ.
 
Последнее редактирование:
УК ING250 v.png
Корректор - легенда!
 
Массовое производство не предполагает высшего качества
Нет такой альтернативы, или-или. Массовость относится к развитию производительных сил. Качество - к продуманности конструкции.

Если есть мощная промышленность, можно клепать потоком как Амфитоны, так и МАСТЕРА. А вот решать, что клепать, должен ум.
 
Может чи шо неправильно сделал,но мне страшно стало.

ING250 схема.png ING250 АЧХ.png

ING250 IMD.png
 
Германй прям всё в обратную повернёт?
типа того, поплывёт от нагрева, в обратную сторону и "Бах". Лень симулировать такое, только время тратить (вообще, ВК). А модели германусов на "Паяльнике" лежат, правда для Мультисима.
 
сходить к гитаристам и посмотреть, что они в педалях ставят (джифет). Хотите, ещё круче, у Смерша своруйте.
Вы не поняли.
Я - не про - "своровать".
Германий к приведённой симуляции и графикам никакого отношения не имеет.
Что там реально будет, в исходно предложенной схеме (П 27\28 + гт308) - примерно представляю.
Оригинально, слегка шипящще и ностальгично.:)
Такую "штуку" для интереса дома держать - забавно.
Но при переделке старых аппаратов типа Одиссей 001 - всегда менял их на Si-licon.
 
Такую "штуку" для интереса дома держать - забавно.
Наверное, мне Гетеродинного приёмника в кл. 5 хватило, ну и намучались мы толпою от того конструктора. Одна польза - паяльник держать научился.
 

Статистика форума

Темы
3,304
Сообщения
263,103
Пользователи
2,544
Новый пользователь
vlad'mir
Назад
Сверху Снизу