Транзисторные винил-корректоры

Хоть германий,хоть какой.
Так это при 5мв на входе УК,А если 10db сверху накинуть будет ломбада!

Интересно, квадрат 20К подать!!! Не покажите?
С какой амплитудой на входе УК?
 
±50 мВ и на частоте 1 кГц достаточно, чтобы сигнал не оказался совсем задавленный интегрирующей кривой RIAA.
При такой амплитуде второй транзистор в в насыщение влетит. (? - это "навскидку" :) )
 
1 кГц достаточно, чтобы сигнал не оказался совсем задавленный интегрирующей кривой RIAA.
ИРБИСа скачал, да Ворда нет. ((
то, да, 20К это жестоко для такой конской коррекции.
При такой амплитуде второй транзистор в в насыщение влетит.
если не джифет, то перегрузит, спилит в мр3.
 
fr.png
 
суппер, не ожидал.
 
Какой там супер,на выходе +- 50мв
по германиусу ни чего не скажу, этот геморой на др. Ж.
Работают они на микротоках, т.е. ОСТОЙ по дефолту, там режимы плюс минус километр...
Не моё, я люблю триоды греть, согласно полке ВАХ из даташит.
 
Последнее редактирование:
УК Стандарт и ничего греть не надо!
Так и триоды не в режиме ни фига. Вот и не до открыты или запертые при пиках.
Там столько схемотехников, как грязи, нормальные ходят за ними и Ж. подтирают.

Не об схеме выше, то Вы её после прикрепили (хорошо зашел, пересмотрел).
Там - очень хорошо, на первый взгляд (особо по Ку в ОСи). Надо бы сграбить, в копилку положить. ))
 
Последнее редактирование:
На симуляционной схеме нарисованы Si-ликоновые транзисторы
Скорее всего, и графики - с ними.
Схемотезника родная, загерманская. Её ни с чем не спутаешь и ничем не улучшишь.
 
Схемотезника родная, загерманская. Её ни с чем не спутаешь и ничем не улучшишь.
Конечно!
Как сейчас помню, склероз временно отступил:
Приёмник прямого усиления, 2-V-3,
на входе П401, резистор между базой и коллектором.
Бэтта у купленых в радиомагазине от 4(это-реально) до 250.
"Гуляй, босОта!"_hm_
 
Сходіть на вегалаб, там лежить стаття від Данюка і Пілько з дуже гарним коректором. Значно кращим багатьох схем, на які тут посилаються. І тема з обговоренням цієї конструкції там також є. Він не на ГЕтранзисторах був виконаний свого часу, точно. ;)
Читаємо, думаємо.
 
Сходіть на вегалаб, там лежить стаття від Данюка і Пілько з дуже гарним коректором. Значно кращим багатьох схем, на які тут посилаються. І тема з обговоренням цієї конструкції там також є. Він не на ГЕтранзисторах був виконаний свого часу, точно. ;)
Читаємо, думаємо.
не этот ли корректор ты нахваливаешь? Он также хорош как и нахваливаемые тобой УК на транзисторах в книге Дугласа Селфа
 

Вложения

  • R1993-11-2_10kHz-FCD.png
    R1993-11-2_10kHz-FCD.png
    67 KB · Просмотры: 94
  • R1993-11-2_10kHz-spectr.png
    R1993-11-2_10kHz-spectr.png
    64.5 KB · Просмотры: 90
  • R1993-11-2_50Hz-burst.png
    R1993-11-2_50Hz-burst.png
    72.4 KB · Просмотры: 91
  • R1993-11-2_Bode.png
    R1993-11-2_Bode.png
    85 KB · Просмотры: 101
не этот ли корректор ты нахваливаешь? Он также хорош как и нахваливаемые тобой УК на транзисторах в книге Дугласа Селфа
1750165954998.png
Гигагерц (1).png


Опять ты гигагерцовыми сигналами усилитель проверяешь? Дай спектр радиоимпульса, которым ты это делаешь, если об этом спектре известно следующее:

Спектр бусра от Зигфрида Линквитца.png


И симулятор это подтверждает.
 
не этот ли корректор ты нахваливаешь?
Петр, искажения бурстов, которые вы постоянно приводите, будут у всех без исключения корректоров имеющих ограничение на НЧ(типа tay4=7950 мкС) и к схемотехнике самих корректоров никакого отношения не имеют.
 
Петр, искажения бурстов, которые вы постоянно приводите, будут у всех без исключения корректоров имеющих ограничение на НЧ(типа tay4=7950 мкС) и к схемотехнике самих корректоров никакого отношения не имеют.
смотри ГВЗ и искажения первого периода. ГВЗ более 2 мкс! у нормальных корректоров оно близко к нулю. Что касается tay4, то она не прижилась и ее никто не применяет. Есть серьезная статья где исследованы все виды искажений в области НЧ, они все ниже 10 Гц, Поэтому вывод: желательно чтобы 20 Гц воспроизводилось без потерь, а все что ниже давить ФВЧ третьего порядка.

для сравнения
Amaterske_Radio_1990-02_Bode.pngKenwood_L-02a_Bode.pngKenwood-9100-SC_Bode.pngR1993-11-2_Bode.pngRL1992-02_Bode.png

надеюсь понятно, что чем точнее сигнал усиливается с первого периода (на любой частоте звукового диапазона, в том числе и первые периоды бурстов) тем реалистичнее будет и звук. А на частоте 50 Гц (даже не 20 Гц) многие УК вносят существенные искажения!:)
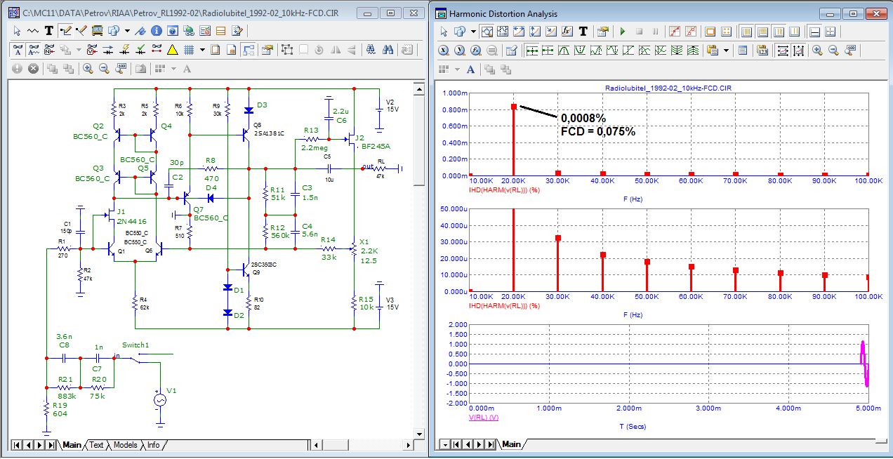
Amaterske_Radio_1990-02_10kHz-FCD.pngKenwood_KA9100-SC_10kHz-FCD.pngKenwood_L-02a_10kHz-FCD.pngR1993-11-2_10kHz-FCD.pngRL1992-02_10kHz-FCD.png
 
надеюсь понятно, что чем точнее сигнал усиливается с первого периода (на любой частоте звукового диапазона, в том числе и первые периоды бурстов) тем реалистичнее будет и звук. А на частоте 50 Гц (даже не 20 Гц) многие УК вносят существенные искажения!:)
вот очень важно как усиливается первый период.. а когда он у нас? при опускании гзм на пластинку. дальше уже идут явно не первые периоды. то есть реалистичность опускания гзм вас очень волнует . понимаю.
 
...но я её вам не покажу.
найдешь в интернете по названию, если захочешь
вот очень важно как усиливается первый период.. а когда он у нас? при опускании гзм на пластинку. дальше уже идут явно не первые периоды. то есть реалистичность опускания гзм вас очень волнует . понимаю.
ты до сих пор так и не понял что музыкальный сигнал это не синусоида, и каждый изгиб на осциллограмме звукового сигнала эквивалентен началу первого периода. Я снимал спектр на 4-м периоде. Если посмотреть тот же спектр на 50-м периоде, то во многих корректорах он будет намного красивее
 

Вложения

  • Dinamic Range.png
    Dinamic Range.png
    365.8 KB · Просмотры: 68
Последнее редактирование:
найдешь в интернете по названию, если захочешь

ты до сих пор так и не понял что музыкальный сигнал это не синусоида, и каждый изгиб на осциллограммк звукового сигнала эквивалентен началу первого периода. Я снимал спектр на 4-м периоде. Если посмотреть тот же спектр на 50-м периоде, то во многих корректорах он будет намного красивее
ой вот ненадо мне лапшу на уши вешать. Ну пожалуйста.. Я уже много с чего спектры снимал, а уж осциллограммы звукового сигнала разглядываю начиная с шестого класса средней школы номер 5 солнцевского района города москва.
вам не кажется что картинка дунамик ранге слегка повторяет картину риаа коррекции?
 
ой вот ненадо мне лапшу на уши вешать. Ну пожалуйста.. Я уже много с чего спектры снимал, а уж осциллограммы звукового сигнала разглядываю начиная с шестого класса средней школы номер 5 солнцевского района города москва.
вам не кажется что картинка дунамик ранге слегка повторяет картину риаа коррекции?
вот спектры некоторых моделей на 50-м периоде
налицо существенная разница
 

Вложения

  • Amaterske_Radio_1990-02_10kHz-50-period_spectr.png
    Amaterske_Radio_1990-02_10kHz-50-period_spectr.png
    74.3 KB · Просмотры: 54
  • Kenwood_L-02a_10kHz-50-period_spectr.png
    Kenwood_L-02a_10kHz-50-period_spectr.png
    82.4 KB · Просмотры: 52
  • R1993-11-2_10kHz-50-period_spectr.png
    R1993-11-2_10kHz-50-period_spectr.png
    67.2 KB · Просмотры: 55
  • RL1992-02_10kHz-50-period_spectr.png
    RL1992-02_10kHz-50-period_spectr.png
    77.7 KB · Просмотры: 50
Интересно искажения УК можно померить компенсационным методом?
 
написано над графиком Боде, читать не умеешь?
Я не только читать умею, я ещё и понимаю, что там пишут! В отличие от некоторых.
:)
1750345002000.png

Хе-хе-хе!
Продолжайте исследовать "проблемы ГВЗ", неслышимые даже Томлинсоном Холманом!
:)
 

Статистика форума

Темы
3,304
Сообщения
263,079
Пользователи
2,544
Новый пользователь
vlad'mir
Назад
Сверху Снизу