Транзисторные винил-корректоры

для других транзисторов модели опубликованы
Ну, дык люди чего только не удумают. Не нравится им слово "локанти", лепят более благозвучное "сцыклаи". Вот там уж все хватаются за головы и предлагают им модели: глчньте, што вы делаете!

Вот только моделями они не пользуются. Как и головой.
 
симулятору важно чтобы на просчет поступал полный период, а в какой он фазе не имеет значения, хоть косинусоида
 

Вложения

  • Paralax-int_20kHz-spectr_с.png
    Paralax-int_20kHz-spectr_с.png
    91.8 KB · Просмотры: 79
  • Paralax-int_20kHz-spectr.png
    Paralax-int_20kHz-spectr.png
    71.4 KB · Просмотры: 76
а в какой он фазе не имеет значения,
Вы не дописали - имеет, если частота будет сдвинута (на которой измеряем).
Спектр (шумовая полка) тоже смотреть нельзя на частоте, где фаза не на мози.
 
Ну, дык люди чего только не удумают. Не нравится им слово "локанти", лепят более благозвучное "сцыклаи".
Так ведь и в двух~трёхкаскадном двухтактном ЭП (так называемой "схеме Локанти") знать свойства транзисторов необходимо, - чтобы не на готовой печатной плате резать дорожки, да навешивать светодиоды со стабилитронами, а сразу, ещё при разработке схемы знать, как поведёт себя ВК при перегрузке. Что там будет в (псевдо)насыщении?

Разумеется, практика - критерий истины, и модель с фантастическими транзисторами показывает фантастические свойства. Но лучше, всё-таки, быть заранее предупреждённым.

Я, вот, вижу отличия в поведении модели, когда в ВК используются КТ940А/КТ9115А и BD139_10/BD140_10.

Код:
.model KT940A npn bf=150 is=400f vaf=200 ikf=60m xtb=1.5 br=1 cjc=24p vjc=.75 mjc=.5 fc=.5 cje=50p vje=.75 mje=.33 tr=50n tf=2.5n itf=50m vtf=10 xtf=2 xti=3 eg=1.11 isc=10f nc=2 ise=700p ne=2 rb=30 rbm=3 irb=.1m rc=3 rco=60 Vo=7 GAMMA=1E-6 QCO=1E-11 Vceo=300 Icrating=100m mfg=USSR
.model kt9115A pnp (is=10f bf=135 vaf=300 ikf=1 ise=100f ne=1.7 br=2 ikr=100m isc=100p rb=90 rbm=10 irb=3m rc=29 cje=46p vje=0.7 mje=0.5 cjc=12p vjc=1 mjc=483m fc=0.5 tf=0.3n xtf=0.5 vtf=10 itf=10m tr=10n rco=100 vo=6 gamma=500n qco=10p vceo=300 icrating=0.1 mfg=ussr)
.model 140_10 PNP (BF=200 BR=0.1 CJC=90P CJE=110P EG=1.11 FC=0.5 IKF=0.56 IKR=1 IS=10F ISC=400F ISE=970F ITF=10m MJC=0.5 MJE=0.5 NC=2 NE=1.56 NF=1.0016 NK=0.5 NR=1 NS=1 RC=0.31 RE=0.37 TF=2N TR=10N VAF=100 VTF=10 XTF=0.5 XTI=3)
.model 139_10 NPN (BF=200 BR=0.1 CJC=50P CJE=80P EG=1.11 FC=0.5 IKF=0.56 IKR=1 IS=10F ISC=400F ISE=970F ITF=10m MJC=0.5 MJE=0.5 NC=2 NE=1.56 NF=1.0016 NK=0.5 NR=1 NS=1 RC=0.31 RE=0.37 TF=2N TR=10N VAF=100 VTF=10 XTF=0.5 XTI=3)
 
Последнее редактирование:
важно чтобы на просчет поступал полный период
Период, но без переломов "нуль - синус" и "синус - нуль", где и гнездятся искажения, как в известной всем "ступеньке'. Такой период симулятор выбирает сам. А ты подаёшь ему на анализ заведомо искажённый сигнал типа радиоимпульс: синус в несколько килогерц, амплитудно-модулированный меандром, и врёшь публике, что гармоники меандра - это искажения исследуемого усилителя.

Вот и покажи всем, что ты прав. Покажи спектр радиоимпульса прямо на входе усилителя, каа это сдела НЕУЛО картой в железе:

Пертовский буср в железе.PNG.png
Screenshot_2.png Гармоники в бурсте.png

в двух~трёхкаскадном двухтактном ЭП (так называемой "схеме Локанти") знать свойства транзисторов необходимо
Только первых двух каскадов. Выходники - не в счёт.

когда в ВК используются КТ940А/КТ9115А и BD139_10/BD140_10.
Я бы применил первые, ибо вторые не достать. Наши тоже отлично работают, проверял в ВВС-2011 - по линейности, никакой разницы с 1380-3502.
 
Последнее редактирование модератором:
Моя доработка УНЧ "Корвет 200УМ-088С" предполагает перенос 99% заводских деталей на новую - качественную - печатную плату, с добавлением кое-чего там и сям. Так что, на выходе А1-ФГ1/ФГ2 и будут КТ940А с КТ9115А.
 
Вы не дописали - имеет, если частота будет сдвинута (на которой измеряем).
Спектр (шумовая полка) тоже смотреть нельзя на частоте, где фаза не на мози.
выше я как раз и показал сдвинутую частоту на которой измерял. как видишь результат одинаковый что со сдвигом по фазе, что без сдвига!
Видно что на 4-м периоде еще не закончились переходные процессы
 

Вложения

  • Paralax_20kHz-spectr__.png
    Paralax_20kHz-spectr__.png
    72.6 KB · Просмотры: 254
  • Paralax-int_20kHz-spectr.png
    Paralax-int_20kHz-spectr.png
    84.4 KB · Просмотры: 64
  • Paralax-int_20kHz-spectr_с.png
    Paralax-int_20kHz-spectr_с.png
    91.6 KB · Просмотры: 69
Последнее редактирование:
выше я как раз и показал сдвинутую частоту на которой измерял. как видишь результат одинаковый что со сдвигом по фазе, что без сдвига!
smile_1 пєтров власноручно підписав смертний вирок затримкам в розвитку імені себе.
 
Последнее редактирование:
smile_1 пєтров власноручно підписав смертний вирок затримкам в розвитку імені себе.
тебе то уж точно не понять этого. В учебниках же этого не написано. И вообще что ты здесь потерял если не рубишь в схемотехнике судя по твоим рекомендациям схем :)
 
Последнее редактирование:
В учебниках же этого не написано.
Чаво это ты так плохо вздумал про учебники? Описаны там бурсры, только правильно они называются радиоимпульсы и применяются в радиолокации. И спектр их давно изучен, никаких вопросов он не вызывает, запретов на его изучение нет нигде, кроме, как у тебя:

htmlconvd-U4RYOx_html_1193fd591d692d58.gif

Радиоимпульс получается модуляцией меандром несущей. У тебя: длительность периода меандра = несколько периодов несущей. Симулятор это позволяет сделать точно.

Спектр выходит такой:

Спектр радиоимпульса.jpeg
Посмотреть вложение i (1).webp

Спектр бусра от Зигфрида Линквитца.png

Гигагерц (1).png

У нас всё без обмана: вот радиоимпульс, вот спектры, вот все твои 37% гармоник в полосе 1 ГГц, которые ты суёшь на вход усилителя и с удивлением получаешь на выходе, уговаривая всех, что внёс их усилитель.

Когда мы увидим спектр того, что ты суёшь в усилитель, от тебя лично? Ты уже два года успешно избегаешь показа этого гигагерцового чуда природы.

Вот никитинский безООСник, он вносит 1,2 МИКРОСЕКУНДЫ задержки, не проходя по "критериям" какого-то чудня:

ЗАДЕРЖКА-9.jpg ЗАДЕРЖКА-4.jpg

А вот ГВЗ УМ 77R68 Н2 с глубиной ООС 150 дБ/20 кГц: 38 нс. Значит, по "критериям" твоего чудня его звучание лучше, чем у безООСника.

77R68 H2.jpg

А задержка распространения сигнала в нём же:

ЗАДЕРЖКА-1.jpg
Вот: 17 пикосекунд. Хорошо ли тебе это видно? Как здоровье?

А то после таких картинок ты исчезаешь с форума на два - три дня и начинаешь снова за бусры, когда начнётся новая страница, а старая страница с ними исчезнет в прочитанных.

4-м периоде еще не закончились переходные процессы
Ну, да. Фильтрация бусра показывает даже большее время:

Искажения бусра.PNG
 
Последнее редактирование модератором:
Посмотреть вложение 141635
Дать симулятору закончить свои процессы и включить сигнал на вход.
Проще подавать пачки меандров или, как нравится Петрову, синусов. Элементарная схема на модуляторе - на приличном мультиплексере, если в ваших прогах нет таких сигналов. _чашка
 
Я уже приводил пример как Карвер доказал выводы Хафлера на практике
Ничего Карвер не доказывал, не выдумывайте. Или ссылку в студию с вашими пояснениями и мы ее разберем.
двухлучевым осциллографом измеряют запаздывание выходного сигнала по отношению к входному на любом сигнале, в том числе и на меандре
А по какому уровню сравнивать задержку тут предлагаете? 0,25 0,5 0,75 от амплитуды? В каждой точке результат будет разный. А где правильный? Или подогнать под ответ предлагаете?
1751660868102.png
 
А по какому уровню сравнивать задержку тут предлагаете? 0,25 0,5 0,75 от амплитуды? В каждой точке результат будет разный. А где правильный? Или подогнать под ответ предлагаете?
Посмотреть вложение 141765
в даташитах на ОУ ясно сказано что измеряется при переходах через ноль. (напротив 1 и 2 слева на осциллограмме) - осциллограф сам измеряет.
 

Вложения

  • dartzeel-VAS-original_20kHz-tPD=350ns_.png
    dartzeel-VAS-original_20kHz-tPD=350ns_.png
    57.9 KB · Просмотры: 44
більш раціональним буде просто ігнорувати його висери


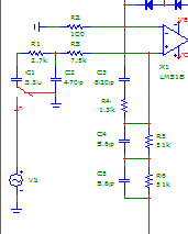
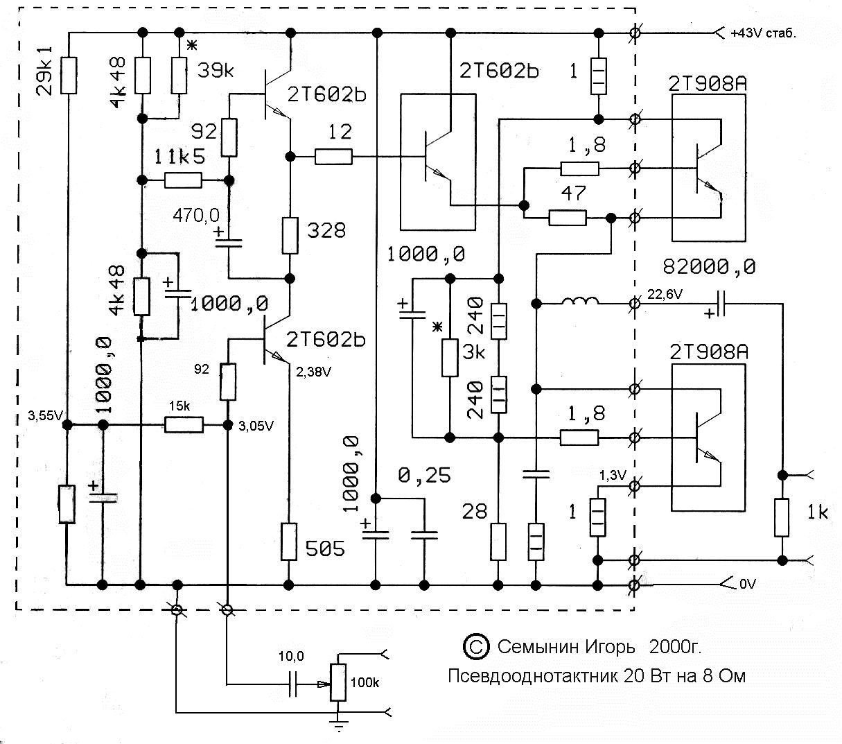
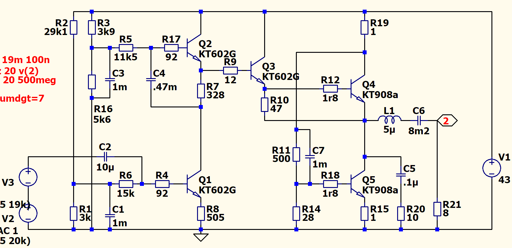
Вот, смотри фактаж по каменному однотактнику Семынина:

PSEVDO2.jpg


Схема.

1751722190931.png

Модель.

Семынин однотакт-1.jpg


ГВЗ на 20к - 714 нс, или 0,7 микросекунды.

Семынин однотакт-2.jpg


На 20 Гц - 1,8 миллисекунды.

Петров, это какой-то позор? Что ж ты нам втирал за критерии в 8 наносекунд? Где они тут?

А вот где: в глубокоООСниках:

ЗАДЕРЖКА-1.jpg


Задержка распространения. Тов. Агеев, прости, если сможешь.

77R68 H2.jpg


ГВЗ.

И вот за 1,8 миллисекунды задержки мы получаем аж -66 дБ искажухи?
А именно, хорошо слышимых сибилянтов (шепелянтов):

Семынин однотакт-ИМИ.jpg
 

Вложения

Последнее редактирование модератором:
Вот несколько вырезок параметров из ОУ
lt1354_tpd-png.141842


Где тут неграмотное "прохождение"? Я вижу: распространение. А ты?
А с глазами что?

И, всё равно, мои глубокоООСники лучше:

Задержка-2.jpg

22 ПИКОсекунды ТПД.

ЗАДЕРЖКА-1.jpg


17 ПИКОсекунд.

Дело в том, что глубокая ООС "сближает" формы входных и выходных сигналов, ликвидируя разницу меж ними. Временной лаг выходного сигнала относительно входного означал бы и различие меж формами сигналов и БОЛЬШОЙ разностный сигнал, чего ООС и высокий коэффициент усиления(ф) допустить не могут.
 
Последнее редактирование:
в даташитах на ОУ ясно сказано что измеряется при переходах через ноль.
Понял вашу позицию.
для начала разберись что такое время задержки прохождения сигнала, открой даташиты на продвинутые ОУ и разберись.
Тут дело такое... Если параметр указан в даташите на ОУ, это не значит что он касается работы с аналоговым сигналом и нужно на основании этого делать многозначительные выводы. Все эти даташиты, что вы привели, в основном на ОУ, которые приспособлены для работы на кабельную линию или емкостную нагрузку в общем случае. Такие же параметры могут быть в даташитах на xDSL драйверы, например. Там необходимо передавать цифровые данные, но при этом все же организовывать ООС, чтобы сигнал не был искажен. Отсюда в даташитах, казалось бы, аналоговых устройств появляются параметры, присущие цифровым. Так что Александр не опирайтесь на них сильно, опора эта ненадежна и обманчива.
 
Ну, дык люди чего только не удумают. Не нравится им слово "локанти", лепят более благозвучное "сцыклаи". Вот там уж все хватаются за головы и предлагают им модели: глчньте, што вы делаете!

Вот только моделями они не пользуются. Как и головой.
А, если не секрет, то на каких АС вы слушаете свои глубокоосники. Графики их можете показать хотя бы в такой форме? https://dzen.ru/video/watch/6868c6cadb47c635b827b7c4
 

Вложения

  • АЧХ,ФЧХ, искажения и степ риспонс.jpg
    АЧХ,ФЧХ, искажения и степ риспонс.jpg
    652.3 KB · Просмотры: 49
Последнее редактирование:
на каких АС вы слушаете свои глубокоосники
А на любых АС их преимущества слыхать. Ещё ни один не сказал: я сделал сверхлинейный усилитель, послушал, и перешёл на безлинейники.
 
Последнее редактирование модератором:
и всё, язык - в жопу, сами - по норам.
регулярное явление. ни разу ни одной схемы якобы проигравшего сверхлинейника или глубокоосника я так и не смог вытрясти из местных болтунов.
 
А на любых АС их преимущества слыхать. Ещё ни один не сказал: я сделал сверхлинейный усилитель, послушал, и перешёл на безлинейники.
Так не бывает. Разницу между АС и КП слышат практически все потому, что там уровень искажений на порядки выше, чем в УНЧ.
 
А на любых АС их преимущества слыхать. Ещё ни один не сказал: я сделал сверхлинейный усилитель, послушал, и перешёл на безлинейники.
Зато постоянно врут: какой-то безлинейщик, не способный понять систему с более, чем двумя транзисторами, верещит, что он собрал сверхлинейник и тот проиграл какому-нибудь японцу Харя Шире.

уровень искажений на порядки выше, чем в УНЧ
А их порядок - на порядки ниже. Там вторая - третья гармоника, а в усилителе - хоть до мегагерц полоса, и всё очень противные гармоники высоких порядков. Но суть даже не в них, а в том, что все гармоники меж собой активно попарно трахаются, порождая хорошо слышимые отвратительные интермоды. Прикинь, сколько там гармоник и представь этот свальный грех.

АС так принципиально не умеют.

Кроме того, включенные последовательно с АС сопротивления проводов, кабеля, катушки выходного ФНЧ, переходные сопротивления реле и зажимов ухудшают коэффициент демпфирования и линейность сигнала на клеммах АС. Обрати внимание, что охват ООС проводов в усилителе, ФНЧ и контактов реле, а также компенсатор сопротивления кабелей АС есть только в сверхлинейных усилителях.

2. Схема УМЗЧ ВВС-2011.GIF


См, что делает цепь R71C43-R8R4 с названием ООС2, а что - ОУ ДА2, R9, R10, R11 цепи "клинер". Брагин, снявший показанные ниже спектры, называет это ПОС:
40+60.gif


1к.gif
40 Гц.gif
40+60+100.gif
60.gif
100 Гц.gif
100 Гц-2.gif
100 Гц-3.gif
Компенсато-1.gif
Компенсатор-2.gif

Брагин с вегалаба снял эти спектры, а я оформил их в виде гифок, для наглядности:

вот что слушают безлинейщики, называя это месиво искажений "волшебный звук" и "выстрел из городского шума".
0cfaef7c9e0d.jpg


Спектр МАСТЕРА.
b9a5ff286ddd.jpg


Спектр УМ S.T.A.L.K.E.R.

Спектр ВВ0.000.47%.png
 
Последнее редактирование модератором:
Не, ну так все ясно, но что конкретно?
Вот есть у меня пара вопросов: Какого хера вы свои супер-ультра-линейники пиарите в теме транзисторных корректоров? И второй: Где на этом форуме ваши темы со схемами?
 
Какого хера вы свои супер-ультра-линейники пиарите в теме транзисторных корректоров?
Так исторически сложилось по причине: на форуме есть некий Петров, он влез сюда со своими крайне творческими и всем нужными идеями: подавать 80 вольт меандра на вход винил-корректоров, проверять их искажения радиоимпульсами с Кг=37% в полосе частот 1 ГГц (один гигагерц):

paralax_20khz-spectr__-png.141629

отдавать приоритет усилителям с малыми временами задержек вместо низких искажений и прочим крайне полезным хламом.

А потом всё заверте
 
Не, ну так все ясно, но что конкретно?
Вот есть у меня пара вопросов: Какого хера вы свои супер-ультра-линейники пиарите в теме транзисторных корректоров? И второй: Где на этом форуме ваши темы со схемами?
поиск сломался, а по темам лень ходить. Кстати, Дракона то не собрал ещё?
 

Статистика форума

Темы
3,304
Сообщения
263,020
Пользователи
2,544
Новый пользователь
vlad'mir
Назад
Сверху Снизу