Усилитель с низким тепловыделением и хорошим звуком

  • Автор темы Автор темы DIM
  • Дата начала Дата начала

DIM

1 ранг
Регистрация
13 Дек 2019
Сообщения
3,108
Реакции
1,026
Баллы
77
Город
Санкт-Петербург
Собственно, это тема - вопрос выбора. Нужен усилитель, типа хорошо известных Акулиничева. Основные потребности- низкий ток покоя, приличная мощность на нагрузке 4 Ом и хороший звук. Что порекомендуете?
 
На германии - бесполезно.
 
До 10кгц, это хороший звук???
 
Электрон-20 или Корвет-стерео, на П215, 15вт, на 4ома проблемично.

Делал на П210 для гитары, 12 кгц мах, даже на П216,П217 по два в параллель и то получше...

Импорт 4-7NU74, 150кгц/бета, тоже как наши.
 
Э... народ, я про германий молчал вообще)))
Есть, точнее будут на след. неделе платки Акулиничева "с глубокой ООС", транзисторы импортные есть, включая 5200 и 1943. Попробую. По идее должен подойти, но, говорят он очень капризен. Хотя я слушал по лету, звук очень даже приличный.
Что вы германий так не любите то?)))
 
Собственно, это тема - вопрос выбора. Нужен усилитель, типа хорошо известных Акулиничева. Основные потребности- низкий ток покоя, приличная мощность на нагрузке 4 Ом и хороший звук. Что порекомендуете?
IcePower
 
Александр, даже с "лампой" в носу вы от него отказались же) К сожалению, класс D я не могу слушать.
 
Э... народ, я про германий молчал вообще)))
Есть, точнее будут на след. неделе платки Акулиничева "с глубокой ООС", транзисторы импортные есть, включая 5200 и 1943. Попробую. По идее должен подойти, но, говорят он очень капризен. Хотя я слушал по лету, звук очень даже приличный.
Что вы германий так не любите то?)))
Вот спрошу на фирме, коли есть там 901 й германий, стану сочинять Акулиничева или Худа или ещё чего, но именно на 901-м, больно крут параметрами ,чертяка. зацепило.

Александр, даже с "лампой" в носу вы от него отказались же) К сожалению, класс D я не могу слушать.
С лампой в носу- это в рамку!!! Беда в том, что пошел на поводу местных удифилов, стал выжимать звук из звука, в итоге упалил все свои платы. Пришлось тему свернуть. А то может быть и сегодня слушал бы свои 50-asx-2
 
С низким тепловыделением- это АВ с током покоя 20 мА, ступеньки нет по причине мизерного порога открывания у германия, простой схемы с шустрой ООС, невысоких запросов по мощности. Акулиничев подходит по всем параметрам. Ещё в 70-е гений конструктора Ивана Акулиничева сформулировал требования к усилителям звуковой частоты высокого качества.
Только в те годы мало кто прислушивался. Нам бы- стоват!!!!
 
С него и 100 Вт можно, запараллелить выходные и напряжение поднять.
Александр, всё-таки 910 или 901? Последние вроде совсем слабенькие, 15 Вт, не?
 
будут платки Акулиничева "с глубокой ООС", транзисторы импортные есть, включая 5200 и 1943. Попробую. По идее должен подойти, но, говорят он очень капризен. Хотя я слушал по лету, звук очень даже приличный.
Что вы германий так не любите то?)))
Мы не любим Германий, но любим Германовича, хотя он и очень суровый.
Повозился я немного с усилителем Акулиничева. Звучит интересно. Платы разводил сам поскольку якобы плата в "Радио" очень возбудимая.
Лично по моим ощущениям усилитель крайне капризный, очень склонен к возбуждению. Но возбуждение на сотнях кГц, у меня вроде бы на 500 кГц. И без осциллографа его не видно. Тем кто БЕЗ осциллографа говорит "у меня не возбуждается" я не верю. Возбуждение зависит от положения проводов к транзистору.
Не уверен, что 5200 и 1943 в данном случае хорошо - они ВЧ. Вот токовый шунт - вещь интересная, ступеньку убирает и ток покоя мал.
Усилитель может на макете работать, а в чистовом варианте возбуждаться и наоборот. В общем, интересно, но я его так и отложил в дальний ящик. Без осциллографа настраивать его нельзя. Да и сосциллографом надо соблюдать правила, иначе ткнул без делителя, и ёмкость щупа завела усилитель или наоборот погасила возбуд.
В переписке опытные товарищи писали мне, что усилитель стабильный и я не прав. Спорить не буду. Но таких дилетантов как я, большинство.
 
С него и 100 Вт можно, запараллелить выходные и напряжение поднять.
Александр, всё-таки 910 или 901? Последние вроде совсем слабенькие, 15 Вт, не?
Дмитрий, 901 А, 50 вольт 10 А мпер , а 15 ватт -так это на кристалле высаживается в процессе перераспределения тока и напряжения, мощность на кристалле что-то там 0, 628 мощности в нагрузке при самом недобром раскладе. 910 -е у меня есть, слабые они по Uк-э
 
Тогда почему не 910-е? Они 30 Вт, те же 30 МГц и есть у вас в соседнем доме) Напряжение маловато?
Я не спорю и не придираюсь, просто интересно очень.
 
Мы не любим Германий, но любим Германовича, хотя он и очень суровый.
Повозился я немного с усилителем Акулиничева. Звучит интересно. Платы разводил сам поскольку якобы плата в "Радио" очень возбудимая.
Лично по моим ощущениям усилитель крайне капризный, очень склонен к возбуждению. Но возбуждение на сотнях кГц, у меня вроде бы на 500 кГц. И без осциллографа его не видно. Тем кто БЕЗ осциллографа говорит "у меня не возбуждается" я не верю. Возбуждение зависит от положения проводов к транзистору.
Не уверен, что 5200 и 1943 в данном случае хорошо - они ВЧ. Вот токовый шунт - вещь интересная, ступеньку убирает и ток покоя мал.
Усилитель может на макете работать, а в чистовом варианте возбуждаться и наоборот. В общем, интересно, но я его так и отложил в дальний ящик. Без осциллографа настраивать его нельзя. Да и сосциллографом надо соблюдать правила, иначе ткнул без делителя, и ёмкость щупа завела усилитель или наоборот погасила возбуд.
В переписке опытные товарищи писали мне, что усилитель стабильный и я не прав. Спорить не буду. Но таких дилетантов как я, большинство.
Усилитель непрост. Особенно монтаж. Все, что пишете, в десятку верно. Это схема от гения, повторить может не каждый. Достаточно глянуть емкости в оос, 1 пф!!!!
 
Не уверен, что 5200 и 1943 в данном случае хорошо - они ВЧ. Вот токовый шунт - вещь интересная, ступеньку убирает и ток покоя мал.
Можно скорректировать ОООС под них, поднять полюс еще выше. Посмотрим, усилитель "с глубокой ОООС" - первый претендент на сборку.

Александр, если 901 хороши, я вам их предоставлю. Только скАжете сколько десятков)
Я так понимаю, с буквой "А"?
 
Ой. Давайте я сперва звякну на фирму, тут рядом. И уж если У НИХ нет этих самых 901-х, буду проситься к вам . Для макета пяток нужен, а вы сразу- ДЕСЯТКИ.....
 
Я просто люблю запас, учитывая, что германий горит с пол пинка, да и подбор нужен.)
 
Мы не любим Германий, но любим Германовича, хотя он и очень суровый.
Повозился я немного с усилителем Акулиничева. Звучит интересно. Платы разводил сам поскольку якобы плата в "Радио" очень возбудимая.
Лично по моим ощущениям усилитель крайне капризный, очень склонен к возбуждению. Но возбуждение на сотнях кГц, у меня вроде бы на 500 кГц. И без осциллографа его не видно. Тем кто БЕЗ осциллографа говорит "у меня не возбуждается" я не верю. Возбуждение зависит от положения проводов к транзистору.
Не уверен, что 5200 и 1943 в данном случае хорошо - они ВЧ. Вот токовый шунт - вещь интересная, ступеньку убирает и ток покоя мал.
Усилитель может на макете работать, а в чистовом варианте возбуждаться и наоборот. В общем, интересно, но я его так и отложил в дальний ящик. Без осциллографа настраивать его нельзя. Да и сосциллографом надо соблюдать правила, иначе ткнул без делителя, и ёмкость щупа завела усилитель или наоборот погасила возбуд.
В переписке опытные товарищи писали мне, что усилитель стабильный и я не прав. Спорить не буду. Но таких дилетантов как я, большинство.
А теперь соберите его же схему из 79-го года, номер 4.
И горизонт отодвинется ещё дальше.
 
И горизонт отодвинется ещё дальше.
Про горизонт не понял. Они еще капризнее или наоборот? А эти схемы есть, конечно, в запасниках, но не хватает времени и сил.
Вот сегодня ремонтировал другу один аппарат Samsung с мощным усилителем. Сгорели в дым, и я давно такого дыма не видел, сразу 6 параллельных конденсаторов на плате УНЧ UltraLowESR (БП и УНЧ импульсные).
На плате БП на выходе параллельно сгоревшим стоят 3 конденсатора Low ESR и им хоть бы хны. Где логика?? Запас по напряжению в 1,5 раза.
Почему к одним параллельным массово пришёл Старик Хоттабыч, а к другим - нет?? Почему один резистор в цепи управления немного поджаренный (номинал в норме), хотя есть запас по мощности - не понимаю.
При этом иногда включался, а иногда Старик Хоттабыч приходил и облако удушливого дыма??
Заменил кое-что подозрительное, но плохо когда не понимаешь, а гадаешь.
Стыдно будет, если "отремонтирую", а Хоттабыч вернётся.
Так что Акулиничев в дальнем ящике.
 
Про горизонт не понял. Они еще капризнее или наоборот? А эти схемы есть, конечно, в запасниках, но не хватает времени и сил.
Акулиничев в дальнем ящике.
По капризности капризнее, это да. Там только навесом его делать, повторять конструкцию автора.
Но по звуку он лучше прочих.
Единственный минус - всего-то 8 вт выходной мощи, что по современным меркам ну ни в какие ворота.
 
Германий как раз люблю, и очень. Не люблю закидонов про мощность, нагрузку и т.п.
 
Германий как раз люблю, и очень. Не люблю закидонов про мощность, нагрузку и т.п.
Про германий любить - другая ветка. А тут про экономичный усилитель с малыми искажениями, хорошей мощностью, да ещё и с работой на 4 ома. Такие вводные никто не любит ;-)))
 
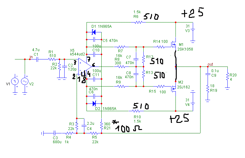
ну, есть такой усилитель, работает в моей микрофонной станции в качестве измерительного. звать его АБ-2. На опере и паре латералов. Звуком доволен. Тащит всякую акустику.
 

Вложения

  • унч  Вадика  на латералах..gif
    унч Вадика на латералах..gif
    13.4 KB · Просмотры: 1,095
ну, есть такой усилитель, работает в моей микрофонной станции в качестве измерительного. звать его АБ-2. На опере и паре латералов. Звуком доволен. Тащит всякую акустику.
А я вот это вспомнил:
Но это пред. И я его не собирал. Искажения, правда, впечатляют.

А вот Арасланов:
 

Статистика форума

Темы
3,306
Сообщения
263,402
Пользователи
2,548
Новый пользователь
Александр Н.
Назад
Сверху Снизу