Усилитель с низким тепловыделением и хорошим звуком

  • Автор темы Автор темы DIM
  • Дата начала Дата начала
Есть один эффект, про который мало кто упоминает. Для себя зову его высветление звука с ростом мощности.
У меня в нагрузке врезана контролька, телефонный капсюль на 50 ом из трубки, качественный надежный . И слышу , что сигнал пошел, будь то шум или тоны. Так вот. Хороший усилитель не меняет звук с ростом мощности, синус звучит одинаково до самого ограничения, а потом начинается зуд , а на осциллографе видим ограничение. Но есть усилители, когда до ограничения ещё бог зна сколько, а звук меняется, примешивается сип или как бы повышение тона. Причем, картинка на экране правильная.
И получается, что усилитель ватт на 30-40 чисто звучит примерно на 10-12 ватт, а дальше звук меняется и делается лишь ярче . Заметил это впервые на Д-шнике, там 25 ватт на 8Ом, но чистыми выдает 10-12, дальше ярчит. Фирменный стоваттник не гадит до 25 ватт, дальше худо, да и спектр дрянной. хотя, до ограничения ещё как до Луны. Такие дела.
Это проблема скверных усилителей. Скажем, доведённый до ума "Одиссей-010" не ярчит вплоть до предельной мощности 80 вт. Равно как и грамотно собранная самоделка типа того же Зуева-84.

Есть интересное наблюдение:
АС начинают терять бас при повышенной громкости.
Происходит это из-за "щелевых потерь" в АС - на малой громкости щели продуваются слабо, но на большой начинают высвистываться гораздо сильнее - бас уходит. Это тоже надо знать и не допускать щелей в АС, где их быть не должно.
 
Насчет баса- скорее, средина начинает орать, маскируя бас . Признак гадко сведенной колонки с ровной или торчащей срединой. Чтобы бас пропал из-за продувки щелей- в это плохо верю. Щели - зло для баса, на всех уровнях, это истинная правда.
Зуев-84 считал превосходным усилителем до момента, когда взял послушать Прибой . Который тут же махнул на свой УНЧ, любовно выведенный в звук и вид. жаль, фото не осталось, там шедевр , фрезерованный из плиты корпус, с индикаторами стрелочными , шайтан.
 
Насчет баса- скорее, средина начинает орать, маскируя бас . Признак гадко сведенной колонки с ровной или торчащей срединой. Чтобы бас пропал из-за продувки щелей- в это плохо верю. Щели - зло для баса, на всех уровнях, это истинная правда.
Теория КРГ говорит, что наоборот - бас при повышении громкости становится громче.
По поводу щелей - мне такие щелястые АС попадались, что можно через них вермишель отбрасывать ;-))) А народ удивлялся - почему баса мало? и "поддавал" мощи, пока пищала не дохла ;-)))
 
Работают понятия, раз в колонке уже есть отверстие -порт инвертора, то пара щелей ни на что не повлияет))
 
Возможно проблема с "плаванием" баса из-за нелинейных свойств басовика. Добротность с увеличением хода меняется, меняется и полочка по низам.
 
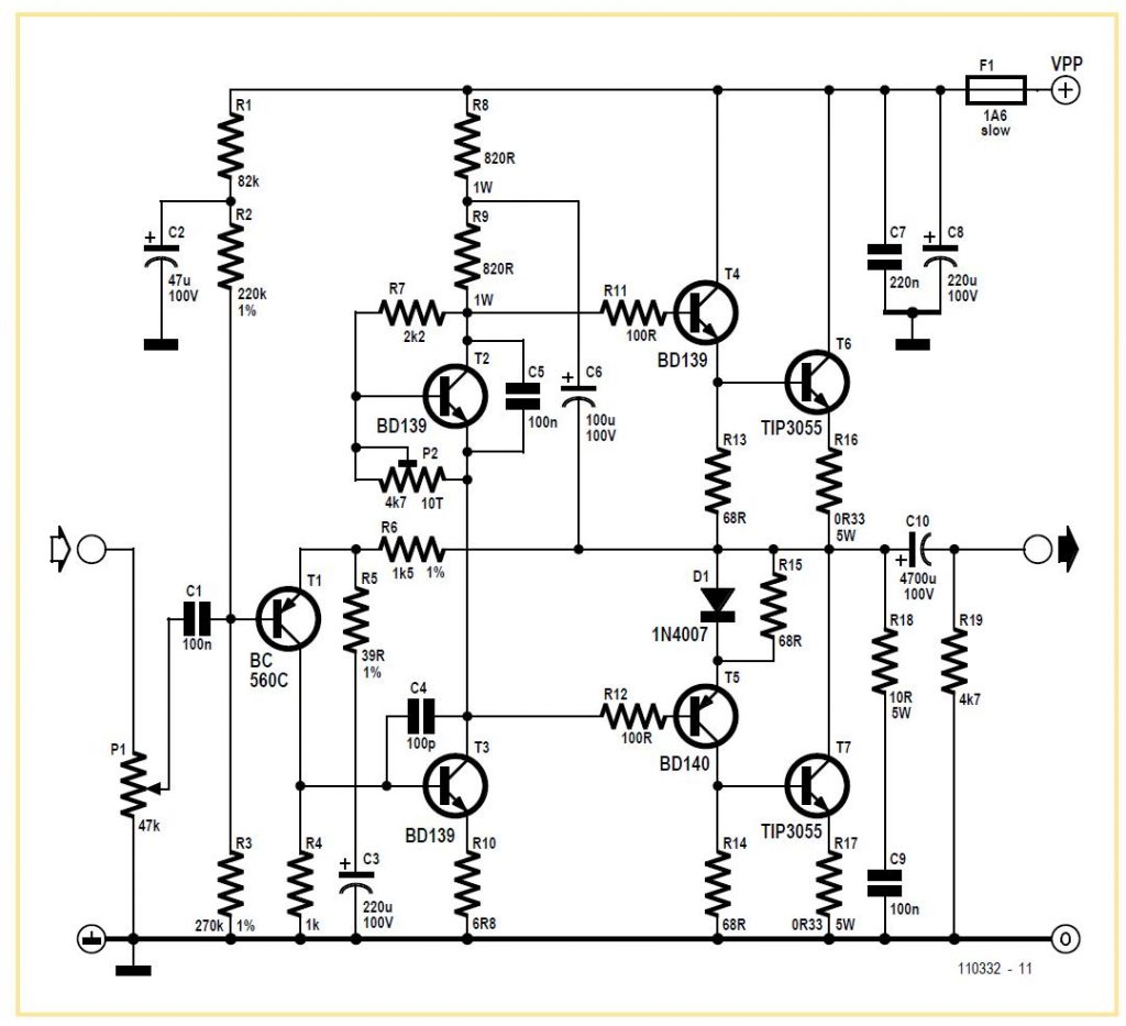
давняя задумка собрать раскачку как в этой твоей схемке, а выход -по Агееву, на подобранной паре импортных комплементаров типа Тошибы 1941- 5198. Отпадет возня с током покоя , схема получится танк. И кз не боится. Самому нет нужды делать, а кабы кто " профинансировал проект"- можно и взяться.
5200 и 1943 есть, оригинальные. Можем поделиться. Латералы тоже есть в небольшом количестве. Германий приедет через недельку, видимо. По списку, осталось с предвыходными продавцов приструнить, вообще цены задрали. Беспардонно просто)
 
Не нужно искать 5200 и 1943, макет на их прародителях 1941 и 5198 уже делал, все отменно, можно делать схемку. Но перебила схема по Акулиничеву, потом другая идея подоспела.
Это все склероз, у кого память страдает, а у меня идеи лезут ))))
 
А их не надо искать, они есть живьем)
Идеи это замечательно. Вот у меня идея (не моя, увы) - дифф на 5687 или чем то похожем и два МОСФЕТа в циклотроне. С конденсаторной связью. И все) Осталось транзисторы по термостабильности, емкости и низкому выходному подобрать.
 
А их не надо искать, они есть живьем)
Идеи это замечательно. Вот у меня идея (не моя, увы) - дифф на 5687 или чем то похожем и два МОСФЕТа в циклотроне. С конденсаторной связью. И все) Осталось транзисторы по термостабильности, емкости и низкому выходному подобрать.
Дифкаскад вам высушит звук, от лампового флера не останется ни шиша. Делали такое в 2002, забраковали. Что спектр что звук-лажа.
 
Даже с "перекосом, по спектроанализатору? Я боюсь, что "концертина" из-за разницы в выходном сопротивлении плеч сделает звук ещё хуже.
 
Разница по плечам по сопротивлению там если есть, то мизерная. Зато вклад первого каскада в триодный спектр заметно улучшит звучание в целом. Не зря же я упираюсь в схему Лофтина с межкаскадником, а не пушпула .
 
Понял, можно и так, конечно. Можно вообще попробовать много вариантов, если подходящий выхлоп найду. Пока что-то не очень.

NovelnonswitchClassB.gif


Нашел тему.
 
Ну... Тем не менее, хвалят. Почитаю тему, может разберусь)

Очень приятно читать)
 
Очень приятно читать)
Тут понятно. Любой В-шник выправляет свои злые ступеньки за счет шустрого операционника и глубокой оос. Только насчет звука неясно, что выйдет. Эта экономия на токе покоя обычно оборачивается дрянным звучанием. И пока нет возможности сравнить с нормально звучащим лампачом, этот звук может даже нравиться.
 
Куда лучше этот
 

Вложения

  • Sixties-style-40-W-Audio-Amplifier-Schematic-Circuit-Diagram-1024x933.jpg
    Sixties-style-40-W-Audio-Amplifier-Schematic-Circuit-Diagram-1024x933.jpg
    90.9 KB · Просмотры: 533
А что, классическая схема "ничего лишнего", без диффкаскада, грамотно . даже диодик завели в эмиттер драйверного триода, уравнять число переходов. Молодцы.
 
Александр, почитайте дальше, там интереснее. И без ОООС и без операционника.
Угу. Всё в духе жадных французов, и тока сэкономить и звука добыть. Правда, транзисторов и диодов пришлось отсыпать ...))))
 
"Щедрый американец" тоже звучит как-то странно, про англичан и немцев я вообще молчу) Но динамики они хорошие делали и делают)
 
Все опыты с транзисторниками и общей оос дают в итоге один и тот же звук, разве что полевики заметно его улучшили, а так- то же самое. Единственное, что нужно выяснить, как звучат сами по себе, в отрыве от общей ООС, два выходных каскада, заточенные под применение ламповой раскачки , по Лачиняну и экономичный А по Лайкову. остальное как бы не впечатлило.
ПС. Ну и циркуль, естессно. Ближайшее будущее.
ПС. Кстати, схему Лачиняна можно упростить, заменив питание смещения от источника тока - на два резистора и дополнительный не сильно мощный выпрямитель , скажем, два по 50 вольт. делал такой финт с схемой Агеева, прекрасно работает. А от этих 100 вольт уже можно и лампу запитать.
 
Последнее редактирование:
С циркулем проблема, сложно найти подходящие транзисторы на выхлоп. С большинством получается высокое выходное. Или придется бороться с терморазгоном. Или емкость входная аццкая. Но обычно - все вместе.
 
С циркулем проблема, сложно найти подходящие транзисторы на выхлоп. С большинством получается высокое выходное. Или придется бороться с терморазгоном. Или емкость входная аццкая. Но обычно - все вместе.
Нужна малая емкость - КП901, КП904.
Терморазгон - термодатчик прямо на корпус транзисторов ВК.
Высокое выходное - параллельно 3-5 шт транзисторов.
Всё решаемо.
 
В параллель, не для меня. И в перпендекуляр, и еще ... Дальше промолчу. Присмотритесь к п.80, что не ТАК???
 
В параллель, не для меня. И в перпендекуляр, и еще ... Дальше промолчу. Присмотритесь к п.80, что не ТАК???
Я вообще-то отвечал предыдущему оратору.

Относительно схемы из #80:
Акулиничев-93 гораздо гораздее и всего на 1 транзистор больше:
 
В параллель - это DIMу
Акулиничев в данном случае, никак.
Схема тоже РАЗНАЯ, по другому вообще.
С Вами и НЕ собирался спорить.
 
В параллель - это DIMу
Акулиничев в данном случае, никак.
Схема тоже РАЗНАЯ, по другому вообще.
С Вами и НЕ собирался спорить.
Сорри, тогда я не понял, к кому Вы обращались.
Тема про УМЗЧ с малым тепловыделением, то есть с ТП близким к нулю. Поэтому Акулиничев здесь более чем уместен.
 
Так мы и до апа дойдём, чего не желаю, СОВСЕМ. Давайте жить дружно.
 

Статистика форума

Темы
3,306
Сообщения
263,403
Пользователи
2,548
Новый пользователь
Александр Н.
Назад
Сверху Снизу