Николай Сухов
1 ранг
- Регистрация
- 3 Июл 2023
- Сообщения
- 402
- Реакции
- 189
- Баллы
- 17
- Возраст
- 71
- Страна
- Украина
- Город
- Киев
- Предупреждений
- 1
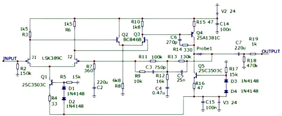
тут и без микрокапа ясно, что затрахаешься балансировать входную пару полевиков, да еще и нижний третий генератор тока, даже если перед этим отберёшь одну случайно совпавшую пару из туевой хучи в тыщу. Да и пленочный C3=6.8 мкФ - это капричосА я попробовал отмоделить эту схему в микрокапе и у меня она не балансируется, перекошена,
Последнее редактирование:





