АБ4 - двухтактник на латералах с лампой

  • Автор темы Автор темы LDS
  • Дата начала Дата начала
Попробую продолжить обсуждение.
Возможно, АБ4 уступил АБ1 из-за работы выходного каскада в режиме чистого повторителя, а в АБ1 используется неглубокая ООС.
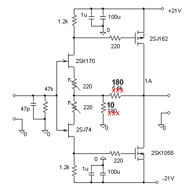
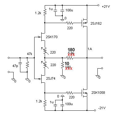
Есть такой усилитель Нельсона Пасса F5 с выходными вертикальными транзисторами IRF940 и IRF9240 и он отлично работает.
Нельсон Пасс пошёл дальше и поставил на выходе горизонтальные транзисторы. И они не повторители.
Вот приницип, который свободно доступен из его описания.
prod_f7_man-1_002.png
Почти как в испытанном F5 даже проще.
Детали, как я понимаю, "секретные", но вот что удалось найти.
f7.gif
Может бы ть Вы сделаете АБ7 ?
Понимаю, что не хочется браться за чужие схемы, но всё-таки?
Понимаю, что лень искать описание, поэтому прикрепляю файл.
 

Вложения

Попробую продолжить обсуждение.
Возможно, АБ4 уступил АБ1 из-за работы выходного каскада в режиме чистого повторителя, а в АБ1 используется неглубокая ООС.
Есть такой усилитель Нельсона Пасса F5 с выходными вертикальными транзисторами IRF940 и IRF9240 и он отлично работает.
Нельсон Пасс пошёл дальше и поставил на выходе горизонтальные транзисторы. И они не повторители.
Вот приницип, который свободно доступен из его описания.
Посмотреть вложение 49137Почти как в испытанном F5 даже проще.
Детали, как я понимаю, "секретные", но вот что удалось найти.
Посмотреть вложение 49138Может бы ть Вы сделаете АБ7 ?
Понимаю, что не хочется браться за чужие схемы, но всё-таки?
Понимаю, что лень искать описание, поэтому прикрепляю файл.
делал подобную схему иначе, на биполярных входных триодах, комплементарных парах, куча листиков с вариантами, получилось в итоге нечто по образу схемы Лайкова, в классе экономичного А, осциллограммы те же. Потом переключился на попроще.
 
делал подобную схему иначе, на биполярных входных триодах, комплементарных парах, куча листиков с вариантами, получилось в итоге нечто по образу схемы Лайкова, в классе экономичного А, осциллограммы те же. Потом переключился на попроще.
Думаю, соль здесь в применении только полевых транзисторов, исключении входного дифкаскада как класа.
Добавление двух маломощных (дефицитных) полевых транзисторов - не сильно усложняет схему, но позволило в модели F5 получить очнь хороший звук, кроме того это усилители - не повторители, поэтому могут работать даже без предусилителя, хотя с небольшой мощностью - всего несколько ватт от обычного CD плеера.
У Нельсона Пасса появился и вариант F8 но он собран на таких транзисторах:
tr f8.jpg

А добрые китацы продают их себе в убыток
tr f8 kit.jpg

И схема F8
tr f8 sc.jpg

Очень жаль, что не хотите снова поработать с АБ4.
 
Карбиды у АБ есть, но вот по моим слуховым ощущениям, особых преимуществ они не дали в звуке, аппарат с их применением я слушал. Возможно, если с местной ООС будет лучше, но в любом случае, их отрицательное смещение усложняет схему питания значительно.
 
Карбиды у АБ есть, но вот по моим слуховым ощущениям, особых преимуществ они не дали в звуке, аппарат с их применением я слушал. Возможно, если с местной ООС будет лучше, но в любом случае, их отрицательное смещение усложняет схему питания значительно.
Макетил на карбидах повторитель , сам себе задающий смещение, там все удачно, но уйти от повторителя пока не получается. Да и занимаюсь урывками, никак не найду время .
Насчет особых звуковых качеств не жду ничего, зато можно ввалить мощности , не раздувая радиаторы.
 
Головокружительная панорама, обилие тонких деталей, мощный бас. Звуков было даже слишком много, что слегка насторожило.
Потом понял, что это фокусы лампочки ЕСС81. Она иногда чересчур детальная , есть у неё эта самая пентодинка в звуке. Перепаял все на прежнюю любимку 5687, включил. Все поменялось с аудиофильского звучания на меломанский: образовалось красивое плотное звуковое облако, в
Ну, как при таком описании - не приступить к комплектованию и сборке...!?

Даже намека на... не было!
Приступил к комплектации:
 

Вложения

  • IMG_20221225_160350.jpg
    IMG_20221225_160350.jpg
    294.1 KB · Просмотры: 216
  • IMG_20221225_160330.jpg
    IMG_20221225_160330.jpg
    212.7 KB · Просмотры: 219
  • IMG_20221225_160404.jpg
    IMG_20221225_160404.jpg
    214.8 KB · Просмотры: 214
2SK1530 - это MOSFET с вертикальным каналом, а не латеральный, хотя и "звуковой".
Именно так. У 1530 вроде как емкость поменее, чем у ключевых гексафетов. Ток уходит с прогревом вверх, нужна термокомпенсация, если не резисторная нагрузка. Та сама возвращает ток на место.
 
1530 просто оказался на радиаторе...
И где теперь искать 1058, 162 - на Авито нет, неужели заказывать в Китае...!?
 
1530 просто оказался на радиаторе...
И где теперь искать 1058, 162 - на Авито нет, неужели заказывать в Китае...!?
И что? Я около десятка заказал, написал ЗДЕСЬ об этом с проверкой в усилителе АБ1.
Только заказывать надо не пучок за пятачок.
Получается примерно 1000 руб. за пару и с разборки.
Инновационные будут оптимизированной подделкой (скорее всего).
 
А как у них с ассортиментном? Тоже лотерея как и например в "чипе". Можно взять более имение, а можно откровенное дерьмо.
По отзывам Промэлектроника наиболее надёжна.
Другой вопрос, что производство "тех самых" транзисторов давно вроде бы прекращено. Новые - копии. Вопрос в том насколько они хороши.
Я вижу единственный способ - купить и испытать, всё остальное - пустые разговоры с стиле схоластов.
Предварительная проверка - измерением ёмкости перехода, определение порога открывания (в моих транзисторах и схеме АБ1 смещение 3,2 В при токе 1,8 А). Полезно погреть током ампера этак 3...4 (с балластным резистором и радиатором), с запасом чтобы убедиться, что кристалл ток держит.
Думаю, критерием подлинности является и то что ток по мере нагрева немножко падает.
Ну а окончательно - собрать АБ1 на двух транзисторах и послушать.
В принципе, покупка - всегда лотерея, тут как повезёт. Мне от одного продавца пришли транзисторы с такими гнутыми выводами, что я был совсем не уверен, что не сломаю их при выпрямлении.
 
Хреново. Там остались 2SJ162 и те по цене 518р. шт. https://www.promelec.ru/search/?query=2SJ162+
Есть один вариант Aoweziic
6 473/10(5пар)=647,3 р.шт.
Покупать у других рискованно, обещают как на своих картинках а высылают что хотят.
 
Последнее редактирование:
И где теперь искать 1058, 162 - на Авито нет, неужели заказывать в Китае...!?
Промэлектроника, например.
Там в данный момент этих транзисторов нет специально поверил. Зато есть
1672149864104.png

Цена даже ниже чем у китайцев.
 
Эксиконы у китайцев и Эксиконы у англичан, наверное имеют разницу)
ECX10N20 - 5.72 фунта непосредственно от производителя.
 
1 Фунт стерлингов равно
85,05 Российский рубль
27 дек., 14:26 UTC ·

6 фунтов-> 510 руб. нормально китайцы в прибыли 100%
 
Тогда китайская рулетка.
Чтобы повысить (без гарантий) шанс в китайской рулетке - покупайте неказистые и грязные б/у.
Грязь легко смывается и дезинфецируется изопропиловым спиртом, а укороченные ноги лечатся напаянными проводочками.
У некоторых надо ещё счищать с тыльной стороны припой, чтобы крепить к радиатору, но и это не большая проблема.
Проще, конечно, собирать на хороших классических кремниевых транзисторах. Их выбор весьма велик, проще настраивать, легко получить любую разумную для дома мощность.
Нельсон Пасс в своих усилителях на полевых транзисторах и нагрузке на колонки 4 ом, сильно рекомендует сдваивать и даже счетверять выходные транзисторы.
art_f5_turbo_013.png

Значит потребуется всего-то 16 штук выходных полевых транзисторов. Подбор среди них одинаковых - отдельная тема.
При наличии монструозной системы охлаждения, Пасс обещает до 50 Вт!!
Да, питание здесь +-100 В.
Пасс пишет: можете соединить параллельно 18 пар
art_f5_turbo_014.png

(!!!) транзисторов на выходе и спать спокойно.smile_24
 
Последнее редактирование:
А, может у кого лежат на хранении 2 пары...
Я - бы приобрел с учетом:
- прекращения производства, санкций, курсов и т.д. ...
smile_30
На авито в г.Барнауле продаются оригинальные Exicon 10n20 b 10p20 в металле
 
На авито в г.Барнауле продаются оригинальные Exicon 10n20 b 10p20 в металле
Это точно лучше чем Ренесас. Но вот есть у меня 4 пары таких и они меж собой одинаковые, но N и Р отличаются порогом открывания на вольт .
 
Это точно лучше чем Ренесас. Но вот есть у меня 4 пары таких и они меж собой одинаковые, но N и Р отличаются порогом открывания на вольт .
Александр Сергеевич, у Вас они по обмену со мной на пластиковые Эксиконы, и я их покупал в Англии.
 
А, может у кого лежат на хранении 2 пары...
Я - бы приобрел с учетом:
- прекращения производства, санкций, курсов и т.д. ...
smile_30
По-моему дядя Паша пэжэ что то предлагал если не ошибаюсь
 
Всем, спасибо за рекомендации!
Это вот с таких плат, демонтируют и продают в КНР пары...
Screenshot_2022-12-28-06-01-22-943_ru.yandex.searchplugin.jpg
 
Александр Сергеевич, у Вас они по обмену со мной на пластиковые Эксиконы, и я их покупал в Англии.
да, это так. Разные пороги мы обойдем, зато станут транзисторы на свои места на радиаторах под ТО-3 отлично. Эксиконы хвалит один наш инженер из Орегона, исследовал их, там класс.
 
Мне для 4 пар пришлось перебрать около 30 транзисторов.продавец за двойную оплату позволил притащить к нему стендик и разложиться у себя в подсобке
Спасибо!
- а по каким параметрам надо проводить подбор?
- и насколько актуальна эта процедура для данной схемы?
 
Спасибо!
- а по каким параметрам надо проводить подбор?
- и насколько актуальна эта процедура для данной схемы?
Для схемы на одиночном N латерале не нужно отбирать пару. Режим выставить и все
 
Он имеет ввиду двухтактник
На двухтактник лучше подобрать. Методика несложная, но можно усложнить. Тогда окажется, что всех наличных транзисторов не хватает для идеальной пары.
 
Это вот с таких плат, демонтируют и продают в КНР пары...
Screenshot_2022-12-28-06-01-22-943_ru.yandex.searchplugin.jpg
А что это за платы, в каких устройствах используются, где применяются. Может у нас можно наковырять. Кто в курсе.
 

Статистика форума

Темы
3,304
Сообщения
263,096
Пользователи
2,544
Новый пользователь
vlad'mir
Назад
Сверху Снизу