АБ4 - двухтактник на латералах с лампой

  • Автор темы Автор темы LDS
  • Дата начала Дата начала
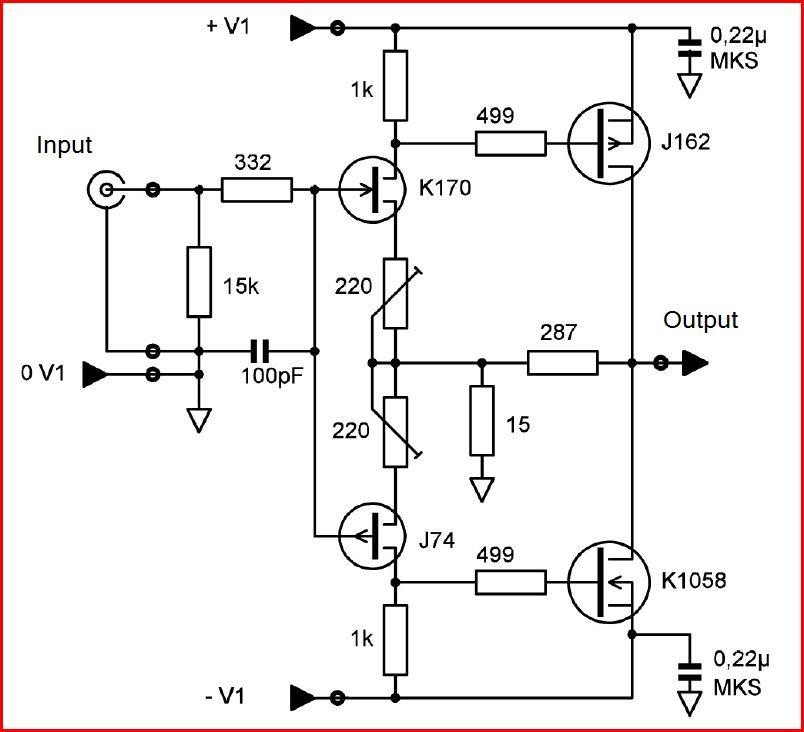
Нельсон Пасс в своих усилителях на полевых транзисторах и нагрузке на колонки 4 ом, сильно рекомендует сдваивать и даже счетверять выходные транзисторы.
Посмотреть вложение 52627
Пасс обещает до 50 Вт!!
Можно и троечку при мощности 50-60Вт на канал
От Нельсона Пасса уже многие сделали Zen V9 ,один из вариантов ...
Выходная мощность 50-60Вт на канал ,ток покоя 4,8А.
Но такой усь требует мощного трансформатора по питанию под 500Вт.
ZEN9_4,8A.jpg


Есть вариант Zen9 с выходной мощностью 20Вт на канал в железе ,с меньшим количеством выходных полевых ,но такой усь аналогично требует мощного трансформатора по питанию .
Zen-9 в корпусе.JPG ZEN9 - вариант в железе.jpg

Зимой может даже отапливать небольшое помещение .:)
 
Довелось послушать у знакомого его тщательно выполненный до мелочей какой-то Пасс Алеф(номер не помню) Сильно не мое звучание. Не впечатлен ничем и никак.
 
Довелось послушать у знакомого его тщательно выполненный до мелочей какой-то Пасс Алеф(номер не помню) Сильно не мое звучание. Не впечатлен ничем и никак.
У каждого свой любимый звук.:)

Но многим ,кто сделал усилитель Зена ,звучание нравится.

Вот рукастый чел собрал простую схему из первых Zen на лампе 6н1п и 2SK1530 с выходной мощностью 12Вт ,который неплохо звучит, видео длинное почти на 40 минут ,идёт сначала разговор о применённой схеме ,затем описывает и показывает конструктив готового усилителя

Прослушивание звучания усилителя идёт с 24 минуты видео

Далее он модернизировал колонки ,новые колонки АС на базе 6гд-2 ...ЗВУЧАНИЕ на тот же усилитель
Только прослушивание(без описания конструкции колонок)...

Целое видео...
 
Довелось послушать у знакомого его тщательно выполненный до мелочей какой-то Пасс Алеф(номер не помню) Сильно не мое звучание. Не впечатлен ничем и никак.
А вот номер и важен. Были у Пасса попытки ставить на входе дифкаскад. Не удивлюсь, если именно этот УНЧ не понравился. А вот F5 мне нравится.
***
Попробую добавить несколько картинок в тему АБ4.
Profet начало.JPG

Profet параметры.JPG

Видны параметры, конструктив и сама миниатюрная простейшая плата.
Рассмотрим её поближе.
Profet вид платы.jpg

Этого уже достаточно чтобы и схему нарисовать и плату сделать.
Profet плата сверху.JPG

Profet общий вид платы.JPG

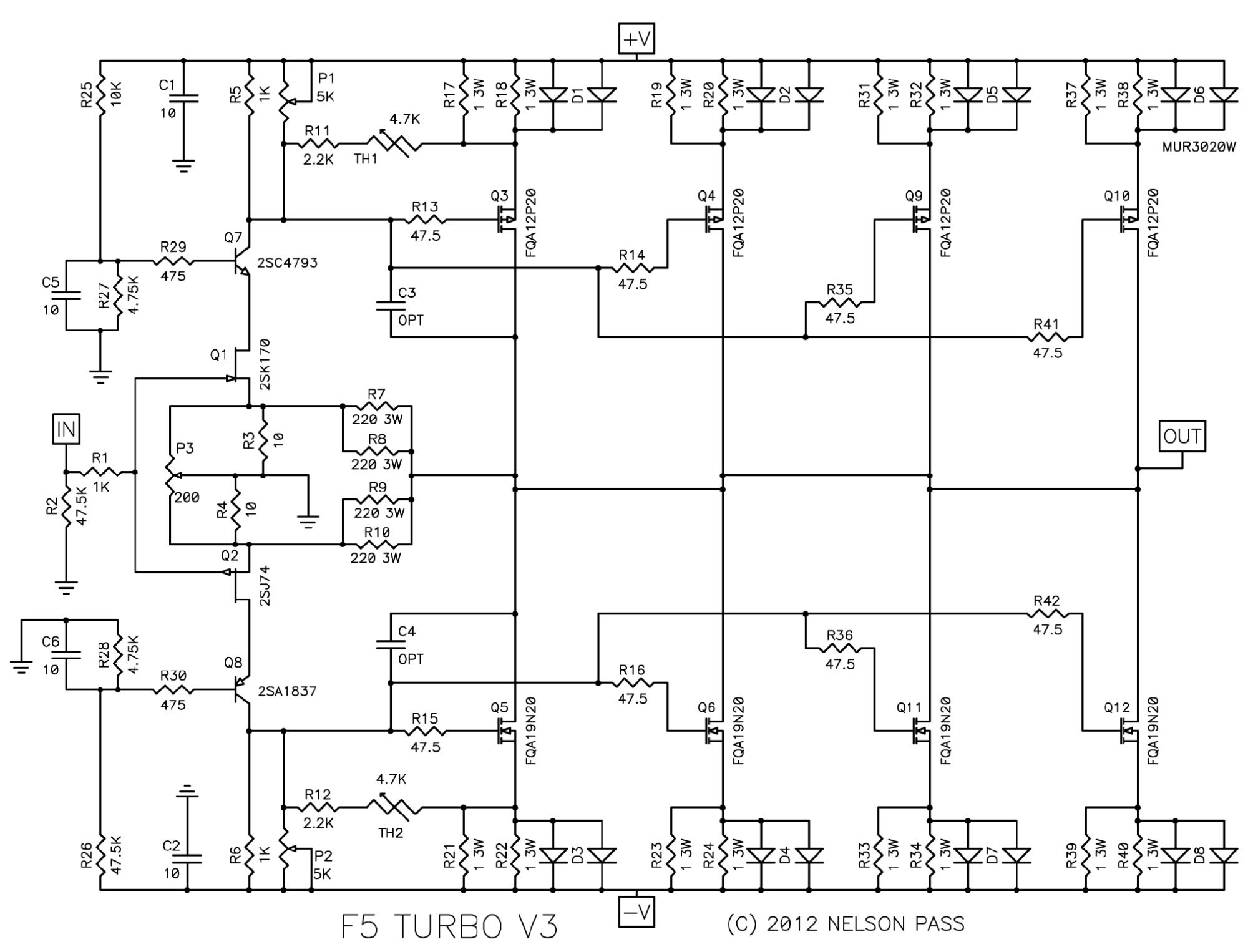
Вот вариант схемы
Profet MOSFET amp circuit.JPG

Могу утверждать, что схема работает.
Это промежуточный вариант между F5 и F7.
Соответствует всем аудиофильским требованиям - и транзисторы только полевые, и не просто полевые, а правильные полевые. И ни одного конденсатора. И тракт наикратчайший. И симметрия максимально возможная. И ООС неглубокая. И так далее.
Вот ещё вариант.
Принципиальная схема Profit.JPG

Схемы привожу не для скрупулёзного повторения, а как идеи домашним конструкторам.
Видно большое сходство с АБ4.
Думаю, что входной каскад на полевиках с P-N переходом будет полезен.
Здесь остался один шаг до F7 - это введение ПОС.
Пасс пишет про относительно высокое выходное сопротивление из-за этих латеральных транзисторов.
И добавляет, что ему больше нравится не накручивать усиление по напряжению до бесконечности, чтобы потом с помощью глубочайшей отрицательной обратной связи обрушить усиление до нуля.
Ему нравится неглубокая ООС (как в ламповых УНЧ, плюс к тому что характеристики этих транзисторов и ламповых триодов весьма схожи) и добавка ПОС.
Это уменьшает выходное сопротивление и улучшает импульсные характеристики усилителя, при этом остаётся достаточно высокая выходная мощность (для усилителей класса А).
Думаю, данные идеи могут пригодиться в АБ4.
Напишу очевидное - на вход нужны комплементарные качественные транзисторы с высокой крутизной и малым напряжением отсечки.
Начальный ток стока по возможности около 10 мА.
Таких транзисторов мало и 2SJ74 трудно найти замену. Что попало ставить сюда нельзя.
Для предварительного подбора очень пригодится простейший приборчик, который я недавно описывал.
Все фото взяты в интернете, но подобная схема (пока с низким током покоя и без ПОС) сделана у меня на макетке и находится в процессе исследования.
P.S. На всякий случай. Думаю, понятно, что сразу ставить в стоки первого каскада резистор 1 кОм - глупо, можно сжечь силовые транзисторы.
Номинал будет меньше и требует подоборки, в первую очередь он зависит от крутизны входных транзисторов, с моими на затворы выходных полевиков пойдет более 7 В (кто в теме - поймёт.) Поначалу советую врезать в + и - питания мощные низкоомные резисторы.
 
вот тут все и заканчивается , на низу каша .
Пасс же написал про ПОС в F7.
Кстати, каши у F5 нет, звучит ОТЛИЧНО.
Думал кто-то заметит, что в этих схемах в истоках входного каскада стоят резисторы неприличных номиналов, отсюда и 1 кОм в стоках.
У Пасса в истоках 10 ом...
Положительную ОС буду ставить после, пока надо покрутить исходный вариант.
Что у меня получится - пока не знаю.
я НАДЕЮСЬ, что ПОС поможет, посмотрим.
повторялась лично на заказ и именно на этих транзисторах , причем парных меж себя ... человек озаботился , потратился ...реализовал мечту ...))) ..я помог механически .
С уважением отношусь к людям, которые помогают другим. При том что схема сверхминиатюрная, не каждый сможет её сделать и настроить.
(уж не мое точно) вернее то , но не для всего .
вокал , а особенно если мало (очень мало) инструментов рядом - на трубах Войта из КИНАПА, ну просто шикарно ..нереально реалистично . .
Ды-к и Пасс пишет, что схема "не для всех" и "не для всего". Но если ВСЕГО 4 ТРАНЗИСТОРА способны отлично играть какой-то жанр, то усилитель имеет право на существование. Немало людей - поклонников жанров, которые данный УНЧ играть умеет.
Усилители F5 и F7 имеют преимущество перед себе подобными в том, что обладают усилением по напряжению, это не повторители. И способны в ряде случаев работать без предусилителя (а ведь нужен не абы какой, а хороший).
Ламповый пред тоже можно поставить, препятствий нет.
но остальные жанры ...это полный аналог 174ун7 которую перегрузили по входу (ну это субьективно , на слух ...имхо конечно)
Полагаю, это небольшое поэтическое преувеличение.
Вот Бокарёв вообще делал колонки расчитанные на УНЧ с выходным сопротивлением 5 ом.
Понятно, что годятся И не все жанры (молодёжь может идти... подальше), И не все колонки.
У многих здесь не по одному усилителю, поэтому данный тоже имеет право на существование.
Думаю, любителям широкополосников и щитов может пригодиться.
Я в явном меньшинстве, но остаюсь при мнении, что необязательно делать правильное пассивное охлаждение. Можно сделать не по фэншую, с вентиляторами. Шум минимальный, а радиаторы станут скромными. В качестве аварийного средства при остановке вентиляторов можно использовать термопредохранители на 80 градусов (я специально доводил АБ1 до такой температуры).
 
ставить кирпич из алюминия , когда уже давно продаются сверхтихие вентиляторы , но тут есть засада ...пыль
Как раз так сделано у меня на F5, диаметр, кажется, 92 мм под радиатор, ещё лучше 120 мм. Вернее, я повторил конструкцию моего заочного друга из Австрии (поклон ему) - большущие радиаторы, как у него, которые у него работали не один год без вентиляторов, но мне было стрёмно - градусов 70...75, поэтому поставил большие и очень медленные вентиляторы, я успокоился, стало, наверное, градусов под 60...
За счет малых оборотов и широких рёбер (радиаторы абсолютно не компьютерные) пыль не гоняется и не задерживается радиатором, воздух гоняется только снаружи.
Изобретением моего друга из Австрии (уехал из СССР) был уникальный конструктив - вертикальный усилитель в форме небольшой полочной колонки.
Рёбра радиаторов стоят вертикально - это плюс.
Усилитель стоит на полу и похож на небольшую колонку. Весьма оригинально. Не вполне удобно, но так уж точно никто не делает - не допрут до такого решения. В принципе похоже на то как делают в системах 5.1 когда УНЧ в одном корпусе с сабвуфером, но динамика там нет и форму можно делать любую.
На память у него боковушки из дерева, впереди ткань, радиаторы сзади. Такой конструктив позволяет делать и ламповые усилители.
Ведь шаблоны и узость мышления заставляют делать ламповые УНЧ кишками наружу и обязательно под типовой размер ширины и глубины. Но на такой УНЧ всё равно нельзя ничего поставить - сверху лампы и трансформаторы в кастрюлях.
А можно всю эту байду убрать внутрь, сделать УНЧ похожим на ламповый приёмник - не надо будет сильно возиться с дизигном. Внутри грубое металлическое шасси, снаружи - полированный (или какой угодно) аккуратный ящик. Кроме прочего это защитит и лампы, и детей, животных, лезущих внутрь.
Опять-таки это разрыв шаблона, но ДЕЛАТЬ такие конструкции проще.
Можно предусмотреть конструктив в котором внешний декоративно-защитный корпус снимается, чтобы подлезть к монтажу. В радиоприёмниках обычно шасси вынималось из ящика.
Всё это сильно упростит слесарно-токарные проблемы.
..и при разработке дизайна надо учитывать возможность оперативного , а главное удобного (без разборки половины усилителя) удаления пыли .
В "моём" случае так и есть - вся пыль снаружи.
Конечно, разборку и доступ надо предусматривать.
 
Видел такой вариант в сети, считаю удачным на счет пыли. Выдуваем а не засасываем, обороты уменьшаем. Ни шума ни пыли.
 

Вложения

  • jlh1969test-2.jpg
    jlh1969test-2.jpg
    163.3 KB · Просмотры: 273
  • jlh1969test-1.jpg
    jlh1969test-1.jpg
    174.5 KB · Просмотры: 264
  • jlh-1.jpg
    jlh-1.jpg
    104.1 KB · Просмотры: 293
Думаю, на счёт лажи написано в сердцах.
Есть и усиление и обратная связь в основном варианте чуть выше.
ЭТА конкретная схема сделана как АБ4 и по крайней мере не хуже. Вот отсюда https://ldsound.info/usilitel-ab4-dvuxtaktnik-na-lateralax-s-lampoj/
взята цитата:
А главное – звук превосходен! Слушаю все диски и нет ощущения, что это транзисторы играют, на слух – Hi-End-овский лампач. Звук собранный, прозрачный и очень певучий.
Уже ПОСЛЕ обнаружились кое-какие недостатки, но ведь первое впечатление описано верно?
Никто не мешает к этому повторителю поставить хороший пред. Да, повышенное выходное сопротивление останется, но в F7 этот недостаток должен быть устранён.
Полевые транзисторы с P-N переходом должны лучше управлять затворами выходных транзисторов, чем ламповый пред без них, а входное сопротивление каскадов маломощных полевиков нетрудно сделать высоким что упростит работу лампового (или другого) преда. Раскачка симметричная что тоже хорошо.
В варианте Profet все транзисторы усиливают.
Искажения измеренные Пассом - невелики, меньше чем у лампового усилителя, а спектр тот же.
Напряжений 300...500 В нет и в помине.
Видел такой вариант в сети, считаю удачным на счет пыли. Выдуваем а не засасываем, обороты уменьшаем. Ни шума ни пыли.
А я считаю крайне неудачным и неэффективным.
Удачный и эффективный - это радиаторы и вентиляторы сзади, они отделены от основного внутреннего объёма корпуса..
 
входной каскад на полевиках с P-N переходом будет полезен.
Начальный ток стока по возможности около 10 мА.
Таких транзисторов мало и 2SJ74 трудно найти замену. Что попало ставить сюда нельзя.
Я в чип и дип покупал MMBFJ177 , два года назад цена была меньше 10р. за шт. ,сейчас цена взлетела ...просят уже 52р. за шт.
Покупать нужно не менее 10 шт. для отбора.
даташит JFET P-Cannel ...175-177.pdf прикрепил
 

Вложения

Думал кто-то заметит, что в этих схемах в истоках входного каскада стоят резисторы неприличных номиналов, отсюда и 1 кОм в стоках. У Пасса в истоках 10 ом...

И что тогда будет с этими полевиками при входном напряжении хотя бы 1В? В схеме, которая без ООС, ожидаются токи затвора, отсечки токов стока плеч и выход за ОБР, как минимум...
А в схеме с ООС свои особенности: основной УН от нагрузки не буферизирован, и "по совместительству" является также и ВК. Это приводит к тому, что внутрипетлевое усиление схемы будет зависеть от сопротивления нагрузки, и при неудачном выборе истоковых и стоковых резисторов первой пары при подключенной низкоомной нагрузке вышеописанные эффекты безоосной схемы могут проявиться и в оосной. ИМХО
Плюс собственные параметры первой пары полевиков, которые тоже накладывают свои ограничения.
А на вид всё как бы совсем просто... :)
 
Последнее редактирование:
И что тогда будет с этими полевиками при входном напряжении хотя бы 1В? В схеме, которая без ООС, ожидаются токи затвора, отсечки токов стока плеч и выход за ОБР, как минимум...
Какими ЭТИМИ? Схемы ДВЕ.
Первая (которую я потихоньку собираю) - из линейки Нельсона Пасса. Линейка потому что тема развивается, а принципы обкатаны в прошлых моделях (и очень неплохих, поэтому и делаю).
Резисторам 10 ом там самое место. Увеличить их номинал - не проблема (если понадобится).
Пасс уже выпустил партию этих усилителей и сейчас актуален проект F8.
Вторая схема - ближе к АБ4, вот ему я и пытаюсь ненавязчиво подкинуть идею позволяющую решить некоторые проблемы, это "концепт", дополнительное техническое решение. Хочу надеяться, что это даст развитие проекту АБ4. Гнаться сразу за двумя зайцами не хочу.
 
уже давно продаются сверхтихие вентиляторы....
Чтобы не напрягал шум от вентиляторов при прослушивание на малой громкости....

Можно использовать даже дешёвые шумные китайские вентиляторы с понижением на них напряжения порядка 6-9 вольт ,
P1011229.JPG

либо вентиляторы с малым шумом (не более 19 Дб),но они более дорогие.
У них даже в паспортных данных(на коробке) на 12В вентилятор стоит рабочее напряжение от 7 до 13,2В. Шум от них можно сделать ещё меньше.
P1011227.JPG

Размеры у таких вентиляторов разные
P1011228.JPG
 
Понимаю, что я влез немного не по теме. Усилители Пасса и АБ близки, хотя несколько отличаются.
Но перед тем как прекратить вмешательство, отчитаюсь потому что раз сказал А, надо сказать Б, получится АБ - почти четыре. _hm_
Вожусь с макетом, благо 4 транзистора. Схема очень близка к Profet.
Блок питания трансформаторный (30 Вт), ток обмоток до 0,6 А, напряжение 20 В. Радиатор временный и скромный, поэтому ток покоя выставил 0,35 А.
Достижение максимальной мощности меня сейчас не интересует.
Напряжение на выходе легко выставляется в ноль. В процессе прогрева болтается десяток-два милливольт БЕЗ нагрузки. Нормально.
Маломощные транзисторы специально поставил с максимальным разбросом из имеющихся, хотя рахница с другими очень мала, идеально точной пары нет.
Подал генератор. Повторяю - без нагрузки.
При питании примерно +-20,4 В на осциллографе до ограничения получил +-20 В от пика до пика. Ого!
Это приятно. В АБ1 с этим было кисло и без нагрузки.
(Пишу чисто про размах не сравнивая по качеству!!).
Действующее напряжение 14 В с десятыми.
При нагрузке 8 ом с ДРУГИМ (более мощным) трансформатором и без учета внутреннего сопротивления, потенциально будет до 25 Вт.
Без усилий. Легко и просто. (Пока так мечтаю _preved
). На входе 1,4 В. Усиление =10, как задано резисторами ООС. Можно и 20 сделать, можно и 5. Первый вариант если не делать предусилитель, второй - если будет пред на лампе.
Подключил нагрузку - резистор 8 ом. Не трогая настроек, получил 2 с чем-то ватта, далее заметна асимметрия.
Подкрутил кое-как глядя на экран резисторы, получил 6 В перед ограничением. Это 4,5 Вт на 8 ом.
А неплохо! Ток покоя 0,35...0,4 А, при ампере мощность должна возрасти раза в четыре.
Слабый блок питания, резисторы в фильтре, выходное сопротивление не компенсировано. ПОКА.
Порадовало ограничение - прямо-таки ламповое. Очень плавное, нежное, скруглённое, без острых углов. Отличается от привычного.
Не порадовало то что пришлось сдвинуть баланс что вызвало постоянное напряжение на выходе 0,9 В.
Теперь начинает доходить до меня как надо настраивать.
Пока не впаивал подстроечный резистор для баланса входных транзисторов., сделал немножко не как у Пасса, а по логике; надо проверить, может нелогичность Пасса правильнее.
Положительную ОС пока делать не буду - оставлю на сладкое.
Ещё до постройки макета хотелось сделать однополярное питание. Теперь желание окрепло, благо это не сложно. Выход тогда через конденсаторы, как в АБ1.
Для работы на нагрузку 4 ом, Пасс советует запараллелить выходные транзисторы - а почему бы и нет. Напряжение питания пониже, ток покоя повыше, как у Худа.
В этом случае можно наплевать что в средней точке будет не точно полпитания. Заодно не нужен узел защиты колонок.
Потихоньку постараюсь довести усилитель до кондиции, уже в следующем году.
Вижу всеобщий скепсис и отрицание. Навязывать не буду. В курилке разглагольствовать или симуляцией заниматься - всяко интереснее, но это не для меня.
smile_24_elka_santa
 
В связи с ликвидацией склада в продажу поступили комплекты транзисторов для усилителя АБ4. Возможен пред заказ! Предложение ограниченно!

1711971261500.png
 
Принимайте пополнение.Ещё один гибрид в строю.Начинайте с лампового варианта,вариант на опере не то пальто.Тут я прямо таки настоятельно рекомендую.Неделю назад собирал макетку на операх,на этой же основе.Знаю о чём говорю.Оба варианта разслушаны вдоль и поперёк.
IMG_20240907_012434_896.jpg
 
Оригинальное смещение выглядит так.. и, кхе-м.. 12AX7
Вот не думал я что мэтрь наш Бильям предлОжит такой косяк.. это ж впору SRPP тогда сделать, коль уж двутактный выхкаскад - и выхсопр заодно понизится на пол/порядка, что для прокачки затворов есть вери гуд.
Альтернативно, влупить в (запараллеленные) анод(ы) вместо резистора 1N100D (заодно накалы поднимать не нужно будет), и будет вам чиста нейтральный британский звук.. чуть теплее чиста каменного, самый цимес.
 
Принимайте пополнение.Ещё один гибрид в строю.Начинайте с лампового варианта,вариант на опере не то пальто.Тут я прямо таки настоятельно рекомендую.Неделю назад собирал макетку на операх,на этой же основе.Знаю о чём говорю.Оба варианта разслушаны вдоль и поперёк.
Посмотреть вложение 109385
Пошел рыть сундук в поиске такой же коробчатой 6Н6П. Есть одна , дар великого Пыжэ.
 
Пошел рыть сундук в поиске такой же коробчатой 6Н6П. Есть одна , дар великого Пыжэ.
Сегодня делаю переходник под окталь,вопреки теории я должен услышать свою элиту -6sn7

Немного бы раньше, продал воякам с полгода назад 22 шт этих коробочных.
Кстати СерёгаZ отказался от них.
Возможно ,когда с акустикой беда ,только радикальная вкусовщина может поправить положение дел.
 
Прозрачная без мяса.Пришлось на низу коррекцию сделать, подтяжку ниже 100
Не надо ни кого слушать,то что 6sn7 не справится с верхом в гибриде.Низ у ней точно такой же как у 6н6п.Только подкраса нет.Всё достоверне.Сугубо как вошло в усилитель-так и усилилось,и главное без ооос.
Скажу более,6н6п коробочка сливает по информации и прорисовке на верху.Часть звуков вообще недодаёт.Сравнивал перетыком в усреднёных режимах для обоих ламп.Перетык организован через переходн к,конечно же..Имеет перетасованную подачу составляющих.Яркий представитель вкусового звука.Но звук оч слушабельный.Стелит умеренно густо.Не перегибает палку.Рабочая точка загнанная вниз,где ветки кривятся-получите раздутую эмоциональность и музыкальность.Путь в меломанство.Достоверности от такого решения всё меньше.Тем не менее.Это гораздее чем варианты на операционниках.
 

Вложения

  • 20240908_003058.jpg
    20240908_003058.jpg
    328.1 KB · Просмотры: 167
Мне 6н6п-не зашли
Тяжелый какой-то звук,душный
Вроде и в режиме Ua 100-150...
После него 6н8с-глоток легкости, свободы
 
Мне 6н6п-не зашли
Тяжелый какой-то звук,душный
Вроде и в режиме Ua 100-150...
После него 6н8с-глоток легкости, свободы
Придется новый виток делать, на новой лампе. Эххх, только успокоился)))
Зато, вместо двойной 6н8с есть нечто получше, одиночки 6С2С.
 
Последнее редактирование:
Мне 6н6п-не зашли
Тяжелый какой-то звук,душный
Вроде и в режиме Ua 100-150...
После него 6н8с-глоток легкости, свободы
Впринцыпе вы обрисовали картину,только по иному.

А так все наши восьмёрки мутево и перекосы в звуке,и древние и не древние.И МЭЛЗ и Фотон.Последние так вообще..И восточно германские и атомные.Ну разве что атомные можно выделить,и гдровские,ещё ничё так.Хорошие.Меломанская тема.Тут разница в чём:слушаешь нашу,ну вот,всё класно.Ставишь обозначенный новодел.Прямо вот тут,на том же зацикленном отрывке,перетыком.Лампы предварительно уже погреты,разогреты.Вот у этой звуки есть и не мутит,а другой их нет,они как бы скрыты.Всевозможные разговоры про то как ставят наши лампы в Л3-3,и то какие они сильно ровные в обоих триодах,по сравнению с импортами оставляем тем кому звук -это не конечная цель,тем кому скакать вокруг параметров устройства всего милее.
И у наших ламп эта картина сплошь и рядом.Одна недодаёт субьективно верх,другая недодаёт низ,поджимает его.То дикий перекос в бас,то ещё чего-нибудь.
 
Верно. Все именно так. В хорошей домашке слушали перетыком наши просто восьмерки, потом МЭЛЗЫ , сравнили с англицким Бримаром, разница огромная по прозрачности и балансу . У наших звук скрипит, ржавый какой-то.Консервная банка. И у многих ламп фон лезет в катод.
Атомные 1578 не довелось, а вот 1579 наравне с импортом 6SL7 ,
Сегодня российские 6SL7 TUNG-SOL Red Base (Красный Вася) это шедевр звука
 
Последнее редактирование:
А тут дело в том что пока не решите эти детские проблемы,не видать вам полного раскрытия художественного замысла в произведении.Когда звук вывернут,перекошен,с отстающим или задраным низом,скрывающим ритмику и прорисовку.О каком удовольствиии может быть речь? Та же самая история и про акустику в многополосии.
 
Не надо ни кого слушать,то что 6sn7 не справится с верхом в гибриде.Низ у ней точно такой же как у 6н6п.Только подкраса нет.Всё достоверне.Сугубо как вошло в усилитель-так и усилилось,и главное без ооос.
Скажу более,6н6п коробочка сливает по информации и прорисовке на верху.Часть звуков вообще недодаёт.Сравнивал перетыком в усреднёных режимах для обоих ламп.Перетык организован через переходн к,конечно же..Имеет перетасованную подачу составляющих.Яркий представитель вкусового звука.Но звук оч слушабельный.Стелит умеренно густо.Не перегибает палку.Рабочая точка загнанная вниз,где ветки кривятся-получите раздутую эмоциональность и музыкальность.Путь в меломанство.Достоверности от такого решения всё меньше.Тем не менее.Это гораздее чем варианты на операционниках.
Схема Лиано Тринити, конечно ,сделана на отборном дерьме , имеется в виду 12АХ7.
Но есть мысль применить туда 6SL7 спараллеленную. Из всех недостатков -неидентичность половин и емкость Миллера. Звук обещает быть , дело проверенное.
А еще есть в заначке пара фирменных 6N7 , у них половины одинаковые, в отличие от нашей 6Н7С
 

Вложения

  • Llano_trinity_100_schem_1of4.jpg
    Llano_trinity_100_schem_1of4.jpg
    120.7 KB · Просмотры: 216

Статистика форума

Темы
3,304
Сообщения
263,052
Пользователи
2,544
Новый пользователь
vlad'mir
Назад
Сверху Снизу