АБ4 - двухтактник на латералах с лампой

  • Автор темы Автор темы LDS
  • Дата начала Дата начала
Banat, a яка смуга великого сигналу вийшла у підсилювача?
До речі, багато 6Ж49П випускали у варіантах "Д", "ДР", "ДРУ".
 
I have no doubt that it is possible to successfully use a completely different input stage; connection of the SRPP is not provided for by law.
it's all a matter of experimentation as well as personal taste when there is such an amplifier operating in an open circuit without global negative feedback,
the total value of the resistor network for regulating the quiescent current of the output power stage is relatively small, which in combination with the parasitic capacitances of the gates of the output transistors ensures a relatively fast response of the output power stage.
Я так же переживал, что повышенная емкость затворов выходного каскада драматическим образом повлияет на полосу пропускания и быстродействие усилителя. Переживания оказались напрасными. Полоса пропускания на полной мощности и введенном в максимум регуляторе уровня составила 100 кГц, а в положении регулятора 50 процентов, как самом неблагоприятном с учетом емкости Миллера входной лампы, полоса составила 60 кГц.
Лампа 6С3П с внутренним сопротивлением примерно 3 кома, анодным резистором 10 кОм и красным светодиодом в катоде в макете показала те же цифры по полосе пропускания вверх. Что касаемо нижней границы , там спад полки меандра 50 процентов был в районе 40 Герц. То есть, нижняя граница у нас примерно 7-8 Герц.
 
Banat, a яка смуга великого сигналу вийшла у підсилювача?
До речі, багато 6Ж49П випускали у варіантах "Д", "ДР", "ДРУ".
Я думаю, що це досить швидко. Верхня смуга пропускання -3 дБ вище 1 МГц.
Тому гарною рекомендацією є вхідний фільтр, (low pass filter) .
 
Александр, 10 кОм для РГ, лучше меньше)
 
Александр, 10 кОм для РГ, лучше меньше)
Дмитрий, я бы рад применить 10-килоомный Альпс, да только на момент закупки кроме 50- комных , других не было. А сейчас все есть, но нет задачи.

Мне не раз рассказывали подобные истории, которые буквально 1:1 по сюжету.
Сам даже не пытаюсь повторить сие, чтобы попусту не тратить время.
Добавлю, что пробовал применить японский финт с неглубокой ООС, когда в катодную цепь выходной лампы врезается вторичка выходного трансформатора.
Эффект неважный, звук портится, пару раз так включал и оба раза выбрасывал .
 
Я думаю, що це досить швидко. Верхня смуга пропускання -3 дБ вище 1 МГц.
Тому гарною рекомендацією є вхідний фільтр, (low pass filter) .
Щось забагато виходить, як для "смуги потужності". Тій цифрі, яку повідомив Олександр, більше довіри.
Якщо схема без загального зворотнього зв'язку, то їй фільтр на вході не потрібен. Загалом в якості нього добре працює дядя Міллер.

Добавлю, что пробовал применить японский финт с неглубокой ООС, когда в катодную цепь выходной лампы врезается вторичка выходного трансформатора.
Эффект неважный, звук портится, пару раз так включал и оба раза выбрасывал .
Полезная информация.
 
Щось забагато виходить, як для "смуги потужності". Тій цифрі, яку повідомив Олександр, більше довіри.
Якщо схема без загального зворотнього зв'язку, то їй фільтр на вході не потрібен. Загалом в якості нього добре працює дядя Міллер.
Добавлю. Специально чтобы проверить влияние емкости затворов выходных полевиков, врезал между анодом лампы и затворами 50 килоом, получил спад уровня в 6 дБ на входном сопротивлении цепи смещения (50ком) и ограничение полосы вверх с 60-100кГц до 30 кГц . Что в целом предостаточно для нормального звука.
 
Это из-за резистора в 470 Ом,он типа предохранителя?
Да. С токами по плечам одинаковыми будут равны и напряжения на банках и ноль на выходе. А случится вдруг авария, ток от средней точки вторички не выпалит динамик.
 
Добавлю. Специально чтобы проверить влияние емкости затворов выходных полевиков, врезал между анодом лампы и затворами 50 килоом, получил спад уровня в 6 дБ на входном сопротивлении цепи смещения (50ком) и ограничение полосы вверх с 60-100кГц до 30 кГц . Что в целом предостаточно для нормального звука.
Входные фильтры "сверхскоростных" глубокооосников где-то так и режут, в районе 30 кГц.
Но стараюсь подтянуть полосу до 40 кГц по уровню -3 дБ, при среднем положении РГ.
Хотя - да, даже 20 кГц по минус три - вполне достаточно. Акустика обычно сваливает раньше.
 
Входные фильтры "сверхскоростных" глубокооосников где-то так и режут, в районе 30 кГц.
Но стараюсь подтянуть полосу до 40 кГц по уровню -3 дБ, при среднем положении РГ.
Хотя - да, даже 20 кГц по минус три - вполне достаточно. Акустика обычно сваливает раньше.
Наверное, врежу между драйвером и выходом резистор кил на 20-30,, заодно и лампа разгрузится трошки и чутье лишнее уйдет. Давняя идея, два ШП каскада без ООС и фильтр НЧ между ними.
 
Последнее редактирование:
Способ слегка пожертовав полосой, выиграть в спектре на верхнем краю диапазона.
С моими ухами в 8, 5 кил по верху само понятие верхние частоты уже абстракция. зато средина радует.))))
 
Единственный минус такого гибрида- завышенное выходное в районе 1 Ома, снизить которое реально лишь удвоением числа транзисторов в плечах вых каскада. ООС -" не оправдала оказанного ей-высокого доверия!"
При таком "выходном пособии" в 1 (один) Ом придётся применять низкоборзотные динамики, чтобы итоговую борзотность АС до кондиции довести. Ещё выход -- собрать простенький ОУ на лампах и навесить на него полевой выходной каскад, но с питанием плюс/минус 45 Вольтов, добавив отрицательно-обратную связь.​
 
Дмитрий, я бы рад применить 10-килоомный Альпс, да только на момент закупки кроме 50- комных , других не было. А сейчас все есть, но нет задачи.
Сделайте L-pad на 10 ком из 50 ком альпса, дел-то на 4 тыка паялом.

20240916_142529.jpg
 
Последнее редактирование:
Если не настаивать на очень широкой полосе выходного сигнала то комплементарную выходную пару мосфет транзисторов можно возбуждать с помощью меньшего трансформатора возбуждения, в котором вторичные обмотки должны иметь бифилярную намотку,
скажем, таким образом один триод 6С45П легко возбудит одну пять пар выходных мосфет-транзисторов.
 

Вложения

  • Transformer driven mos-fet amp..jpg
    Transformer driven mos-fet amp..jpg
    314.5 KB · Просмотры: 203
Если не настаивать на очень широкой полосе выходного сигнала то комплементарную выходную пару мосфет транзисторов можно возбуждать с помощью меньшего трансформатора возбуждения, в котором вторичные обмотки должны иметь бифилярную намотку,
скажем, таким образом один триод 6С45П легко возбудит одну пять пар выходных мосфет-транзисторов.
Сайт Сюзанны Паркер. Усилитель Зевс схож с вашим
В принципе не возбраняется качать 6с33с, как это делает эта дама.
 
Если не настаивать на очень широкой полосе выходного сигнала то комплементарную выходную пару мосфет транзисторов можно возбуждать с помощью меньшего трансформатора возбуждения, в котором вторичные обмотки должны иметь бифилярную намотку,
скажем, таким образом один триод 6С45П легко возбудит одну пять пар выходных мосфет-транзисторов.
6С45П прекрасно справилась задачей, но я пошел дальше и получил то, что нужно .
Дядя Паша mr PG слышал результат.
Ваша схема работает замечательно, но нужно будет повозиться с намоткой трансформатора, он ведет себя на высоких частотах , как положено трансформатору. не совсем вежливо :)
 
Вы прав, это я попутал с 4757, поправил схэмэ.. но тогда на R4 R5 высаживается более 2х ватт на каждом.. кашмар.

Вторая схема приведена в плане схемы подачи сигнала с драйвера и схемы регулировок, а не в плане 1,5А покоя на 16В питания.
Режим А для этой схемы полная ненужность. С током в 200 мА и питанием два по 30-35 вольт звучит превосходно. даже с лампой куриной по мощности. Не говоря уже про могучую 6П14П да с дросселем в нагрузке.
И ежели делать гибридник. то держаться этой схемы.
 
Последнее редактирование:
Режим А для этой схемы полная ненужность. звучит превосходно. даже с лампой куриной по мощности. Не говоря уже про могучую 6П14П да с дросселем в нагрузке.
От своего товарища я получил хороший отзыв на усилитель АБ4. Достоинства гибрида известны.
Недостатки тоже известны - автор честно про них написал. Но схема достаточно проста и хорошо звучит, а это главное.
Да, повышенное выходное сопротивление, но не всегда это так критично.
Да, мало нолей после запятой, значит симулянты делать не будут, ну и без них обойдёмся.
Я против извращений с попытками всунуть сюда трансформатор хоть тушкой, хоть чучелком. Идея гибрида в отказе от всех трансформаторов кроме питания.
Трансформатор резко усложнит повторение изделия и выходное сопротивление до нуля не уменьшит.
 
Отмечу лишь, что на мой взгляд выходной повторитель, не охваченный общей ООС, привносит какую-то лажу в звучание. Хотя первое впечатление часто бывает положительное.
 
Отмечу лишь, что на мой взгляд выходной повторитель, не охваченный общей ООС, привносит какую-то лажу в звучание. Хотя первое впечатление часто бывает положительное.
Скорее всего это предубеждение, на почве какого-то частного неудачного опыта, или нескольких подобных случаев. Но никак не общий вывод на все случаи.
Да и самих популярных схем с повторителями на выходе, не охваченных ооос с гулькин нос.
Те же латералы довольно таки линейны. Но у них выраженные термические искажения, портящие звук всей полосы. Но их можно поставить работать на СЧ/ВЧ участок. Или другим способом обойти эту проблему.
 
Последнее редактирование:
Отмечу лишь, что на мой взгляд выходной повторитель, не охваченный общей ООС, привносит какую-то лажу в звучание. Хотя первое впечатление часто бывает положительное.
Да, неплохо бы ввести неглубокую обратную связь. Но это просто пожелание.
Кстати, у Пасса в его F7, насколько помню, так и сделано для уменьшения выходного сопротивления. Я, кажется, даже копировал в эту тему схему.
 
Заменив на лампы)
На полевые транзисторы с большей крутизной, и не меньшей линейностью.
Вопрос решается и сменой схемы на принципиально другую.
 
На полевые транзисторы с большей крутизной, и не меньшей линейностью.
Вопрос решается и сменой схемы на принципиально другую.
Не вопрос заменить латералы на те же вертикалы 240-9240 с узлом термокомпенсации.
Их невысокая цена и доступность привлекают давно. Как и схема гибрида на пяти деталях.
Компрессии в звуке гибридника на латералах не отметил, накручивать уровень уже страшновато , за колонки .
 
идея разбить гибридник на две полосы интересна весьма. Одним щелбаном решаются две главные проблемы .
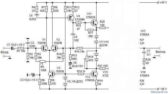
А как такая идея? Взять условно говоря многострадальный усилитель Шушурина, сделать ему такое обрезание:
умзч-шушурина-ldsound_ru-1.jpg

и вместо вырезанной тройки поставить пару латералов повторителями? То что надо увеличить смещение и подобные мелочи, пока забудем.
Главное - что получится? Были ли такие опыты?
Вопрос не совсем праздный. На почте лежат микросхемы (если не ужасные подделки) в которых уже собрана подобная схема.
 
А как такая идея? Взять условно говоря многострадальный усилитель Шушурина, сделать ему такое обрезание:
Посмотреть вложение 115332
и вместо вырезанной тройки поставить пару латералов повторителями? То что надо увеличить смещение и подобные мелочи, пока забудем.
Главное - что получится? Были ли такие опыты?
Вопрос не совсем праздный. На почте лежат микросхемы (если не ужасные подделки) в которых уже собрана подобная схема.
К сожалению, данная раскачка очень нервно относится к емкостной нагрузке.
 

Статистика форума

Темы
3,304
Сообщения
263,052
Пользователи
2,544
Новый пользователь
vlad'mir
Назад
Сверху Снизу