Распони Туринский
1 ранг
- Регистрация
- 23 Май 2020
- Сообщения
- 3,070
- Реакции
- 1,359
- Баллы
- 76
- Предупреждений
- 1
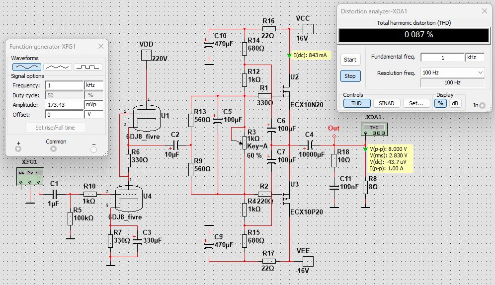
Евгений Карпов проделывал такое, менял анодный резистор на источник тока, спектр менялся на иной, красиво чистый, как бы правильный, по мнению автора.
К сожалению, не всегда все стерильное и лишенное добавок - полезно .
Недавний случай с драйверком для 2А3, когда вывел драйверный триодик в симметрию, добился идеальных половинок сигнала, а слушать стало тяжко, звук сверхдетальный, с песком, иголками. Спектр показал причину дрянного звука, четные провалились, нечетные вылезли.
Приоткрыл лампу, сместил точку- вернулся знакомый уютный звук.
Синьор Алессандро! Вопрос не к Вам, а к теоретикам @стрального @нализа -- если половинки (гармонического) сигнала "идеальны", то и на спектре должна быть одна "палка" ибо любое искажение формы sinuс0иды неизбежно приводит в появлению новых компонентов в выходном сигнале -- гармоник входного сигнала.



