По мануалу- П210Б (у меня так)-201 слабоваты по току и могут гореть.
Нет, вру у меня п210б ВК
Четыре колодки под предохранители стояло два предохранителя, но один с испарившимся волоском.
Уже не помню, как стояли предохранители - два внизу или с правой стороны два.
Да это то понятно, что выходной каскад на радиаторах.
А вот куда провод шёл медный в красной оплётке непонятно от чего он оторвался просто к шасси был прикреплен?
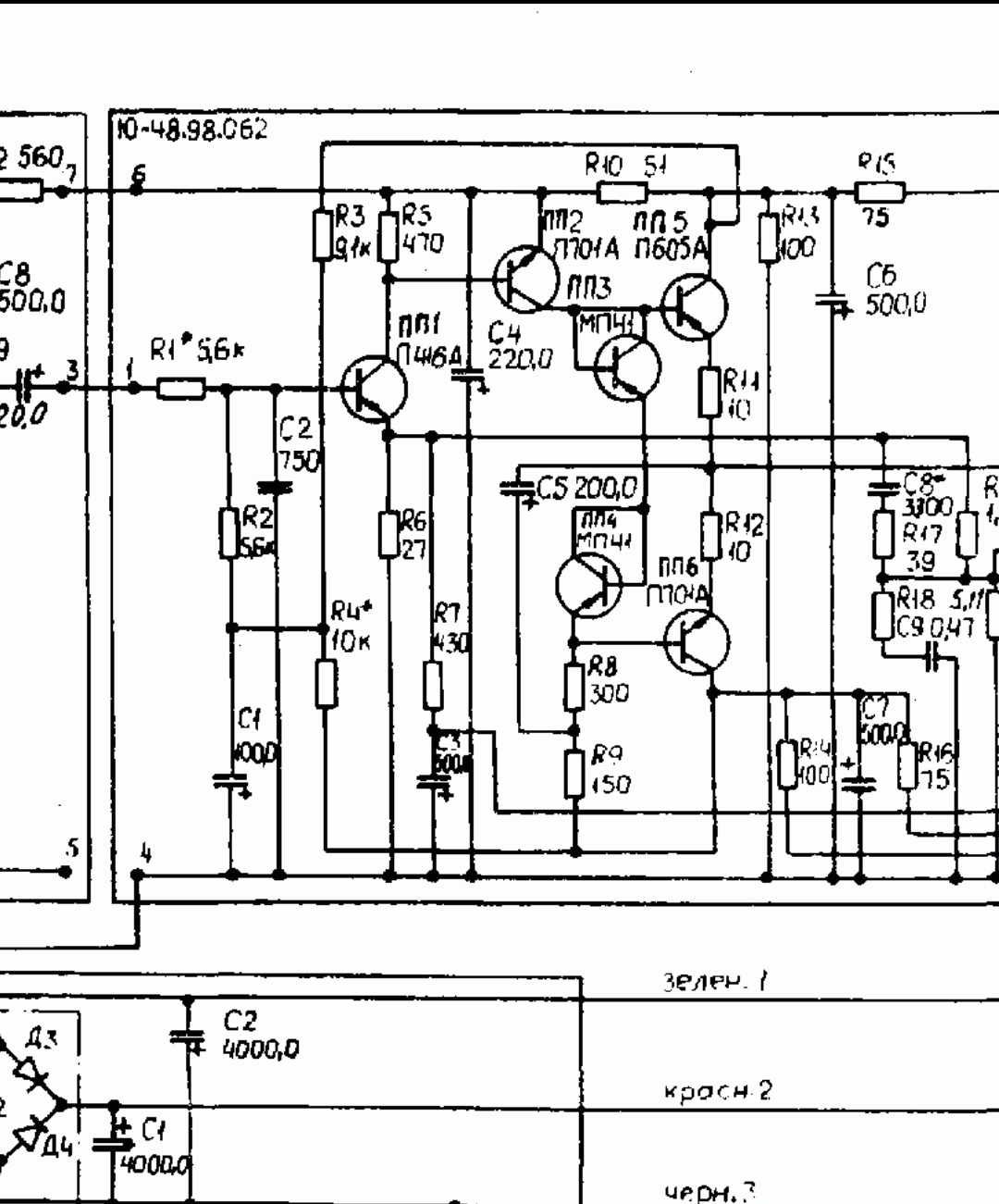
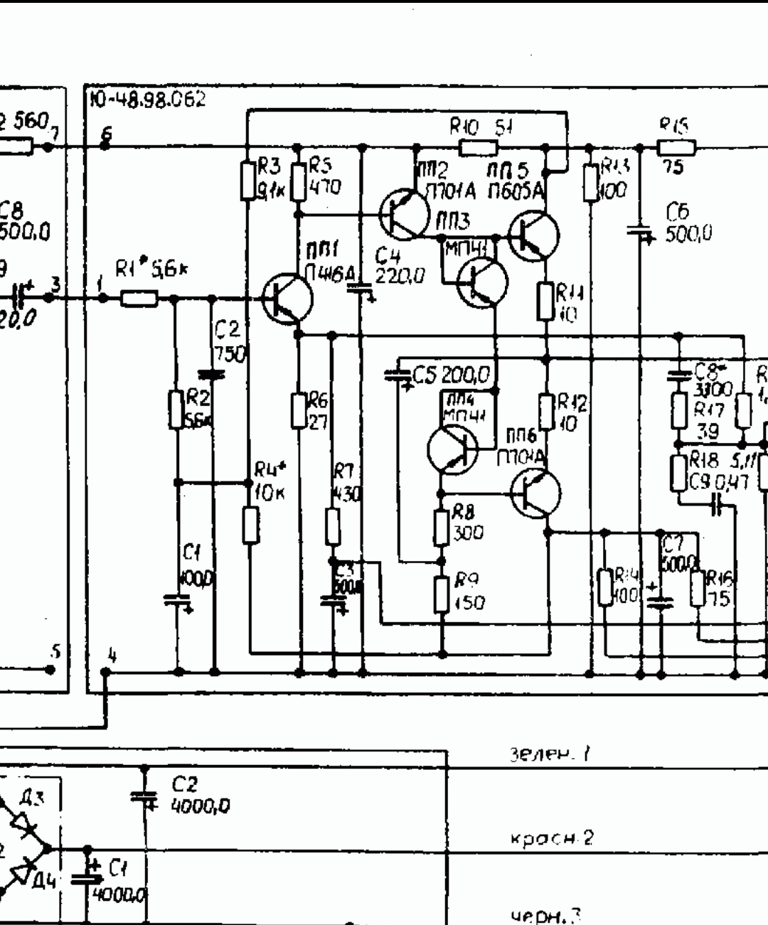
Проверьте выходной транзистор П210 в плече.
Сигнал можно подавать на вход основной платы УМ, минуя пред (R1,C1,ПП1-база П416Б).
Пред мне нужен с эквализацией я ж из него хайфай не собирался делать.
Причём мне пред нужен с крутилками, а не с этими тумблерами ( гитарные блогеры блогеры называют их туда судашечка, а еще теребонька))))
Нашёл по-моему куда у меня идут провода они просто были припаяны на нижнюю часть корпуса
Оказывается два провода у меня оборваны красный и белый


Вот в корпусе капля припоя причём она в отверстии, то есть всё отверстие залито огромной каплей, она с другой стороны покрашена и изнутри тоже и зачищеное от краски место видимо два провода туда паялись
Посмотреть вложение 81165этого тоже в схеме нет но у меня фабрично вот так
Вот нашёл вот нашёл схему моего варианта ломо 6у34. что тут делают два мощных кремниевых транзистора п701a на 2 х выводах п605а?
Какая функция их в схеме?

