Германиевые УНЧ

Мне тут товарищ говорил про резисторы 0,5 ом в эмиттерах ВК, он сказал, что это много - сильно гасит мощность. Говорит достаточно в пять раз меньше.
Так ли это?
 
там от 0, 1 Ома до 0,33-0,47 обычно.
Назначение этих резисторов- уравнять параметры выходных транзисторов, заодно улучшить термостабильность. Хотя, ценой некоторых потерь полезного сигнала. А как иначе, за всякую выгоду что-то теряем .
 
Последнее редактирование:
там от 0, 1 Ома до 0,33-0,47 обычно.
Назначение этих резисторов- уравнять параметры выходных транзисторов, заодно улучшить термостабильность. Хотя, ценой некоторых потерь полезного сигнала. А как иначе, за всякую выгоду что-то теряем .
Ну тогда в УНЧ Лен-б если по 2штуки по 0,5 ом в параллель впихнуть сложновпихуемое тогда норм - по 0,25 ома
 
Сейчас вырисовалась схема Ашника на германии, НЕ Линсли Худ, своё. Результаты убойные. Продолжу возню.Питание 27 вольт, по 13 в на транзисторе. Транзисторы ГТ906, ток покоя 0,72 А. Раскачка П605А с резистором в коллекторе, в схеме 3 транзистора, ООС и по постоянке и по переменке в базу П605, пред будет отдельно, не гальваника.
Сейчас на полную бежит до Мегагерца, потом спад
 
Последнее редактирование:
Мне тут товарищ говорил про резисторы 0,5 ом в эмиттерах ВК, он сказал, что это много - сильно гасит мощность. Говорит достаточно в пять раз меньше.
Так ли это?
Это в отношении биполярного кремния. Где обычная "вилка" этих резисторов 0,1...0,51 Ом.
Для германия лучше выбрать их номинал из диапазона 0,47...2 Ом.
 
Сейчас вырисовалась схема Ашника на германии, НЕ Линсли Худ, своё. Результаты убойные. Продолжу возню.Питание 27 вольт, по 13 в на транзисторе. Транзисторы ГТ906, ток покоя 0,72 А. Раскачка П605А с резистором в коллекторе, в схеме 3 транзистора, ООС и по постоянке и по переменке в базу П605, пред будет отдельно, не гальваника.
Сейчас на полную бежит до Мегагерца, потом спад
В принципе. уже делал такое ранее и выкладывал сюда схемку, добавив повторитель.
Но сейчас хочу на входе чуток получше сделать, оставив полосу повыше. Давно не видел такого синуса чистого на 1 МГц. Супер. И меандр на 400-500кгц почти меандр.
На горячих радиаторах ток ушел с 700ма до 720 . Тоже гут.
 
Это в отношении биполярного кремния. Где обычная "вилка" этих резисторов 0,1...0,51 Ом.
Для германия лучше выбрать их номинал из диапазона 0,47...2 Ом.
Мне изначально советовали при подъёме питания с 12 до 20 вольт ставить резисторы 1 ом
 
В принципе. уже делал такое ранее и выкладывал сюда схемку, добавив повторитель.
Но сейчас хочу на входе чуток получше сделать, оставив полосу повыше. Давно не видел такого синуса чистого на 1 МГц. Супер. И меандр на 400-500кгц почти меандр.
На горячих радиаторах ток ушел с 700ма до 720 . Тоже гут.
Осталось применить на верхнем этаже обычные германиевые тормоза типа П214-215, в пару нижнему скоростному ГТ906, что проделаю "прямщаз" .И получится такая народная схемочка .Неубиваемая.

Сейчас вырисовалась схема Ашника на германии, НЕ Линсли Худ, своё. Результаты убойные. Продолжу возню.Питание 27 вольт, по 13 в на транзисторе. Транзисторы ГТ906, ток покоя 0,72 А. Раскачка П605А с резистором в коллекторе, в схеме 3 транзистора, ООС и по постоянке и по переменке в базу П605, пред будет отдельно, не гальваника.
Сейчас на полную бежит до Мегагерца, потом спад
Ха. Не верится, но факт. С тормозным транзистором П215 в верхнем плече Ашника (внизу ГТ906а) синус без искажения добежал до 600 килогерц, дальше стал плавно падать усилением. . В общем, потихоньку складывается очень интересная конструкция.
В итоге прихожу к отдельному выходному каскаду на трех транзисторах, с ООС низкоомными резисторами, уменьшающими дрейф тока покоя с нагревом.
Останется подключить входной транзистор с согласующим повторителем по причине очень низкого входного у мощника.
В целом получился стабильный простой выходной каскад в режиме А. И если не мучиться идеей грузить его на 4 ома.то остальное будет неплохо.
 
Ха. Не верится, но факт. С тормозным транзистором П215 в верхнем плече Ашника (внизу ГТ906а) синус без искажения добежал до 600 килогерц, дальше стал плавно падать усилением. . В общем, потихоньку складывается очень интересная конструкция.
В итоге прихожу к отдельному выходному каскаду на трех транзисторах, с ООС низкоомными резисторами, уменьшающими дрейф тока покоя с нагревом.
Останется подключить входной транзистор с согласующим повторителем по причине очень низкого входного у мощника.
В целом получился стабильный простой выходной каскад в режиме А. И если не мучиться идеей грузить его на 4 ома.то остальное будет неплохо.
А для мощности повыше попробуйте П210Ш и в низ ГТ813.Очень интересные конечно и неожиданные результаты.
 
А для мощности повыше попробуйте П210Ш и в низ ГТ813.Очень интересные конечно и неожиданные результаты.
нет 210-го. С 806-м попробую. Сейчас прикрутил 215й на радиатор, тянет по минус три до 600 кгц, на 1 МГц падает на 10 дБ. Ток покоя не растет с частотой.
 
С Рождеством всё почтенное сообщество... Счастья и радости!
... а тем временем, на Авито, продают ЖЛХ по схеме Бокарёва, прям так и написал автор... Так что утром в сюжете, вечером в куплете! Идеи АБ овладевают массами... И мне достались куча П215 и ГТ806, разные... Осталось доделать ремонт, доучить всех детей, старшей, с внуком, построить дом, а потом за паяло...
 
Сейчасный макетный вариант стабильнее прочих, но без входной части, выходной хвост. и в таком виде его нужно оставить и потом приделать предусиление +согласование.
Без принудительной термостабилизации схема будет плыть током покоя, частично спасут от этого огромные радиаторы, но они не выполнят задачу на сто проц.
Нежелание связываться с сложными схемами управления заставляет искать простые решения, вроде бы вышел на такое.
 
Нежелание связываться с сложными схемами управления заставляет искать простые решения, вроде бы вышел на такое.
Простые они и звучнее,правда не такие мощные.А недостаток мощности нужно решать повышением КПД АС,как за основу взять статью из Радио : https://ldsound.club/threads/3-x-po...2gd-36-gromkogovoritel-s-povyshennym-kpd.151/
Только на хорошем импорте и на НЧ 4 дина (8-10дюймовых) вместо 2 -х в статье.
 
Печаль... опять высокое выходное?
Да. Просадка сигнала. Но есть нюанс. Схемка пока без глубокой ООС, в будущем заведеи и ее. Станет получше. Другое дело, заточка схемы под низкоомную нагрузку понижением питания и увеличением тока дело гнилое и неправильное. Стократ проще настроить на 16 Ом нагрузки высоким питанием при малом токе выхода и намотать бифиляром автотрансик 2 к 1 по напряжению или 4 к 1 по нагрузке.
 
А я всё ещё стесняюсь говорить вслух, хоть ещё пятнадцать лет назад понял, что проблема транзисторников, как и ламповиков, в моточных изделиях - межкаскадник - фазоинвертор + выходной. Куча вариантов. Или входной фазоинвертор + выходной. Или просто выходной, а два входных на диф выходы цапа. AD1953 и подобные. Ну и для БП минимум два... А лучше 3...
 
А я всё ещё стесняюсь говорить вслух, хоть ещё пятнадцать лет назад понял, что проблема транзисторников, как и ламповиков, в моточных изделиях - межкаскадник - фазоинвертор + выходной. Куча вариантов. Или входной фазоинвертор + выходной. Или просто выходной, а два входных на диф выходы цапа. AD1953 и подобные. Ну и для БП минимум два... А лучше 3...
К счастью, мотается такой межкаскадник практически на кулак, веревкой из свитых проводов разного сечения. Полоса его бежит за сотни килогерц.
 
Да. Просадка сигнала. Но есть нюанс. Схемка пока без глубокой ООС, в будущем заведеи и ее. Станет получше. Другое дело, заточка схемы под низкоомную нагрузку понижением питания и увеличением тока дело гнилое и неправильное. Стократ проще настроить на 16 Ом нагрузки высоким питанием при малом токе выхода и намотать бифиляром автотрансик 2 к 1 по напряжению или 4 к 1 по нагрузке.
Параллелить выходные не вариант?
 
Усилитель Зыкова чем не вариант? Тот же фазоинвертор с разделенной нагрузкой как у Худа. Много конденсаторов? В нынешнее время можно приличные подобрать :).

Усилитель НЧ (Зыков).jpg
 
Последнее редактирование:
Усилитель Зыкова чем не вариант? Тот же фазоинвертор с разделенной нагрузкой как у Худа. Много конденсаторов? В нынешнее время можно приличные подобрать :).
Это да.По приличней -это витамин Q,или что-нибудь от Мэллори,Хунс ,на крайняк Рое или ЭГЦ ,но всё из 70-х.Предварительно отобрав и потренировав.НО!- никаких Элн и тем более Ничиконов,Панасоников и прочей херни.Иначе на СЧ и НЧ кайфа не будет.
 
Сейчас замерил вых каскад с личной короткой оос с базу драйвера.
Выходное 1, 7 Ома, нагрузку в 5 Ом держит нормально.
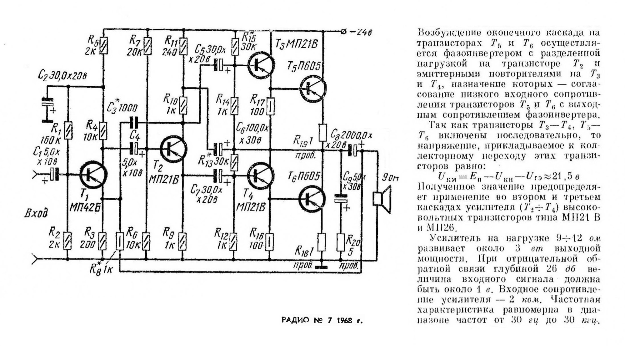
А чтобы вы имели понятие, о чем речь, сейчас скину набросок схемки.
Это макет выхода,но в принципе играет как самостоятельный усилитель.Усиление можно добыть уменьшив резистор 470 ом с выхода повторителя
Сам повторитель сейчас упрощен, выкинул крутилку, база сидит на средней точке делителя из 27 кил вверху и 30 кил внизу.
 

Вложения

  • IMG_20240107_181807_1.jpg
    IMG_20240107_181807_1.jpg
    471.2 KB · Просмотры: 314
За вами Александр не угонишься, только приобретешь одни транзюки, как приподносите схему на других. :)
 
За вами Александр не угонишься, только приобретешь одни транзюки, как приподносите схему на других. :)
Ой, ну что вы! На П605 эта штука тоже сработает, с пониженным до 20 в питанием.
Ток покоя тоже полезно прижать до 0,5 а максимум.
Сейчас тепловая обстановка такова: драйверный транзистор стал нечувствителен к нагреву. ток покоя не растет , если принудительно его подогреть. Выходные доходят с 0,64 А до 0,8А и останавливаются. Радиаторы входят в тепловое равновесие. И резистор гасилка на 5 Ом в этом крепко помогает.
 
Усилитель Зыкова чем не вариант?
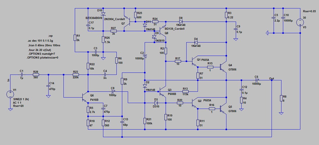
Тем, что он устарел. Вот похожий вариант на нормальных высокочастотных германиевых транзисторах. Частота единичного усиления 1.5 МГц, глубина общей ООС - 36db во всём звуковом диапазоне, первый полюс выше 20 КГц.
 

Вложения

  • Germ_usil.png
    Germ_usil.png
    30.5 KB · Просмотры: 219
Ну я еще и о ГТ813 и ГТ809 :)
На 806-х откатано в самом начале января. Там вообще без вопросов.

Тем, что он устарел. Вот похожий вариант на нормальных высокочастотных германиевых транзисторах. Частота единичного усиления 1.5 МГц, глубина общей ООС - 36db во всём звуковом диапазоне, первый полюс выше 20 КГц.
с резисторами в базе П608-го не перебрато? Тут сотни Ом успокоили гуляку, а у вас сотня ком...
 
с резисторами в базе П608-го не перебрато? Тут сотни Ом успокоили гуляку, а у вас сотня ком...
Это делитель для установки половины питания. Какая гулянка? Сверху управляемый ГСТ который поддерживает стабильным токи всего ВК (ВК охвачен 100% ООС по току), вследствие чего не нужны никакие термодатчики, а также эмиттерные резисторы в выходниках, что положительно сказывается на спектре гармоник.
 
Это делитель для установки половины питания. Какая гулянка? Сверху управляемый ГСТ который поддерживает стабильным токи всего ВК (ВК охвачен 100% ООС по току), вследствие чего не нужны никакие термодатчики.
Ток утечки базы у П608го велик, потому и сомнения. Насчет управления током драйвера с пом источника тока и датчика тока в коллекторе верхнего транзистора все понятно.
Или, пардон. тут не П608. а кт 608?
 
Ток утечки базы у П608го велик, потому и сомнения.
Типовые обратные токи КБ и ЭБ не превышают 9 - 12 микроампер... Не знаю, это надо на практике проверять. Ток фазорасщепителя ~10mA, нагрев небольшой, думаю проблем быть не должно. Кремниевый - только управляемый ИТ.
 
Типовые обратные токи КБ и ЭБ не превышают 9 - 12 микроампер... Не знаю, это надо на практике проверять. Ток фазорасщепителя ~10mA, нагрев небольшой, думаю проблем быть не должно. Кремниевый - только управляемый ИТ.
Как в том анекдоте про ветеринара на приеме у терапевта: На что жалуетесь?
-Ууууу.Как все у вас просто....
Так и я .Намудохался с германием , плутая в трех соснах вых каскада JLH. А тут наворот, но вроде бы все схвачено. Вот и думай, куда двигаться.
 

Последние сообщения

Статистика форума

Темы
3,307
Сообщения
263,625
Пользователи
2,548
Новый пользователь
Александр Н.
Назад
Сверху Снизу