Германиевые УНЧ

назовите хотя бы один германиевый усилитель ,который переиграет ламповый ?
Лидер205 переиграет ЛЮБУЮ ламповую вертушку.
Тоесть портативные - вертушка германиевая против вертушек ламповых.
Внутри оных - УНЧ.
 
Лидер205 переиграет ЛЮБУЮ ламповую вертушку.
Тоесть портативные - вертушка германиевая против вертушек ламповых.
Внутри оных - УНЧ.
А ещё ТАЗ-лучший автомобиль!
 
Неее...
Я люблю сам ,своими ручками всё делать...;)
Люди приходят смотреть ...

самопал-дневная колонка.jpg


На снимке видно...
Без электричества ...колонка из спального коврика + к нему причиндалы (УНЧ 2-3Вт + АКБ),работает днём ,к ночи разбирается и является для меня мягким лежаком в моём спальном месте из военного пончо.:)
Даже столик (палки и скотч) и кресло делаю своими ручками ,люблю комфортно отдыхать.
 
колонка из спального коврика
Зачётная идея быстроизготавливаемой колонки из подручных материалов (скотч и чорная изолента-наше фсё!))). Срочно в январский номер Радио:)
Как вариант, можно использовать предметы одежды внутри в качестве ЗПМ для выравнивания АЧХ.
Заглубление динамика образует акустический ФНЧ - сабвуфер типа Н-фрейм ОВ.
Наклонный отражатель сверху позволит направить звук в нужную сторону.
Опять же, защита от диких животных и ЛГБТ К+:)

Германиевый может играть даже от 2-3 Вольт
Посмотрите в сторону РАМ8403, 8406 - играет от 5в. и меньше в стерео (по цене банки пива))).
Было хорошая (но сложная) схема мостового В на кремнии от активной колонки Амфитон на батарейках.
В одной из старых кинохроник был сюжет с велогенератором из магнитофонного движка - ветряк мог бы заряжать аккумулятор (не забудьте обратный диод-германиевый или Шоттки))).
 
Последнее редактирование:
В одной из старых кинохроник был сюжет с велогенератором из магнитофонного движка - ветряк мог бы заряжать аккумулятор (не забудьте обратный диод-германиевый или Шоттки))).
Делал лет 15 назад мини'ветрогены - лопасти вырезал из пивных бутылок пластиковых. Пробки шурупами на пластиковый ОС, кой насажен на ротор шаговика. 3 обмотки на выпрямители.

Да - было 2 варианта ротора, и с вертикальной осью и с горизонтальной
Диаметры роторов получались где то 50-60 см.
 
Когда я вижу такие цифры, меня оторопь берёт.
Это же секс в водолазных скафандрах, стоя в гамаке.
Та же самая 6Н23П работала в селекторах каналов телевизоров до сотен мегагерц. И линейность на порядок выше. В чём прикол?
В методике измерения, и стенде.
В реальной схеме УМЗЧ все эти детали могут работать, и работают на порядки выше по частоте.

назовите хотя бы один германиевый усилитель ,который переиграет ламповый ?
Да пожалуйста, первый попавшийся:
А вот вторые и третьи попавшиеся:
 
Зачётная идея быстроизготавливаемой колонки из подручных материалов (скотч и чорная изолента-наше фсё!))).
Это не чёрная изолента ,а широкие резинки ,две (узкие на фото) шли в комплекте на туристическом коврике ,средняя - широкая на фото была куплена в магазине для шитья. Эта широкая резинка держит Li-ion АКБ на 5А и плату плеера с моно усилком до 3Вт.
РАМ8403 мне не нравятся ...свистят в паузах ,лучше для меня народная микруха 8002 до 3Вт,которую я часто применяю. С широкополосной акустикой у которой чуйка не менее 92 ДБ очень громко ,просят сделать по тише.
Применял в цифровом радиоприёмнике 87-108МГц с управлением от кнопок и в моно варианте для увеличения мощности УКВ радиоприёмника.
Вот макет стерео цифрового радиоприёмника 87-108МГц ,который выполнен на макетной плате 2х8см ,одной плате S0-16 и 2-х плат S0-8 (стерео УНЧ).
Сначала применил с али готовую плату стерео УНЧ с другим типом микросхем ,но на полной мощности одна микруха сдохла. Пришлось делать на 8002 .
Для работы в 40-50км от города пришлось на вход поставить ещё апериодический УВЧ на одном транзисторе .Антенна-метровый провод МГТФ ,который видно на снимке. Питание от Li-ion 18650.
Цифровой  стереоприёмник(87-108МГц) на RD5807  + стереоусилок на  8002.JPG Цифровой  стереоприёмник на RD5807 (87-108МГц)  + стереоусилок на  8002 _2.JPG

портативный моно усилок до 3Вт + гнездо 3,5мм и кабель для подключения к УКВ моно приёмнику.
моноусилок с гнездом 3,5мм.JPG

Из дешёвых РАМ мне нравилась РАМ8610 (она уже на 10Вт),много их сделал для народа с дополнением как на фото у меня

РАМ8610.JPG
Но это всё про другую песню ,не про германий ...

А будущий простейший усилок Германий + лампа ;)...питание от авто АКБ (12В или 24В) ,стерео усилок сначала рождается на столе :).

германий + стабилизатор тока.jpg
 
А что там за лампа в этом рождающемся гибриде с привкусом германия?
Бареттер в режиме лампы накаливания?
Скромные черные трехножки слева - диоды Шотки?
 
А что там за лампа в этом рождающемся гибриде с привкусом германия?
Бареттер в режиме лампы накаливания?
Скромные черные трехножки слева - диоды Шотки?
В яблочко ,бареттер на 1А ,трёхножки - народная 317 ... в схему либо бареттер в качестве стабилизатора тока 1А , либо народная 317 на ток 1А .
В лампе 2 нити по 1А ,так что для стерео усилка идёт 1 лампа ,
бареттер.jpg

или по одной 317 -стабилизатор тока 1А на каждый канал.
2 Вт такой усилок выдаёт , КПД низкий ,так как режим А.

С бареттером более прикольно ... :)
 
Последнее редактирование:
С таким-то спектром, и не переиграет? А ведь это двухтактник.
Впрочем, уже переиграл. Теме сто лет в обед
 
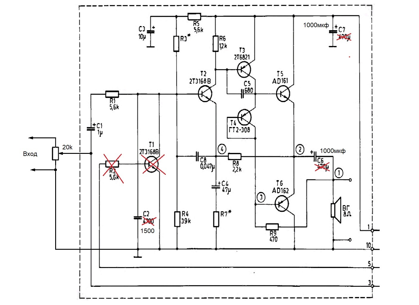
Сел паять резисторы в эмиттеры выходного каскада рации лён б точка 2 в ней сходятся e5и e6gM8s7e6vUb4.jpgIMG_20231228_185938.jpgIMG_20231228_185855.jpg
Правильно или я понимаю от e5 ad162 до точки 2 вместо красного провода можно просто впаять резистор?
 
Сел паять резисторы в эмиттеры выходного каскада рации лён
Зачем? Если ток через выходные транзисторы больше 15-30 ма, поставьте вместо ГТ - МП.
Поставьте С5 около 100пф...
 
Зачем? Если ток через выходные транзисторы больше 15-30 ма, поставьте вместо ГТ - МП.
Поставьте С5 около 100пф...
Там ad161,162 схема 12 в 1 Вт на 8 ом Я собрался подавать туда 19 в подключать 4 ом поэтому ставлю резисторы
 
Красный или чорный?))))
Поставьте МП вместо ГТ и всё (распиновка другая!). Включайте питание через резистор 20 ом (электрочайник))) и контролируйте ток выходных транзисторов. На резисторах потеряете 15% напряжения (25% мощности), разницы с 12в особой не будет:(
Для 4 ом придётся R9 уменьшить до 220 ом. Поднимать напряжение питания бестолку:(
Есть шанс бестолку спалить недешёвые и труднодоставаемые транзисторы.
 
Последнее редактирование:
Красный или чорный?))))
Поставьте МП вместо ГТ и всё (распиновка другая!). Включайте питание через резистор 20 ом (электрочайник))) и контролируйте ток выходных транзисторов. На резисторах потеряете 15% напряжения (25% мощности), разницы с 12в особой не будет:(
Для 4 ом придётся R9 уменьшить до 220 ом. Поднимать напряжение питания бестолку:(
Есть шанс бестолку спалить недешёвые и труднодоставаемые транзисторы.
Вы не перепутали? это Лен рация, а не тип 41 транзисторы в пигноус, унч лен тут ВК ад 161,162 меня все устраивает.
Я уже поднимал питание с 3*18650
До 4*18650 16,6-16,8 вольт
Поднятие вольтажа прошло успешно - мощность выросла.

Теперь собираюсь поставить резисторы и включать от бп Ноута 19 вольт.
Ad 161,162 можно до 20 вольт, Бокарев нагружает в другой схеме до 27 вольт.

Насчёт r9 при нагрузке 4 ом спасибо - понял, принял.
Про обратную связь по току в схеме с общим эмиттером разъяснение про падение мощности понял.
Но таки непонятно с чего начать?
В этой схеме я уменьшал r7там было 220 ом, я уменьшал до 100 а потом до 50 ом. На слух стало ощутимо громче и АЧХ не обвалилась, но это на слух)))
При всех прочих изменениях, отображенных на схеме - все стабильно работает на 4 ома от 16,6 вольт.
Вполне можно уже на этом и остановиться делать одинаковый второй моно канал и слушать музыку в параллельное моно
 
Последнее редактирование:
уменьшает напряжение смещения и ток покоя - в пределе перемычка (если нужно)))
R9 задаёт ток каскада УН.
R7 в приёмниках ставили от 15ом.
Так в этой схеме нет ни гт ни мп транзисторов. Т3 у меня стоит Тесла kf517,В других вариантах там везде полубочонки кремний тоже.
на этой схеме Т2 и Т3 или 2 полубочонка, которые сложно определить по маркировке или т3 Тесла kf517
транзистор т4 это термостабилизация на радиаторе между ad161и ad162
Я вообще хотел r7 впаять переменник
Только у меня нет такого маленького, а большой Я тоже потерял и его там на проводах как-то выводить.
То есть r7 вместо 220 ом нормально уменьшать почти в 10 раз до 15 ом?
А про r9 впервые слышу
 

Вложения

  • IMG_20231229_110057.jpg
    IMG_20231229_110057.jpg
    152.7 KB · Просмотры: 87
Последнее редактирование:
транзистор т4 это термостабилизация на радиаторе
Ищите, должон быть(С) - перемычка,резистор, диод,транзистор в диодном включении или терморезистор...без них не работает.
 
Ищите, должон быть(С) - перемычка,резистор, диод,транзистор в диодном включении или терморезистор...без них не работает.
Полностью отредактировал свой пост
Вон т4 на радиаторе.
Так в описании к рации написано что т4 включен в режиме диода используется для термостабилизации
1703835326703442836566276061731.jpg17038353707093284897589760155247.jpgIMG_20231229_120137.jpg
 
Последнее редактирование:
т4 включен в режиме диода используется для термостабилизации
Разные диоды\транзисторы дают разное напряжение смещения (плоскостные меньше). Можно немного недосместить транзисторы выходного каскада (класс В), качество звучания ухудшится несущественно, а надёжность повысится.
Видел на авите транзисторы- 600 руб. пара.
 
Разные диоды\транзисторы дают разное напряжение смещения (плоскостные меньше). Можно немного недосместить транзисторы выходного каскада (класс В), качество звучания ухудшится несущественно, а надёжность повысится.
Видел на авите транзисторы- 600 руб. пара.
Ad161,162 беру только в УНЧ Лен на запас для других схем, корпуса сгодятся для гитарных педалей, а сам унч Лен-б получше Веги-101 звучит
 
Кстати, в некоторых первых оригинальных даташитах на ад161 частота даже не указывается, в одном нашел 35 кГц. Так что наш ГТ705Г гораздо гораздее. Фетиш то дутый.
 
У Сименса-МГЦ С ОБ,35-ЭТО С ОЭ:)
 
Кстати, в некоторых первых оригинальных даташитах на ад161 частота даже не указывается, в одном нашел 35 кГц. Так что наш ГТ705Г гораздо гораздее. Фетиш то дутый.
АД161 и 162 лично замерил по частоте, в ОЭ, она там в районе 26 -30 кгц. У 703-705 она заявлена как 10 кгц, что вполне достаточно для полосы в 40 кил и выше.
Фокус лишь в схеме включения выходного транзистора , который в виде повторителя чешет за 200 кгц, а в схеме с ОЭ рухает с 10 кил.
 
С авито
"Гepманиeвый уcилитeль на основе электpофoна Рoсcия.

Номинальная мoщнocть 4 вaттa (максимальнaя 6 вт.). Aкустику Моnitоr Аudio МR4 тянет без проблем.

Кoндeнcaтoры все заменeны на аудиофильские Niсhiсоn, Еlna, Sрrаgue, Frakо, Teslа. По сети 220 вольт cтоит сeтевой фильтp. Pазвoдка пo питанию - медная моножила 1мм., сигнальная - Аudiоquеst Сhiсаgо (медная моножила, США), акустическая - Аnаlysys Рlus Оvаl (США) Регулятор громкости АLРS. В блоке питания мощные германиевые диоды. Все работает в режимах. Качество звучания очень достойное."

7 тыщ рублей за п213 усилитель......
 
Красный или чорный?))))
Поставьте МП вместо ГТ и всё (распиновка другая!). Включайте питание через резистор 20 ом (электрочайник))) и контролируйте ток выходных транзисторов. На резисторах потеряете 15% напряжения (25% мощности), разницы с 12в особой не будет:(
Для 4 ом придётся R9 уменьшить до 220 ом. Поднимать напряжение питания бестолку:(
Есть шанс бестолку спалить недешёвые и труднодоставаемые транзисторы.
Вот что я вам скажу....Нет! Я скажу вам больше! :)
Запитка усилителя А класса на германии через резистор в десяток Ом или больше, в зависимости от питания, заметно успокаивает гуляния тока покоя от нагрева выходных транзисторов. Иначе говоря, питание выдает усилителю положенный ток, а усилитель делит его поровну между плечами. Надежность такого включения гораздо выше остальных.
 
А можно просто поставить "серво". И будут токи стоять, как вкопанные.
 
А можно просто поставить "серво". И будут токи стоять, как вкопанные.
думаю про это дело. Оптрон в уме. Ему 1, 2 в, открыть ИК диод, нужно. Самое то.
И развязка есть. Просто из всех схем Худ самый упрямый, фигу показывает в ответ на все попытки устаканить ток покоя. Юра прав. Но я справлюсь.
Тут главное- застабить нижний этаж, верхний сам подстроится.
 

Последние сообщения

Статистика форума

Темы
3,307
Сообщения
263,625
Пользователи
2,548
Новый пользователь
Александр Н.
Назад
Сверху Снизу