Германиевые УНЧ

выкинуть из схемы тормоза в виде МП10 , за ними вылетит куча ускоряющих и тормозящих корректирующих емкостей.
Это так не делается: вылетит. Всё равно, как распредвал из ГРМ выкинуть, тогда клапана не нужны - машина лучше и поедет.
Только в симуляторе рассчитывается величина всех элементов коррекции, и тут, как я вижу, сама матрица (расположение) коррекции верные.
 
Первый каскад усиления напряжения выполнен на П416, второй каскад усиления напряжения выполнен на верхнем П701,который нагружен на вольтдобавку в виде R8+R9+C5. Далее выходной двухтактный повторитель на транзисторах разной проводимости - сверху П605, внизу П701. Б-Э переходы МП41 используются в качестве диодов смещения выходного каскада. Напряжение обратной связи подаётся в эмиттер первого транзистора - классический тосник...

Тут у нас 2х полярное питание
Так, а подскажите мне вариант вот выкинуть всю эту порнографию 17081595308788322548577391079016.jpg
И поставить взамен вот такой транс17081596041078582200884022334359.jpg
От компьютерных колонок microlab 2.1 (стерео плюс сабвуфер)
Четыре штуки tda2030
Там смотрю операционник стоит у которого плюс-минус 22 вольта вроде как ТС 40-6 ватт на 40
А этот ш-образный ватт на 30?
 
Последнее редактирование:
Уже не актуально продал Микролаб
 
Радянська ширнепортебна схемотехніка безглузда і безжальна:cry:
Які транзистори були, на тих і змайстрували. Рига-104 випуск починаючи з доісторичного 1973 року. Тоді з кремнієвими рпр транзисторами для ширнепотребу була напряжонка. Сьогодні ні хто не заважає замінити Т1 на відповідний кремнієвий з усіма супутніми доопрацюваннями.
А те, що Т2 перед Т3 поставили, не пожлобились, молодці.
А в УНЧ-П на вихід, після регулятору тембрів, проситься емітерний повторювач на тому ж КТ315.
От тоді стане не тільки "красівоє", але і "пріятно звучащеє".
 
Последнее редактирование:
Советская ширнепортебная схемотехника бессмысленна и безжалостна:плакать:
Какие транзисторы были, на тех и смастерили. Рига-104 выпуск начиная с доисторического 1973 года. Тогда с кремниевыми рпр транзисторами для ширнего потребления была напряженка. Сегодня ни кто не мешает заменить Т1 на соответствующий кремниевый со всеми сопутствующими доработками.
А то, что Т2 перед Т3 поставили, не пожлобились, молодцы.
А у УНЧ-П на выход, после регулятора тембров, просится эмиттерный повторитель на том же КТ315.
Вот тогда станет не только "красивое", но и "приятно звучащее".
А что с преампом там? он через транзистор и там идёт падение напряжения с 12 до 5 вольт
 
2 года в СА радовал звуком,3ГД-32? Ловил замечательно в ЦГВ.
 
запомнился приемник неважным звучанием
Да, неудачный был аппарат. Ленинград-010-стерео запомнился худым приёмом АМ: инженеры вставили туда активный детектор на дискретном ОУ с ООС

1708784060676.png


а он усиливал ПЧ с перегрузкой каскадов и страшными интермодами. Ещё и постоянка от выпрямления ПЧ корёжила режимы. Такой приёмник испортили.

Радянська ширнепортебна схемотехніка безглузда і безжальна
То же самое могу сказать и про импорт. Оочень редко есть что-то реально толковое.

1708784309862.png


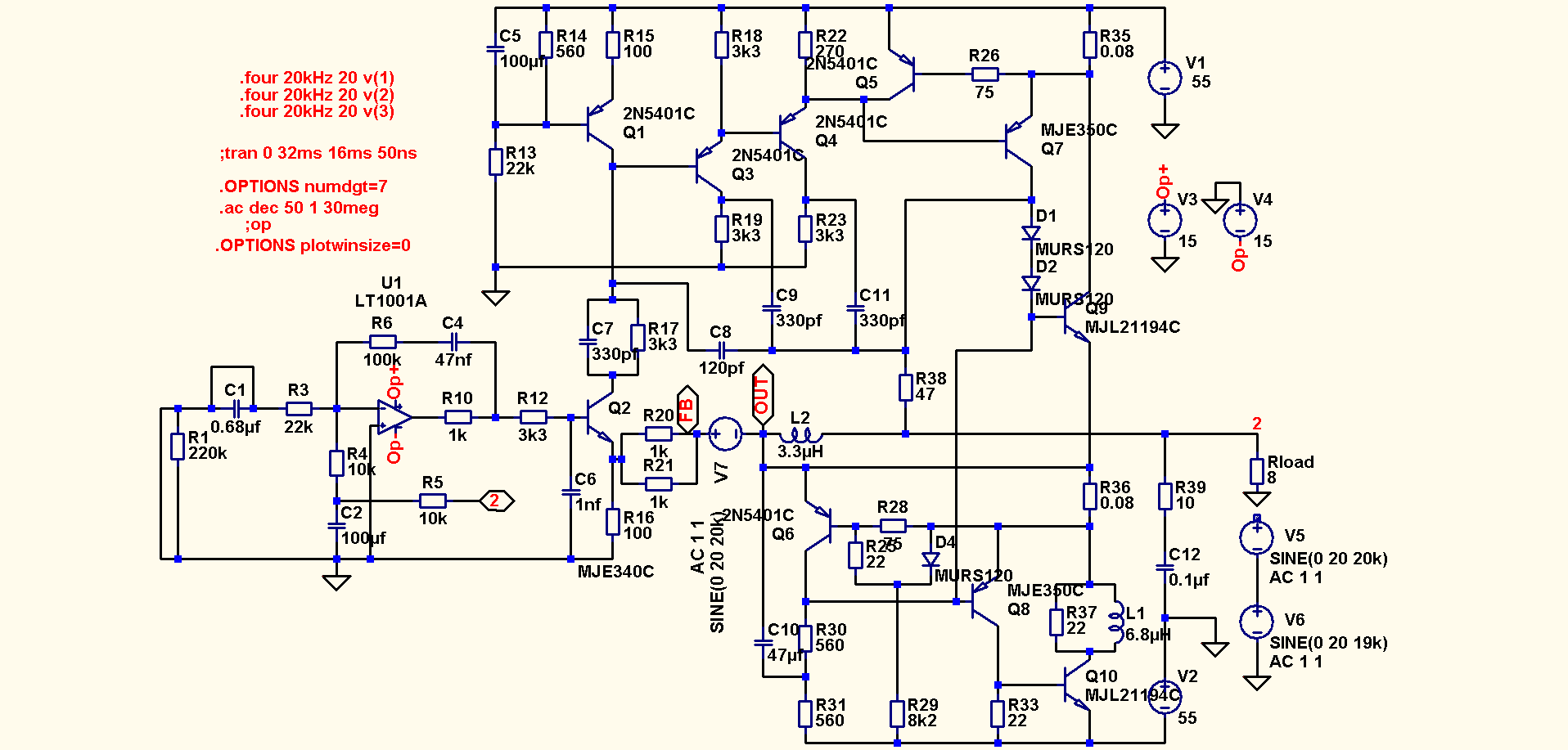
Вот схема "Dual cv 1460 ". Можешь пояснить мне назначение R29 2,2 кОм меж коллекторами входного дифа, если не ухудшение параметров и звука усилителя мощности?
А диодов Д11Д13?

Не говоря уже за приснопамятный Квод, самый страшный питсылювач в мире.
Так шта и импорт делали тупые, дипломы купили за сало (или что там у них копировалось: маракуйя?)
 
Не говоря уже за приснопамятный Квод, самый страшный питсылювач в мире.
Вы его слушали, Квод 405 или Квод 909? Я делал схему 909 многократно: звучание (не взираю на посредственные, по современным меркам, параметры) отличное, повторяемость тоже отличная. Наверное вы стороник микропроцентов по Kr, и думаете, что в основном этот параметр определяющий. Ан нет.
 
1708791517789.png

1708791562231.png

стороник микропроцентов по Kr
Я просто не понимаю, как вам удаётся слушать усилитель без ООС на 20 Гц.
Вот честно наворованные на дий.коме модели Кводов. Нет там 909-го, но сам принцип тот же, и модель 909-го сделать нетрудно. Вот что она даст:

1708792017086.png


Ток коллектора Q7 на фоне белого входного сигнала. Мощнейшие искажения.

1708792117544.png


Интермоды на выходе 405-го классического Квода: 3%.
Отчего так?
Люди, которые его клепали, по бедности своей не имели спектроанализаторов. Они взяли схему, пригодную, скорее, для управления электромоторами, и применили её в звук.
Было весело: Кг мал.

Но музыка состоит из сигналов разных частот, вот в чём проблема-то. Хорошие усилители пропускают их, не смешивая, а плохие выдают суммарные и разностные звуки, интермоды, на каждое сочетание частот, сколько бы их пар там ни было.

И вот эти интермоды в Кводе немного не те: 3% по интермодам 18-21к. Там страшные звуки на ВЧ должны быть, сплошное шипение: тш-тш на тарелочках-треугольниках (муз. инструменты такие).

1708792421846.png

Видишь эту точку? Это - вход транзисторной части Квода.

1708792477373.png


Уже на входе - вот такие интермоды.

1708793105176.png


Интермоды на 19 + 20 Гц. Даже тут море искажений: 0,3%.

Предваряя все вопросы по точности симулятора: она идеальна аж до -140 дБ.
По крайней мере, 0,001% (одну тысячную) и больше он считает безукоризненно.

Меня мало чем можно удивить, но вот эта верность аглицким сибилянтам меня потрясает.
Есть много гораздо лучших усилителей.
 

Вложения

Последнее редактирование:
Включился Я в кина17105914758226873690312519397329.jpgповский усилок ломо перегруз по входу огроменный
Подключил я динамик 8 ом
Невозможно слушать ни музыку ни гитару ничего ибо по входу жуткий перегруз причём динамик ещё так хрипит как будто динамик спалили такие плохие искажения хотя всё рабочее17105915489282064792692971460348.jpgкакой из этих земля я не помню большая дырка или маленькая.
Какого сопротивления нагрузку включать я тоже не помню вроде было два динамика по 16 итого 8 ом в общем свои 10 ватт он похоже выдаёт но его надо ещё уметь готовить.
Весь перебрать и сделать делитель на входе.
на слух вход этот оптический по импедансу как микрофонный
 
Последнее редактирование:
Включился Я в кинаповский усилок ломо перегруз по входу огроменный
В соседнее гнездо включаться надо. Там вход звукосниматель. А левый это магнитная головка или оптический датчик. Если память не изменяет, то штырьки 2-3.
 
В соседнее гнездо включаться надо. Там вход звукосниматель. А левый это магнитная головка или оптический датчик. Если память не изменяет, то штырьки 2-3.
Все штырьки протыкал нету сигнала

Поиграл что-то в комбик эскорт с гитарным динамиком понравилось, но надо куда-то впендюрить предусилитель17109369611504015304956103572415.jpg
На не5532 для 2 го канала чтоб в один вход гитара, а в другой минусовка и каждый раздельно регулировался, вернее гитара с педали на процессоре и мастер громкостью комбика
А на преампе своя громкость
Вопрос куда паять преамп подскажите
 

Вложения

  • IMG_20240320_161520.jpg
    IMG_20240320_161520.jpg
    474.5 KB · Просмотры: 181
Поиграл что-то в комбик эскорт с гитарным динамиком понравилось, но надо куда-то впендюрить предусилительПосмотреть вложение 91659
На не5532 для 2 го канала чтоб в один вход гитара, а в другой минусовка и каждый раздельно регулировался, вернее гитара с педали на процессоре и мастер громкостью комбика
А на преампе своя громкость
Вопрос куда паять преамп подскажите
В Эскорте три входа с нарастающим уровнем сигнала, внизу от 7 милливольт, то есть со звукосъема напрямую, или с микрофона, выше десятки милливольт, а выше-сотни милливольт, с какого-нить магнитофона или сидюка. А ежели подать сигнал на третью ногу разъема вместо первой, то можно одновременно смешивать прям на входе сигналы охеренно разного уровня, сотни и единицы милливольт.
Тут в Эскорте применили красивую и полезную схему так наз инвертирующего сумматора, собранного на двух транзисторах Т1 -Т2, и резисторе R10 , он задает усиление по входам. И на какой вход втыкается, то и получается . Одновременно сигналы смешиваются на входе. Типа, микшерский пульт за пятак.
 
Последнее редактирование:
В Эскорте три входа с нарастающим уровнем сигнала, внизу от 7 милливольт, то есть со звукосъема напрямую, или с микрофона, выше десятки милливольт, а выше-сотни милливольт, с какого-нить магнитофона или сидюка. А ежели подать сигнал на третью ногу разъема вместо первой, то можно одновременно смешивать прям на входе сигналы охеренно разного уровня, сотни и единицы милливольт.
Тут в Эскорте применили красивую и полезную схему так наз инвертирующего сумматора, собранного на двух транзисторах Т1 -Т2, и резисторе R10 , он задает усиление по входам. И на какой вход втыкается, то и получается . Одновременно сигналы смешиваются на входе. Типа, микшерский пульт за пятак.
Ни***ти там такого нетути.smile_11
Там лише більш складний, ніж обписав дяько Бокарьов, подільник рівня вхідного сигналу від 400 до 7 мілівольт, в залежності до якого з контактів якого роз'єму вчепитись. Дивіться краще, або перемалюйте і все стане зрозуміло. Але, жодного суматора, чи мікшера там немає, ані за п'ятак, ані даром.
Все штырьки протыкал нету сигнала

Поиграл что-то в комбик эскорт с гитарным динамиком понравилось, но надо куда-то впендюрить предусилительПосмотреть вложение 91659
На не5532 для 2 го канала чтоб в один вход гитара, а в другой минусовка и каждый раздельно регулировался, вернее гитара с педали на процессоре и мастер громкостью комбика
А на преампе своя громкость
Вопрос куда паять преамп подскажите
Я би спробував подавати сигнал з вихода цього китайського чуда на контакти 3 і 2 Гн3, але не перепутайте, 2 то занальний провід.
Як не сподобається, викинув би весь той подільник на непристойне слово, а сигнал подав би на регулятор гучності підислювача, розвернувши його з позиції "раком" до позиціїї "боком", або, навіть усунув і його бідолаху, а сигнал від киточуда подав би прямісінько на С1
 
Ни***ти там такого нетути.улыбка_11
Там лишь более сложный, чем описал дядя Бокарев, подельник уровня входного сигнала от 400 до 7 милливольт, в зависимости от какого из контактов какого разъема зацепиться. Смотрите лучше, или перерисуйте и все станет ясно. Но ни одного сумматора, или микшера там нет, ни за пятак, ни задаром.

Я бы попытался подавать сигнал с выхода этого китайского чуда на контакты 3 и 2 Гн3, но не перепутайте 2 то зональный провод.
Как ни понравится, выбросил бы весь тот подельник на непристойное слово, а сигнал подал бы на регулятор громкости усилителя, развернув его с позиции "раком" до позиции "стороной", или даже устранил и его беднягу, а сигнал от киточуда подал бы прямо на С1
Там и так лучше сигнал идёт на гн-3 меньшее искажений но надо всё равно ставить делитель


И все же надо два независимых канала
Общий мастер будет регулировать гитару а мастер на преампе будет регулировать минусовку ещё проблема в том что при усилитель стерео куда девать второй канал чтобы он не ловил наводки



Ещё все эти пятиштырьковые разъёмы как-то хитро запитаны там все 5 штырьков задействованы какие-то провода идут в в оплётке какие-то без

Я в смысле того что пять Дин надо ведь менять на джек моно а это всего лишь земля и сигнальный

На концерттный304 как поменять всё это безобразие просто на моно Джек?
 

Вложения

  • IMG_20240320_221534.jpg
    IMG_20240320_221534.jpg
    436.9 KB · Просмотры: 72
  • IMG_20240320_221544.jpg
    IMG_20240320_221544.jpg
    444.8 KB · Просмотры: 83
Последнее редактирование:
Ни***ти там такого нетути.smile_11
Там лише більш складний, ніж обписав дяько Бокарьов, подільник рівня вхідного сигналу від 400 до 7 мілівольт, в залежності до якого з контактів якого роз'єму вчепитись. Дивіться краще, або перемалюйте і все стане зрозуміло. Але, жодного суматора, чи мікшера там немає, ані за п'ятак, ані даром.

Я би спробував подавати сигнал з вихода цього китайського чуда на контакти 3 і 2 Гн3, але не перепутайте, 2 то занальний провід.
Як не сподобається, викинув би весь той подільник на непристойне слово, а сигнал подав би на регулятор гучності підислювача, розвернувши його з позиції "раком" до позиціїї "боком", або, навіть усунув і його бідолаху, а сигнал від киточуда подав би прямісінько на С1
да, не спорю, зевнул и не увидел на схеме С3, который убирает ООС на входе, потому и не сработает сумматор. Но я сделал бы именно так, как задумано , схема такая была в Радио за 70-е, предусилитель сделан на микросхеме 140УД1, три входа с разной чувствительностью.
 
Шмелёв, и даже наборы выпускали:)
делал пару раз, расстроен неважным странным звуком собачьего регулятора тембра .
Настроить как надо тогда не было приборов . А сама идея хороша .
 
Я бы попытался подавать сигнал с выхода этого китайского чуда на контакты 3 и 2 Гн3, но не перепутайте 2 то зональный провод.
Как ни понравится, выбросил бы весь тот подельник на непристойное слово, а сигнал подал бы на регулятор громкости усилителя, развернув его с позиции "раком" до позиции "стороной", или даже устранил и его беднягу, а сигнал от киточуда подал бы прямо на С1
Это понятно,
Но вход гн3 меня устраивает, и мне нужен второй вход со своего преампа нужна точка, куда втыкать преамп.
Основной вход гн3 под гитару, а вход с преампа под минусовки причём выход с преампа надо сделать моно.
ЕщёНадо точку где есть половина питания 12,5 в чтобы оттуда взять питание для преампа
 
Высоченная чувствительность Эскорта видимо задумана для работы с микрофона или гитарного снимателя напрямую.остальные источники давятся делителем, что не есть правильно. шумит сильно.
 
Вот например+ 15,5 вольт а минус откуда взять

Высоченная чувствительность Эскорта видимо задумана для работы с микрофона или гитарного снимателя напрямую.остальные источники давятся делителем, что не есть правильно. шумит сильно.
Я его вчера протестировал играть под минусовки и звучит очень круто
 

Вложения

  • IMG_20240321_084925.jpg
    IMG_20240321_084925.jpg
    324.1 KB · Просмотры: 139
Вот например+ 15,5 вольт а минус откуда взять
запитать ваш новый девайс напрямую от данной схемы во-первых, невозможно. а во-вторых сложно. :) земли обоих устройств под разным потенциалом.
 
запитать ваш новый девайс напрямую от данной схемы во-первых, невозможно. а во-вторых сложно. :) земли обоих устройств под разным потенциалом.
Ага
Виктор СавиновАлександру
Александр, Вам надо изучать радиотехнику . И тогда Вам было бы понятно - что плата на микросхемах имеет питание плюсовое ( минус на земле ) .
А усилитель в комбике - имеет питание МИНУСОВОЕ ( плюс на земле ).
И когда Вы подключите эту свою плату и соедините её с усилителем комбика - произойдёт короткое замыкание по цепи питания .
Для этой платы надо делать независимый блок питания ( если хотите вставить её в этот комбик ) .
 
Ага
Виктор СавиновАлександру
Александр, Вам надо изучать радиотехнику . И тогда Вам было бы понятно - что плата на микросхемах имеет питание плюсовое ( минус на земле ) .
А усилитель в комбике - имеет питание МИНУСОВОЕ ( плюс на земле ).
И когда Вы подключите эту свою плату и соедините её с усилителем комбика - произойдёт короткое замыкание по цепи питания .
Для этой платы надо делать независимый блок питания ( если хотите вставить её в этот комбик ) .
Мысли были такие же точно, но мне было лень тюкать кнопки, выразился короче.
 
Мысли были такие же точно, но мне было лень тюкать кнопки, выразился короче.
Использовать понижайку с aliexpress можно или нет?
Ну например взять сначала со схемы выпрямленные 25,5 в и понизить до 12 в
Или это не будет являться независимым питанием?
 
Последнее редактирование:
Использовать понижайку с aliexpress можно или нет?
Ну например взять сначала со схемы выпрямленные 25,5 в и понизить до 12 в
Или это не будет являться независимым питанием?
Запитать каждое устройство своим питанием, после этого их можно соединять по звуку.Но .
Вы не можете минусовое питание понизить и дать его на устройство с плюсовым питанием.
 
Запитать каждое устройство своим питанием, после этого их можно соединять по звуку.Но .
Вы не можете минусовое питание понизить и дать его на устройство с плюсовым питанием.
Тогда я могу до выпрямителя взять с 220 и воткнуть обычный блок импульсный 220AC - 12 вольт dc, только не втыкать его снаружи в розетку, а сделать его внутри
Так пойдет?
 

Статистика форума

Темы
3,308
Сообщения
263,698
Пользователи
2,548
Новый пользователь
Александр Н.
Назад
Сверху Снизу