Германиевые УНЧ

та даже на железе все хорошо должно быть провод тонкий тк дарлингтоны раскачивать много мощи не надо.зато шунтировать для подавления резонансов при тонком проводе пэлшо 0,06 тоже не особо нужно,с оос можно в АВ и главное полоса у обоих плеч 150кгц! при п215214 автотранс до 500кгц полоса а дросселем еще шире тк нагрузка напрямую на эмиттерах
 
та даже на железе все хорошо должно быть провод тонкий тк дарлингтоны раскачивать много мощи не надо.зато шунтировать для подавления резонансов при тонком проводе пэлшо 0,06 тоже не особо нужно,с оос можно в АВ и главное полоса у обоих плеч 150кгц! при п215214 автотранс до 500кгц полоса а дросселем еще шире тк нагрузка напрямую на эмиттерах
Про 500 кил не скажу, а в верхнем этаже Худа на германии - в паре с шустрым Сименсом внизу- наш П215й тянул до 200кгц.
 
Последнее редактирование:
500 кил это автотранс 2:1
 

Вложения

  • автотранс дроссель.png
    автотранс дроссель.png
    15.2 KB · Просмотры: 98
500 кил это автотранс 2:1
сКАЖЕМ, мотануть выходной автотрансик да без подмагнитки дело плевое. А раскачку взять не от межкаскадника, а с транзисторной схемки по обычному варианту с разделенной нагрузкой, например.
 
Про 500 кил не скажу, а в верхнем этаже Худа на германии в паре с шустрым Сименсом внизу наш П215й тянул до 200кгц.
в худе вниз полевик поставить лучше и термостабильность выше тк он ток задает и напряжение на коллекторе первого каскада больше а значит больше ток и усиление можно 2sk170 в первый каскад
 
в худе вниз полевик поставить лучше и термостабильность выше тк он ток задает и напряжение на коллекторе первого каскада больше а значит больше ток и усиление можно 2sk170 в первый каскад
Давно так сделано и забыто. )) https://www.salonav.com/arch/2023/09/termostabilnyj-usilitel-linsli-xuda-na-germanii.htm
 
электролит конский и термистор нелинеен очень,а полевик термостабилен
 
электролит конский и термистор нелинеен очень,а полевик термостабилен
Нелинеен на десятках мВ сигнала- еще поспорю, а насчет термостабильности полевика- все именно так .
В итоге схема выродилась в эмиттерный резистор на 1 Ом в виде куска провода из манганина , намотанной на термик в базе выходного германца.
 
Последнее редактирование:
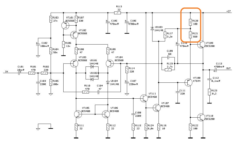
вот так еще можно модулировать нижнее плечо,а диод термо стаб и резик в эмиттере тоже,причем Ку предвыхода вырастет

нижнее плечо работает с ОБ
 

Вложения

  • термостабилизация.png
    термостабилизация.png
    10.8 KB · Просмотры: 111
вот так еще можно модулировать нижнее плечо,а диод термо стаб и резик в эмиттере тоже,причем Ку предвыхода вырастет
Ага. Чуффоли называется. Красивая идея. Но предположу, что как всякая ПОСина, увеличит выходное сопротивление.
 
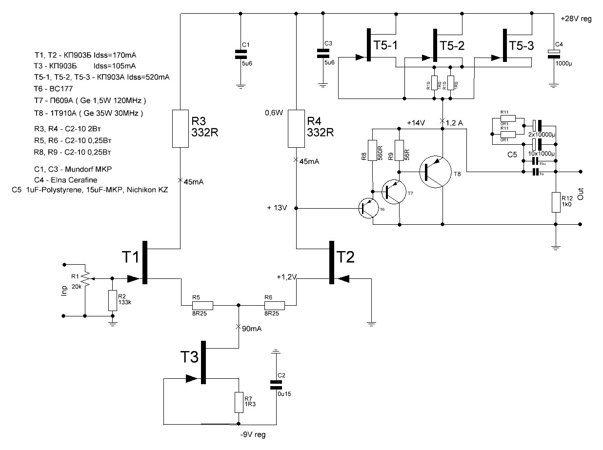
А може, начхати на всі ці дурниці і зробити квазидвотакт в класі А за мотвами підсилювача Шуцького?
Десь тут обговорювали, і на датагорі тема є з практичною конструкцією на П605..П609.
 

Вложения

не это не чуфолли у чуф вообще нижнее плечо без модуляции,просто нагрузка параллельно верхнему транзистору и изолирована по переменке от бп
так через резик Семынин модулировал,причем выходное сопротивление вырастет для одной полуволны, что как бы однотакт ,но оос уменьшит же выходное

А може, начхати на всі ці дурниці і зробити квазидвотакт в класі А за мотвами підсилювача Шуцького?
он еще кривее худа по второй гармошке,но можно,вот только вд на ит поменять

и свистеть он любит вверху ок-ок внизу оэ-оэ
 

Вложения

  • класс а.jpg
    класс а.jpg
    104.2 KB · Просмотры: 172
он еще кривее худа по второй гармошке
Так і є. Але поціновувачі так званого "германієвого звуку" мліють від того. І він кращий за семинінського повторювача.
Я, свого часу, спаяв макет тієї конструкції, що на датагорі. На тугі радянські ізодинамічні навушники ТДС5 грало красиво.
 
Последнее редактирование:
Жаль, нельзя прокатиться на машине времени в советские времена, купить готовые межкаскадные трансики в секции радиотоваров универмага, запчасти для всяких транзисторных приемников . Мотаны на пермаллое, супер.
Правильно ли я понял, что машина времени тебе нужна только для получения гистерезисных искажений? Есть и другие идеи.
 
Правильно ли я понял, что машина времени тебе нужна только для получения гистерезисных искажений? Есть и другие идеи.
Ты его не понял. Не для этого. Эти трансформатеры счас лохам можно впарить задорого.
 
грало красиво.
у этого интермоды 19+20кгц примерно -90дб у Худа оригинального -40дб

Ты его не понял. Не для этого. Эти трансформатеры счас лохам можно впарить задорого.
не только трансформаторы а еще и германий
и короткий тракт тк УНа нету типа как в Ульянова
но если честно повторитель с автотрансом звучит красиво хоть может и нечестно
название ему врунишка)))
Красивая ложь лучше горькой правды старых фонограмм
 
кпд маленький менее 25% и это повторитель вверху Куоколо 1

машина времени тебе нужна только для получения гистерезисных искажений? Есть и другие идеи.
я одно время слушал лм1875 на 4ом акустику,так вот когда сделал автотранс,который повысил сопротивление до 16ом звук стал намного лучше,при работе транса а тем более автотранса от источника напряжения R=0 его нелинейные искажения ничножны
у лампы вон 5к и то терпимо,да еще и Кт 20,,,30 а не 2 и автотрансом
а еще бонусом защита акустики от постоянки
 
просто дорого транс и громоздко но можно прям в колонку поставить кабель дешевле и защита от постоянки не нужна,напругу задрать и транзюки будут линейнее
а еще автотранс с Кт=2 требует железо вдвое меньше по сечению при той же полосе снизу
 
просто дорого транс и громоздко но можно прям в колонку поставить кабель дешевле и защита от постоянки не нужна,напругу задрать и транзюки будут линейнее
а еще автотранс с Кт=2 требует железо вдвое меньше по сечению при той же полосе снизу
В проспекте Тамура Сейсакусё , она же Тамрадио, она же Тамура есть согласующий трансформатор на любую нагрузку , от 2 до 16 Ом. Цепляется на выход транзисторника. Габариты приличные, ватт на 250.
И по мне, чем выжимать из Линсли Худа способность работать на 4 ома путем снижения питания и задиром тока покоя, причем, херово, куда проще обойтись такой согласовайкой при скромных режимах и тепловыделении.
Вопросы согласования с нагрузкой трансформатор решает на щелбан, без него все получается муторно.

просто дорого транс и громоздко но можно прям в колонку поставить кабель дешевле и защита от постоянки не нужна,напругу задрать и транзюки будут линейнее
а еще автотранс с Кт=2 требует железо вдвое меньше по сечению при той же полосе снизу
Давно тому назад по моей подсказке знакомый сделал повышайку для автомагнитолы, с 4 Ом на 16 Ом, озвучить туристический автобус, там озвучка салона включена на 16 Ом и громкости не хватало. Бифиляром мотанул тор, на глазок прикинув индуктивность, получилось как задумано.
 
Последнее редактирование:
у него наверное транс,все верно имхо автотранса 100вт достаточно(железо вдвое меньше) даже если индуктивность 0,2Гн то это 62ом на 50гц усилителю это как укус комара особенно на нч где оос обычно очень глубокая
повышайка наоборот ухудшит качество,особенно вч, но мощи больше

И по мне, чем выжимать из Линсли Худа способность работать на 4 ома путем снижения питания и задиром тока покоя, причем, херово, куда проще обойтись такой согласовайкой при скромных режимах и тепловыделении.
ещелучше задрать напругу,миллеры,эрли квазинасыщения уменьшатся да и выходники сейчас высоковольтные 160в держат 5198\1941
 
ещелучше задрать напругу,миллеры,эрли квазинасыщения уменьшатся да и выходники сейчас высоковольтные 160в держат 5198\1941
Есть такая идея и чую- она верная. А другое- измеренное пробивное у 1941 все 500в.
У наших 819 -300в. У Р-шных оно ниже.
 
главное не переборщить оптимум преимущества(по железу в 2 раза) автотранса над трансом это Кт=2
а значит сопротивление 4...8 преобразует в 16... 32ом от них и плясать,можно будет и низковольтную лампу 6э5п,6н27 на входе ставить
 
главное не переборщить оптимум преимущества(по железу в 2 раза) автотранса над трансом это Кт=2
а значит сопротивление 4...8 преобразует в 16... 32ом от них и плясать,можно будет и низковольтную лампу 6э5п,6н27 на входе ставить
6С31Б идеально. Как и 6Н6П или 6Н28Б.

просто дорого транс и громоздко но можно прям в колонку поставить кабель дешевле и защита от постоянки не нужна,напругу задрать и транзюки будут линейнее
а еще автотранс с Кт=2 требует железо вдвое меньше по сечению при той же полосе снизу
Про автотранс и его преимущество не знал, спасибо.
 
он гальванической развязки не делает и только а так одни плюсы,но на выходе транзисторного унч она в принципе не нужна там ноль на выходе,а вот при аварии он спасет АС тк обмотки толстые и по постоянке доли ома,постоянка пойдет через обмотки
 
Про автотранс и его преимущество не знал, спасибо.
А следующим этапом делаем несколько отводов у транса и используем их вместо регулятора громкости.Тогда получается,что усилитель всегда работает в "крейсерском режиме" и при уменьшении громкости качество звука не страдает. Так например уже давно сделано у всем известного Львовича.А он перепробовал все варианты регулировки громкости и остановился именно на таком.Причём Львовича финансовые затраты интересуют меньше полученного результата в звуке.
 
Последнее редактирование:
На нынешнем радиорынке появились забавные радиокомпоненты. Трансформатор со смотанной медью, железо+каркас. Самодельщики-мотальщики, вэлкам!

он гальванической развязки не делает и только а так одни плюсы,но на выходе транзисторного унч она в принципе не нужна там ноль на выходе,а вот при аварии он спасет АС тк обмотки толстые и по постоянке доли ома,постоянка пойдет через обмотки
Идейка щелкнула, в плане измерительного усилителя для микрофонной станции, с возможностью работы на всякую нагрузку , с небольшим током покоя и тепловыделением. А питание можно дать побольше. Обмозгую на досуге.
 

Статистика форума

Темы
3,308
Сообщения
263,728
Пользователи
2,548
Новый пользователь
Александр Н.
Назад
Сверху Снизу