Германиевые УНЧ

Помиляєшся. smile_10 Свого часу це навіть виготовляли серійно
Та в кожному третьому ос-ному підсилювачі ця дрібниця розпаяна. Та в 8-і із 10-ті друга пара вилітає з А.
 
Та в 8-і із 10-ті друга пара вилітає з А.
Це вже проблема недолугого конструктора.
Задай адекватні режими і все буде добре.
Ще раз наголошую: Барт Локанті патентував лише певний схемотип. Як і Лін, Хунь його Чан.
Все інше на совісті конструктора конкретного підсилювача. Якщо той має совість, звичайно.
 
Це вже проблема недолугого конструктора.
Задай адекватні режими і все буде добре
Не буде. Вона тихо зовсім не грає, коли ще все в А. Немає ВК який грає гірше, не існує такого. Тільки 4-ка по Локанті, виняток._hm_
 
Вона тихо зовсім не грає, коли ще все в А. На має ВК який грає гірше, не існує такого.
На смак і колір... _da
Задаси правильні режими, то гратиме. Оптимальні режими існують об'єктивно, для обох схемотипів різні.
Шиклаї на виході в двотакті відрізняється від ЕП лише тим, що в першого зона стику плечей коротша за діапазоном зміни напруги сигналу, але більш крива. У того ж Селфа то дуже наочно розписано в "Настільній книзі..." З малюнками;). Це впливає на рівень і склад спотворень перемикання, перш за все.
 
Шиклаї на виході в двотакті відрізняється від ЕП лише тим,
2-х, 3-х, 5-и терміни розмиті. Шиклай це один транзистор, складовий. Якщо шиклай драйвер, та ще потужний повторювач, то це двійка. Рахується по кількості каскадів. Якщо 2 транзеля в шиклай працюють на одне і те саме навантаження, то є один каскад.
 
Последнее редактирование:
Вот вам для размышления. 0.27% на 20 кгц при вых. амплитуде сигнала на 0.7 вольта меньше уровня ограничения синуса . Сам уровень ограничения всего на 0.7 вольта не достаёт до рельс питания! к.у = 10 . При испытании сигалом 19+20 кгц интермоды 1 кгц и 18 кгц лежат на уровне минус 60 децибел! Спектр интермодов лучше чем у амфитонов.
 

Вложения

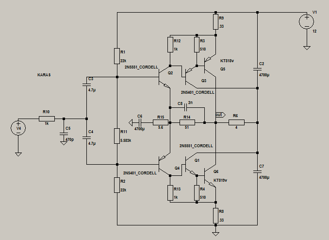
  • КАРАСЬЬЬ.png
    КАРАСЬЬЬ.png
    16.2 KB · Просмотры: 152
Последнее редактирование:
Давай, прекращай балаболить, сверкни образцом, покажи фотку собранной платы, с нумерацией транзисторов.
На посмотри. Усилитель и зависимость искажений измеренная Audio Precision.
Завтра поподробнеее сфотографирую.
 

Вложения

  • US901.jpg
    US901.jpg
    185.1 KB · Просмотры: 149
  • US901g.jpg
    US901g.jpg
    218.6 KB · Просмотры: 143
Глазам своим не верю!))) Ну надо же!
Открывай свою первую тему, побольше фоток, и рассказывай, как настаивал, и так далее, с подробностями. Рассказывай, как это "Вовик" вляпался в "голимый", "мусорный" германий.
 
Глазам своим не верю!))) Ну надо же!
Открывай свою первую тему, побольше фоток, и рассказывай, как настаивал, и так далее, с подробностями. Рассказывай, как это "Вовик" вляпался в "голимый", "мусорный" германий.
Шаролупие значит. Глаза промой.
Нужны были усилители для сравнительных экспертиз (Влияние схемотехники на слуховое восприятие). И была под эту задачу сделана небольшая кучка различных усилителей. Аккорд-Вега, Беслик, схема которую Юрий Робертович выложил в этой ветке, еще ряд схемок и вот эта, завершающая. Твой тоже сделали, по звучанию чуть лучше Беслика. Сложность схемы никак не соответствует звучанию.
 

Вложения

  • IMG_20200314_221447.jpg
    IMG_20200314_221447.jpg
    373.3 KB · Просмотры: 115
  • плата.JPG
    плата.JPG
    296.4 KB · Просмотры: 115
прощена презентація цир-на з малюнком, для кращого порозуміння.
Тут є інфа, як працює схема цирклотрона:

2251608-gif.83293
 
Шаролупие значит. Глаза промой.
Нужны были усилители для сравнительных экспертиз (Влияние схемотехники на слуховое восприятие). И была под эту задачу сделана небольшая кучка различных усилителей. Аккорд-Вега, Беслик, схема которую Юрий Робертович выложил в этой ветке, еще ряд схемок и вот эта, завершающая. Твой тоже сделали, по звучанию чуть лучше Беслика. Сложность схемы никак не соответствует звучанию.
"Мой" - это какой, собственно? Ни грамма не верю, что повторил корректно.
Как "экспертиза" проводилась? Кто участвовал?
Как были повторены усилители, какие были режимы, всю техническую информацию. Если не врешь.
Если есть что поведать публике, открывай тему и не жмись, как сопливая девченка-подросток.
 
К50-12 тоже как армянские,сохнут?
Тогда да,заменю их
к50-3 и к50-12 не сохнут. Кондеры проверяем народным методом, отверткой с пальцем на ней ткнуть в электролит с обеих сторон , в пайки на плате. зудеть должно одинаково. Зудит с одной стороны- долой его.
 
Не встречал высохших К50-12. Есть и другие радновидности конденсаторов, с таким же "невысыхающим" корпусом, как у К50-12.
Единственно что, габариты у них не современные.
К50-6, К50-16, К50-35 сохнут безбожно. Но относительно крупные их корпуса идут на "стаканы" (КЗ) для модернизации динамиков. Так что не выкидываю.
 
"Мой" - это какой, собственно? Ни грамма не верю, что повторил корректно.
Как "экспертиза" проводилась? Кто участвовал?
Как были повторены усилители, какие были режимы, всю техническую информацию. Если не врешь.
Если есть что поведать публике, открывай тему и не жмись, как сопливая девченка-подросток.
Вся отладка проводилась в симуляторе. При сборке только детальки впаять и всё на месте. А твой -это соловей разбойник. Не зря же так старательно от петлевого усиления избавлялся. По сравнительным слепым тестам читайте ГОСТ. Там всё написано.
 
Ну все ясно, все сравнение проводилось в симуляторах. Кто бы сомневался.
От петлевого усиления избавился в цирклотронах. И в остальных схемах.
 
При грамотной разработке полупроводники отбирать не требуется. Требование подбора среди однотипных ПП просто говорит о низкой квалификации разработчика или об отсутствии оной.
Ну все ясно, все сравнение проводилось в симуляторах. Кто бы сомневался.
От петлевого усиления избавился в цирклотронах. И в остальных схемах.
Русский понимаешь? Отладка это не сравнение. Опять зеленое и соленое путаешь. Отладка в симуляторе. Слепой тест в комнате с диваном и ширмой. И дистанционный коммутатор.

Ну все ясно, все сравнение проводилось в симуляторах. Кто бы сомневался.
От петлевого усиления избавился в цирклотронах. И в остальных схемах.
Ну, а что еще вам сделать? С методиками коррекции не дружишь, остается только одно - петлевое валить пока свистеть не перестанет. Откуда пошло глубокомысленное мнение что глубокая ООС портит звучания. От непонимания.

Коммутатор. Позволяет производить сравнительные испытания двух усилителей, двух АС или двух усилительных трактов. Коммутация производится при помощи реле. Комнату с ширмой и диванчиком пока не могу показать. Захламлена макетами и неиспользуемым оборудованием.
 

Вложения

  • IMG_20250125_184733.jpg
    IMG_20250125_184733.jpg
    375.7 KB · Просмотры: 79
Коммутация производится при помощи реле.
АС каким именно реле коммутируются? В нормальном тракте реле не должно быть, по причине, что даже хорошее реле ушатывает звук прилично. А реле от стиральной машины, помножит звук на 0.
 
Учитывая, как и из скольких экземпляров Святослав отбирает полупроводники - не очень верю, что Вы делали так же.
Кстати, не столько отбираю - это тоже есть, сколько распаровываю.
Высокобетистым одно применение, среднебетистым другое.
Низкобетистые тоже нужны, в каскод, с общей базой. Выходные "двойки" собирали принципиально из низкобетистых.
Вообще странно не измерять усилительные приборы, да и пассивные элементы, перед их использованием.
 
ну это гонево на самом деле. реле можно охватить оос, как обычно и делают.
а в драконе мы там оос охватили выходной кондёр , который должен вообще не только звук но и владельца усилка убить насмерть. и нормально.
Реле если и ставить, то на КЗ выхода, если речь о великом. В цепь АС реле, это дно. ОС не успеет, ОС аппроксимирует прошлое. То что уже было.
 
Думаю, даже после окончания - не скоро. Так а конкретнее? Запас высоковольтных 402-404 есть?
Немного осталось. Много МП37Б, МП14, П605, есть немного ГТ321. И всякая срезка с приборов П416, ГТ308, МП16, МП42.
 
П605А стоят внимания, у них средний коэффициент. П605 малобетистые, не везде пойдут.
Катушка в 1000 транзисторов 5551 и всё надо перемерить. Какая ахинея.
Чи й не проблема взять три десятка, и тыкнуть ножками в прибор. Пару штук полезно прогнать и на предельные параметры.
китайцы обожают подшутить.
 
Скорость светы это в проводе. В каскадах уже скорость наташи.
Ничего подобного. Без разницы. Не путай скорость волны и скорость электрона в проводнике или полупроводнике.
 
Ничего подобного. Без разницы. Не путай скорость волны и скорость электрона в проводнике или полупроводнике.
Любой транзистор имеет емкость к-б и б-э. Пока эта ёмкость не изменит значение уровня своего заряда, ток в цепи колектора или стока не изменится. Любую ёмкость невозможно перезарядить мнгновенно. Нужно время. 1мм дорожки в плате, или провода бифилярно не скомпенсированного, очень приблизительно, имеет индуктивность 1,3 наногенри.
 
Последнее редактирование:
Да патамушта есть такая штука, как разброс параметров. Производители тоже люди, и могут допустить ашипки, и откровенный брачок-с. В импорте тоже разброс не меньший.
А "спасительная" ОООС не есть Бог электронного мира.
Сталкивался с тем, что повторяющие крутые ооосные схемы перепутывали коллектор с эмиттером транзисторов. И ничего, слушали, без контрольного промера итогов сборки.
Промеров транзисторов - простыни. Не все из них выкладываю.
Из последних, три с половиной десятка МП11А. По нескольким точкам и промер обратного тока.
Часть пойдет на микроплатки выносных ГСТ.
Пустое занятие.
Крутую ООСную схему при перевёрнутом транзисторе перекосоебит или схема свистнет и улетит с выделением белого и голубого дыма. А когда дым вышел схема перестает работать. Только МП8-16, МП35-42 можно безнаказанно перевернуть и схема будет работать. А если плата грамотно спроектирована то проблематично транзистор поставить раком.
 
Последнее редактирование:
Любой транзистор имеет емкость к-б и б-э. Пока эта ёмкость не изменит значение уровня своего заряда, ток в цепи колектора или стока не изменится. Любую ёмкость невозможно перезарядить мнгновенно. Нужно время. 1мм дорожки в плате, или провода бифилярно не скомпенсированного, очень приблизительно, 1,3 наногенри.
Это всё верно конечно, ты молодец. Только обе ёмкости обоих входов заряжаются одновременно , с той же самой задержкой. Поэтому задержка между входом и выходом усилка на оос не больно то влияет. Вернее так- её влияние неправильно трактуется. Поэтому ты можешь лбом и дальше в стену долбиться рассказывая как сверхлинейники невозможны и всякое такое, но увы- замеры с тобой несогласны.
 
Нормальная схема того же ооосника должна иметь полосу большого сигнала выше звукового диапазона с отключенной общей ООС
Пустое занятие.
Крутую ООСную схему при перевёрнутом транзисторе перекосоебит или схема свистнет и улетит с выделением белого и голубого дыма. А когда дым выше схема перестает работать. Только МП8-16, МП35-42 можно безнаказанно перевернуть и схема будет работать. А если плата грамотно спроектирована то проблематично транзистор поставить раком.
Если бы не увидел этот момент воочию, то не сообщал бы. Ничего там не перекосит, "поменяный" коллектор с эмиттером используется в схемах. Это называется "инверсное включение".
Иногда имеет преимущества перед прямым включением.
 
Это всё верно конечно, ты молодец. Только обе ёмкости обоих входов заряжаются одновременно , с той же самой задержкой. Поэтому задержка между входом и выходом усилка на оос не больно то влияет. Вернее так- её влияние неправильно трактуется. Поэтому ты можешь лбом и дальше в стену долбиться рассказывая как сверхлинейники невозможны и всякое такое, но увы- замеры с тобой несогласны.
Тигр намекает на то, что когда очередной (полупериод?) начнёт перезаряжать входную ёмкость первого транзистора в дифкаскаде, предыдущий ещё перезаряжает ёмкости в последующих каскадах. В том числе - немаленькие ёмкости выходного каскада. Быстро, да, но никак не со скоростью света.
 
Поэтому ты можешь лбом и дальше в стену долбиться рассказывая как сверхлинейники невозможны и всякое такое, но увы- замеры с тобой несогласны.
Возможны. ООС аппроксимирует текущий уровень потенциала в настоящем времени, информацией из прошлого события. На синусоидальном сигнале, это мало на что влияет. Так как это идеально точное повторяющееся событие. Плюс, синусоидальный сигнал самый лёгкий для усилителя.
Музыкальный сигнал не симметричен, и имеет импульсный характер по форме сигнала. Сложная форма для точного маштабирования. ООС с временным лагом, непременно изменит его форму, намного больше, чем выровняет синус.
 

Статистика форума

Темы
3,311
Сообщения
264,284
Пользователи
2,550
Новый пользователь
Александр Н.
Назад
Сверху Снизу