Владимир Перепёлкин
1 ранг
- Регистрация
- 17 Май 2024
- Сообщения
- 610
- Реакции
- 792
- Баллы
- 37
- Возраст
- 63
- Страна
- Россия
- Город
- Бердск
- Имя
- Владимир
- Предупреждений
- 2
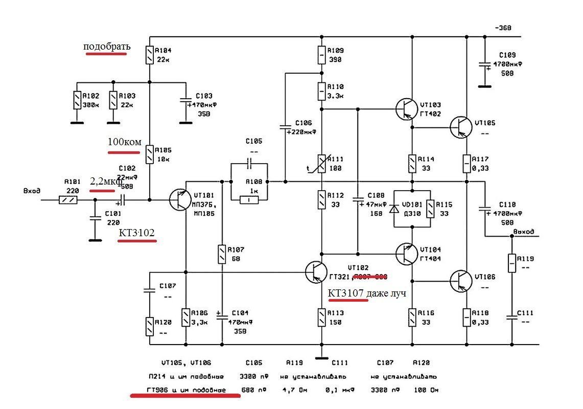
Нормальные ООСники и сверхлинейники именно таким образом проектируются.Нормальная схема того же ооосника должна иметь полосу большого сигнала выше звукового диапазона с отключенной общей ООС
Если бы не увидел этот момент воочию, то не сообщал бы. Ничего там не перекосит, "поменяный" коллектор с эмиттером используется в схемах. Это называется "инверсное включение".
Иногда имеет преимущества перед прямым включением.
Конечно незаметно. Особенно на выходе УН с питанием так +-50 - 80 В.
Это МП37 МП40 будет незаметно, у них почти симметричная структура. А у современных планарных структура резко несимметрична.




