vitamir
1 ранг
- Регистрация
- 2 Янв 2021
- Сообщения
- 2,353
- Реакции
- 1,725
- Баллы
- 84
- Возраст
- 64
- Страна
- Україна
- Город
- Київ
- Имя
- Віталій
Сергію, то засипка з іншого ракурсу. Не потрібно змішувати все докупи, аби не впасти в маячню. Відповіді на задані Вами питання існують в паралельних всесвітах. Ви ж про часткові похідні чули, свого часу. І про краєві задачі матаналізу, певно, чули.
І зважте, що не гармоніками єдиними..Більше шкоди від негармонічних складових, що виникають як результат нелінійних спотворень, зокрема.
І зважте, що не гармоніками єдиними..Більше шкоди від негармонічних складових, що виникають як результат нелінійних спотворень, зокрема.



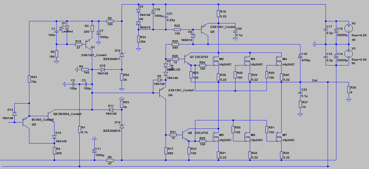
Как видите, схемотип JLH, но с дарлингтонами да ещё без эмиттерных резисторов. Всё это не возможно без той штуки, что обведена на схеме красным. В железе (правда на кремнии)