NEULO
1 ранг
- Регистрация
- 14 Июл 2019
- Сообщения
- 4,290
- Реакции
- 2,537
- Баллы
- 122
- Возраст
- 52
- Страна
- Россия
- Город
- Одинцово
- Предупреждений
- 7
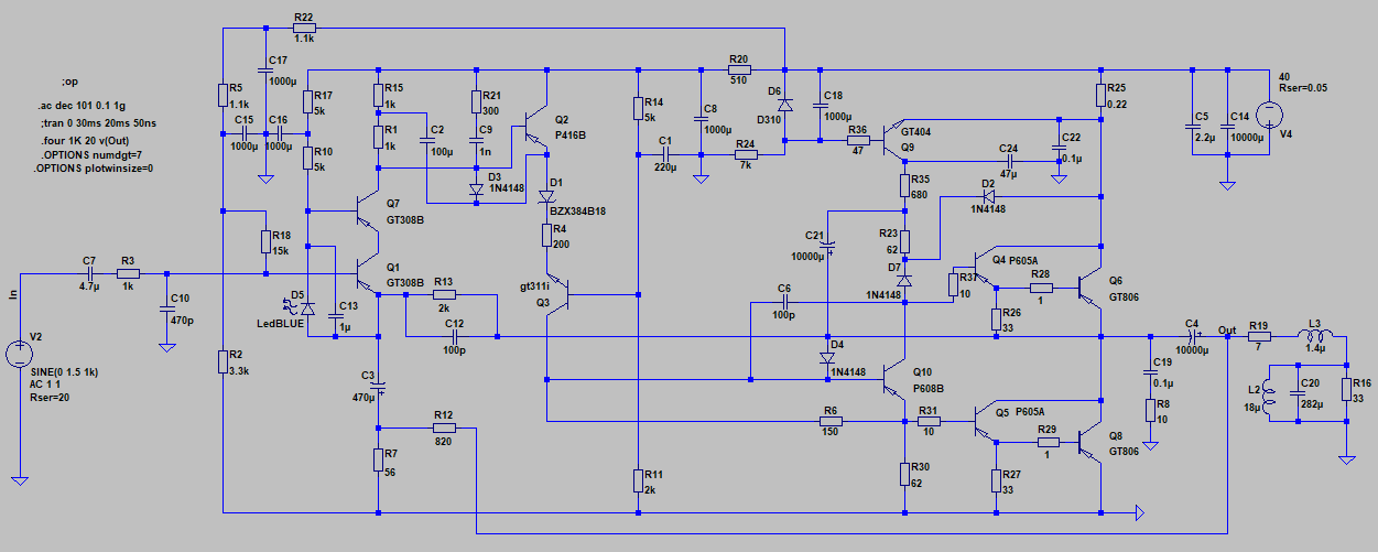
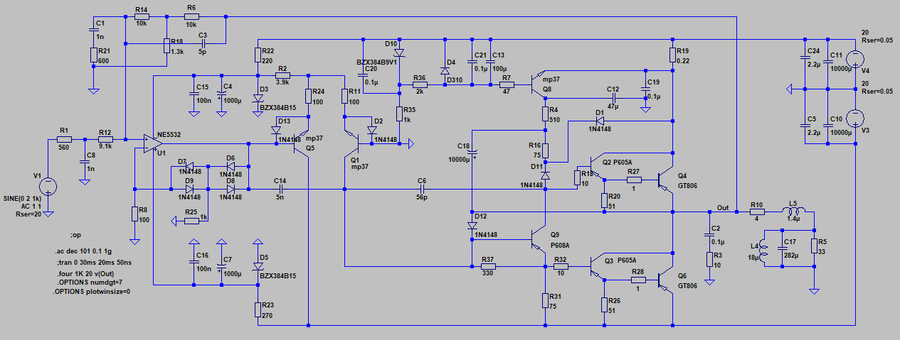
забодал ты уже. в свойства генератора запишиТак я смотрел.
Вот про КАК ПОЛУЧИТЬ меандр ничего....
PULSE(-0.5 0.5 0 50n 50n 25u 50u)
в каждую строку по числу, последовательно. в последнюю строку ничего не пиши.





