Германиевые УНЧ

долбани по выходу пъезозажигалкой.
чёто мелко. давай сразу в 220 вольт выход засунем?
Противо ЭДС слишком мелка по сравнению с пьезозажигалкой. Там милливольты а не киловольты как ты , варвар, предлагаешь.

ну ,я так и думал,это тигру подобие музыки создать
но все равно синусы эти не возникают мгновенно,есть первая волна и переходной процесс,его не измерить разве что меандр на вч,позволит судить о быстродействии
на твоё изречение у меня другой ответ. не будет никакого переходного процесса, усилитель ВСЕГДА работает в линейном режиме. Всегда. И сигнал у него на входе всегда есть, даже в паузах.
 
чем тогда обьяснишь искажения меандра?выбросы и тд
в реале нет таких муз инструментов согласен,если меандр норм то все будет нормально достаточно 20в\мкс и то с запасом
 
чем тогда обьяснишь искажения меандра?выбросы и тд
в реале нет таких муз инструментов согласен,если меандр норм то все будет нормально достаточно 20в\мкс и то с запасом
ты явно в проектировании новичок. чем искажения меандера объясняются в виде выбросов и таких себе крепких искажений?
хреновой коррекцией или недостаточным током УН. Вот тебе две самых простых причины.
 
Норм меандра не бывает,
так и источника нет такого ,вон германцы вовсе черепахи или трансы а звук хороший
ты явно в проектировании новичок. чем искажения меандера объясняются в виде выбросов и таких себе крепких искажений?
хреновой коррекцией или недостаточным током УН. Вот тебе две самых простых причины.
обьясняются конечными частотными свойствами транзисторов,поставь п210 и увидишь меандр ))))) хоть затрахайся с коррекцией передний фронт завален в ухнарь или можно чуть подтянуть но будет выброс -штаны короткие)))))то жопа голая то ноги мерзнут
 
так и источника нет такого ,вон германцы вовсе черепахи или трансы а звук хороший

обьясняются конечными частотными свойствами транзисторов,поставь п210 и увидишь меандр ))))) хоть затрахайся с коррекцией передний фронт завален в ухнарь или можно чуть подтянуть но будет выброс -штаны короткие)))))то жопа голая то ноги мерзнут
п210 это не транзисторы. вернее так, они годятся в БП или в НЧ полосу до 300герц. Ты про них даже не думай, пусть наркоманы с ними мучаются.
 
Да конечно нету. У меня товарищ один в своём усилке настроил вых сопротивление на -0.07ом. Минус это не тире. Это минус. Так что нет препятствий патриотам.
Минус - это ПОС.
Ну и контрольный вопрос симуляторщикам - как так выходит, что на слух "заметна" разница между усилителями с гармониками 0,001 и 0,01 %,, если акустика и источники имеют гармоник и интермодуляции на три-четыре порядка больше?
 
Последнее редактирование:
сигнал, полный аналог музыкального:
получен с помощью десяти генераторов не кратных частот
Это хорошо, что затронули тему испытаний усилителя многотональным сигналом. Однако, спектр входного сигнала не должен быть подобен белому шуму (все частоты равной амплитуды). Музыкальный сигнал имеет пиковую мощность (в зависимости от частоты) примерно такую:
janres_max.gif
Соответственно, получить более-менее достоверный результат (по интермодам) можно подав сигнал всего от 4 генераторов со спадом 6db на декаду (как у розового шума) - 200Гц, 2К Гц и 19+20К Гц. Вот картинка испытаний JLH. Отчетливо видно, как мелкие ВЧ сигналы модулируются мощными НЧ сигналами. ВЧ сигналы обрастают снизу "шерстью". На слух это проявляется в виде потери 'ясности" и "детальности" в области ВЧ - например, мощные гитарные рифы и цыкалки продирающиеся сквозь них, рифы стихли и с цыкалок буд-то одеяло упало. Вот чтобы такого эффекта не было и нужна глубокая ОООС на верхнем краю диапазона - для ликвидации интермодов от мощных НЧ сигналов. Биампинг/Bi-wiring ведь не зря придумали...
JLH_multitone.png

К тому же ваш куррент стабилизейшен работает по уменьшению тока драйверного транзистора, такой способ мне пока не знаком, у меня отбирается ток базы нижнего выходника.
Это всё придумал JLH в 1996 году. Дед Пентод с Вегалаба приделал вольтдобавку, я убрал кондер Б-Э у управляемого ИТ, Alex Ground довершил. В итоге все довольны..._hm_ А начиналось всё вот так:
JLH-1996.jpg
 
Последнее редактирование модератором:
Минус - это ПОС.
Ну и контрольный вопрос симуляторщикам - как так выходит, что на слух "заметна" разница между усилителями с гармониками 0,001 и 0,01 %,, если акустика и источники и еют гармоник и интермодуляции на три-четыре порядка больше?
ты прям как попугай это повторяешь. про источники я говорил- никаких таких порядков там нет, а про ас.. спектры разные, потому и заметно.
для примера если пиздануть палкой по железному тазу то несмотря на широкий спектр сигнала ты услышишь что это таз. и на фоне этого звука всё равно можно отличить искажения тракта где он записан. селективность слуха, слыхал про такое ? наверное нет.
а кто такие симуляторщики я вообще не в курсе.
 
как так выходит, что на слух "заметна" разница между усилителями с гармониками 0,001 и 0,01 %,, если акустика и источники и еют гармоник и интермодуляции на три-четыре порядка больше?
Контрольний в голову, бо я Вам вже писав про це вище. Не потрібно спекулювати спотвореннями акустичних перетворювачів, бо вони мають іншу природу і знаходяться в різних з підсилювачем місцях на їх передавальних характеристиках. Це просто паралельні світи, які освічені інженери мають розглядати окремо і аналізувати окремо. Аби не робити смішно поважному товариству.
Про рівень спотворень сучасними джерелами сигналу Ви не в курсі, він менший на порядок-два, принаймні. Якщо у Вас інакше, знайдіть собі нормальне джерело сигналу і отримайте задоволення. Щодо вінілу, це швидше антикваріат, природа спотворень якого чимось подібна до спотворень електроакустичних перетворювачів. сприймайте і споживайте, як вже є і не скигліть.
 
Последнее редактирование:
этот кусок сидит в эмиттере нижнего этажа выходного каскада Худа. Греет термика. термик сидит в его базе, ужимая ток базы с ростом тока покоя. Заодно термик чует забортную температуру по пути.
Да, это должно работать, но боюсь номинал базового резистора будет в итоге большим. Как это отразится на звуке? В Дартзилле большой базовый резистор шунтировали диодом...
 
Да, это должно работать, но боюсь номинал базового резистора будет в итоге большим. Как это отразится на звуке? В Дартзилле большой базовый резистор шунтировали диодом...
В рабочей схеме базовый резистор ГТ 806-го в районе 40-50 Ом, ток драйвера 25- 35 мА. Высаживается в эмиттере ватта 1, 5 тепла, задача обеспечить термоконтакт, что непросто.
Эта возня и не устраивала, стал искать другое решение.
 
Ток драйвера как измерялся?
Германий обожает полключание базового резистора непосредственно между базой и не зашунтированным эмиттерным резистором, если он есть. Из-за малости напряжения сиещения для германия
Контрольний в голову, бо я Вам вже писав про це вище. Не потрібно спекулювати спотвореннями акустичних перетворювачів, бо вони мають іншу природу і знаходяться в різних з підсилювачем місцях на їх передавальних характеристиках. Це просто паралельні світи, які освічені інженери мають розглядати окремо і аналізувати окремо. Аби не робити смішно поважному товариству.
Про рівень спотворень сучасними джерелами сигналу Ви не в курсі, він менший на порядок-два, принаймні. Якщо у Вас інакше, знайдіть собі нормальне джерело сигналу і отримайте задоволення. Щодо вінілу, це швидше антикваріат, природа спотворень якого чимось подібна до спотворень електроакустичних перетворювачів. сприймайте і споживайте, як вже є і не скигліть.
Гармоніки вони що у пілсилювачів, що у акустиці, всі однакові за природою і походженням.
Немає тут ніякої езотерики. А є тільки їхній рівень, номер, і так далі.
Раджу вам розібратись з цим питанням.
 
Начальный уровень, это округлить сложную задачу до синусоид, упростить до примитивизма, и кричать с оскорблениями на форумах, о её финальном решении, без доказательств и понятия как это доказать.
А скажите мени чем кардинально отличается "сложная задача" от скажем 20кГц полной амплитуды. Вот исключительно чтобы мы четко понимали природу ваших претензий...
Есть более мотивирующие дела для крутить сейчас развёртку. Я её прокрутил уже много лет назад, и понял всё что интересовало.
Полоса и скорость нужна для точности, особенно для сохранения пространственной информации стерео.
Наверное плохо крутили или не поняли.
Какая полоса и скорость вам нужна, если полоса входного сигнала ограничена, равно как и скорость нарастания? Вполне конкретными и рассчитываемыми величинами. Или вы родственник летучих мышей?

тут лишь вопрос в том как усилок будет отрабатывать фронты импульсов музыки,хватит ли скорости оос,по идее хватит если полоса без оос более 20кгц
Полоса без ООС нам не говорит ровным счетом ничего сама по себе. Может быть усилитель с низким полюсом и бОльшей глубиной ООС во всем диапазоне звуковых частот. А может чудо-конструктор повесить ему нагрузочные резисторы на выход УН и сделать высокий первый полюс, но слить в отхожее место все петлевое усиление в угоду бзику, не выиграв ровным счетом ничего.
Ну и о каких фронтах импульсов в музыке мы все время говорим с ограниченным частотным диапазоном входного сигнала?

Сначало прийдёт, усилок её заметит, через ос и её временной лаг усь отработает, о тогда появятся заветные 0 ом. А во время лага ос, усь очень короткое время будет безосник.
Это вы про начальный момент включения? Когда в колонке "пукает"? Но ведь дальше ведь не пукает... Ни о чем вам это не говорит? Усилитель начинает работать в линейном режиме и ООС делает свою работу.
"Лаг" это вы начитались зарубежных источников и не перевели как следует термин? Я сделаю это за вас Lag - задержка. По-русски фазовый сдвиг всего лишь, не более того.
Большое количество любителей страдает этим вот дискретным мышлением и не понимает, что мы не импульсы по кругу гоняем, а непрерывный сигнал. И здесь начинается некорректная интерпретация работы ООС в аналоговом усилителе. И там, где необходимо рассматривать фазовые сдвиги, они себе придумывают некоторые аналоги dead timе, считая ООС постоянно разрываемой и снова замыкаемой. Но это дичь лютейшая.
 
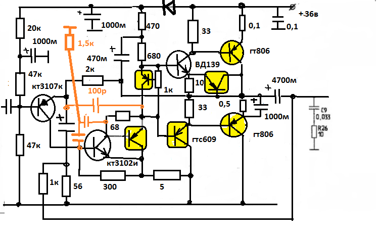
доработал ВК применив сборку гтс609,она имеет тепловую связь с радиатором,вд139 стоит на отдельном радиаторе
эмиттерный резистор шунтирован низкоимпедансным электролитом,один из транзисторов сборки работает диодом баксандалла и еще один Ube сплиттером
 

Вложения

  • германец 806 сборка.png
    германец 806 сборка.png
    45.4 KB · Просмотры: 107
доработал ВК применив сборку гтс609,она имеет тепловую связь с радиатором,вд139 стоит на отдельном радиаторе
эмиттерный резистор шунтирован низкоимпедансным электролитом,один из транзисторов сборки работает диодом баксандалла и еще один Ube сплиттером
Там кондёр 1000 мкф что параллельно резюку 0.5 ом увеличь так до примерно 50 000 мкф smile_1
 
зачем он на вч только работает,где петлевое падает,на 5кгц у него 0,03ом зато при необходимости резик можно 1ом сделать
декодируй матчасть _dadel
 
Последнее редактирование:
зачем он на вч только работает,где петлевое падает,на 5кгц у него 0,03ом
декодируй матчасть _dadel
Где ты там петлевое увидел ? И где доказательства что этот кондюк что то изменит .
 
Где ты там петлевое увидел ? И где доказательства что этот кондюк что то изменит .
а куда оно денется,два каскада оэ и три каскада ок
его сопротивление 0,03ом на 5кгц значит изменит
картинка для симметричного,в квази еще хуже лень искать картинку
ЗЫ для упоротых серунов,прежде чем писать высеры наберите в симуляторе,а лучше спаяйте,не засерайте тему
 

Вложения

  • эмиттерные резисторы.PNG
    эмиттерные резисторы.PNG
    56.9 KB · Просмотры: 76
Ваш квази асиметричний, навіть всупереч використаному трюку від старого Баксандалла. Навіщо?
 
что зачем? подробнее если о кондере то для уменьшения влияния резистора 0,5....1ом в эмиттере,конечно более симметрично будет если в нижнее плечо бд140 поставить
 
Последнее редактирование:
а куда оно денется,два каскада оэ и три каскада ок
его сопротивление 0,03ом на 5кгц значит изменит
картинка для симметричного,в квази еще хуже лень искать картинку
ЗЫ для упоротых серунов,прежде чем писать высеры наберите в симуляторе,а лучше спаяйте,не засерайте тему
Тут херманьщики горланят за какую то полосу и шустрость космическую без которых усь гомно а у тебя уже спад на 5кгц на "петлевом" smile_1
 
а лучше спаяйте
Чёт ты преувеличиваешь ценность твоей схемы. Паять схему снабжённую "шушуринской" коррекцией.. Тот ещё изврат. Будет хрю-хрю почти гарантированно.
Так что Декодер то прав.
 
Тут херманьщики горланят за какую то полосу и шустрость космическую без которых усь гомно а у тебя уже спад на 5кгц на "петлевом" smile_1
хватит высеры писать,давай аргументы
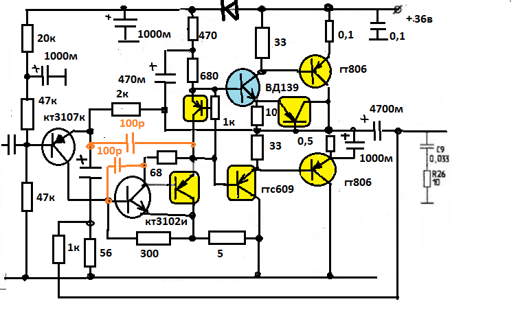
миллер для простоты можно повысить первый полюс но нет необходимости и так все хорошо тут усиление достаточное
кто хочет двухполюсную то так
первый кондер 50...100р второй 300р не влезла надпись
германец 806сборка двухполюс.png

Чёт ты преувеличиваешь ценность твоей схемы. Паять схему снабжённую "шушуринской" коррекцией.. Тот ещё изврат. Будет хрю-хрю почти гарантированно.
Так что Декодер то прав.
где тут шушуринская коррекция еще один проснулся
очки одень и модель давай не позорься
без моделей или макетов идите на х...й,нечего срать без аргументов
 
Последнее редактирование модератором:
хватит высеры писать,давай аргументы
миллер для простоты можно повысить первый полюс но нет необходимости и так все хорошо тут усиление достаточное
кто хочет двухполюсную то так
Схема твоя и аргументы приводи ты ! Почему мы должны тебе верить наслово ? Что ты изобрёл такоё что б тебе верить ? Даже в симуле доказательств нет и каракулями рисуешь !
 
где тут шушуринская коррекция еще один проснулся
очки одень и модель давай не позорься
без моделей или макетов идите на х...й,нечего срать без аргументов
Между эмиттером 3107 и термодатчиком. 100пФ. Дерьмовое решение.
И ты это, завязывай усираться, вредно очень, смотри, мозги иссохнут, из за большой потери жидкости.
 
И ты это, завязывай усираться, вредно очень, смотри, мозги иссохнут, из за большой потери жидкости.
нет именно так надо а не с выхода,проверено
термодатчик еще кондером шунтануть не влез
 
Между эмиттером 3107 и термодатчиком. 100пФ. Дерьмовое решение.
И ты это, завязывай усираться, вредно очень, смотри, мозги иссохнут, из за большой потери жидкости.
Так он потом кондюки в 1000 мкф лепит к резюкам в 0.5 ома в надежде выправить якобы петлевое ! smile_1 _istukan
 

Статистика форума

Темы
3,312
Сообщения
264,526
Пользователи
2,551
Новый пользователь
Александр Н.
Назад
Сверху Снизу