Германиевые УНЧ

Сейчас в завершении третий, осталось корпус доделать. Народ послушав с легкостью расстается со своими фирменными аппаратами и просят такой же сделать. Я прекрасно понимаю что их фирменные это аппараты среднего ну или около среднего уровня.

20 герц, прекрасный сигнал. 1 кгц. тоже.
 

Вложения

  • ЧХ-германий.jpg
    ЧХ-германий.jpg
    375.6 KB · Просмотры: 91
  • ЧХ-Германий 1 кгц.jpg
    ЧХ-Германий 1 кгц.jpg
    376.6 KB · Просмотры: 87
Сейчас в завершении третий, осталось корпус доделать. Народ послушав с легкостью расстается со своими фирменными аппаратами и просят такой же сделать. Я прекрасно понимаю что их фирменные это аппараты среднего ну или около среднего уровня.
Очень интересно будет взглянуть.
Я пока Аккорды привожу в боевое состояние. Сейчас на очереди Ак 001 и Россия (кт837 заменю на 1т906а).
IMG_20250410_170937_edit_23311062163630.jpg

20 герц, прекрасный сигнал. 1 кгц. тоже.
Здорово! А что на выходе ЧХ?
 
Последнее редактирование модератором:
Valera_Tlt, какие опера и транзисторы на выходе пробовали?
 
Пришел к выводу, что если и делать УНЧ на атомах германия, то делать таких несколько: с каскадом Шиклая, с каскадом деда Дарлингтона, с каскадом Бесселя, ещё какие-нибудь каскады – именно для того, чтобы эти УНЧ охватывали все любимые музыкальные жанры.
 
Valera_Tlt, какие опера и транзисторы на выходе пробовали?
4558, opa2134, opa2604, njm2068 кстати они по звучанию мне лучше всего нравятся, современные вещи я не слушаю а джаз-блюз, классика, романсы просто отлично. транзисторы выходные П4. Делал на моноплатах и стерео варианте везде работает отлично, правда в термо-компенсации использовал п403
njm2068-20 кгц._2.jpg

А 20 килогерц? Вот 20 кгц.
4_OPA2604_0.jpg.56ea8a866b13237f7a35b827664028f5.jpg

В стерео варианте(два канала на одной плате) вот такая плата только вместо стабилитрона применял ЛМ317 и ЛМ337.
IMG_0137.JPEGЧХ-33-рабочий.png

Для моно варианта плата и схема. С2 по схеме убираем и переносим параллельно R4 и уменьшаем емкость 10-30 пф.
Блок питания в одном варианте делал стабилизированный, в другом диодный мост (в обоих случаях мост был на Д305-Д304) емкость 2-15000, в стабилизированном 2х 6800. разницу особенно не заметил. А вот трансы в одном и другом стояли Торы затем один заменил на ш-образный от Романтики УНЧ с ним звук другой стал, мне лучше нравится на ш-образном.
blackref.jpegЧХ-рабочий для одиночного ОУ.JPG
 
Последнее редактирование модератором:
В стерео варианте(два канала на одной плате) вот такая плата только вместо стабилитрона применял ЛМ317 и ЛМ337.
Классический вариант без излишеств.
4558, opa2134, opa2604, njm2068 кстати они по звучанию мне лучше всего нравятся
NE5532N не пробовали?
 
Классический вариант без излишеств.

NE5532N не пробовали?
Да пробовал, играет хорошо, вот на мой вкус OPA 2134 и 2604 играют резковато(как молодеж говорит - панчево) мне не подходит, мой репертуар лучше звучит на 5532, njm2068 и даже совсем древние 4558 все звучит хорошо, постоянно стоят njm 2068 я выпаивал их с аудиокарты EMU 1212m.
 
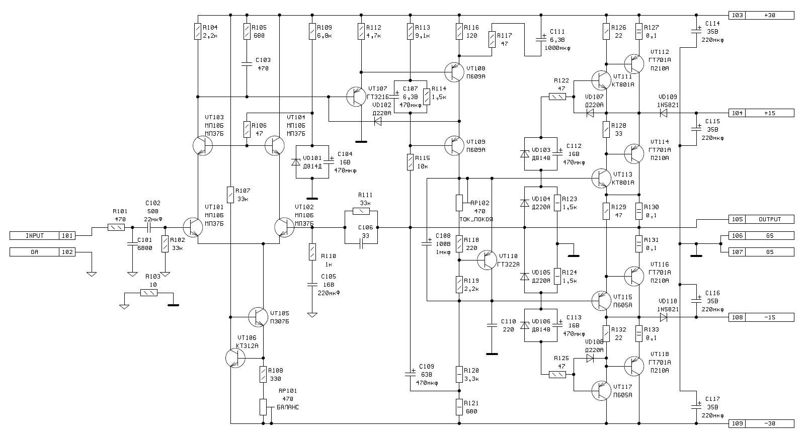
Схема усилителя на германиевых транзисторах для сабвуфера, дабы германщики смогли извести запасы П210, 60 Вт на 4 Ома. Все транзисторы работают в пределах заданных ТУ, без использования технологических запасов. Даже можно будет извести запасы КТ801, П701, которые германщики не знают куда притулить. Параметры схемы невысокие, вследствие малой глубины ООС, да и в П210 много не ввалишь. А так все, как любят германщики, малая глубина ООС, нет нулей. Но только нет трансформаторов. Для исключения выхода за пределы ОБР и Uce П210 и мелких транзисторов выходной каскад выполнен по схеме класса G, это как бонус обеспечило повышенный КПД усилителя и пониженное тепловыделение.
Ge-Bass.PNG

Опечатку заметил VD102 должен быть Д312А.
 
Последнее редактирование модератором:
Да пробовал, играет хорошо, вот на мой вкус OPA 2134 и 2604 играют резковато(как молодеж говорит - панчево) мне не подходит, мой репертуар лучше звучит на 5532, njm2068 и даже совсем древние 4558 все звучит хорошо, постоянно стоят njm 2068 я выпаивал их с аудиокарты EMU 1212m.
можно ещё 4580 попробовать и 574уд2
 
Про LM324 забыл. Самый германский звук будет.
не ну это уже слишком.)) она без ступеньки даже голая сама по себе работать не в состоянии.) Только для систем автоматики.))

Попробуйте, в чем дело то.
у меня нет никаких ЧХ. и я в них не нуждаюсь. А у вас есть, и я так понял с панелькой под ОУ.

Чем такое уебище собирать, проще вот такое собрать с лучшими параметрами
Посмотреть вложение 131378
1. Номинальная выходная мощность на нагрузке 4 Ом: 24 Вт
2. Относительный уровень искажений при мощности -2 дБ от номинальной на частоте 1кГц: менее -86 дБ
3. Относительный уровень шумов и помех: менее -106 дБ
4. Скорость нарастания выходного напряжения: более 15 В/мкс
5. Переходная характеристика: апериодическая
6. Подавление пульсаций по питанию: более 70дБ
лопни мои глазоньки.
 
Чем такое уебище собирать, проще такое собрать с лучшими параметрами
поскольку ун каскодный ,рекомендую его сделать на гт311и(бэта до300) +джифет кп302 будет лучше
вместо первой ступени тройки поставить повторитель на п605 в А классе либо первую ступень тройки сделать на более высокочастотном кремнии 3102\3107 будет выше устойчивость
 
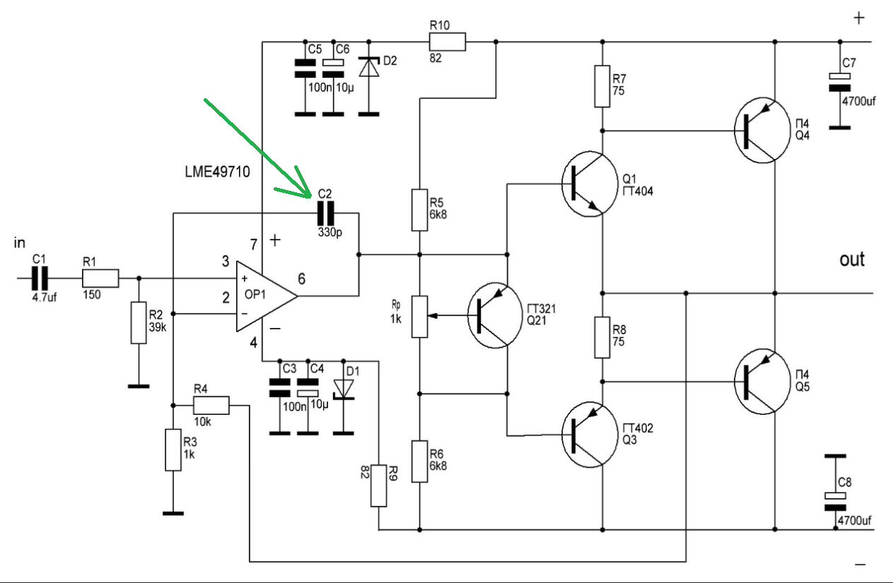
Валера, а не лучше Q21 поставить ГТ322. Корпус у этого транзистора изолирован, крепить проще и тепловой контакт с радиатором лучше.
 
Мне кажется там нужна микруха с хорошим быстродействием. Не менее 20мв/сек.
 
Ну не всем же на мерседесе ездить, а пешком то же не вариант.
1744403168696.png

Вот сюда- не жалко. К тому же не умеют тут нормально 157уд2 готовить. Так то если подумать то у неё усиление на 20кГц около 75дБ. Но это при условии правильной коррекции. Вы умеете правильную коррекцию?
Мне кажется там нужна микруха с хорошим быстродействием. Не менее 20мв/сек.
судя по всему- нет. _da
а 20мВ в секунду.. это блин что за оу такой должен быть мощный? так то 140уд7 в тысячу раз быстрее.
 
Последнее редактирование:
NE5532N не пробовали?
ТП 158мА, пик ту пик 61В
1744439759062.png

в термо-компенсации
смоделировал схему только из за термо, квадрат на 20К с быстро спадающим фронтом,
у Вас две осциллограммы 20К, на 1 фото верная.
от входного ОУ многое зависит, мой выбор ЛМЕ49860, оригинал почти не доставаем.
ВК там не "слабое Звено", если решен вопрос с коммутационными искажениями (параллелить тоже нужно/можно)
 
Последнее редактирование модератором:
174УН7 на нас нет с её 10 % -ми негармонических искажений! Там на выходе тоже германий штоле поставили?🙂
 
174УН7 на нас нет с её 10 % -ми негармонических искажений! Там на выходе тоже германий штоле поставили?🙂
Не женіть на бідолаху. На її німецьких і японських родичах добру половину світового парку телевізорів, переносних радіоприймачів і бумбоксів виконано. І "звучать"(С), піпл слухає і хвалить.
Негармонічні спотворення там у другому знаку після коми.
То радянські інженери заочники, коли її комуніздили в Сименса, недодивились в дейташит трохи і замість 220 кОм на вході вперли 47 кОм, як партія веліла, а подекуди ще менше. От і перекосили бідолаху.
А ще закорегували до смерті. Якщо підійти з повагою і розумінням, то і з 174УН7 реально другий знак вичавити і потужність в навантаження підросте до 4.5 Ват на 4 Оми. Але, ГЕрманію там нема smile_10 Лише вихід кривоїдний, як дехто проміж тут говорить. Квазикомпліментарний, коротше кажучи.
 
Последнее редактирование:
Посмотреть вложение 131384
Вот сюда- не жалко. К тому же не умеют тут нормально 157уд2 готовить. Так то если подумать то у неё усиление на 20кГц около 75дБ. Но это при условии правильной коррекции. Вы умеете правильную коррекцию?

судя по всему- нет. _da
а 20мВ в секунду.. это блин что за оу такой должен быть мощный? так то 140уд7 в тысячу раз быстрее.
Возможно с обозначением ошибся. Но если я не ошибаюсь сам автор ЧХ рекомендовал микру по шустрее.
 
Потрібна гранична швидкість зміни напруги сигналу в підсилювачеві залежить і від частоти, і від амплітуди сигналу прямо пропорційно. Тому, чим "шустріший" операційник, тим більшу неспотворену амплітуду сигналу він спроможний видати.
 
Возможно с обозначением ошибся. Но если я не ошибаюсь сам автор ЧХ рекомендовал микру по шустрее.
давайте включим логику.
1744495648564.png
Видите стрелочку? И конденсаторик с2? Это- местная частотнозависимая ООС. Как вы думаете что она делает? А она превращает отличный ОУ ЛМЕ49710 в uA741.
Он просто не имеет смысла, и быстродействие здесь не нужно никакое. Достаточно просто поставить 741 микру(она же 140УД7) и выкинуть этот кондёр. Разницы вы не заметите. Да потому что её просто НЕТ.
Не знаю кто там автор.. Но тратить такой ОУ чтобы так его использовать.. Это надо быть редкостным.
 
превращает отличный ОУ ЛМЕ49710 в uA741
Там по условиям применения важнее нагрузочная способность ОУ и напряжение Rail-to-Rail.
Еще одна интересная особенность- в выходном квазикомплементарном каскаде (+) плечо (Шиклаи) управляется с выхода ОУ, а (-) - через транзистор Q2 (динамическая нелинейность). У меня возникает ассоциация с коммутационным диодом в параллельнике Агеева (Радио-08-1982)..
 
Последнее редактирование:
Хочу внести ясность: тема про ГЕРМАНИЕВЫЕ унч, а значит не надо сюда приходить с мерками и возможностями кремниевых унч. Да все знают достоинства и недостатки германия, от этого и пляшем. Очень хорошо было бы не хаить германий, а взяв за основу одну из удачных схем прошлого, усовершенствовать и или доработать учитывая современные подходы в схемотехнике. Пусть это будет из разряда творчества: то есть что сегодня можно достичь на германии. И что в этом плохого? Трата времени? А на что мы его только не тратим. За кружкой пива то же тратим драгоценное время, но ни кто не возмущается целесообразно или нет. Любой опыт даже отрицательный имеет свой +. В Чешском усилителе в УН работают 2 рнр транзистора с хорошм h21 и граничной частотой. Обычно в таких усилителях используют связку нрн+рнр, но нрн с хорошим h21 и граничной частотой не существует их вообще мало. Возможно в усилителе что то не так с режимами. Но взяв за основу эту схему и усовершенствовав УН и ВК можно получить не плохие характеристики для ГЕРМАНИЕВОГО унч. Место OC170 можно применить ГТ308Г,В (ГТ322Г,В). Место OC71 применить П609Б,А или ГТ321В. В фазоинвертре ГТ404 и ГТ402.
Ну а если всё, что я написал ерунда, то тогда зачем вообще создали этот форум про германиевые унч.
Неплохая вобщем то схема-я в ней использовал выходной каскад от унч беслика(или якобы беслика кагбы).Что то лучше собрать на таком количесте транзисторов вряд ли получится.
 
Там по условиям применения важнее нагрузочная способность ОУ и напряжение Rail-to-Rail.
Еще одна интересная особенность- в выходном квазикомплементарном каскаде (+) плечо (Шиклаи) управляется с выхода ОУ, а (-) - через транзистор Q2 (динамическая нелинейность). У меня возникает ассоциация с коммутационным диодом в параллельнике Агеева (Радио-08-1982)..
С тормозами на выходе, как П4 , гоняться за шустрым операционником мало смысла.
 
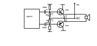
вот еще простой А класс на германии п210(можно первые 5вт в А ,потом АВ)
транзисторы работают с ОК (частота 50кгц )на общем радиаторе без прокладок
ТДА 7377 тоже работает на высокоомную нагрузку в Аклассе(у нее ток покоя 200 ма на 4 канала при питании 19в) поэтому искажает мало,по сравнению с АВ в плане ступеньки
выходной кондер отсутствует ,переходные кондеры под поляризацией
выходной дроссель очень простой- проводом 0,7,,,0,8 бифилляром до заполнения
как бонус дроссель защита АС от постоянки
 

Вложения

  • простой Акласс на германии.png
    простой Акласс на германии.png
    15.7 KB · Просмотры: 96
Последнее редактирование:
Очень интересно будет взглянуть.
Я пока Аккорды привожу в боевое состояние. Сейчас на очереди Ак 001 и Россия (кт837 заменю на 1т906а).
Посмотреть вложение 131331


Здорово! А что на выходе ЧХ?
Замена 837-х на ГТ906 попросит заменить цепи коррекции на более шустрые, а то и вообще избавиться от части емкостей или уменьшить их в разы. 906-е нервные , им полезно врезать в базы по антизвону ом на 5.
 
Не женіть на бідолаху. На її німецьких і японських родичах добру половину світового парку телевізорів, переносних радіоприймачів і бумбоксів виконано. І "звучать"(С), піпл слухає і хвалить.
Негармонічні спотворення там у другому знаку після коми.
То радянські інженери заочники, коли її комуніздили в Сименса, недодивились в дейташит трохи і замість 220 кОм на вході вперли 47 кОм, як партія веліла, а подекуди ще менше. От і перекосили бідолаху.
А ще закорегували до смерті. Якщо підійти з повагою і розумінням, то і з 174УН7 реально другий знак вичавити і потужність в навантаження підросте до 4.5 Ват на 4 Оми. Але, ГЕрманію там нема smile_10 Лише вихід кривоїдний, як дехто проміж тут говорить. Квазикомпліментарний, коротше кажучи.
Ее можно неплохо подправить подключив входой резистор не к минусу а к источнику напряжения например использовав 2 диода и соответственно поправив сместившееся напряжение на выходе.При этом этот резистор можно уменшить хоть 10ком хоть до 1ком без проблем.При этом также неплохо уменьшить ку с 80 до 20 или около того-и получить параметры на порядок лучше чем в даташите.
 

Статистика форума

Темы
3,314
Сообщения
264,528
Пользователи
2,550
Новый пользователь
Александр Н.
Назад
Сверху Снизу