Германиевые УНЧ

при больших может возбудиться на инфранизкой частоте,тк общей оос охвачен выходной кондер
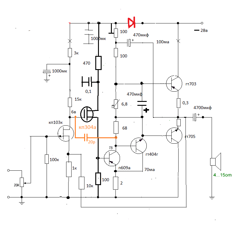
но переделанный вот так Лик мне больше нравицца
Юра!Выкинь полевик,сделай как ты любишь по Шушурину.
 
Последнее редактирование:
Юра!Выкинь полевик,сделай как ты любишь по шушурину.
при данной схемотехнике полевик лучше ,это не простой полевик,у него пороговое напряжение 5в и он сдвигает уровень иначе будет нужен межкаскадный кондер,кроме того этот полевик имеет очень низкие емкости входная всего 9пф,что позволяет получить высокое усиление первого каскада,еще лучше поставить в первый каскад джифет ,и еще если делать по Шушурину,прийдется ставить КРЕМНИЙ(германия нет) в УН с малыми емкостями,тут же повторитель на кп 304а позволяет применить в УНЕ п609а,п605а с относительно большим миллером и поднять усиление
тут вся проблема в выходниках,шлак типа п214 не пойдет,надо или импорт или гт403 параллелить еще лучше пару гт703\705 поставить но она низковольтная
вобщем речь шла именно о доработке оригинального Лика с минимумом изменений схемы

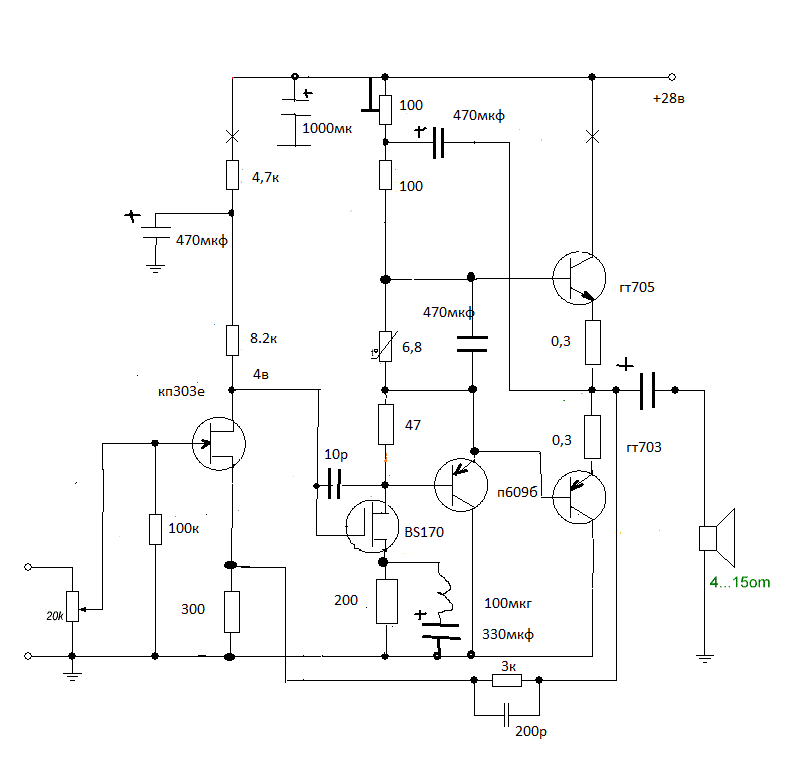
вот еще чисто на германии,ВК можно квази на 402\404 гт806(голубым)
Anti-JLHпервый ватт А лайт чисто герм.png

если нет гт311И делаем так
германий +полевики.gif
 
диод правильно ,сорян, минус 28в вверху,исправил
 
если нет гт311И делаем так
Вашу схему можно назвать германизатор (выполняет роль гармонизатора хорошего звука). Схему ставят после любых других предварительных УНЧ. Два полевых на входе – сильная вещь!
 
Два полевых на входе – сильная вещь!
второй- катодный повторитель-сдвигает уровень на 5в и согласует первый каскад на джифете с ОЭ УНа
достоинство схемы-нет входного кондера и кондера оос,выходной тоже можно охватить отдельной цепью оос
 
Последнее редактирование:
второй- катодный повторитель-сдвигает уровень на 5в и согласует первый каскад на джифете с ОЭ УНа
достоинство схемы-нет входного кондера и кондера оос,выходной тоже можно охватить отдельной цепью оос
Может я и не прав, но входной конденсатор от злой постоянки чистый звук защищает.
 
вот еще упростил
 

Вложения

  • германий плюс полевики.gif
    германий плюс полевики.gif
    15.2 KB · Просмотры: 310
Вегу 101 чтоль восстановить шасси
Порыл поиском что там менять в первую очередь с конденсаторов, но пока не нашел.
Так и я тоже там с проходных на выброс?
 
Вегу 101 чтоль восстановить шасси
Порыл поиском что там менять в первую очередь с конденсаторов, но пока не нашел.
Так и я тоже там с проходных на выброс?
Не ваша тема, можно не начинать.))))
А то я недавно запал на объявление. купил Аккорд-стерео в надежде восстановить два канала и в ящике был бы германиевый УНЧ а купил махачкалинский навоз вместо Рижского Акордса. Там ужас внутри.
 

Вложения

  • 0db8fb43.jpg
    0db8fb43.jpg
    252.3 KB · Просмотры: 149
Напомните год начала темы про Вегу.)))
Ситуация напоминает равновесную химическую реакцию, в которой оба процесса- получение нового вещества и распад его на исходные продукты- идут в разные стороны с одинаковой скоростью без результата.
В вашем случае горячее желание починить усилителя и найти, куда ему и что вставить, перевешивается абсолютным нежеланием действовать , неважно, чьими руками.
Зато какой простор полета мысли!
 
Последнее редактирование:
Повышенная скорость перемещения электронов означает и повышенную внутреннюю энергию кристалла германия.
 
Можно скомбинировать КТ835 с П601-605. Может получиться германиевый кремний.
Есть готовая пара ГТ703-705 , в пределах досягаемости . Просто раньше шла в автомагнитолы и куда-то еще , но самих транзисторов хрендостать. А сейчас тюкнул кнопочку - и купил чё хошь , да желающих тюкать не густо.
 
Всем здравствуйте. Собрал германиевый усилитель в классе А. На выходе подобранные в пары П214. Токи по 1 амперу в плечо. Радиаторы греются до 49 градусов, дальше температура и все режимы стабилизируются. До этого собирал Худа, ламповые Ашники, ВВ-шники. Пока для меня германий в лидерах. На Шмелеве ещё не гонял, но по звуку и так все понятно. Слушаю на щитах по 36 штук 5ГДШ. За основу взята схема Аккорда-001. Особо не перерабатывал, только терморезисторы стоят на выходных радиаторах. Все держится стабильно,не плавает. Собран по моноблочной схеме, в питании импульсники.
 
поставьте кт863а на выход драйвер вд139\140 ,будет еще лучше)германий имеет смысл только в АВ
 
Вспомнилась студенческая юность, 70-е годы, собрал на макетке германиевый УНЧ, ток покоя оказался дурной. транзисторы кипели, а тут вечеринка , музыка нужна. На длинных проводах вывалил схему за окно на мороз.
До сих пор вспоминают дружбаны тот классный звук и плату в форточке.
 
звук действительно классный.
Схема Худа на германии высокоскоростная, при условии скоростных транзисторов на выходе, но нужна термо стабилизация тока драйвера и контроль за током покоя . Схема получается устойчивая даже без корректирующих емкостей и цобеля. 50 пик в обвеске драйвера- максимум. Решает проблему термокомпенсированный источник тока в нагрузке драйвера. Идея взята у JLH-1996, с небольшой доработкой.
 
предлагаю вот такой кроссовер для германиевых усилителей на тупых сплавных транзисторах,но и для кремния тоже будет хорошо,тк чуйка вч головки большая,а вч компоненты имеют не большой уровень,то повторитель в классе А требуется тоже меньшей мощности,трансформатор тоже простой на вч АВшник будет работать на высокоомную нагрузку и не будет искажать,особенно снизится ступенька,у германца не будет нагрева и сквозных токов Lвч и Свч считаем как для нагрузки 300...400ом,точно ее подгоняем резистором,Кт транса подгоняем в зависимости от чуйки вч головки
номиналы фильтра вч для частоты 2600гц
можно сделать транс повышающим 1:2 и включить последовательно с пищалкой резистор для регулировки уровня вч
на частоте 20 кгц основной усилитель будет работать на нагрузку примерно 80 ом при 8ом нч динамике
 

Вложения

  • кроссовер для АВшника ,германиевого.png
    кроссовер для АВшника ,германиевого.png
    23 KB · Просмотры: 159
Последнее редактирование:
ВЫходной трансформатор с подмагничиванием и кпд паровоза:)
(при чём здесь германий не понял)))
 
ВЫходной трансформатор с подмагничиванием и кпд паровоза:)
там пищалка в нагрузке,поэтому транс небольшой,4см кв,кпд в теории класса А с трансом под 50% причем мощность не большая 3вт с головой для той же 2гд36 например
германий тут при том,что вч будут хорошие у него с этой приблудой,тк ВК будет на вч 10....20КГЦ работать на нагрузку 40....80ом это при разделе 2,6кгц при более низком еще выше
а какой кпд у SE причем на полный диапазон а не на вч? там кроме 50% еще накал кушает
это приблуда для ВЕГ,Аккордов,ликов и тд,будет красивый низ и середина с чистыми ВЧ ,а делов всего ничего,транс до заполнения проводом 0,6....0,7 и несколько деталек,питание можно от ИБП
можно поставить переключатель выбора - обычный или активный кроссовер для пищалки
 
Последнее редактирование:
К
Всем здравствуйте. Собрал германиевый усилитель в классе А. На выходе подобранные в пары П214. Токи по 1 амперу в плечо. Радиаторы греются до 49 градусов, дальше температура и все режимы стабилизируются. До этого собирал Худа, ламповые Ашники, ВВ-шники. Пока для меня германий в лидерах. На Шмелеве ещё не гонял, но по звуку и так все понятно. Слушаю на щитах по 36 штук 5ГДШ. За основу взята схема Аккорда-001. Особо не перерабатывал, только терморезисторы стоят на выходных радиаторах. Все держится стабильно,не плавает. Собран по моноблочной схеме, в питании импульсники.
Какие ВВ-шники собирали ?
 

Статистика форума

Темы
3,314
Сообщения
264,676
Пользователи
2,550
Новый пользователь
Александр Н.
Назад
Сверху Снизу