Германиевые УНЧ

схема не айс,тк синфазная помеха большая,поставьте ит в хвост диффкаскада,самое простое на джифете двухполюсный
Про схему - оно и понятно. Автор дифкаскад называет компаратором...
Посему - стабилизатор тока для "компаратора" вреден!_hm_
 
Измерения показали весьма неплохие характеристики усилителя: гармонические искажения порядка 0.02%, интермодуляционные - 0.032%
Гармоникусов по процентам мало, но гребёнка довольно плотная, всё в ассортименте имеется... Как оно в звуке?
 
Нормальный тухлый звук. Или пример как получить П210 из высокочастотных транзисторов.
 
Последнее редактирование модератором:
Гармоникусов по процентам мало, но гребёнка довольно плотная, всё в ассортименте имеется... Как оно в звуке?
Хочешь кастрировать звук- применяй дифкаскад.
 
применяй дифкаскад.
диффкаскад применен для начинающего чтоб сразу собрал и работало,а не искать половины напруги,и еще там задержка при включении чтоб не хлопало.
 
применяй дифкаскад.
диффкаскад применен для начинающего чтоб сразу собрал и работало,а не искать половины напруги,и еще там задержка при включении чтоб не хлопало.
Нормальная схема для дурака и рассчитана. чтобы спаял, включил и работало. А диф там или не диф - непринципиально. Идиотскую перекосит что так -что иначе.
 
так и создавали для начинающих и плата есть и пред.
 
Нормальный тухлый звук характерный при коррекции через жопу (миллером во втором каскаде). Или пример как получить П210 из высокочастотных транзисторов.
Перепёлкин специально собирал и измерял предельно крутые германиевые уси на крутейшей измериловке , так что ему можно верить ! Так же есть фото и схемы его проектов !
 
Последнее редактирование модератором:
Для начинающих давно тому назад сделано , лучше трудно выдумать. Любой рукожоп как ни постарается, не сможет накосячить.
Проверим, проверим... Ща как раз собираю этого Иванова в варианте Bayu 63. Мерять правда особо нечем - портативный осц., генератор с телефона, и акустика - 5гдш-4-4 на щите, зато германия...- какой хошь есть (ну почти). Пока так.
ПыСы. И не рукожоп, а рукосуй. Хоть не так обидно...
 

Вложения

  • Иванов - Bayu 63.jpg
    Иванов - Bayu 63.jpg
    451.5 KB · Просмотры: 138
Проверим, проверим... Ща как раз собираю этого Иванова в варианте Bayu 63. Мерять правда особо нечем - портативный осц., генератор с телефона, и акустика - 5гдш-4-4 на щите, зато германия...- какой хошь есть (ну почти). Пока так.
ПыСы. И не рукожоп, а рукосуй. Хоть не так обидно...
А нет бы спаять , а уже потом по-своему надругаться?
Изврат чужой спаять, а потом Иванов во всем виноват.....
Эту схему спаял на куске 2-мм полистирола, транзисторы П202, без радиаторов, питание от трансика ТВК -70 из универмага, за рупь . И пела родимая! Закрасил пайки маминым лаком для ногтей, помнится- Чизеброу Пондс, Нью-Йорк-Лондон -Париж. Не Хацапетовка . Отсюда и звук.

Да я не против... Но Бау - чел сурйозный, уже три раза над Ивановым надругался. Этот вариант, что я в тетрадке нарисовал, получился у него наилучшим, и по приборам, и на слух. Да там испортить что-то - ещё постараться надо...
Ну да. Даешь баксандализацию всех Ивановых.
С одним круто согласен. ГТ402-404 пара сильно лучше всякого мусора МП 10-МП39.
 
В комментах под этой трилогией на ютубе, автор ещё писАл, что можно заменить входную пару на одиночный кремний. Он должен быть не столько высокочастотный, сколько высокобэтистый. Показатели несколько улучшаются, но все-же, в конечном варианте оставил мп26 на входе. Из тех, что есть у меня 26 и 25 -ых бэта 25-40 (максимум).
 
А ,что если взять УНЧ Бати-Середа,который усовершенствовал Александр Петров (в соседней ветке) И выходные в нём поменять на ГТ806. Естественно при этом оставить все кремниевые транзисторы,только сменить их на противоположную проводимость, а также поменять полярность электролитов и питания и диода? Я думаю получится супер усилитель,как по измерениям ,так и по звуку. Кто что скажет?
1765393330271.png
 
Марна трата часу.
 
взять УНЧ Бати-Середа
выходные в нём поменять на ГТ806
Правильно поменять проводимости и перевернуть полярность. Уменьшить R14,R16?
Кто что скажет?
Делайте!
При наличии двух каналов можно сравнить с оригиналом (в т.ч. на слух))).
Один прямой,другой обратный - даже интересно с точки зрения использования БП.
 
Последнее редактирование:
в схеме Петрова R2 уменьшить до 390ом и прицепить к эмиттеру Q3.
поставить ИТ в хвост диффкаскада
Q6 поставить п609б Q7Q8-П605 Q9Q10-гт806 Q5 оставить кремний ,диод Баксандалла выкинуть тк шиклай на кремнии открывается 0,65в а тройка п609+п605+гт806 тоже примерно 0,65в
я бы так сделал,транзисторы на схеме противоположной проводимости не стал стрелочки эмиттеров перерисовывать
Внимание!входную емкость более 2мкф лучше не делать иначе возможен всплеск на инфранизкой частоте
либо нужно увеличивать емкости 22000мкф в питании
шины питания изолированы от земли,питание 40в не +-40в а обычные 40в с моста(земля виртуальная)
можно сделать с обычным выходным кондером и смещением как у Худа
транзистор термостабилизации с максимальной бетой 800....1000 тк германиевая тройка.....
можно попробоватьгт308г или гт311и(сплиттер перевернуть) он изолирован от корпуса и бэта под 300
если делать стерео то питание каналов надо отдельное в случае с виртуальной землей
ЗЫ но это для тех кто хочет пристроить свои п605 гт806,если покупать с нуля то ВК комплементарная тройка на Тошибе 5198/1941 имхо лучше симметрия,линейность бэты,монтаж корпусов,стабильность,надежность
 

Вложения

  • 1765393330271.png
    1765393330271.png
    92.3 KB · Просмотры: 77
Последнее редактирование:
А ,что если взять УНЧ Бати-Середа,который усовершенствовал Александр Петров (в соседней ветке) И выходные в нём поменять на ГТ806. Естественно при этом оставить все кремниевые транзисторы,только сменить их на противоположную проводимость, а также поменять полярность электролитов и питания и диода? Я думаю получится супер усилитель,как по измерениям ,так и по звуку. Кто что скажет?
Суперусилитель РР с ооос на германии уже давно есть. Мудрить ничего не надо.
Есть плата, есть измерения, спектр превосходный.
Усилитель неоднократно повторенный.
 
В комментах под этой трилогией на ютубе, автор ещё писАл, что можно заменить входную пару на одиночный кремний. Он должен быть не столько высокочастотный, сколько высокобэтистый. Показатели несколько улучшаются, но все-же, в конечном варианте оставил мп26 на входе. Из тех, что есть у меня 26 и 25 -ых бэта 25-40 (максимум).
ВС 327 вам в помощь. Аль кт3107Л
 
Ща как раз собираю этого Иванова в варианте Bayu 63
схема в плане компонентов -откровенная бяка,500к в оос только чего скажут о разработчике,п216 ,мп26 итд в мусорку
где вы берете все это говнище????? даешь вам схемы нормальные....нет как мух на говно тянет
соберите схему тремя постами выше и радуйтесь
или эту
при питании более 20в в УН вместо 3102е поставить 3102и или импорт 2240,1815 и тд
 

Вложения

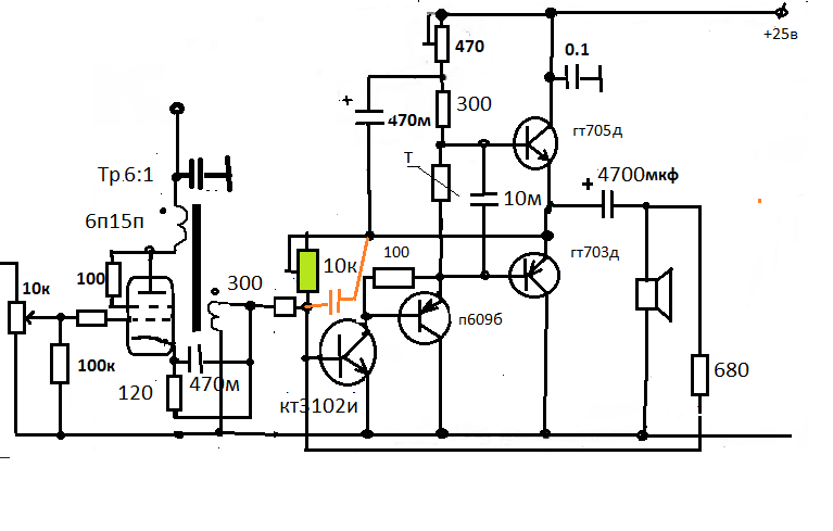
  • гибрид 6п15п.png
    гибрид 6п15п.png
    28.6 KB · Просмотры: 110
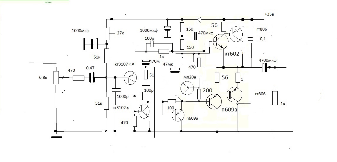
  • усилитель нагт806.jpg
    усилитель нагт806.jpg
    97.4 KB · Просмотры: 115
Последнее редактирование:
А ,что если взять УНЧ Бати-Середа,который усовершенствовал Александр Петров (в соседней ветке) И выходные в нём поменять на ГТ806. Естественно при этом оставить все кремниевые транзисторы,только сменить их на противоположную проводимость, а также поменять полярность электролитов и питания и диода? Я думаю получится супер усилитель,как по измерениям ,так и по звуку. Кто что скажет?
Посмотреть вложение 162804
Чем бы дитя не тешилось - лишь бы трах тарарах не просило. Разницы в линейности и звучании не будет никакой, а вот склонность к немотивированным отказам сильно увеличится.
 
Последнее редактирование:
ГТ806 это не КТ808. ОБР гораздо скромнее.
да у меня прекрасно п605а(нежнее нету германия) пели на 6гд-2 и ничего не сгорело,главное выход не коротить ,со сплавными предохранитель успевает сгореть,а с этими кирдык мгновенно
 
Конверсионные П601...П609, ГТ321, очень хорошо держат перегрузку по выходному току и пиковой мощности.
 
очень хорошо держат перегрузку по выходному току и пиковой мощности.
только горят как семечки при малейшем кз на выходе))) а вот 214 не горят мгновенно ,плавкий п успевает сгореть
гт806 должны нормально работать они достаточно мощные
 
Это зависит от схемы, и у уровня питания. Не сжег ни одного предвыходного П605 при макетировании Ge-UF-25W, хотя там питание двухполярное, плюс-минус 22 В, БП "жесткий", на 200 Вт торе.
А от выходных ГТ806 несколько штук спалил, сваривались на короткое, по всем переходам.
 
Это зависит от схемы, и у уровня питания. Не сжег ни одного предвыходного П605 при макетировании Ge-UF-25W, хотя там питание двухполярное, плюс-минус 22 В, БП "жесткий", на 200 Вт торе.
А от выходных ГТ806 несколько штук спалил, сваривались на короткое, по всем переходам.
Немного в сторону от темы. Скажите, можно по сопротивлению канала джифета отобрать экземляры с высоким начальным током стока? Есть такая связь?
 

Статистика форума

Темы
3,314
Сообщения
264,697
Пользователи
2,550
Новый пользователь
Александр Н.
Назад
Сверху Снизу