Германиевые УНЧ

Редкостный трындец
Спасибо за консультацию.Просто нужна схема на *германцах* на подхват основному однотактному лампачу.Мосча не нужна.Хватит 5ватт хорошего звука.Основная акустика 4Ома.В наличии есть П202,П4БМ,ГТ905АМ,ГТ906АМ,ГТ806,ГТ321 и куча МПшек.
 
Спасибо за консультацию.Просто нужна схема на *германцах* на подхват основному однотактному лампачу.Мосча не нужна.Хватит 5ватт хорошего звука.Основная акустика 4Ома.
Буквально в эти дни, подыхающего от дикой жары меня посетила идея летнего усилителя на подмену ламповому камину-однотакту.
Даже был готов повторить схему Зыкова на П605-х из самого первого моего личного журнала Радио, купленного в Москве, в киоске, куда приехал на теплоходе Ростов-Москва.
Решив тряхнуть стариной, стал макетить эту схемку, которая ниже, забыв , что диоды Д18 как бы кремниевые. Д7 не оказалось. И упалил весь запас 605-х, а потом и 905-х . Позже измерил падение на диоде. а там атас.

Перетыком станут вместо П605 или 1т906
А ещё побрел на рынок, там у одного хламщика была куча всяких 402-404, а пришел- пусто. Пришел некто и выгреб все. Мода на германий, блин..
 
Последнее редактирование:
Собрал бы на них Худа,но акустика 4Ома.Есть и на 8Ом S50B,но дубоватые они.

Перетыком станут вместо П605 или 1т906
А ещё побрел на рынок, там у одного хламщика была куча всяких 402-404, а пришел- пусто. Пришел некто и выгреб все. Мода на германий, блин..
402-404 успел нагрести за копейки.Вот с 602-605 у меня напряг.
 
Собрал бы на них Худа,но акустика 4Ома.Есть и на 8Ом S50B,но дубоватые они.
Схема Зыкова в режиме АВ , на 4 Ома вполне рассчитана, на выходе МП21 или 26, МП 37 или лучше мп10, военка. А 402 и 404 с большим усилением и вольтажом- на букву ВЖГИ , 905-е или 806-е ставим вместо 605-х.
Худа тоже можно пересчитать на малый ток покоя.
 
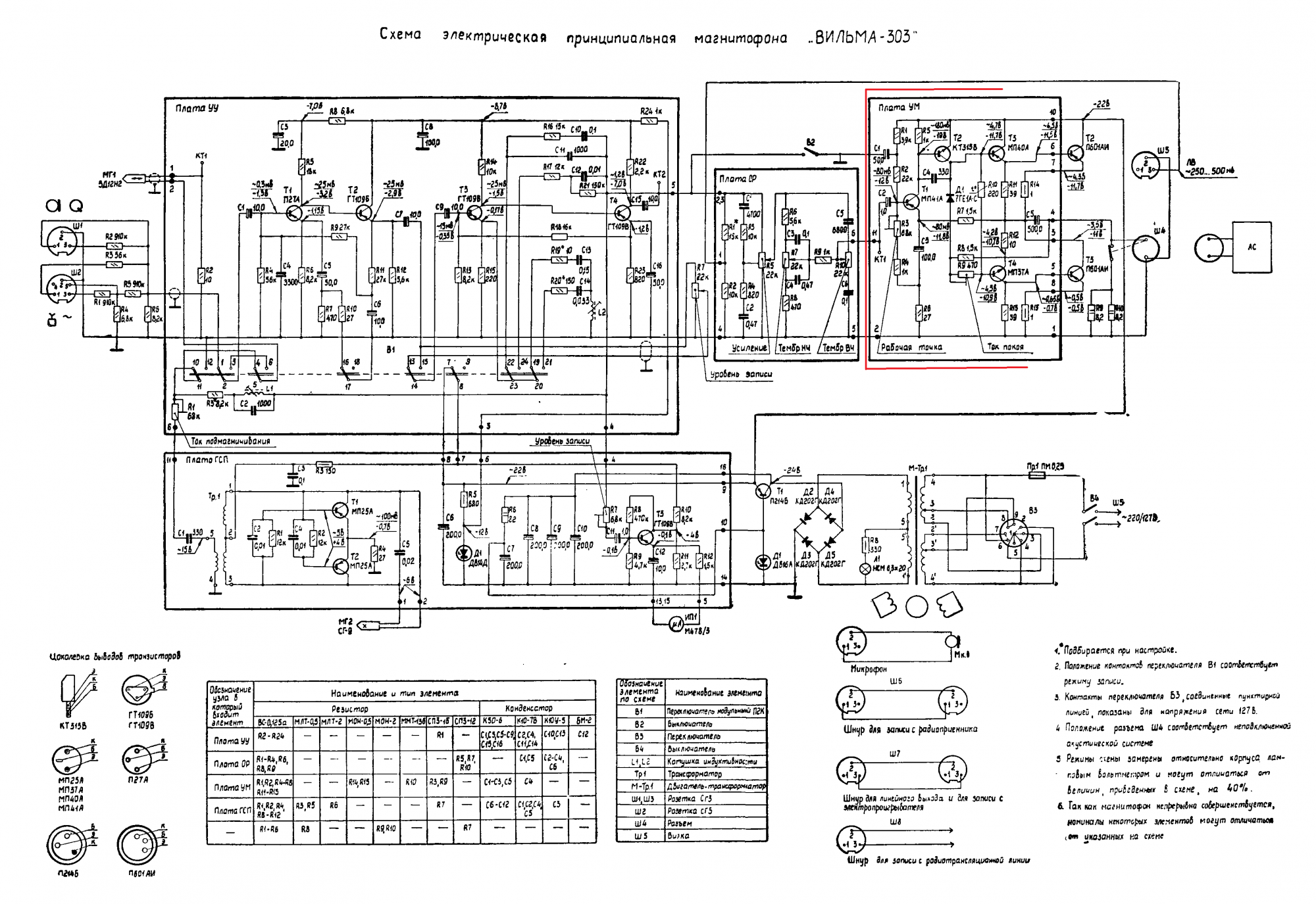
Вильма лучше, чем Зыков
 

Вложения

  • wilma303instr_017-1.png
    wilma303instr_017-1.png
    1.4 MB · Просмотры: 387
Схема Зыкова в режиме АВ , на 4 Ома вполне рассчитана, на выходе МП21 или 26, МП 37 или лучше мп10, военка. А 402 и 404 с большим усилением и вольтажом- на букву ВЖГИ , 905-е или 806-е ставим вместо 605-х.
Худа тоже можно пересчитать на малый ток покоя.
Остановлюсь на Худе.Тем более для него есть всё.Даже тороид с 2 х 25v -2 диода Д305 и имеем *германскую* постоянку.А НЧ динамики из S50B отдам на замену подвесов и диф-в.У меня 25ГД26 4Ома так переделаны-на 1,5-2вт нч с головой.А подскажите пересчёт Худа на меньший ток,хочется и на 4Ома попробовать.
 
Остановлюсь на Худе.Тем более для него есть всё.Даже тороид с 2 х 25v -2 диода Д305 и имеем *германскую* постоянку.А НЧ динамики из S50B отдам на замену подвесов и диф-в.У меня 25ГД26 4Ома так переделаны-на 1,5-2вт нч с головой.А подскажите пересчёт Худа на меньший ток,хочется и на 4Ома попробовать.
25 переменки дадут 35 постоянки, Худ может и не сдюжить. Ток уменьшить имеет смысл при повышенном питании и нагрузке в 8-16 ом, для 4 Ом скорее придется убавить питание , увеличив ток. Я давал нагрузку в 4 Ома с питанием 30 вольт, ватт 9-10 снимал, но форма сигнала неважная.
Нормальные пацаны мотают понижающий автотрансформатор для Худа, с 8 ом на 4. Если знать, как, то несложно.
ПС. Почему непременно нужно из двух зол выбирать оба? Имея 4-омные колонки, упрямо затевать постройку слабомощного Худа?
 
Есть смысл собирать?
 

Вложения

  • 156403289857516127.jpg
    156403289857516127.jpg
    71.1 KB · Просмотры: 367
Схема класс, но к John Linsley Hood НИКАКОГО отношения не имеет.
Саша, не пудри мозги ребятам, Худ - это кл. А, термостабилизации никогда не было и нет
 

Вложения

  • jlh1969l.png
    jlh1969l.png
    51.4 KB · Просмотры: 245
Германий выше всего
cv3-01.jpgcv3-02.jpg

Еще германий
Funkschau1966Heft11_0060.jpgFunkschau1966Heft11_0061.jpg

60-х годов еще, классика.
 
Последнее редактирование модератором:
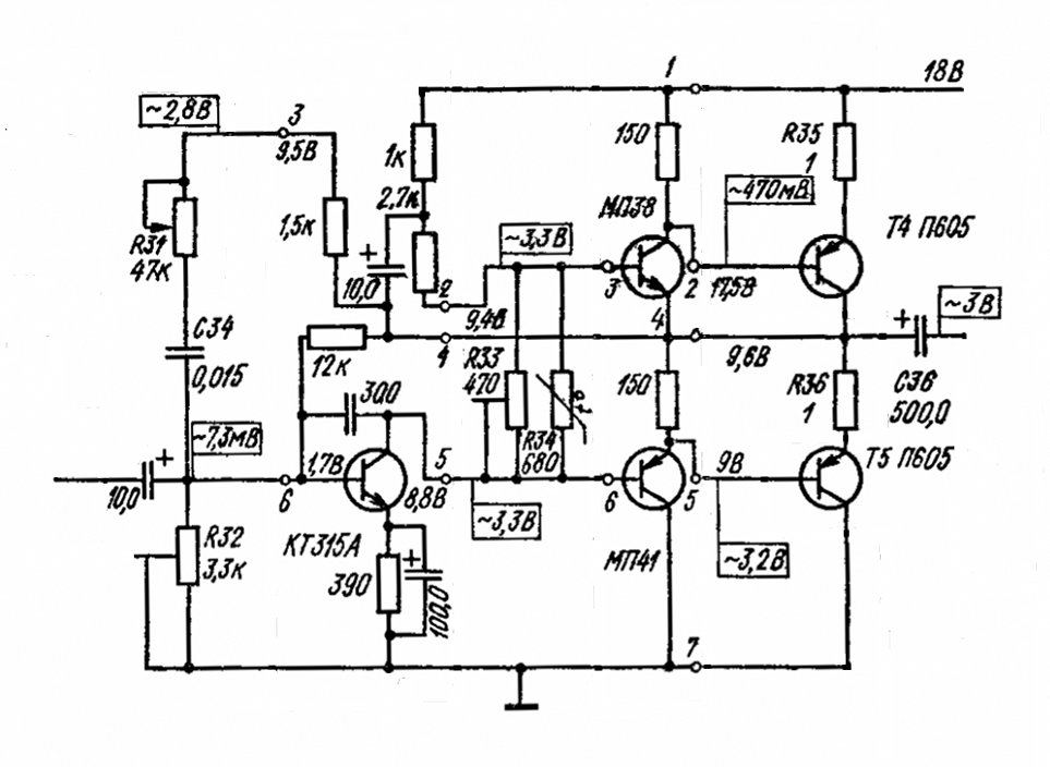
Сейчас смакетил схему УНЧ на П605 из Радио 7 за 1968 год, внизу на стр 35.Мдя. ступенька не уходит в ноль даже с током покоя 150 ма.Диод Д226 как по схеме даст ток покоя несовместимый с жизнью.Взял Д311 с резистором 100 ом, ток 30 ма, ступенька зверская. Можно увеличить глубину ООС,как автор советует, но ступень видно все равно.
 
Возьми схему Вильмы страницей раньше, и будет счастье
 
Мне это германиевое счастье не совсем понятно.
Ессно на фоне ламп.

А недоВильма, в смысле недомагнитофон, работала просто плохо.
 
А где здесь внизу схема?
 

Вложения

  • b.1968-07.038.jpg
    b.1968-07.038.jpg
    625 KB · Просмотры: 299
Сергей, Вильму то за ЧТО?
Юрий, я говорю о магнитофоне Вильма. Он был 3-го или 4-го класса, работал плохо, в соответствии с классом. На его встроенный усилитель внимания не обращал.
Получается бриллиант в навозе?!!
 
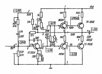
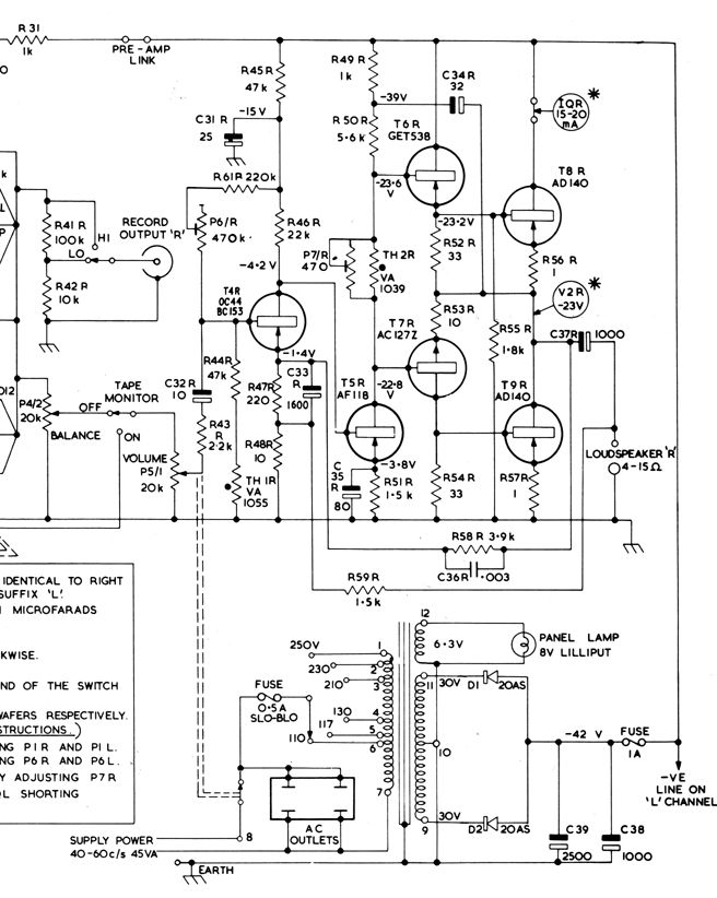
Саша, у тебя есть 7ГЕ1А-С, как раз отсюда
 

Вложения

  • wilma303instr_017-1.png
    wilma303instr_017-1.png
    1.4 MB · Просмотры: 271
Задолбал этой Вильмой, у Тоники и Астры та же самая.
 

Вложения

  • Вильма - 303 УНЧ.png
    Вильма - 303 УНЧ.png
    103 KB · Просмотры: 287
  • Астра-207.jpg
    Астра-207.jpg
    224.5 KB · Просмотры: 297
  • Тоника-210.png
    Тоника-210.png
    186.3 KB · Просмотры: 279
  • Дайна.png
    Дайна.png
    427.8 KB · Просмотры: 306
Последнее редактирование:
А я то и не знал, Никитич... Кроме матерков и не слышу. И в Дайне нет 7ГЕ1А-С. И тему по германиевым вообще я создал.
 
Юра, я для тебя почистил схему Вильмы, таскай теперь ее по форуму. Про матерки пиши там где они были услышаны тобой. Создать тему не означает что ты хозяин и тебе позволено заниматься срачем. Дайну потому и приткнул последней что она чуток отличается.
 
Последнее редактирование:
Здесь стабилитрон Д813 в ПРЯМОМ направлении, тот же стабистор
И по термостабилизации
Радио-радиолюбителям mrb0850 1968-70г_126.pngf.1966-06.029.jpgf.1966-06.030.jpgf.1966-06.031.jpg

Каждый делает как хочет, но правильно
aa10wgerm.jpgcctStereo30-schema.jpgf.1975-01.029.jpg
 
Последнее редактирование модератором:
Усилитель на пьезоизлучателях- доставил да. Классная вещь! Или это кварцевые резонаторы?
 
Это так обозначались наглосаксами транзисторы в 1960-х годах.Это схема LEAK 30 на германии.Очень здорово звучал особенно на низу с кобальтовыми динамиками на малой громкости.Но продал- верх в нём слегка замылен.Оно и понятно весь германий низкочастотный сплавной.
 
Принесли в ремонт Океан-209 1976г, устойчиво не работал. Снял разъем ~220в, запаял провода сети по новой, один перетерся, заработало, надо найти в тумбочке регуляторы громкости и тембра по НЧ, им уже труба, по ВЧ вроде норма почти. Электролиты К50-12 все как новые. На УКВ прием отлично
Ozean2009_005.gif

Рег. громкости нашел 22 ком, заменил, можно слушать нормально. На УКВ всего одна Радио Орфей 4,25 метра, и все. Звук класс!
IMG_1971.jpg
 
Последнее редактирование модератором:

Последние сообщения

Статистика форума

Темы
3,306
Сообщения
263,418
Пользователи
2,548
Новый пользователь
Александр Н.
Назад
Сверху Снизу