Германиевые УНЧ

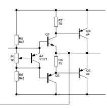
Интересный вариант термостабилизации Ge. Транзистор Q2 на радиатор выходников. Честно уже не помню это здесь кто то уже предлагал?

1666103828042.png
 
Я говорил тыщу раз, нельзя гт321 ставить с Iкб0=500мка, нет, все равно... а мне наплевать.
 
Александр 4, ГТ321 использовать как транзистор термостабилизации низзя по причине большого обр. тока, и ЗАЧЕМ... берете ГТ322, сверлом диам. 4мм в радиаторе сверлишь отверстие, и вставляешь его туда, а корпус транзистора изолирован от выводов к-б-э
 

Вложения

  • гт322 -термодатчик.jpg
    гт322 -термодатчик.jpg
    488.9 KB · Просмотры: 147
  • термодатчик.jpg
    термодатчик.jpg
    19.6 KB · Просмотры: 173
А Святослав вроде бы о ГТ321 хорошо отзывался.
Святослав, если нетрудно, прокомментируйте.
Хороший транзистор в драйвер, когда он открывает плечо выхода своим увеличивающимся током.
Возможно, один из лучших германиевых для этой роли.
С добавлением небольшого радиатора.
Как поведет себя в цепях термостабилизации, надо проверять.
Сватал бы в эти цепи что-нибудь попроще, и подешевле. Типа МП20, МП21, МП25.
 
Последнее редактирование:
Да все подряд с обр. током до 10 мка, больше не волнует, ни напряжение к-э. Удобно когда корпус изолирован от э-б-к, всё.
 
Последнее редактирование:
На слух явных провалов по АЧХ не замечено. Мощность не замерял, но расчетная в районе 10 Вт. Регулятор громкости по мотивам Никитина на ADC0804
 
Сейчас появились ГТ806 и 1Т813, 1Т910АД, ГТ905А, ГТ906А, могу их замерить, но только в ноябре, сейчас в отпуске, приборчик на работе
Измерения частотных свойств по этому способу не корректны. Очень большое базовое сопротивление стенда вместе с входными емкостями, в том числе емкостью дяди Миллера, валит частотку. В выигрыше получаются маломощные, с меньшим кристаллом, и с меньшей бетой.
А если источник сигнала, резистор между базой и эмиттером не 51 Ом, а , скажем, всего 10 или 5 Ом? Что вполне реально в жизни. Перезарядка емкостей будет быстрее. К этим 51 Ом надо добавить еще и выходное усилителя, подающего измерительный сигнал.
В первой серии измерений в базе был резистор на порядок больше - 560 Ом. А если мощный выходной транзистор включен по схеме с ОК, а не ОЭ? Или имеется резистор местной ООС в его эмиттере?
 
Последнее редактирование:
Измерения частотных свойств по этому способу не корректны. Очень большое базовое сопротивление стенда вместе с входными емкостями, в том числе емкостью дяди Миллера, валит частотку. В выигрыше получаются маломощные, с меньшим кристаллом, и с меньшей бетой.
А если источник сигнала, резистор между базой и эмиттером не 51 Ом, а , скажем, всего 10 или 5 Ом? Что вполне реально в жизни. Перезарядка емкостей будет быстрее. К этим 51 Ом надо добавить еще и выходное усилителя, подающего измерительный сигнал. В первой серии измерений в базе был резистор на порядок больше - 560 Ом. А если мощный выходной транзистор включен по схеме с ОК, а не ОЭ? Или имеется резистор местной ООС в его эмиттере?
Можно подумать, в реальной схеме усилителя в базах сидят резисторы по паре ом, и какой драйвер нужен их прокачать.
Всех делов перемерить заново с повторителем в раскачке .Но лучше поговорить.Паять не нужно, удовольствия больше.
 
Измерения частотных свойств по этому способу не корректны. Очень большое базовое сопротивление стенда вместе с входными емкостями, в том числе емкостью дяди Миллера, валит частотку. В выигрыше получаются маломощные, с меньшим кристаллом, и с меньшей бетой.
А если источник сигнала, резистор между базой и эмиттером не 51 Ом, а , скажем, всего 10 или 5 Ом? Что вполне реально в жизни. Перезарядка емкостей будет быстрее. К этим 51 Ом надо добавить еще и выходное усилителя, подающего измерительный сигнал.
В первой серии измерений в базе был резистор на порядок больше - 560 Ом. А если мощный выходной транзистор включен по схеме с ОК, а не ОЭ? Или имеется резистор местной ООС в его эмиттере?
А во второй схеме куда делся резистор в 51 ом, нижнее плечо делителя?Неужто потерялся ....А на схеме вроде бы есть...Да и в первой он на месте.
 
Да вот плохо, что такие измерения фальшивым образом похоронят кучу транзистров с очень даже хорошими параметрами.
Драйвер на П605А вполне хорошо прокачивает выход на ГТ806 с резисторами база-эмиттер 10 Ом.
 
Эти схемы лучше ЧХ, и ОУ не поможет
 

Вложения

  • korwet_st_003.png
    korwet_st_003.png
    562.7 KB · Просмотры: 321
  • Астра-207.jpg
    Астра-207.jpg
    224.5 KB · Просмотры: 332
  • wilma303instr_017-1.png
    wilma303instr_017-1.png
    1.4 MB · Просмотры: 315
И как же в Астре работают выходники с "измеренной" полосой в 3,4 кГц?
 
Да вот плохо, что такие измерения фальшивым образом похоронят кучу транзистров с очень даже хорошими параметрами.
Драйвер на П605А вполне хорошо прокачивает выход на ГТ806 с резисторами база-эмиттер 10 Ом.
Как в том анекдоте, люди, дайте мне из тюрьмы до дома доехать, на Запорожце.Плохая методика- рисуй свою, громи дурака. И таблицу давай.
А я послушаюсь и исправлюсь.А трындеть можно бесконечно, мы ж умнее и так.
Это в схеме Худа драйвер на 605 качает мощного германца через 10 ом, а в прочих схемах там 100 ом и пара могучих МП37-МП40.

И как же в Астре работают выходники с "измеренной" полосой в 3,4 кГц?
В пинджаке от Армани и я Ален Делон.А нам нужно знать о транзисторах главное, без макияжа в виде 100 проц ООС.Только похоже, тема эта тупиковая и кроме срача ничего не принесет.
 
А как П4?
Еще хорошая схема
 

Вложения

  • 111.jpg
    111.jpg
    71.1 KB · Просмотры: 376
В пинджаке от Армани и я Ален Делон.А нам нужно знать о транзисторах главное, без макияжа в виде 100 проц ООС.Только похоже, тема эта тупиковая и кроме срача ничего не принесет.
Вот посмотрим, сколько полосы стенд выделит для 1Т813, 1Т910, ГТ806.
После этого ни у кого не будет желания даже голову повернуть в их сторону.
 
Нормально там с полосой, 80 кгц хватит в схеме с ОЭ.Звук радует, остальные идут лесом.Вот 605-е звучали проигрышно, сильно хуже 806 и 813. Но там и питание куриное, по Хуану и сомбреро.Значит,в драйвер их и тема закрыта.
 

Вложения

  • 2022_10_20_09.50.21.jpg
    2022_10_20_09.50.21.jpg
    310.1 KB · Просмотры: 288
Схема сложная. Необычно низкоомные резисторы эффективно перезарядают конские емкости германцев предвыхода и выхода. Без перегрузок по токам.
На первом макете R12,R20 были подключены традиционно, схема не работала.
Отлично запустилась только с подключением их "по-германиевому".
Что можно сделать и во многих других схемах, которые попроще.

И часто мы ставим выходные транзисторы в режим ОЭ?
Но и с включением ОЭ ведь можно выбрать сопротивление источника поменьше?
Стенд корректнее работал бы с включением транзисторов ОК, и прямо с выхода генератора.
 
Последнее редактирование:
Летом из Аккорда-201 сделал просто усилок для знакомого, но на мой лад, на входе 2п103, тембры по Шихатову рис.6, потом двойка 2т326-2т312 и дальше по мотивам Астры207. Частотка при выходе 0,5 от максимума до 20 кгц, без видимых искажений, на выходе п213б от Аккорда. Ес-нно дальше на максимум 20 кгц превращается в пилу, и зачем издеваться, на реальной музыке нет такого
 

Вложения

  • 1-99_016_.jpg
    1-99_016_.jpg
    225.5 KB · Просмотры: 256
Поделюсь наблюдениями, которые пока не могу подтвердить инструментально. А наблюдение такое - УНЧ приёмника Океан с питанием 12 вольт легко и просто воспроизводит 20 кГц! УНЧ Аккорда с питанием 24 вольта - 20 кГц с трудом. УНЧ Электрон с питание 36 вольт слушать уже невозможно.
 
Там схемы совсем разные. Ведь не в одних вольтах дело, если по-серьезному?
С другой стороны, погоня за "мощой" часто сопровождается потерей в звуке. Это не секрет.
 
Там схемы совсем разные.
УНЧ Электрон и Океана идентичны. Та же схема в электрофоне Корвет и схеме всех времён народов (по мнению Робертовича) в Тонике. Если коротко - увеличение напряжения питания УНЧ на германии ведёт к деградации звука! Это я только лишь о тр. П213 и им подобных. 1Т901, 1Т813 работают при высоком питании (30-40 Вольт) просто отлично!
 
И в чем причина, по вашему мнению?
 

Статистика форума

Темы
3,306
Сообщения
263,406
Пользователи
2,548
Новый пользователь
Александр Н.
Назад
Сверху Снизу