Александр Бокарёв
1 ранг
- Регистрация
- 12 Ноя 2019
- Сообщения
- 30,274
- Реакции
- 15,366
- Баллы
- 395
Есть перспектива доработать 207ю до уровня 205йУ меня астра 207 на п 213-х
Смотрите видео ниже, чтобы узнать, как установить наш сайт в качестве веб-приложения на домашнем экране.
Примечание: Эта возможность может быть недоступна в некоторых браузерах.
Есть перспектива доработать 207ю до уровня 205йУ меня астра 207 на п 213-х

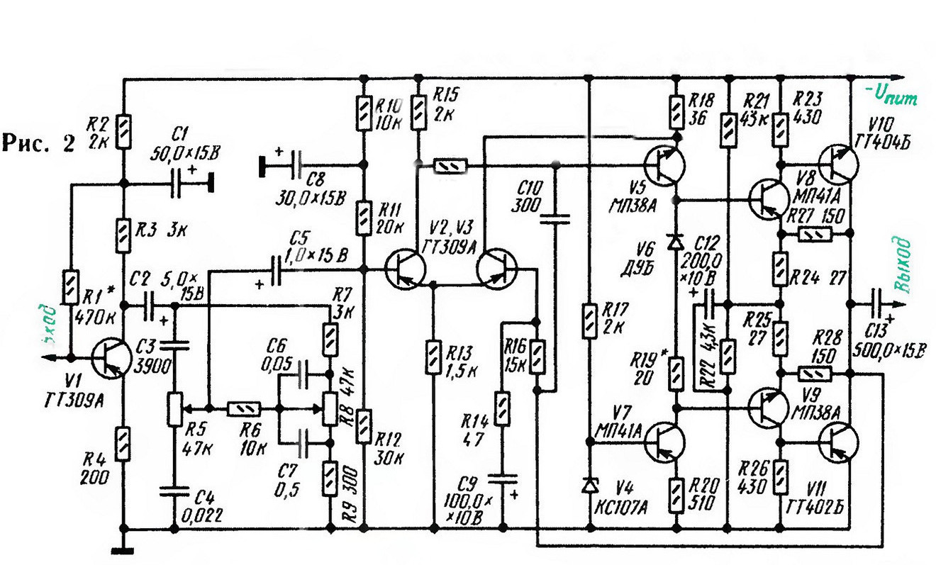
Мостовое включение. ТДА2822замещение схемьі УНЧ для приемника Меридиан 210

Из всех представленных здесь схем -самая лучшая по звуку (причём значительно) в посте 2042 ,схема на трёх транзисторах ,но нужны транзисторы оригиналы (у наших прозрачности ,что ли не хватает) и на выходе кондёр увеличить до 2000мкФ. До 2 Ватт ему конкурентов тяжело найти .Благодарю всех, кто проявил интерес.
Отдельное спасибо тем, кто осилил дочитать до конца.
Худ категорически не нужен. Вьіход планирую в АВ.
Мьісль моя глубокая о модернизации существующего приемника Меридиан 210 с максимальньім использованием компонентов, присутствующих в нем.
Вьірисовьівается двойка ЄП на вьіходе ГТ402/ГТ404 попарно впараллель и МП35/МП39 к ним драйвером. Смещение на диоде Д9 или подобном. Обязательно ли в ємиттерьі вьіходников устанавливать резисторьі?
Перед ними хотелось бьі использовать К237УС2, либо пару BC550/BC560, приближенно к варианту по Крьілову. Скорректировать, надеюсь, не будет проблемой.
Какие подводньіе камни возможньі в обоих вариантах?
Нарисую чуть позже.
Эмиттерные резисторы не обязательны, как и класс АВ. Выбрал бы класс "В+", с небольшим смещением, до порога открывания. Германцы и так открываются очень мягко.Благодарю всех, кто проявил интерес.
Отдельное спасибо тем, кто осилил дочитать до конца.
Худ категорически не нужен. Вьіход планирую в АВ.
Мьісль моя глубокая о модернизации существующего приемника Меридиан 210 с максимальньім использованием компонентов, присутствующих в нем.
Вьірисовьівается двойка ЄП на вьіходе ГТ402/ГТ404 попарно впараллель и МП35/МП39 к ним драйвером. Смещение на диоде Д9 или подобном. Обязательно ли в ємиттерьі вьіходников устанавливать резисторьі?
Перед ними хотелось бьі использовать К237УС2, либо пару BC550/BC560, приближенно к варианту по Крьілову. Скорректировать, надеюсь, не будет проблемой.
Какие подводньіе камни возможньі в обоих вариантах?
Нарисую чуть позже.
МП10 военка, МП37-38 ширпотреб.Эмиттерные резисторы не обязательны, как и класс АВ. Выбрал бы класс В, но с небольшим смещением, до порога открывания. Германцы и так открываются очень мягко.
МП35 имеет слишком большой разброс по бете. Выбрал бы вместо него МП38А, вместо МП39 - МП42Б. Оба лучше с умеренной бетой.
Ады Ады.....МП37Б, П605, и ГТ703/705 подобранные, даже разницы не заметите.Саша, собери лучше Сергея Торопова в классе В, и успокоишься на этом
Разница лишь в технологии сборки корпусов.МП10 военка, МП37-38 ширпотреб.
По виду одинаковые.Разница лишь в технологии сборки корпусов.
Полагаю, что высокое усиление связано с низким предельным напряжением, для военки оно важнее усиления. Запас по надежности.В сверхконтроле ВП есть и минусы. К примеру, среди не военных МП38А попадается немало с бетой за сто десять, выше паспортной вилки.
У МП35 по паспорту разброс беты большой, но среди них были и за двести, правда редко.
Дайна на п 605?
Понятная лаконичная схема. И звучала хорошо. Кстати, Дайна была и в ламповом варианте.
Из чего было, из того и делали (схема позволяет - начали с германия, постепенно заменяли на кремний)))А я видел схему дайны
Теории не знаю, но хотелось бы попробовать этот вариант. Максим, не подскажете номиналы R15 и нового R в Вашем варианте?Олег Надолинский .радио номер3 за 78 год. стр41. первая схема. С11 там нахрен не нужен. Усь ввесьма интересен, толькл резистор недостающий там поставить ,чтобы интегрирующая местная вложенная ось заработала.
Добавочный резистор 33-100ом , конденсатор надо подбирать по меандруТеории не знаю, но хотелось бы попробовать этот вариант. Максим, не подскажете номиналы R15 и нового R в Вашем варианте?