Германиевые УНЧ

Германий Тлф, можно и небольшой УНЧ
 

Вложения

  • 11.jpg
    11.jpg
    70.9 KB · Просмотры: 544
Худ-1996+ (класс А)- на кремнии будет лучше:)

и Хрюндиков с Филипком не надо
Это и есть типовая схема Тоби\Динсдейл, Лейк 30, Ф-Г-С-Д ,Акулиничев 1967 и 1970 , "Корвет"," Электрон-20" и прочих европейцев 70х. В США предпочитали с LTP по топологии ОУ. США разошлись с Европой на схеме RCA типа "Аккорд","Вега".(модификации Лина).
Европа застряла на германии (не смогла быстро наладить производство мощного кремния для бытовухи, да и германиевые 10-25 вт (были неплохие и недорогие комплементарные пары и мелочь). (AD161\162). Усилители на 1-2 лампах заменили усилителями на 4 транзисторах. Потом засунули в первые каскада кремний BC107-109 - стало лучше (меньше шум, стабильные высокие параметры).
СССР со своими солагерниками отставали на 5-10 лет от остального мира:(
Вспомните попытки повторить зарубежные радиолюбительские конструкции на отечественных транзисторах.
Зато теперь мы по германию впереди планеты всей:) Жаль только нет NPN:( Цирклотроны рулят!
 
Зато теперь мы по германию впереди планеты всей:) Жаль только нет NPN:(
Мы всё равно не достигли того уровня ,который в германии достигли американцы.У них были мощные комплементары и не мощные и на разные частоты их ассортимент был как минимум в 10 раз шире нашего. Всё это было на полусекретном уровне поэтому о них мало кто знает, т.к. в основном это разработки для военки и шли они почти всегда в позолоте и золота они не жалели даже больше ,чем мы.
 
И куда бежать? Сколько угодно...
 

Вложения

  • AD161-162.jpg
    AD161-162.jpg
    225.2 KB · Просмотры: 419
Сколько угодно...
Батарейное ("Камаз") или стабилизированное питание. На выход можно использовать копеечные китайские SB772\SD882 50 рр. за десяток. Ах да это кремний:(
Или одну плату класс Д за 100 рр. (оно играет, а некоторые пишут, даже долбит))):(

Такой не пробовали (последняя страница)?
 

Вложения

  • Schematic Hцhner.pdf
    Schematic Hцhner.pdf
    373.5 KB · Просмотры: 398
  • Гендин. Высокок&#1.jpg
    Гендин. Высокок&#1.jpg
    250.7 KB · Просмотры: 358
Последнее редактирование:
Уж дедушку Гендина страниц 40 назад показывал
 
дедушку Гендина
Худообразный. На п213 с постоянным смещением работал "вкуснее" Лина (по воспоминаниям). Подобные ставили в 1969 в ГДРовские винилокруты. Поменялся с "товаруведом" на импортные диски...
Hohner тоже худообразный, с германием PNP в Шиклаи на выходе (остальные-кремний))).
 
Последнее редактирование:
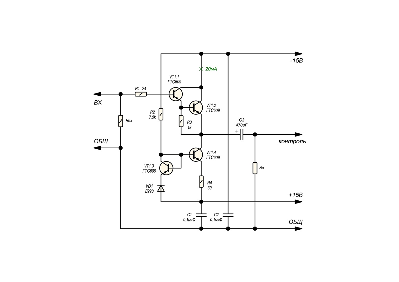
А никто не проектировал пред на сборках ГТС609? Андронникова не предлагать. Интересно было бы, по крайней мере для меня. Ну мало ли у кого идеи были.
Для пользователей ВК.
 
Последнее редактирование:
Во-первых, этих не паяных сборок должно быть количество, в закромах.
Рысь наверняка повыгребал себе достаточно, в хороших местах. Остались или по невменяемым ценам, или поштучные.
Ну а во-вторых нужна твердая уверенность, что в предваре у германия будет преимущество перед теми же лампами, джфетами, или кремниевыми биполярами.
Другое дело токовый выход мощака с низкоомной нагрузкой.
 
Последнее редактирование:
А никто не проектировал пред на сборках ГТС609? Андронникова не предлагать. Интересно было бы, по крайней мере для меня. Ну мало ли у кого идеи были.
Для пользователей ВК.
В ГТС609 стояли кристаллы с тех же П609. Которые сегодня куда проще найти, чем эти микросборки.
 
Похоже, что П609А(Б) на выходе, для ушников один из лучших вариантов.
Частотные свойства самые высокие из серии П60... Емкости самые маленькие.
Ток покоя можно спокойно поставить на горбе беты.
Ну и роскошная ВАХ типичного германиевого конверсионника. Промежуточная между триодной и пентодной, как у современнейших нормально открытых карбидкремниевых JFET.
Во вложении горб бета при трех вольтах коллектор-база. При большем напряжении он, естественно, растянется в сторону бОльших токов. По ВАХам видно, что на измерительном напряжении в 3 В бета валится после 100 мА еще и по причине вхождения транзистора в область насыщения, ток коллектора просто не растет выше 250 мА.
При измерении транзисторов для подбора на рабочее напряжение это будет видно.
Вырисовывается очень хорошая точка 0,2 А и Uкб 10 В.
Индивидуальный промер уточнит эти моменты.

2960015.jpg chrome_screenshot_1677911462829.png
 
Последнее редактирование:
Худообразный. На п213 с постоянным смещением работал "вкуснее" Лина (по воспоминаниям). Подобные ставили в 1969 в ГДРовские винилокруты. Поменялся с "товаруведом" на импортные диски...
Hohner тоже худообразный, с германием PNP в Шиклаи на выходе (остальные-кремний))).
Даже на П605 выходной каскад в режиме А по Линсли Худу и тянул полосой дальше и сигнал куда чище, чем АВшник с куриным током и квазикомплементарным выходом на тормозах типа МП21 -МП37. Взялся повторять АВ-шник, плюнул. Худ удачнее во всем.
 
Похоже, что П609А(Б) на выходе, для ушников один из лучших вариантов.
Частотные свойства самые высокие из серии П60... Емкости самые маленькие.
Ток покоя можно спокойно поставить на горбе беты.
Ну и роскошная ВАХ типичного германиевого конверсионника. Промежуточная между триодной и пентодной, как у современнейших нормально открытых карбидкремниевых JFET.
Во вложении горб бета при трех вольтах коллектор-база. При большем напряжении он, естественно, растянется в сторону бОльших токов. При измерении транзисторов для подбора это будет видно.
Вырисовывается очень хорошая точка 0,2 А и Uкб 10 В.
Индивидуальный промер уточнит эти моменты.

Посмотреть вложение 58934 Посмотреть вложение 58935
Есть вариант Худа без входного транзистора, ООС с выхода заведена в базу драйвера. Она же задает режим усилителя в целом по постоянке. В принципе, работает, но низкое входное, нужен резистор на входе либо повторитель .
На трех 605 или 609 делается проще некуда схема.
 

Вложения

Вложения

  • 1.jpg
    1.jpg
    74.6 KB · Просмотры: 527
  • ГТС.jpg
    ГТС.jpg
    414.6 KB · Просмотры: 493
  • gts609_2.jpg
    gts609_2.jpg
    573.5 KB · Просмотры: 466
Последнее редактирование:
Макетировал ушник, начинал с П609 на выходе.
Пока экспериментировал, спалил 4 шт.
Поставил П605, хотя они по параметрам хуже.
Кстати, кристал в 609 небольшой,
меньше даже чем у 321
 
Не параллелили все П609 в ГТС609 на выходе?
Они там на разных разнесенных кристаллах, но можно было бы попробовать. Все-таки тепловая связь достаточно большая. Ну и радиатор на сборку снизу.
 
Нет, ГТС закончились у меня в1980 году...
Во время работы в "ящике"
А это просто ушник ХУДа, самый обычный, второй вариант.
Он "слабенький", ток покоя примерно 170 мА.
А П609, скорее всего , спалил по торопливой дурости.
 
ГТ806 несколько пар спалил в 25-ваттном двухтактнике. Пока не поставил в схему мгновенную защиту от "сквозняка". После этого как отшептало. Но проверка схемы на сквозной ток осталась в обязательном перечне проверки других разрабатываемых схем.
 
Пару слов про "тупые и медленные" П214-217. Понятно, что они ни разу не конкуренты ГТ806 и 600й серии,
Но все же их и так неважные частотные свойства часто умудряются еще ухудшить, ставя Rбэ большой величины.
Вот сравнение потребляемого тока при Rбэ 300 и 30 Ом.
 

Вложения

  • Зависимость.png
    Зависимость.png
    174.9 KB · Просмотры: 277
Сквозняк уже на 3,5 кГц. При том, что между базой и эмиттером можно ставить и несколько Ом.
А резистор местной ООС в виде низкоомного резистора прямо от базы на эмиттер, притом можно не скупиться с его сопротивлением. На рисунке это включение резисторов R20R23.
 

Вложения

  • 1671128934428~2.png
    1671128934428~2.png
    30.6 KB · Просмотры: 279
Последнее редактирование:
В ГТС609 стояли кристаллы с тех же П609. Которые сегодня куда проще найти, чем эти микросборки.
40 рублей за штуку, у нас в городе их валом, т.е. 10 рупь за транзистор получается.

Андронников с буфером выше получил весьма впечатляющие параметры.
tiUDtmvit0U.jpg


NiglrKnNvlQ.jpg


E6buR8VcrM0.jpg


Это для тех у кого доступа в ВК нет)
 
Опять 544УД2, надо со старых промышленных плат КР544УД2 надергать...:cool:;)
 
Они в продаже есть, но надергать дешевле)))
 
Да они есть у меня и в пластике и в металле, просто смотрю на то что во многих схемах она выручает, вот и думаю про запас надергать, ведь в промышленных платах уже обкатанные, не подделки
 
Думаю, что подделок и нет, по крайней мере в металле. Я не встречал.
Мне пред для Акулиничева нужен, очень уж он неудобен в плане входного сопротивления для большинства источников. Вот ищу варианты необычные, и что бы еще один БП не воротить, который не влезет в корпус изначально. Потом на низковольтных нувисторах попробую, они долго ехать будут сейчас.
 
Кто то собирал такой?
 

Вложения

  • 148578412004178087.jpg
    148578412004178087.jpg
    107.8 KB · Просмотры: 481

Последние сообщения

Статистика форума

Темы
3,306
Сообщения
263,487
Пользователи
2,548
Новый пользователь
Александр Н.
Назад
Сверху Снизу