Германиевые УНЧ

Слух тоже нужно на чем-то правильном воспитать. Только где ж взять его, то самое правильное. Когда вокруг сплошное г. На которое молится "зрительная масса"
Так элементарно же - В КОНСЕРВАТОРИИ.
Там нет "зрительной массы" и молятся исключительно на музыку, на хорошую правильную музыку. С правильными( акустическими) музыкальными инструментами, без подзвучки. После музыки консерватории многое точно воспринимается как г...но.
 
Саша последнее время борется за сотни кГц верх. частоты, скор. нарастания не меньше 20в/мкс. А Dual CV3, знаю двух владельцев в Е-бурге, скажут удивленно, и это надо....
ПС: и мне тоже, для ЧЕГО? Булат Окуджава, "Капли датского короля Пейте кавалеры"
Сразу к тебе вопрос. Смотри. В цепи термостабилизатора стоит стабилитрон BZY83 , в прямом направлении. А что, он в прямом работает как обычный диод, падая напряжением с нагревом? Ток драйвера может быть немалый, поэтому взяли крепкого стабилитрона, вывернув его наизнанку. Верно мыслю?
 
А можно было - на слух , включить и обомлеть, к чему эти приборы дурацкие.
ЗОЛОТЫЕ СЛОВА!!!!!!!!!!!!!!!
Неужели вы тоже это стали понимать? Что можно просто слушать музыку. а не СМОТРЕТЬ искажения? Да еще и по приборам, по осциллографу. а не ушками. СМОТРЕТЬ, а не слушать. Нет, когда ушками искажения слышишь - это понимаю. Но вот когда осциллографом смотришь - не понимаю. А может если ушками не слышно, то и пусть их? Главное чтобы музыка была, даже если будут не слышимые( хотя и видимые по приборам) искажения - разве не так? Да и потом, ведь живая музыка - она не бывает без искажений, когда в ней нет искажений. нет и жизни. Я так думаю.........
 
Последнее редактирование:
ЗОЛОТЫЕ СЛОВА!!!!!!!!!!!!!!!
Неужели вы тоже это стали понимать? Что можно просто слушать музыку. а не СМОТРЕТЬ искажения? Да еще и по приборам, по осциллографу. а не ушками. СМОТРЕТЬ, а не слушать. Нет, когда ушками искажения слышишь - это понимаю. Но вот когда осциллографом смотришь - не понимаю. Да и потом, ведь живая музыка - она не бывает без искажений, когда в ней нет искажений. нет и жизни. Я так думаю.........
Может и смотреть и слушать . А то на какфонию свалитесь.
 
Может и смотреть и слушать . А то на какфонию свалитесь.
Ну не знаю. Хотя лично я предпочитаю слушать музыку с закрытыми глазами, причем как на живом концерте, так и дома на системе. Почему? Да чтобы от музыки ничего не отвлекало. что не имеет к ней прямого отношения. Да и потом. вы же наверное знаете, что обычно у слепых значительно более чуткий слух. чем у зрячих. Кстати мои системы называются - "Системы для слепых", уже не раз про это писал на форумах. И объяснял почему такое название. Могу и здесь пояснить кратенько - да потому, что мне их невозможно (некомфортно) слушать с открытыми глазами. Почему? Да потому. что наступает дикий диссонанс между тем. что слышишь и тем, что видишь, когда одновременно открыты и глаза и ушки. Ушки вам говорят - звучит живая музыка. А глаза опровергают - фиг там, вранье, звучит система. Некомфортно получается.Так что приходится что то одно прикрывать, я прикрываю глаза.
 
Последнее редактирование:
Где в природе вы чистый звук слышали? Мне не попадался.
Генератор Г3-118 на частоте 1кГц даёт очень чистый звук. Кг порядка 0.001%. Можно подключить к усилителю и слушать.
Отсутствие грязи применительно к усилителю вовсе не означает искажения 0.000%. На 90%, а может, и больше качество звука определяется даже не схемотехникой, а конструкцией усилителя - разводкой всех цепей, сигнальной земли, экранировкой, чистотой и стабильностью питания. И только потом - схемотехника. Без всего вышеперечисленного она бесполезна. Топовые усилители ведущих производителей, относимые к классу Hi-End не имеют каких-то рекордных показателей Кг. Что-нибудь порядка 0.01%. Но в них уделено огромное внимание качеству конструкции. Например, в топовых усилителях Maranz применяются такие модули в медных (!) экранах.
Ниже - параметры крутейшего Maranz pm-11, в котором этих модулей напихано - как Педров в Бразилии, и в фонокорректоре тоже.
 

Вложения

  • maranz_pm11.png
    maranz_pm11.png
    91.9 KB · Просмотры: 143
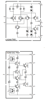
  • hdam.png
    hdam.png
    49 KB · Просмотры: 147
Генератор Г3-118 на частоте 1кГц даёт очень чистый звук - а вот это ТОЧНО!!!
 
лучший из германия, это Dual CV3
Лин (в составе композита). +1 транзистор с местной ООС и общая ООС с выхода.
(Вега 101, Аккорд...) 7w\1%
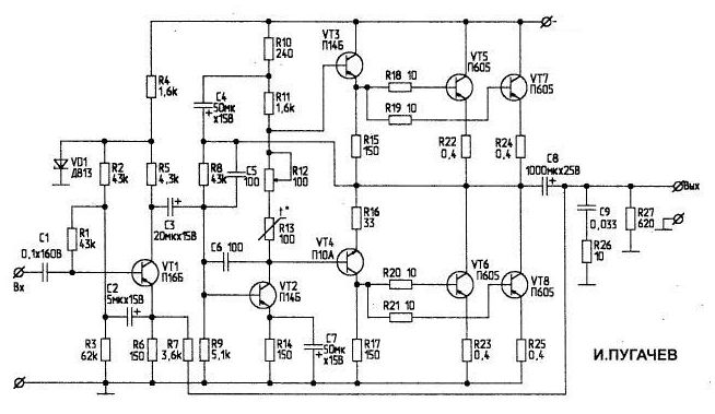
В каскаде усиления напряжения -высокочастотный транзистор AF127 (75 МГц), драйверыAC152\127 вроде ГТ402\404 (но не комлементарные))). Выходные вроде П201-П203.
 
Последнее редактирование:
Их можно было бы рекомендовать,но есть очень большое НО.Слишком мутные и проблемы с ВЧ.Транзисторы совковые которые в них применены слишком плохи для звука.
А если от TANKа ?
 

Вложения

  • 1503052334_cxema.gif
    1503052334_cxema.gif
    55.9 KB · Просмотры: 300
И???....У меня в PM 17 "SUPER AUDIO " их тоже этих сборок штук 6 и по паспорту у него 0.01% искажений во всей полосе. Звук чистый,прозрачный и тощий. А слушаю в основном Кёртинг германиевый 6 Ватт,где звук насыщенный густой, плотный молодёжь говорит в таких случаях -даёт мясо,а панорама вглубь -вообще супер.
Да, но звук - "чистый и прозрачный". Кто спионерил мясо из бульона - это уже другой вопрос. Тут уже надо смотреть - не перестарались ли с дампинг-фактором.
ЗЫ. А вот, кстати. РМ-11 имеет Кг 0.01, и РМ-17 имеет Кг 0.01. Схемотехника схожая. Но первый вариант, по признанию пользователей, на голову выше. Он и стоит гораздо дороже. Значит, дело вовсе не в Кг.
 
Последнее редактирование:
Нужно пробовать - должна запеть.На выходе при повторении вместо П215 нужно и импорт попробовать.Хоть они и военные.1Т906 могут не давать "ту плотность и брутальность в звуке"
 
Нужно пробовать - должна запеть.На выходе при повторении вместо П215 нужно и импорт попробовать.Хоть они и военные.1Т906 могут не давать "ту плотность и брутальность в звуке"
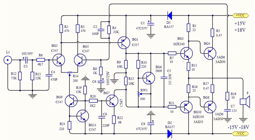
Вот ссылка на статью. https://datagor.ru/amplifiers/solid...m-datagorskiy-germanievyy-kit-geamp-1970.html
 
Усилитель напряжения высокочастотный П416\ГТ321, драйверы-ни разу не аналог (слабые) П14А(МП40А)\П10А(МП37А), выходные - импульсные ВЧ диффузионно-сплавные (другая технология).
В маломощном на 8 ом можно использовать П605а (два в параллель).
С помощью одного мосфет 2N7000 впереди можно сделать композит с Кг меньше на порядок:)
 

Вложения

  • user43_pic16094_1671205374.jpg
    user43_pic16094_1671205374.jpg
    47.2 KB · Просмотры: 205
Последнее редактирование:
Их можно было бы рекомендовать,но есть очень большое НО.Слишком мутные и проблемы с ВЧ.Транзисторы совковые которые в них применены слишком плохи для звука.
Германиевые утюги П213-214 ставить в звук можно было, если ничего ранее не слышал. Потому и спелись они с дешманскими 4ГД-35, два сапога пара. Первое удивление от звука было когда заменил 214 -е на П605. Там был звук. Хороший, настоящий, почти как из лампового телевизора))))
 
Германиевые утюги П213-214 ставить в звук можно было, если ничего ранее не слышал. Потому и спелись они с дешманскими 4ГД-35, два сапога пара. Первое удивление от звука было когда заменил 214 -е на П605. Там был звук. Хороший, настоящий, почти как из лампового телевизора))))
Александр!Вы были очень близки к победе.Нужно было только вместо 4ГД-35 использовать 4 шт (последовательно-параллельно ) 4ГД-7.и ему на Вч подобрать какой нибудь альнико овальник первым порядком от RRR . И тогда возможно и от лампы отказались.Очень большой КПД АС нивелировал маленькую мощность усилителя .А большой динамический диапазон удивил бы своей живостью .Да ещё на НЧ будет подъём как минимум в 4 Дб.Низ из ниоткуда появится.
 
Последнее редактирование:
Нормально и транзисторы п213б, другу года два взад сделал гибрид Астры-207 и Аккорда
 

Вложения

  • 1-99_016_.jpg
    1-99_016_.jpg
    366 KB · Просмотры: 243
  • IMG_2015.JPG
    IMG_2015.JPG
    507.7 KB · Просмотры: 246
  • Астра-207_.jpg
    Астра-207_.jpg
    225.3 KB · Просмотры: 262
Нас трехполосной коррекцией не удивить . Сие вот такое . Ну и вот такая афчх,моя любимая от сложного композита
 

Вложения

  • 020 SLV АС.PNG
    020 SLV АС.PNG
    94.6 KB · Просмотры: 84
  • трехполюсная афчх.PNG
    трехполюсная афчх.PNG
    47.5 KB · Просмотры: 111
  • 153ud2 дпухполюсная афчх.PNG
    153ud2 дпухполюсная афчх.PNG
    30.7 KB · Просмотры: 102
  • 153ud2 афчх.PNG
    153ud2 афчх.PNG
    44.9 KB · Просмотры: 106
В звуке нет импульсов. Максимальная частота звуковых колебаний слышимых человеком 20 КГц. Это не импульс. Любые комбинации звуковых частот не превышают 20 КГц. (а то некоторые думают 19 + 20 КГц = 39 КГц).
Посмотрите определение радиоимпульса, музыкальный сигнал, это последовательность радиоимпульсов.
20+19=39, именно так, вы же интермоды получаете? спектр до сотен МГц наблюдали?
Другое дело, что мы плюём на всё, что выше 20к, в связи с неслышимостью этого хлама.

В случае меандра (у которого спектр бесконечный) входные каскады при двухполюсной коррекции перегружаются раньше/сильнее,
а поэтому нужно на входе усилителя ставить соответствующие ФНЧ, тем самым ограничивая спектр вх. сигнала.
Наверно это был какой-то крайне неудачный усилитель.
Т.е. добиться пх без выбросов на меандре это не проблема для двухполюсной коррекции...
Применять входной фильтр в качестве элемента частотной коррекции - последнее дело.
На картинке выходной сигнал с фильтром и без:Image 1.png
 
Як ми чуємо ...
Знаєте що таке резонансний частотомір ?
Що таке кісткова провідність ?

В школі робили таке: генератор з динаміком і синус на верхній межі сприйняття. Включаєш на уроці, урок зірвано. Звук чути, локалізувати його не можливо - звучить всередині в голові.

На рахунок кривої ФЧХ: ніколи не "чули" барабани і тарілочки в різних місцях стереопанорами ?
 
На рахунок кривої ФЧХ: ніколи не "чули" барабани і тарілочки в різних місцях стереопанорами ?
Такі "фокуси" зазвичай варобляють криві АС, яким повинен бути підсилювач для подібних спотворень - важко уявити.

Но когда говорят, что важна "амплитудная передаточная характеристика", а в пример приводят "прекрасно звучащие усилители" с коеффициентом гармоник более 3%, то с логикой что-то не то, как мне кажется.

І на додаток - була така цікава компанія Aureal, яка досягла неабияких досягнень у синтезі локалізації звукових об'єктів, вона пішла шляхом затримок, рівнів і досить складних рішень, я бачив їх патенти в мережі, але для неспеціаліста там все дуже складно. Створили свій чіп, A3D звук в грі того часу Unreal Turnament 1 - це була бомба, ніяка конкуруюча Creative EAX, заснована на ефектах реверберації і поруч не лежала. Але у Creative були гроші і гарні юристи, і хоч в суді Creative програла, Aureal збанкрутувала. цікаво те, що технологіі Aureal використовує NASA, а EAX це прикраса для побутових ПК, від якої небагато користі. Це стосується локалізації і просторового звуку, "сцены, глубина, эшелоны и перспектива", про які тут багато розповідають. :)

Так и в нашем случае - идёт спор между любителями звука точного и звука красивого. Все правы :)
 
Но когда говорят, что важна "амплитудная передаточная характеристика", а в пример приводят "прекрасно звучащие усилители" с коеффициентом гармоник более 3%, то с логикой что-то не то, как мне кажется.
С логикой все нормально. Вы уже нашли схему усилителя вертикального отклонения с коэффициентом гармоник меньше, чем 3%? А там ПХ гораздо важнее, чем Кг. Иначе реальной картинки даже близко не получится. Как и со звуком.
 
Вы уже нашли схему усилителя вертикального отклонения с коэффициентом гармоник меньше, чем 3%?
Не вижу смысла искать - думаю, там не заморачивались настолько - глаз всё равно не различит искажения. В отличии от уха. В цифровых, которые ещё кучу параметров рассчитывают - скорее всего - да, там должны быть высоколинейные усилители на входе - как минимум.
Ещё хотел спросить - что Вы подразумеваете под ПХ? Переходная характеристика или передаточная? И у Вас связи между амплитудной передаточной характеристикой и коеффициентом гармоник не прослеживается?
 
edik58, эти схемки давно надоели, с 1956 г. Вх. сопр. вашей 1 кОм, с чего будет работать?
 

Вложения

  • 1956_H.C.Lin_amplifier_schematic_-_The_Original_Lin.png
    1956_H.C.Lin_amplifier_schematic_-_The_Original_Lin.png
    94.1 KB · Просмотры: 153
Переходная характеристика или передаточная? И у Вас связи между амплитудной передаточной характеристикой и коеффициентом гармоник не прослеживается?
Переходная импульсная характеристика. Связи с временем установления сигнала, формой фронта и Кг нет. Кг измеряется в статике. Но я уже сказал, что статический синус 1кГц для усилителя - то же самое, что постоянный уровень напряжения. Музыка - непрерывный переходный процесс. Если рассуждать категориями строгой математики, то УНЧ с общей ООС можно отнести к рекурсивному фильтру НЧ первого порядка с частотой среза, равной ширине АЧХ. Другое название рекурсивных фильтров - фильтры БИХ ( с бесконечной импульсной характеристикой). Что означает слово "бесконечной"? То и означает, что пианист уже отыграл первый концерт Чайковского и уже коньяк в буфете пьёт, а мы ещё первый аккорд слушаем.
Это если придерживаться строгой математики.

Не, нуачо? Это ж не я придумал теорию фильтров. Мопед не мой.
 
1966 года, как и Dual, до 20 кгц, звучал, но правильно
 

Вложения

  • Elektuur441966-78_0035.jpg
    Elektuur441966-78_0035.jpg
    312.1 KB · Просмотры: 252
  • Elektuur441966-78_0036.jpg
    Elektuur441966-78_0036.jpg
    259.6 KB · Просмотры: 233
На Али приобрел. Выходные транзисторы AD56B. Полоса примерно 90 кгц, интермоды -80дб.
Переделанному Прибою проиграл вчистую. Будет время, что-то на этих германцах попробую.
 

Вложения

  • 3AD5.gif
    3AD5.gif
    105.2 KB · Просмотры: 252
В отличии от вас, Вегу и Аккорд, и Дюаль знал еще в 1981 году, и себе купил Аккорд, на зарплату мол. специалиста не разбежится
 

Последние сообщения

Статистика форума

Темы
3,306
Сообщения
263,418
Пользователи
2,548
Новый пользователь
Александр Н.
Назад
Сверху Снизу