Германиевые УНЧ

Схема прежняя, без емкостишки в 100пф в обвеске опера АД711. Опер заменяется перетыком на наш 544УД2А в пластике или золоте, единственное что нужно, для устойчивости нашему впаять между 1-8 51 пик.
Смотрю на схему и думаю, что неплохо бы врезать успокоительный резистор между делителем на входе и неинвертирующим входом операционника, на 1 ком примерно.
так раз и типа агеев на германце )))) классно , нравится)
 

Вложения

  • усилбокаАД)))141023.jpg
    усилбокаАД)))141023.jpg
    368 KB · Просмотры: 345
Последнее редактирование:
А AD161,162 и тогда и сейчас практически для нас недоступны.
Единственный недостаток того усилителя - небольшая мощность.
На ebay их валом!
И по деньгам вполне для себя реально.
Единственно что сейчас их нам сложно купить.
На мешке и на авито тоже немного есть.
 
Последнее редактирование:
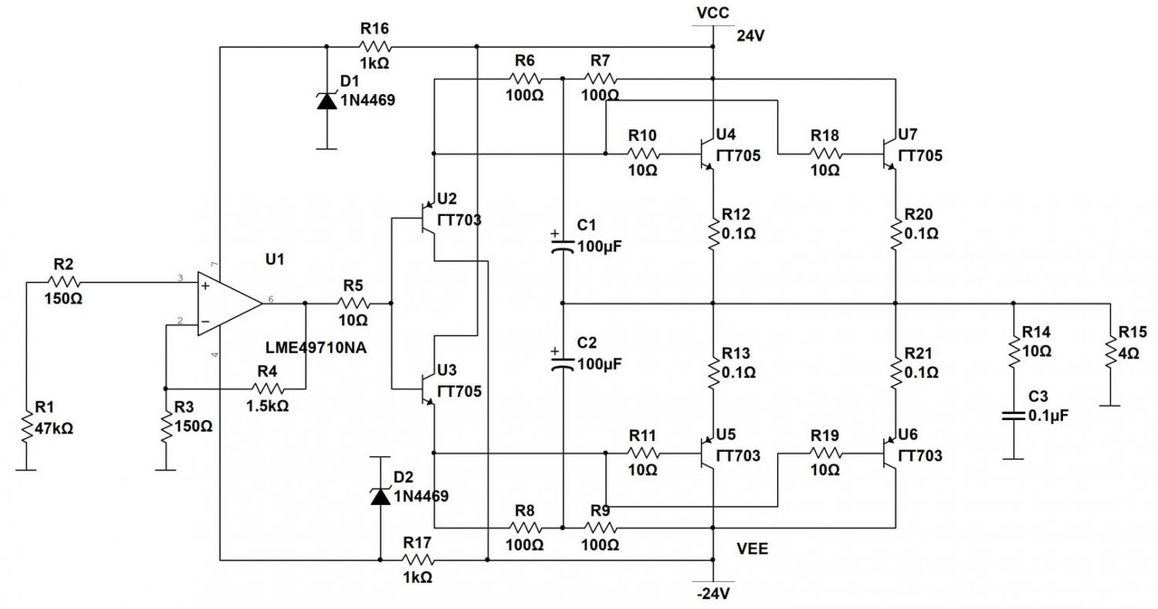
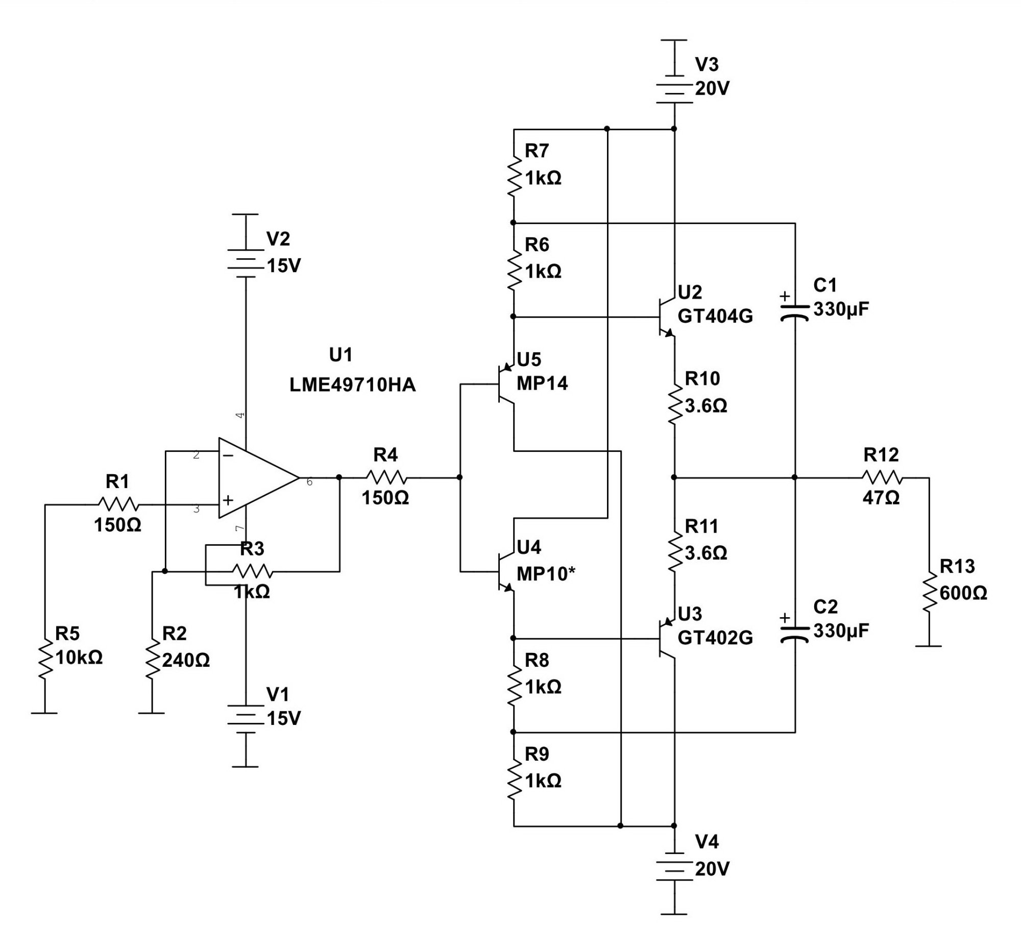
Красивая умная схемочка. Но я бы запитал R8 и R11 от удвоенного питания, два по 25, увеличив резисторы пропорционально. Линейность всего выхода заметно вырастет. Патамушта здешний выходник не имеет агеевского бутстрапа, без него - вава.
 
Неагеевский даймонд на более доступных транзисторах.
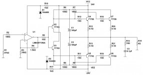
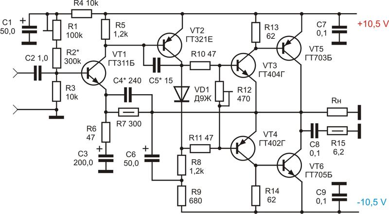
Интересный вариант! Только вот кто следит за ноликом на выходе? Или и так хорошо? Что ожидать если пачку ГТ402,404 заменить на ГТ703,705?
 
ГТ703/ГТ705 завалят полосу. К тому же они куда более дефицитны.
Для них есть своя отдельная схема - "Троян".
А схема допускает любые буквы ГТ402/ГТ404 с любым предельным напряжением - питание не задрано.

Идеально вместо R8R11 поставить нелинейные резисторы, пропорционально уменьшающие сопротивление с уменьшением на них напряжения.
 
Интересный вариант! Только вот кто следит за ноликом на выходе? Или и так хорошо? Что ожидать если пачку ГТ402,404 заменить на ГТ703,705?
Смещение нуля на выходе при условии подбора транзисторов- мизерное, если есть вообще.
703 и 705 спокойно заменят " стаю ездовых котов" по меткому выражению DIM .
 
Вроде бы синус был чистый и при заходе в клип.
 
Вроде бы синус был чистый и при заходе в клип.
ну, я свои впечатления привел, когда драйверную нагрузку для П605 или BD140 сменил на ИТ. Возможно, в данной схеме этих неприятностей нет.
 
Интересный вариант! Только вот кто следит за ноликом на выходе? Или и так хорошо? Что ожидать если пачку ГТ402,404 заменить на ГТ703,705?
п701/п605/гт906 неа ? в похожих корпуса -типа германий кремний )))
 
6С31Б-Р с межкаскадным трансформатором - ?
Без трансформатора. Такую лампочку лучше не переводить почем зря.
Можно попробовать 6С63Н, 6Н28Б, 6Н24П.
Или пентодики типа 6Ж10Б, или подобные крохи, со свободной третьей сеткой, "двойного управления", которую тоже на анод, вместе со второй сеткой.
 
Оттуда сообщение - "
Знайшли, хто винайшов "підсилювач Агеева". Це професор Масачусетського технологічного інституту Річард Х. Бейкер, патент 1967 року.
Цікава стаття."

https://www.audioasylum.com/forums/amp/messages/18/185962.html
 
Двойки Шиклаи, плиз
 

Вложения

  • f.1965-03.029.jpg
    f.1965-03.029.jpg
    426.4 KB · Просмотры: 258
  • f.1965-03.030.jpg
    f.1965-03.030.jpg
    572.7 KB · Просмотры: 272
  • гт703-гт705.jpg
    гт703-гт705.jpg
    44.9 KB · Просмотры: 272
Из болгарской книжки
 

Вложения

  • Битова-звукотехника-Попянев-Влахов-1981-болгарский_002.gif
    Битова-звукотехника-Попянев-Влахов-1981-болгарский_002.gif
    164.6 KB · Просмотры: 206
  • Битова-звукотехника-Попянев-Влахов-1981-болгарский_115.gif
    Битова-звукотехника-Попянев-Влахов-1981-болгарский_115.gif
    346.3 KB · Просмотры: 109
  • Битова-звукотехника-Попянев-Влахов-1981-болгарский_116.gif
    Битова-звукотехника-Попянев-Влахов-1981-болгарский_116.gif
    410 KB · Просмотры: 116
  • Битова-звукотехника-Попянев-Влахов-1981-болгарский_117.gif
    Битова-звукотехника-Попянев-Влахов-1981-болгарский_117.gif
    256.4 KB · Просмотры: 129
  • Битова-звукотехника-Попянев-Влахов-1981-болгарский_118.gif
    Битова-звукотехника-Попянев-Влахов-1981-болгарский_118.gif
    345.8 KB · Просмотры: 186
  • Битова-звукотехника-Попянев-Влахов-1981-болгарский_119_.gif
    Битова-звукотехника-Попянев-Влахов-1981-болгарский_119_.gif
    111.9 KB · Просмотры: 212
Последнее редактирование модератором:

Вложения

  • 1ушник.gif
    1ушник.gif
    12.5 KB · Просмотры: 240
  • Dcwsis2xwQo.jpg
    Dcwsis2xwQo.jpg
    116.1 KB · Просмотры: 253
Последнее редактирование:
Последнее редактирование:
Високоомним потрібна напруга, рахунок на вольти, іноді більше десяти на піках.
Низькоомним і тугим потрібен струм. До 100..200 міліампер на піках в клінічних випадках.
Так моща(С) і набігає.
 
П'єзо плівкові навушники взагалі просять 30 В напруги.
Так що, мабуть, взагалі не існує такого поняття, як універсальний підсилювач для "головних телефонів".
Бо є і стрічкові капсулі, з опором 0,00 Ом.
 
Високоомним потрібна напруга, рахунок на вольти, іноді більше десяти на піках.
Низькоомним і тугим потрібен струм. До 100..200 міліампер на піках в клінічних випадках.
Так моща(С) і набігає.
Не знаю, які підсилювачі в останніх маленьких китайських USB ЦАПах, мабуть D мостові, але вони дуже непогано працюють з улюбленими ізо та орто динамічними навушниками. Після цього збирати здоровенні окремі схеми з живленням +\- 15В від мережі не дуже хочеться. В складі підсилювача потужності або магнітофона - можливо.
 

Последние сообщения

Статистика форума

Темы
3,306
Сообщения
263,433
Пользователи
2,548
Новый пользователь
Александр Н.
Назад
Сверху Снизу