Германиевые УНЧ

Александр, в том архивчике схема именного этой модели усилителя, в PDF, из немецкого "Радиомузея". Там две части.
Хотя, на схеме транзисторы другие вроде.
 

Вложения

Александр, в том архивчике схема именного этой модели усилителя, в PDF, из немецкого "Радиомузея". Там две части.
Хотя, на схеме транзисторы другие вроде.
Там AD , а в устройстве AL103 . Остальные те же что и в схемке из радиомузея.
Есть странные обозначения, длинная цифра и все. И корпус круглый из пластика.
 
Вид с экрана,10 кгц
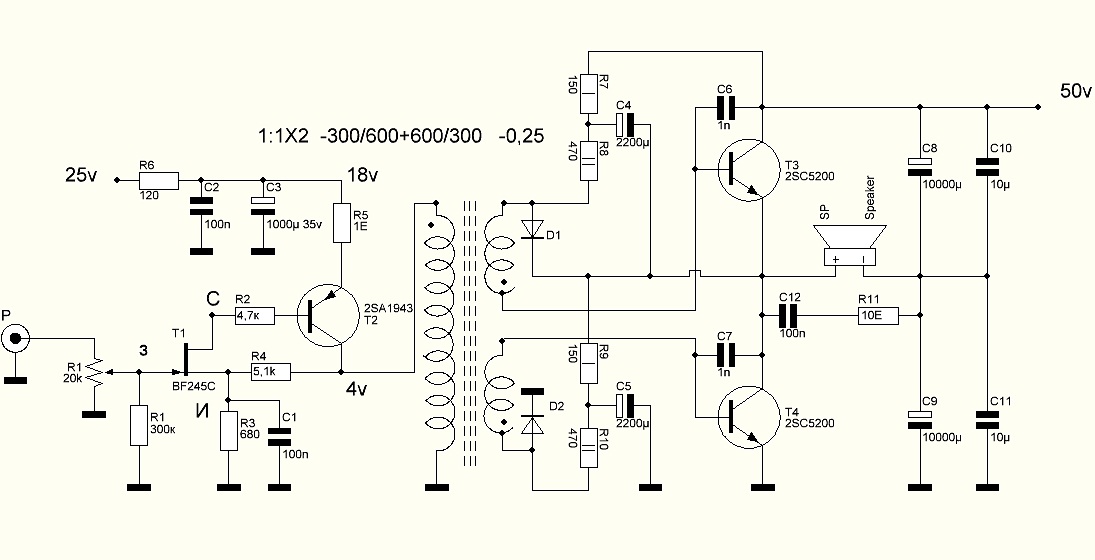
.Глянул схему. Общей ООС с выхода мощника на драйвер нет, все примитивно. Хотя есть термостабилизация каждого выходного транзистора отдельным германиевым АС 124 .
Есть два входа с изображением звукоснимателя. Оба не имеют отношения ни к пьезо ни к ММ. Нечто так себе среднее. Мдя.
Вот его схема
Уфф... Это тот самый хвалёный германиевый Кёртинг, у которого микродинамика рождается волшебными межкаскадными трансформаторами, усиливается кошерным германием и выплёскивается дивной стереопанорамой через древние АС, обязательно на кобальте? :)
 
Уфф... Это тот самый хвалёный германиевый Кёртинг, у которого микродинамика рождается волшебными межкаскадными трансформаторами, усиливается кошерным германием и выплёскивается дивной стереопанорамой через древние АС, обязательно на кобальте? :)
Печально, но все именно так, как на картинке. На Koertingке :)
 
Про трансформаторы Elac 3200T схема аналогичная
 

Вложения

  • hfe_elac_3200t_service_info_de.pdf
    hfe_elac_3200t_service_info_de.pdf
    6.2 MB · Просмотры: 261
  • IMG_1224.jpg
    IMG_1224.jpg
    392.3 KB · Просмотры: 258
  • IMG_1225.jpg
    IMG_1225.jpg
    606.4 KB · Просмотры: 257
И что будет делать меломан когда сгорят
AD166 в ВК?
 
И что будет делать меломан когда сгорят
AD166 в ВК?
Купит им замену на Ебае у бритов :

CV7083 OC29 Mullard Transistor With Mica Washer and Bushings Military Grade​

И будет наслаждаться ещё более лучшим звуком,как уже сделали некоторые "пострадавшие".
 
Последнее редактирование:
когда сгорят
AD166 в ВК?
Легенды нельзя пробовать "на зуб" и на вкус, их нужно бережно хранить и передавать следующим поколениям:)
ГТ905, 906, 806 (налетай, пока есть)))
Можно попробовать составные (или Шиклаи) П605+кремний (Тошиба).
На крайний случай - нормальный кремний или мосфеты)))
 

Вложения

  • УМ-Дерий-2017-07-011.jpg
    УМ-Дерий-2017-07-011.jpg
    115 KB · Просмотры: 1,224
  • GrbgV.png
    GrbgV.png
    8.6 KB · Просмотры: 286
  • 2N3055.gif
    2N3055.gif
    21 KB · Просмотры: 263
  • Deriy.jpg
    Deriy.jpg
    83.8 KB · Просмотры: 2,363
Последнее редактирование:
Легенды нельзя пробовать "на зуб" и на вкус, их нужно бережно хранить и передавать следующим поколениям:)
ГТ905, 906, 806 (налетай, пока есть)))
Можно попробовать составные (или Шиклаи) П605+кремний (Тошиба).
На крайний случай - нормальный кремний)))
УМ-Дерий 2017 видимо, ИТУН? Драйвер на полевиках оч нра.
При переводе схем с кремния на германий заново считаются цепи смещения , одновременно к ним добавляются цепи термокомпенсации.
 
Я купил кертинга правда скидочный вариант с отломанными ползунками
Korting 821/772

Остальное всё работает, тонкомпенсации не отключена и мне сказали, что если её отключать, то это уже будет не кёртинг.
При этом сказали что по питанию этот аппарат мощнее ему хватает питания чтобы выдерживать тон компенсацию.
Продавец сказал что штука не идеальная имеет сильно окрашенный звук.
Ну как всегда аппарат на любителя.
Правда интернет молва возвела его в ранг короля Германииевых усилителейIMG_20231112_214534.jpgIMG_20231112_203133.jpg

Это уж кто на что учился.
Нет, ну право же
Обоснование прямого перетыка есть?
Это полны аналог ad 166?
 
Последнее редактирование:
интернет молва возвела его в ранг короля Германииевых усилителейПосмотреть вложение 78185Посмотреть вложение 78186Посмотреть вложение 78187
Вы приобрели только около 20% "короля звука".Что бы он стал таким,там нужно его весь перепахать,и питание более мощное делать.Пока это просто набор "юный техник" с отличными трансами межкаскадными (питающий слабоват ,под замену),отличными транзисторами и неплохой схемотехникой.Под замену почти все электролиты на более ёмкие и качественные а также плёнку сменить на силвер мика,подстроечники на выходе заменить на мощный уголь после настройки на полученный номинал,тогда НЧ появятся.Акустику тоже нужно того времени ,качественную.
 
Последнее редактирование:
166-й крутая штука ,75 МГц граничная,(!!!) что явно ошибка. Другие источники дают этот параметр от 1 до 3 МГц, что ближе к правде.
Наш ГТ806 его заменит спокойно.
 

Вложения

  • IMG_20231112_215446.jpg
    IMG_20231112_215446.jpg
    480.7 KB · Просмотры: 126
  • IMG_20231112_215457.jpg
    IMG_20231112_215457.jpg
    431.7 KB · Просмотры: 117
Последнее редактирование:
Вы приобрели только около 20% "короля звука".Что бы он стал таким,там нужно его весь перепахать,и питание более мощное делать.Пока это просто набор "юный техник" с отличными трансами межкаскадными (питающий слабоват ,под замену),отличными транзисторами и неплохой схемотехникой.Под замену почти все электролиты на более ёмкие и качественные а также плёнку сменить на силвер мика,подстроечники на выходе заменить на мощный уголь после настройки на полученный номинал,тогда НЧ появятся.Акустику тоже нужно того времени ,качественную.
Знакомый взял- все работает ничего не менял, но отключил тонкомпенсацию
Акустика топовая у него
А про мой, на этой версии, что я купил питание мощнее, да и к тому же больше чем 2-3 Вт на канал я не слушаю
я взял Korting 821/772

а насчёт питания вот цитата



Во-вторых. Как видно в 772-ом ползунковые регуляторы баланса и тембров. Крупнее ручка громкости.

Во-третьих. 772-ой мощнее на пяток ватт за счет более мощного трансформатора питания. Соответственно тяжелее. Как это сказывается на звуке не скажу. Нужно лобовое сравнение. Вот прикуплю еще 772-ой можно будет заняться вечерами сравнительным анализом
Изменено: Жан Габен - 27-02-2015 12:06:12:)
 
Последнее редактирование:
Наш ГТ806 его заменит спокойно.
166-й не нашёл, только 162.
Чой-та я сомневаюсь, что заменит, глядя на зависимость беты от тока коллектора у буржуйских транзисторов.

Я купил кертинга правда скидочный вариант с отломанными ползунками
Межкаскадные трансформаторы там на железе намотаны, или на пермаллое? Пермаллой можно отличить по цвету - он светлый и блестящий, т.к. никелевый сплав.
 
Решение о замене принимайте после сравнения характеристик, с учетом конкретной схемы применения и режима работы прибора.

Можно попробовать заменить транзистор AD166
транзистором 2N2144A;
транзистором AL103;

транзистором 2SB127A;
транзистором 2SB84;
транзистором 2SB25;
транзистором 2SB119A;
транзистором 2SB21;
транзистором 2SB123;
транзистором 2SB147;
транзистором 2SB126A;
транзистором 2SB25A;
транзистором 2SB42;

1 шт., 100% Новинка, оригинальная фотовспышка AD166 TO-3 | AliExpress​


Перейти
 
Последнее редактирование:
166-й не нашёл, только 162.
Чой-та я сомневаюсь, что заменит, глядя на зависимость беты от тока коллектора у буржуйских транзисторов.
И правильно сомневаетесь.Лучшая замена(это чтобы было лучше чем было) ,я написал в посте 2921 .Они хоть не высокочастотные, но поют лучше и тока не жадничают на НЧ в отличии от более высокочастотных, и звук в целом ,по плотнее и собраннее,при этом верх на слух не страдает.

Межкаскадные трансформаторы там на железе намотаны, или на пермаллое? Пермаллой можно отличить по цвету - он светлый и блестящий, т.к. никелевый сплав.
На железе.
 
.НО ! Чтобы услышать все преимущества германия над кремнием,нужна качественная чувствительная акустика.А вот к стати акустика Ликовская вся хорошая.
Как приедет послушаю
Но вообще я как то словил оргазм, когда включил MP3 в китайский AB класс, но был 4 гд -7, причём первое прослушивание этого динамика.
Имхо воображение больше дорисовывает

Мой такой же, 821-772 и дальше цифирки. на выходе AL103.
На моём выходной каскад в днище он там сложно вскрываемый, вскрывать смотреть продавец не стал.
Так что какой выходной каскад увижу только когда получу через неделю
 
Последнее редактирование:
А вот в СССР на пермаллое мотали
 
Легенды нельзя пробовать "на зуб" и на вкус, их нужно бережно хранить и передавать следующим поколениям:)
ГТ905, 906, 806 (налетай, пока есть)))
Можно попробовать составные (или Шиклаи) П605+кремний (Тошиба).
На крайний случай - нормальный кремний или мосфеты)))
" Можно попробовать составные (или Шиклаи) П605+кремний (Тошиба)." - Самый лучший вариант. A NPN кремний и наш неплох
 
А вот в СССР на пермаллое мотали
Лет десять назад я их на мешке видел у оптовика под ником ИЗЗИПА за дёшево. Но не купил,потому что заявленный диапазон частот в даташитах "отговорил" меня.
 
Последнее редактирование:

Вложения

  • dlink.jpg
    dlink.jpg
    335.6 KB · Просмотры: 311
частота заявленная в даташитах "
Так это на номинальной мощности. Всё зависит от схемы и режимов.
Пермаллой - это качество на голову выше. Сигнальные трансформаторы в СССР делали только на пермаллое, за исключением бытовухи низкого класса и выходных трансформаторов. В радиоточках трансформаторы были на железе.
 
Всё зависит от схемы и режимов.
Пермаллой - это качество на голову выше.
Вот люблю я безапелляционные заявления! Особенно если второе противоречит первому.
Если транс без подмагничивания и индукция ниже 0,1-0,2 Тл - выигрыш от пермаллоя будет. В противном случае железу ( или ему подобным) альтернативы нет.
 
Так это на номинальной мощности. Всё зависит от схемы и режимов.
Пермаллой - это качество на голову выше. Сигнальные трансформаторы в СССР делали только на пермаллое, за исключением бытовухи низкого класса и выходных трансформаторов. В радиоточках трансформаторы были на железе.
Теоретически я это понимаю.И понимаю,что они должны быть лучше.НО! Частотку могли специально делать уже,чтобы передавать только речевой диапазон,ведь военным не музыку слушать,а команды речевые ,чтобы помехи выше и ниже речевого диапазона не проходили в тракт.Тем более у меня около десятка усилителей на межкаскадных трансах и пермаллоя нигде нет.Ни в дорогом Хетките 21,ни в Роджерсе ,ни в Ренк Арена.
 
А вот в наборах юного радиолюбителя для транзисторного радиоприемника в 70х годах прошлого века согласующий и выходной трансы были пермаллоевыми, да и отдельно они продавались наборчиком. И, кстати, собственное их качество было получше, чем то, что эти приёмники воспроизводили на свои динамики.
 

Статистика форума

Темы
3,306
Сообщения
263,452
Пользователи
2,548
Новый пользователь
Александр Н.
Назад
Сверху Снизу