Катушка Тесла-Мишина. Работающая схема от АБ

Видимо, R5 - по схеме в п. 743?
Не совсем так. В справочном листке всё есть.
По китайской схеме Ra=330 ом. Резистор Rb не установлен. В нашем случае нет смысла в ловле блох.
2206.png
 
Не так давно захотелось мне сделать отдельный генератор ЗЧ. Имеется заводской Г3-102, в нём всё хорошо кроме размеров и веса. Я сделал простой UPX на одной микросхеме К157УД1 на весь звуковой диапазон. Не карманный, но маленький и лёгкий. искажения практически во всё диапазоне 0,2% (у Г3-102 измерено на порядок ниже), при этом одна вторая гармоника что позволяет Спектралабом оценивать искажения того же порядка и даже точнее (прикидками по виду и числу гармоник).
Функциональному генератору здесь веры нет. У него другое назначение. Вряд ли будут желающие повторить, поэтому и не пишу. Там свои ожидаемые проблемы, главная - узел регулировки частоты. Поэтому если есть желание, лучше купить НЧ генератор с исправным узлом регулировки и заменить ему потроха.
Собрать и настроить схему - это мы умеем, а сделать прецизионный сдвоенный потенциометр - увы.
Можно сделать на многопозиционном переключателе и добиться искажений, как у Г3-102, но частоты будут фиксированные.
 
По полученным данным признаю, что в п. 742 был неправ. Вот осциллограмма син. сигнала от моего экземпляра наборчика на 2206. Все хорошо с формой сигнала.
1655938596037.png
Задумался, надо же, ничего своего, привожу осциллограмму сигнала от китайского наборчика на осциллографе китайского же производства!?

Вот наткнулся на аппарат лечения коленно-суставного артрита - прогрев сустава в эл. магнитном поле частотой 40 МГц.
(http://isaev51.narod.ru/artrit.htm, отсканированная статья [1] в формате DjVu здесь:
magter1.zip(402Kb).
1655940738580.png1655941310894.png1655941855962.png
Впечатлило!
Правда не в тему, это совсем другой аппарат.
 
Последнее редактирование модератором:
Не так давно захотелось мне сделать отдельный генератор ЗЧ. Имеется заводской Г3-102, в нём всё хорошо кроме размеров и веса. Я сделал простой UPX на одной микросхеме К157УД1 на весь звуковой диапазон. Не карманный, но маленький и лёгкий. искажения практически во всё диапазоне 0,2% (у Г3-102 измерено на порядок ниже), при этом одна вторая гармоника что позволяет Спектралабом оценивать искажения того же порядка и даже точнее (прикидками по виду и числу гармоник).
Функциональному генератору здесь веры нет. У него другое назначение. Вряд ли будут желающие повторить, поэтому и не пишу. Там свои ожидаемые проблемы, главная - узел регулировки частоты. Поэтому если есть желание, лучше купить НЧ генератор с исправным узлом регулировки и заменить ему потроха.
Собрать и настроить схему - это мы умеем, а сделать прецизионный сдвоенный потенциометр - увы.
Можно сделать на многопозиционном переключателе и добиться искажений, как у Г3-102, но частоты будут фиксированные.
У 102го генератора есть две главные фишки.Это переменный сдвоенный резистор с особой зависимостью для получения линейной шкалы и термосопротивление ТПМ2-05, главная деталь АРУ. Минус прибора- резкие дрыганья амплитуды при перестройке частоты.
 
У 102го генератора есть две главные фишки.Это переменный сдвоенный резистор с особой зависимостью для получения линейной шкалы и термосопротивление ТПМ2-05, главная деталь АРУ. Минус прибора- резкие дрыганья амплитуды при перестройке частоты.
Целиком согласен. Там хитрый механический корректор настраиваемый индивидуально для каждого прибора.
При проверке Спектралабом очень низкие искажения и хорошее соответствие частоты на лимбе реальному.
Высокое выходное максимальное напряжение - что-то 8 В. Да, дрыганье есть, но это особенность терморезистора. Глубокая ООС. smile_33
Это вполне терпимо. А вот только один выход BNC не нравится - клеммы-зажимы не помешали бы. Хотел даже просверлить для этого лицевую панель, но сделать повседневный генератор оказалось проще.
Вообще, сейчас я начинаю думать, что в СССР делали хорошие звуковые генераторы. Даже если взять попроще - у них большая высота и малая глубина, удобная большая лицевая панель.
Вот осциллографы частенько делали громадные и тяжеленные. Помню как будучи лаборантом мы носили их вдвоем - ручки и были расчитаны на двоих.
 
всем доброго дня. в журале радио 7\1984 год стр 61 отличный генератор на оу
 
Вот наткнулся на аппарат лечения коленно-суставного артрита - прогрев сустава в эл. магнитном поле частотой 40 МГц.
(http://isaev51.narod.ru/artrit.htm, отсканированная статья [1] в формате DjVu здесь:
magter1.zip(402Kb).
Посмотреть вложение 38178 Посмотреть вложение 38179
Посмотреть вложение 38180
Впечатлило!
Правда не в тему, это совсем другой аппарат.
совсем другой , но по эффекту даже лучше .
давно хотел (но передумал...ниже) каким то образом собрать упрощенную версию УВЧ80 (тот что на г811), а тут оказывается , все придумано , причем в копеечной конфигурации.
думаю надо вынести этот прибор в отдельную тему .
кстати 40мгц это американский стандарт , у нас был 27мгц .связано это с дикими помехами которые создает аппарат и у нас и у них поэтому аппарат работал на гражданском диапазоне.

однако (-)!!! если есть стальные коронки, кардиостимулятор или стенты , данный прибор, не то чтобы пользовать , даже настраивать находясь рядом это смертельный риск.
однако(+)!!! эффект от применения заметен сразу и с очень высокой степенью эффективности в сравнении с катушкой Мишина эффективность выше в разы (жена лечила ступню в поликлинике , с первого сеанса прошли боли , а на сл день прошел отек )
 
Последнее редактирование:
признаю, что в п. 742 был неправ. Вот осциллограмма
Приятно удивлён. Очень немногие признают свои ошибки, хотя ошибаются все.
Людям не признающим свои ошибки, я не верю и сомневаюсь даже когда они правы. Они врут сознательно.
А ошибающимся - верю, с поправкой на возможность добросовестного заблуждения. На 100% верить нельзя никому, даже себе.
Задумался, надо же, ничего своего, привожу осциллограмму сигнала от китайского наборчика на осциллографе китайского же производства!?
А у нас никогда ничего своего и не было. Делали только галоши, которые только в африке соглашались брать даром.
 
всем доброго дня. в журале радио 7\1984 год стр 61 отличный генератор на оу
Друг делал себе такой генератор, на фазосдвиге и КПЕ, искал высокомегаомные и точные резисторы, а у меня были.И сделал прибор.Совмещенный с частотомером, шкалу не рисуем.
 
В чем же он "отличен". У Вас есть результаты испытаний?
Действительно отличный генератор - он отличается от того что нужен. smile_33
Сделать генератор на частоты до 300...400 кГц - не просто, а в журнале до 20 кГц. Сильно отлично одно от другого.
Для 20 кГц достаточно и К157УД1 с мощным выходом, а для 300 кГц нужны или подходящие ОУ или транзисторы.
Можно взять за основу узел из фабричного генератора, но проще это не будет. Тем более тудя любили ставить термисторы.
Проще XR2206.
Вместе с тем, здесь вполне может появиться энтузиаст собравший и испытавший простой генератор на транзисторах из недефицитных деталей, сделавший нормальную печатную плату и добавивший рекомендации по настройке. Думаю, это многим по плечу, но надо возиться-возиться. а врезультате получить отзывы из разряда:
- у него гранаты синус не той системы формы,
- много деталев,
- плохо, плохо, я бы сделал лучшее, но мне недосуг.
Схемы приведенные здесь в начале работают, просты и пригодны, как писали в журнале "Радио", для "любителей средней квалификации".
Кто хочет сделать проще и лучше - добро пожаловать, а от ЦРУ (ценных руководящих указаний) толку никакого.
 
Какие ещё ЦРУ? Выше приводил вариант задающего LC гена работающего от 0,6 В с мизерным потреблением к которому добавляется усил, и получается требуемое. 2206 нравится - на здоровье, Чем вызваны столь объемные рассуждения, Вы же не занимаетесь поставкой 2206.?
 
Выше приводил вариант задающего LC гена работающего от 0,6 В с мизерным потреблением
Такое напряжение питания - скорее недостаток, чем достоинство.
к которому добавляется усил, и получается требуемое. 2206 нравится - на здоровье,
Нужна регулировка в некоторых пределах, я оставил 250...350 кГц. Уже - нежелательно при изготовлении катушек. Как это удобно внедрить в LC генератор - надо показать. В RC генераторе - проще, достаточно обычных переменных резисторов, которые можно поставить куда угодно.
Чем вызваны столь объемные рассуждения, Вы же не занимаетесь поставкой 2206.?
К сожалению. не занимаюсь.
Сделайте и покажите не просто генератор с питанием 0.6 В а всё устройство с регулировками, покажите как сделано.
Буду удивлён, если не последуют комментарии типа тех которые я скорее кратко, чем объемно описал в #746.
Я сделал и вполне доволен вариантом:
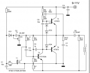
генератор на XR2206 + предусилитель на КР544УД2 + усилитель мощности Агеева. Всё здесь описано.
Плюс стрелочный индикатор работающий от токового трансформатора. Плюс индикатор включения подсвечивающий стрелочный индикатор т. к. свободного места на лицевой панели нет вообще. Плюс вентилятор обдувающий радиаторы на самых минимальных оборотах на грани остановки, это позволяет не бояться перегрева в очень тесном корпусе, по той же причине оставлены щели в лицевой панели. Надо учитывать каждую мелочь.
Всё это позволяет надежно работать прибору неограниченное время.
Если увижу здесь схему и описание работающего и более простого прибора, буду весьма признателен.
Пока этого нет, разные идеи требующие огранки, просто неинтересны.
 
предлагаю посмотреть на копеечную к174ха11
старый добрый телевизионный ГУН

а также почитайте сюда

или сюда


или вот
Gen .ФАПЧ.v01.JPG4.png
источник тут

вот еще ...достаточно просто, если выкинуть все что отвечает за меандр
Скриншот 23-06-2022 210247.jpg
 
Какие ещё ЦРУ? Выше приводил вариант задающего LC гена работающего от 0,6 В с мизерным потреблением к которому добавляется усил, и получается требуемое. 2206 нравится - на здоровье, Чем вызваны столь объемные рассуждения, Вы же не занимаетесь поставкой 2206.?
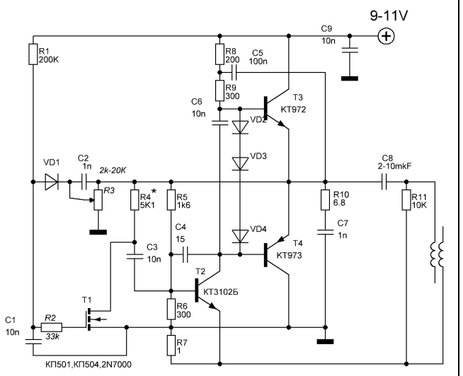
Простейший генератор на паре транзисторов генерит за пределами возможностей осциллографа.Продолжу тему на этой схеме.
 
Сделайте и покажите не просто генератор с питанием 0.6 В а всё устройство с регулировками, покажите как сделано. Буду удивлён, если не последуют комментарии типа тех которые я скорее кратко, чем объемно описал в #746. Я сделал и вполне доволен вариантом:
Я, к сожалению, не очень доволен.
Мои варианты схем можно проследить в п. 222, 234, 240, 258, 261 как раз на 2206.
Проведенные эксперименты не убедили в действенности этого аппаратика, необходимости его сборки в достойный корпус и применения.
Но не буду разубеждать апологетов этой идеи, хотя кризисс с коленями в июне прошлого года мне удалось блокировать только недельным курсом уколов мовалиса и тут, собственно, этузиазм пропал.
Генераторик нарисую, как только отмакечу окончательно, вдруг появятся те, которые "не идут в обход", а "хотят помучитья".
 
Проведенные эксперименты не убедили в действенности этого аппаратика, необходимости его сборки в достойный корпус и применения.
Всё точно панацеи нет, как нет и одинаковых людей.
Я от кофе на ночь глядя, лучше засыпаю.
Боль что в коленях, что в голове и других местах может быть по самым разным причинам, поэтому и средства должны быть разные.
Данная катушка всего лишь одно из лекарств.
Опять-таки эффект на своём колене я ощутил только после второй часовой процедуры.
Почти вылечил за три недели. Далеко не сразу.
Сейчас раз в несколько дней прикладываю для профилактики. Если не делаю это две недели, колено начинаю чувствовать, если повернуть его с нагрузкой.
Не то чтобы боль, но неприятные ощущения.
Были боли в пояснице. Не радикулит, но весьма непрятно. После ряда сеансов лёжа в кровати перед сном (так удобнее) забыл об этих болях, вспомнил сейчас за клавиатурой.
Я вообще мало внушаем и всё подвергаю сомнению, но здесь эффект чувствую, хотя начинал с неверием.
Так что убеждать и уговаривать не буду.
Ещё что могу УТВЕРЖДАТЬ. Я много раз лежал в госпитале и ощутил, что каждая процедура в отдельности результата не даёт, а вот их комплекс, множество процедур даёт явный эффект, которого хватает довольно надолго. И совсем разные вещи - ездить после работы в поликлинику и принимать процедуры амбулаторно и другое дело - лёжа в госпитале когда не надо затра идти наработу, не надо ездить по Москве, не надо ломать голову с разными проблемами. Всё, вместе с госпитальной диетической кормёжкой и изоляцией от внешнего мира, даёт эффект.
И всем желаю здоровья и хорошего настроения.
 
Знакомый, повторивший прибор, рассказал про лечебный эффект так.Если боли в пояснице напоминают ввернутый туда саморез, то после катушки саморез выкрутили.А по себе - ловлю себя на мысли, что иду без боли в спине, нет скованности, и когда это прошло, трудно сказать, но вдруг осознаешь,что здоров.Прежде натруженная спина долго напоминала о себе.
 
Вчера думал о конструкции не посредственно катушки и вот, что вышло. Как пишит Бокарёв
Теперь о катушках. Их два варианта , из тех, какими пользуюсь сам.
Одна плоская, вторая тороидальная. Плоская излучает широкое поле, тороидальная- узким острым пучком.
С плоской катушкой здесь всё ясно её магнитное поле имеет форму тора. Это объясняет её широкое воздействие.
1656061755777.png

А вот к тору есть вопросы. У тора магнитное поле заключено внутри обмоток и ни какого внешнего воздействия не оказывает. Магнитное поле тора можно рассматривать как рисунок выше только на оборот. Магнитные линии это обмотка тора, а обмотка магнитные линии, которые за приделы обмотки не выходят. По этому моё мнение что идеальный тор вообще ни как не работает в частом случаи может что то сквозит между неплотно намотанных витков.
Мне кажется в качестве эксперимента можно намотать катушку в виде петли размагничивания кинескопов ТВ продевая в неё проблемные участки. К примеру диаметром 150мм для локтевого сутава или 200мм для коленного ну и т.д. У кого насколько хватит фонтазии.
Что касается более острого пучка, то здесь по моему надо использовать катушку намотанную на оправку диаметром 30...40 мм . Что вроди этого.
1656061970771.png

Кто что думает по этому вопросу?
 
сделайте контрольную катушку - виток и подвигайте вокруг катушек, и позамеряйте уровень и нарисуйте , получите картинку .
из того что выяснил я получилось так :
плоская катушка как вы и нарисовали - огромный плоский, скорей приплюснутый тор полей .
а вот тор (катушка)это если у тора (магнитного) сплюснуть по бокам поля и сделать из него магнитный эллипс, который вытянут наверх -вниз и сильно сдавлен по бокам .
катушка -тор дает узкий луч который можно направить на конкретную болячку не боясь воздействия на соседние области , куда воздействие нежелательно , например кардиостимулятор .
можно сделать вообще магнитный луч , если намотать контур на феррите (400нн) от магнитной антенны приемника , будет остронаправленное воздействие и кстати вообще не чувствительное к внешним воздействиям .
самое шикарное решение для узконаправленного воздействия это найти старый телик чб, (совсем старый) у которого ОС была на ферритовом кольце , а не на воронке под горловину . там феррит 400нн , на нем можно намотать шикарную узконаправленную катушку , причем мотать на кольце , как на куске цилиндра , тоесть использовать кольцо как кусок цилиндра и мотать поверх него виток к витку, а не продевать сквозь него .
современные сердечники тоже подходят , но мотать на изогнутом цилиндре это на любителя с руками , хотя не сложно , если мотать с узкого конца , чтобы витки не соскальзывали , но там феррит обычно 1500-2000нн и он будет чудовищно греться от потерь .
на картинке я нарисовал черным тор , для понимания что поле получится тоже приплюснутым но уже по вертикали
 

Вложения

  • 1656061755777.png
    1656061755777.png
    19.9 KB · Просмотры: 210
сделайте контрольную катушку - виток и подвигайте вокруг катушек, и позамеряйте уровень и нарисуйте , получите картинку .
из того что выяснил я получилось так :
плоская катушка как вы и нарисовали - огромный плоский, скорей приплюснутый тор полей .
а вот тор (катушка)это если у тора (магнитного) сплюснуть по бокам поля и сделать из него магнитный эллипс, который вытянут наверх -вниз и сильно сдавлен по бокам .
катушка -тор дает узкий луч который можно направить на конкретную болячку не боясь воздействия на соседние области , куда воздействие нежелательно , например кардиостимулятор .
можно сделать вообще магнитный луч , если намотать контур на феррите (400нн) от магнитной антенны приемника , будет остронаправленное воздействие и кстати вообще не чувствительное к внешним воздействиям .
самое шикарное решение для узконаправленного воздействия это найти старый телик чб, (совсем старый) у которого ОС была на ферритовом кольце , а не на воронке под горловину . там феррит 400нн , на нем можно намотать шикарную узконаправленную катушку , причем мотать на кольце , как на куске цилиндра , тоесть использовать кольцо как кусок цилиндра и мотать поверх него виток к витку, а не продевать сквозь него .
современные сердечники тоже подходят , но мотать на изогнутом цилиндре это на любителя с руками , хотя не сложно , если мотать с узкого конца , чтобы витки не соскальзывали , но там феррит обычно 1500-2000нн и он будет чудовищно греться от потерь .
на картинке я нарисовал черным тор , для понимания что поле получится тоже приплюснутым но уже по вертикали
Мишин бьется за так называемое электростатическое поле, а дядя Пыжэ настойчиво уводит народ в сторону магнитной компоненты поля.Дело за малым,намотать катушку внутри ферритового броневого сердечника,чтобы поле оттуда вообще не выходило.Предыдущий оратор проповедовал тор ,у которого поле типа внутри.Если с точки зрения силовика на торе, то да. Оно там внутри и телепается по кругу как в частицы в ускорителе.Но ведь нам надо,чтобы поле торчало из катухи и имело Н и Е компоненту. Так рассуждаю,могу и ошибаться, но одернуть полет фантазии здесь пока некому и я вроде как главный баламут.

Добавлю.Щуп осциллографа реагирует на Е компоненту, можно им подвигать вокруг катухи, что-то понять.А виток видит магнитное поле и тоже можно понять, походив с ним по катухе.И может статься,что в обоих случаях получим тот же результат, о чем смутно догадываюсь.
 
Я в радиотехнике почти ноль. Помнится есть передающие антенны сильно узконаправленные. Их конструкцию в наш прибор применить не выйдет?
 
Я в радиотехнике почти ноль. Помнится есть передающие антенны сильно узконаправленные. Их конструкцию в наш прибор применить не выйдет?
Не получится.Рабочая частота 300 килогерц, длина волны километр.Полуволнлвой диполь размахом 500 метров заказывали?Вот тут распишитесь, куда заносить?
 
Но вроде феррит и применяют для "укорочения" антенны?
Там другое, магнитная компонента поля работает, а нам как бы электрическая важнее, " если повар нам не врет"
 
Вчера думал...
к тору есть вопросы. У тора магнитное поле внутри обмоток и ни какого внешнего воздействия не оказывает.
Вы путаете себя и других.
0d.jpg

Это вот у такого тора всё магнитное поле внутри.
138.jpg

А у нас вот такие катушки намотанные витой парой.
У них всё поле снаружи и более узким лучом, чем у "блина".
 

Статистика форума

Темы
3,302
Сообщения
262,850
Пользователи
2,544
Новый пользователь
vlad'mir
Назад
Сверху Снизу