Катушка Тесла-Мишина. Работающая схема от АБ

Фото кольца сейчас будет. Индуктивность тоже. Это проба, точная конструкция сложится позже.
Спасибо. В общем понятно. Непонятно какая нужна индуктивность первичной обмотки.
Наверняка лучше мотать косичкой из нескольких свитых тонких проводков.
В интернетах пишут что для медного провода на 300 кГц глубина скин-слоя 0,12 мм. То есть свить проводками диаметром 0,2 будет в самый раз.
Ну да меня больше волнует сердечник, его насыщение, проницаемость.
Как определить?
Вероятно, можно вместо катушки Мишина нагрузить (через конденсатор, конечно) на одну первичную обмотку и ток через неё, то есть ток холостого хода, должен быть минимальный.
 
Добавлю одну полезную методу из старой Радивы.
Ну это понятно, индуктивность пропорциональна квадрату витков.
Надо другое - какова индуктивность первичной обмотки (вижу что выше 1...2 мГн), непонятно по какому критерию выбрать.
Если активное сопротивление контура 5...6 ом а ток 1 А, наверное, ток ХХ то есть нового трансформатора должен быть раз в 100 меньше, отсюда можно найти индуктивность под 300 кГц. Тут ведь как мало намотаешь - плохо, а много - можно в насыщение попасть. В голову не приходит как найти оптимум.
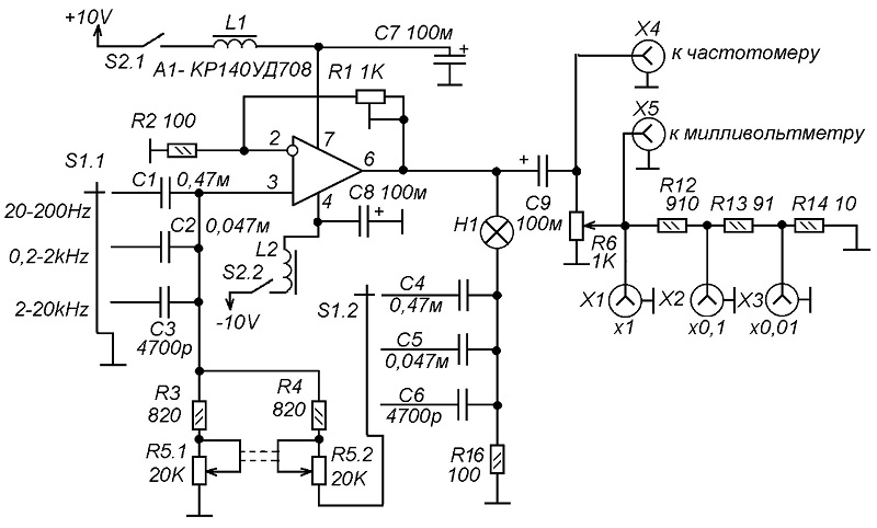
Свежая схемка всем Мишиноидам,задающий генер на 300 кгц с подстройкой +-20кгц одиночным подстроечником и амплитудой 5 вольт
Всем бы хороша, но найти такие терморезисторы не просто. И всё равно нужен ещё каскад усиления на ОУ. Или УНЧ, а просто повторитель, на 300 кГц. Без латералов.
 
выходной повторитель на паре полевиков
А без латералов - никак?
и повышающим автотрансиком на той самой катушке выдает от 5 вольт на входе ровно 10 в на выходе с током в ампер и выше.
Возможно, вопрос в схеме повторителя и индуктивности первичной обмотки.
повышайка тоже не влетает в насыщение, там индуктивность аж 42 мгн, запас дикий.
СТОП. Выше была речь о 1...2 мГн. Разница с 42 мГн немалая.
Индуктивность могу посчитать, но нечем, знаниями скорбен.
Можно просто измерить. 1 и 42 - разные порядки.
А вот прям щас гляну нижнюю границу повышайки и доложу.
Спасибо. Интересно. Цель - использовать старые БП от ноутбуков, это около 20 В и ток несколько Ампер, а то нужных железных трансформаторов нет.
 
Можно выходной каскад в мостовом включении, будет эквивалент 38В питания
Вы используете катушку. Конструкцию придумали и исследовали вдоль и поперек «отцы основатели». По их данным а также по отзывам пользователей, эффект достигается при подключении одного конца к земле, другого к выходу генератора с положительным питанием. Есть информация на форумах. Но все разбросано на 400 страницах. Верить или нет, ваше право. Кстати конструкция А. Бокарева именно такая.
 
Вместо термистора ТП-2-0,5
ТП-2-0,5.jpgТП-2-0,5_.jpg
Простая схема стабилизации на 6 диодах Радио 1987-02-60, можно такую цепочку из КД521, КД522, зашунтировав эту цепочку дополнительно резистором на 10 кОм, поставить вместо ТП-2-0,5
Р87-02-60.jpg
Можно применить схемы стабилизации на полевике. Такие схемы применялись в синусоидальных генераторах. Например генератор из журнала Радио 1986-09-46, работал до 100 кГц, на микросхеме К544УД2А
Р86-09.jpg
Журнал Everyday Practical Electronics 2001-09, на TL074 до 50 кГц, но ведь схема стабилизации подойдет и для К544УД2
EPE-2001-09.jpg
Схема стабилизации от НЧ генератора на К544УД1, Радио 2003-07-39
Р2003-07-39.jpg
Схема стабилизации генератора на К574УД1 до 1МГц, Радио 1988-04-46
Р88-04-46.jpg
Или собрать схему на двух КР574УД1, до 500 кГц, Радио 2001-12-26
р2001-12-26.jpg
А также можно выполнить генератор на перемножителе К525ПС2, Радио 1994-02-36
р94-2-36.jpg
 
Вместо термистора ТП-2-0,5
Посмотреть вложение 94928Посмотреть вложение 94927
Простая схема стабилизации на 6 диодах Радио 1987-02-60, можно такую цепочку из КД521, КД522, зашунтировав эту цепочку дополнительно резистором на 10 кОм, поставить вместо ТП-2-0,5
Посмотреть вложение 94948
Можно применить схемы стабилизации на полевике. Такие схемы применялись в синусоидальных генераторах. Например генератор из журнала Радио 1986-09-46, работал до 100 кГц, на микросхеме К544УД2А
Посмотреть вложение 94929
Журнал Everyday Practical Electronics 2001-09, на TL074 до 50 кГц, но ведь схема стабилизации подойдет и для К544УД2
Посмотреть вложение 94930
Схема стабилизации от НЧ генератора на К544УД1, Радио 2003-07-39
Посмотреть вложение 94932
Схема стабилизации генератора на К574УД1 до 1МГц, Радио 1988-04-46
Посмотреть вложение 94944
Или собрать схему на двух КР574УД1, до 500 кГц, Радио 2001-12-26
Посмотреть вложение 94931
А также можно выполнить генератор на перемножителе К525ПС2, Радио 1994-02-36
Посмотреть вложение 94946
Поклон вам за труды. А генератор на 525ПС2 ждет очереди , макетка спаяна и волшебно работает.
тп 2-0,5 спрашивал на рынке. один сказал, что выкинул всю коробку таких, не берут никто. Ужас.....

ПС. На выходе операционника 3 вольта, на инвертир входе 1 вольт, как и положено Вин-мосту. Значит, термистор у нас в районе 4 ком болтается.
 
Последнее редактирование:
тп 2-0,5 спрашивал на рынке. один сказал, что выкинул всю коробку таких, не берут никто. Ужас.....
Понятно. вы романтик, а я пошлый реалист. Мне не нравятся полевики здесь, не нравятся то что не купить. И если менять отработанный вариант на что-то, то более простое. Сейчас пробую автогенератор. Но там тоже не всё хорошо.
А вот идея выходного трансформатора - это интересно.
 
Подскажите, где бы найти данные на ТПМ 6/2Б. Может, его в генератор пристроить?
 
Подскажите, где бы найти данные на ТПМ 6/2Б. Может, его в генератор пристроить?
были такие на заводе, пробовал с ними делать генератор, не тянет микросхема.
давно было, может у вас получится. 2 на 0,5 значит 2 килоома. пол-миллиампера режим термика. У вас 6 ком, 2 мА. через 6 ком пропустить 2 мА, уже 12 вольт на выходе надо.
 
Немного так сказать из практики применения.
Зимой опять сдуру повредил плечевой сустав, с трудом вылеченный катушкой года полтора тому назад.
Пытался опять применить катушку, точнее целых три.
300кГц - не помогло.
350 кГц - не помогло.
180 кГц - не помогло.
Точнее эффект был,но очень слабый.
Генератор - питание 32в. Катушка за пару минут греется градусов до 50.
А болело сильно, рубашку самостоятельно не мог одеть, спать на правом(больном) боку не мог.
Так с месяц промучился, потом осенило - дай думаю попробую с ГЗ-109,
там выход помощнее (со свободных концов катушки голубое свечение и довольно сильный запах озона).
И помогло...Пришел к выводу, что мощность нужна побольше.
Но все равно боль оставалась и тут пришла мысля сделать вот так :сначала 2 минуты с ГЗ-109 -180кГц,
затем 2 минуты с самодельного генератора 300кГц.
Впервые за месяц спал почти без боли в плече. После еще три дня повторял,по одному разу в день 2+2 минуты.
Сейчас если сильно не нагружать, почти не болит.
 
Генератор - питание 32в. Катушка за пару минут греется градусов до 50.
Это мало о чем говорит: какой тип катушки (тор, блин) и действующий ТОК катушки измеренный осциллографом на резисторе последовательном катушке???
Так с месяц промучился, потом осенило - дай думаю попробую с ГЗ-109,
там выход помощнее
_scare мощнее ЧЕГО. Это вы так шутите?
109.png
Катушка - это как раз примерно 5 ом.Мощность везде ПРИ СОГЛАСОВАННОЙ НАГРУЗКЕ до 5 Вт. Это, кстати, и есть 1 А.
Думаю, ясно откуда берутся повышенные напряжения - банальный повышающий трансформатор, но ТОК ЧЕРЕЗ КАТУШКУ при повышении таким образом напряжения, будет меньше, а не больше из-за несогасованной нагрузки. Мощность генератора МЕНЬШЕ чем у меня по схеме с выходом на повторителе Агеева и питанием 34 В.
А ток через катушку и определяет уровень лечебного электромагнитного поля. И Г3-109 на 300 кГц не работает.
Болюсь, штатный генератор для катушки у вас слабоват, поэтому Бокарёв (и я заодно) и пишет, что для его (и моих) старых костей нужен мощный генератор с током в катушке 1 А, а значит и катушка будет греться.
Как раз сейчас я вожусь с простейшим генератором на 3 транзисторах, от трансформатора 24 В я получаю ток 0,6 А катушка чуть тёплая (мне некоторые указывали что она не греется, правильно, не греется у них поскольку генератор слабый) и мне кажется (по ощущениям, понятно, испытываю на себе) что эффект от 0,5...0,6 А для меня гораздо более слабый, чем от 1 А.
А за совет попробовать 180 кГц - спасибо.
Но вот только для этого нужна ДРУГАЯ катушка, катушка Мишина сделанная на 300 кГц, при подаче 180 Гц РАБОТАТЬ НЕ БУДЕТ. Резонанс острый из-за высокой добротности, отклонение 5 кГц уже сильно уменьшает ток. А при малой добротности - это не катушка, а кусок дерьма. Если подать генератор 180 кГц на катушку 300 кГц, там останется одна эмплозия (матерное ругательство).
Может у вас изначально катушка намотана неверно? Кстати, чем хорош автогенератор - он заводится на частоте катушки и частоту точно показывает тестер.
В процессе лечения ТОК катушки ОБЯЗАТЕЛЬНО надо КОНТРОЛИРОВАТЬ (а не потребляемый ток), недаром я жужжал про стрелочный индикатор и токовый трансформатор.
Вы пишете про какие-то 2 минуты. Я держу МИНИМУМ полчаса, а обычно - час. Может у вас и эффекта нет потому что 2 минуты?
Я тоже когда 20 грамм выпиваю, ничего не чувствую, а поллитра - чувствую.
Пришел к выводу, что мощность нужна побольше.
М-да. Открыли Америку. Так какая ДОСТОВЕРНАЯ мощность и ток катушки вашего прибора?
 
Тороидальная катушка, с рыхлой намоткой, имеет высокую добротность, огромный ток и могучее поле. Импеданс в таком варианте Ома 2-3.
Импеданс на резонансе превращается в активное сопротивление катушки. Учитывая что намотана витая пара длиной 15...17 метров, сопротивление порядка 5...8 ом и наверняка не 2 ом. А при рыхлой намотке взаимоиндукция меньше (тем более что нет скрдечника и мотать провода надо заметно больше).
Стоит утрамбовать витки, как добротность падает, ток тоже, импеданс растет и уже обычных 10в на пике лихо не хватает задать нужный нам ампер.
Для этого провод нужен потолще, жила в витой паре тонковата, не могу выжать 1 А а на "блине" ток около 1 А. Да, на память 10 В действующих, значит 14 амплитудных на выходе повторителя Агеева, это максимум что удается выжать подняв до крнитического предела напряжение на КР544УД2А.
Генератор промышленный, который реально тянет катушку на нужной нам частоте, по памяти называется Г3-132 , частота выставляется переключателями , работает до 299,9 кГц, выход мощный, ватт 15 , нагрузка разная от 5 Ом и выше.
Опечатка, вот ГЗ-132 до 10 Мгц, но слабенький.
g3-132_003.png

С ним катуха работает как надо , в полную силу.
Несомненно, но наверняка велико-ватт, дорого-ватт и тяжело-ватт. _hm_
Пока лично для меня, лучший вариант - с выходным каскадом "повторитель Агеева". Он обеспечит всё что надо с запасом. Проблема только в его раскачке, может попробовать повышающий ВЧ трансформатор на колечке.
Не дойдут руки собрать просто усилитель Агеева для этих целей с минимумом доработок.
Но сейчас ковыряюсь с автогенератором. По техническим параметрам он куда хуже, но есть важный козырь, если делать и отдавать его кому-то не способному подкручивать ручку по стрелке - автонастройка: включил и всё, без настроек и подстроек. Только кнопка "вкл-выкл".
 
вероятно, Г3-123?
Похоже. Но самое смешное, что для наших целей и он не подходит.
Выходная мощностьвыход 1 ... 10 В
выход 2 ... 7,5 В
Выходное напряжениевыход 1 ... 23 В (на нагрузке 50 Ом)
выход 2 ... 6,2; 19,5; 68 и 195 В (на нагрузках 5, 50, 600 ОМ и 5 кОм соответственно)
С мощностью явная опечатка - 10 Вт и 7,5 Вт, но на на нагрузке 5 ом - напряжение 6,2 В, мало. Нужен выходной транформатор.
И для подстройки частоты вместо одной ручки куча переключателей.
Верхняя частота не более 300 кГц - запаса нет, это плохо.
Поэтому лучшим для нас вариантом остается: задающий генератор с Али + промежуточный усилитель на КР544УД2А + повторитель Агеева.
Это около 10 В на выходе и около 1 А в нагрузке. Корпус - от компьютерного БП, по крайней мере мне с трудом удалось в него всё втиснуть.
Перспективный вариант (пока не закончен) - автогенератор на трёх транзисторах (пока без индикатора), но у него по напряжению на выходе скруглённые прямоугольники, а ток в катушке наполовину синусоидальный - сверху нормально, а внизу приплюснутый и с зубчиками на самом низу.
Ток в катушках не более 0,5...0,6 А при трансформаторе 24 В. Потребляемый от БП ток измеренный по падению напряжения на резисторе 1 ом = 0,4 А (на такой частоте тестер может врать, с радиатором примерно 100 см.кв. нагрев радиатора 60...65 град.). Напрашивается выходной повышающий трансформато/автотрансформатор, тогда ток в катушке и на выходе 1 А.
Главное достоинство - нет никаких настроек при эксплуатации.
 
Немного так сказать из практики применения.
Зимой опять сдуру повредил плечевой сустав, с трудом вылеченный катушкой года полтора тому назад.
Пытался опять применить катушку, точнее целых три.
300кГц - не помогло.
350 кГц - не помогло.
180 кГц - не помогло.
Точнее эффект был,но очень слабый.
Генератор - питание 32в. Катушка за пару минут греется градусов до 50.
А болело сильно, рубашку самостоятельно не мог одеть, спать на правом(больном) боку не мог.
Так с месяц промучился, потом осенило - дай думаю попробую с ГЗ-109,
там выход помощнее (со свободных концов катушки голубое свечение и довольно сильный запах озона).
И помогло...Пришел к выводу, что мощность нужна побольше.
Но все равно боль оставалась и тут пришла мысля сделать вот так :сначала 2 минуты с ГЗ-109 -180кГц,
затем 2 минуты с самодельного генератора 300кГц.
Впервые за месяц спал почти без боли в плече. После еще три дня повторял,по одному разу в день 2+2 минуты.
Сейчас если сильно не нагружать, почти не болит.
Смущает меня свечение и сильный запах озона --- не отравиться бы ... Какое же там напряжение генерируется при известной добротности катушки?​
 
123й генератор я включал с катухой плоской. Пользовались какое-то время, потом генератор возьми да и помре.
Логично - он не расчитан на такую нагрузку, это не УНЧ. Просто выходным транзисторам нужны соответствующие (большие) теплоотводы.
У меня Г3-102 до 200 кГц, он попроще. На выходе П609 и напряжение 8 В.
Открывал его, профилактировал, помню радиаторы и думаю, при такой нагрузке он тоже сгорит. Промышленные генераторы - не УМЗЧ, а простые УМЗЧ делать мы умеем.
Сейчас на скорую руку тяп-ляп проверил повышающий автотрансформатор на выходе автогенераторов, работает! Значит можно двигаться дальше.
Смущает меня свечение и сильный запах озона --- не отравиться бы ... Какое же там напряжение генерируется при известной добротности катушки?​
Про свечение и запах озона, это не Люстра Чижевского.
Нам нужно не высокое напряжение и не разряды, нам надо переменное электроМАГНИТНОЕ поле создаваемое переменным ТОКОМ.
Если подать с внутреннего повышающего трансформатора от генератора 150 В, ничего хорошего не получится. Это как в поговорке про разбитый лоб.
В нормальном генераторе с напряжением 10 В и резонансной катушкой, легко может получиться 1 кВ и больше - кусается и прожигает, проверено на себе. Ток малый, поэтому безопасно.
Никаких чудес. В самых основах ТЛЭЦ показывается (ну формулу вспоминать не буду) что напряжение в контуре может возрастать в добротность раз.
Так что повысить в 100 раз вполне возможно, но нам НЕ нужно высокое напряжение, нужен порядочный ток частотой в сотни кГц.
Запитка катушкой от генератора с высоким напряжением и высоким внутренним сопротивлением - самообман и тропинка в болото.
 
Кстати, чем хорош автогенератор - он заводится на частоте катушки
Так и есть. Еще в двадцать первом году я это понял https://ldsound.club/threads/katushka-tesla-mishina-rabotajuschaja-sxema-ot-ab.358/post-91637
avtogen-dlja-km-jpg.30699

Затем немного до ума довел https://ldsound.club/threads/katushka-tesla-mishina-rabotajuschaja-sxema-ot-ab.358/post-128640
Кстати омическое сопротивление катушек у меня следующее
180кГц - 1.8 Ом провод 0.51 по лаку.
300кГц - 1.2 Ом провод 0.51 по лаку
350кГц - 0.4 Ом провод 0.83 по лаку.
Ток в катушке, с автогенератора,точно уже не помню (осц.у меня бывает эпизодически), но слегка больше 1 ампера.
 
намерял 500 вольт на горячих концах катушки. Киловольт реально может быть в теории. Первая катушка вообще шумела на резонансе, если к уху прислонить. Долго думал о причине шума. понял, корона шумит.Концы провода нужно упрятать вглубь доски. Или изолировать термоусадкой.
Есть такое, шипит. При приближении пальза к концам, паленной кожей пахнет. В начале пути добавил "статики" (не могу придумать адекватного названия) , так у меня электроника заглючила. Ноутбук как вкопанный встал. Ни на что не реагировал. Дандорф, это который вдоль и поперек изучал катушки, вместе со своей командой пришел к выводу что именно "статика" воздействует на организм. От него отпочковался и "Монарх" со своими посохами. Имеет поклонников. Это к тому что в этом полный разнобой, кто чему верит. По поводу озона. Можно и травануться, только от другого. Образуются окислы азота а это в легких в кислоту переходит. А озон - это чудо. Кислородный концентратор, осушитель, охладитель на пельтье, медицинский озонатор, и много других мелочей и тонкостей. Барботируем масло и получаем лекарство от всех болезней. Испытано, проверено на себе, собаке и родственниках. Долго делал, нашел повод поделиться.
 
Последнее редактирование:
намерял 500 вольт на горячих концах катушки. Киловольт реально может быть в теории.
И на практике. Добротность в 100 вполне реальна. Кстати, пропитки клеем - зло, добротность понижают. Это я, как бывший студент говорю.
Первая катушка вообще шумела на резонансе, если к уху прислонить. Долго думал о причине шума. понял, корона шумит.
Не обязательно, могут шуметь просто провода при хорошем токе.
Концы провода нужно упрятать вглубь доски. Или изолировать термоусадкой.
Именно. И изолировать напряжения до киловольта - легко.
А можно схемку доведённую до ума, по ссылке я что-то не нашёл?
Приведённая схема, мягко говоря, сырая.
Кстати омическое сопротивление катушек у меня следующее
180кГц - 1.8 Ом провод 0.51 по лаку.
300кГц - 1.2 Ом провод 0.51 по лаку
350кГц - 0.4 Ом провод 0.83 по лаку.
Простите за грубое слово, но бряхня. Смотрим здесь и получаем при 0,48 по лаку 3 ом. Ну никак не 1,2 ом. Ошибка 5% - норма, ТРИ РАЗА - недопустимо. Блин, больше полувека назад учился в институте, полвека мне эти знания были не нужны, но тут же вижу грубые ошибки любителей без образования, значит не зря учили.
То что провод толстый - похвально и позволяет добиться лучших результатов, но при этом длина провода растёт, да и катушка диаметром под миллиметр выходит не дешёвой...
Ток в катушке, с автогенератора,точно уже не помню (осц.у меня бывает эпизодически), но слегка больше 1 ампера.
"Омическое" сопротивление НЕ ЗАВИСИТ ОТ ЧАСТОТЫ. "Омическое" - это сопротивление постоянному току. Импеданс - с учётом реактивных элементов. Увы, чем дальше, тем меньше я верю утверждениям, которые без детальных объяснений и фотографий. В
слегка больше 1 ампера.
поверю когда увижу осциллограмму с ручками и курбелями осциллографа и с объяснением как это делалось, и с напряжениями. Потому что "КПД" автогенератора если считать от выходного напряжения, гораздо меньше чем у усилителя "синуса". Хотя в цифру "чуть больше" 1 А и с катушкой намотанной толстым медным проводом, очень даже верю.
Ремарка. Я верю в честность большинства авторов статей и комментариев, но часто не верю в результаты их измерений, особенно - АЧХ _scare

"волшебные" результаты - следствие недостатка знаний, незнания основ теории.
 
Мааааленький вопросик. Этот супер-резонанс чем ловить будем, каким измерометром?
Вещество позволяющее зафиксировать парамагнитный резонанс -дифинилпикрилгидрозил. При помещении его в контур, при резонансе, добротность контура снижается. Это на всякий случай, вдруг единоверец появится, дело быстрее пойдет. Тут я один еретик, антимишинец.
 
И на практике. Добротность в 100 вполне реальна. Кстати, пропитки клеем - зло, добротность понижают. Это я, как бывший студент говорю.

Не обязательно, могут шуметь просто провода при хорошем токе.

Именно. И изолировать напряжения до киловольта - легко.

А можно схемку доведённую до ума, по ссылке я что-то не нашёл?
Приведённая схема, мягко говоря, сырая.

Простите за грубое слово, но бряхня. Смотрим здесь и получаем при 0,48 по лаку 3 ом. Ну никак не 1,2 ом. Ошибка 5% - норма, ТРИ РАЗА - недопустимо. Блин, больше полувека назад учился в институте, полвека мне эти знания были не нужны, но тут же вижу грубые ошибки любителей без образования, значит не зря учили.
То что провод толстый - похвально и позволяет добиться лучших результатов, но при этом длина провода растёт, да и катушка диаметром под миллиметр выходит не дешёвой...

"Омическое" сопротивление НЕ ЗАВИСИТ ОТ ЧАСТОТЫ. "Омическое" - это сопротивление постоянному току. Импеданс - с учётом реактивных элементов. Увы, чем дальше, тем меньше я верю утверждениям, которые без детальных объяснений и фотографий. В

поверю когда увижу осциллограмму с ручками и курбелями осциллографа и с объяснением как это делалось, и с напряжениями. Потому что "КПД" автогенератора если считать от выходного напряжения, гораздо меньше чем у усилителя "синуса". Хотя в цифру "чуть больше" 1 А и с катушкой намотанной толстым медным проводом, очень даже верю.
Ремарка. Я верю в честность большинства авторов статей и комментариев, но часто не верю в результаты их измерений, особенно - АЧХ _scare

"волшебные" результаты - следствие недостатка знаний, незнания основ теории.
Импеданс катушки на резонансе измерил с выхода генератора через резистор отбалдинского номинала, Ом 360. Валялся на столе. Получил за резистором на выводах катушки какое-то значение на экране. Потом подкинул резистор в параллель катушке, сигнал упал вдвое. Этот резистор был 5 Ом. Значит, и наша катуха примерно столько же.
 
Импеданс катушки на резонансе измерил с выхода генератора через резистор отбалдинского номинала, Ом 360. Валялся на столе. Получил за резистором на выводах катушки какое-то значение на экране. Потом подкинул резистор в параллель катушке, сигнал упал вдвое. Этот резистор был 5 Ом. Значит, и наша катуха примерно столько же.
Есть элементарная теория которая на 100% совпадает с практикой.
Пример: закон Ома. Правда, 99,9% не может его точно сформулировать.
Кстати, самое правильное определение электрического тока дал наш школьный учитель физики, а в учебниках акадэмики херню писали.
Ещё раз. Кратко, не совсем точно, на пальцах.
Катушка включена последовательно с конденсатором. Не будем углубляться и рисовать эквивалентные схемы, в нашем случае это лишнее.
В катушке ток отстает от напряжения, в конденсаторе - наоборот. На резонансе их реактивные сопротивления и "фазы" компенсируются и остаётся только чисто активное сопротивление провода катушки. Импеданс вырождается в активное сопротивление на резонансе (в идеале). Зная диаметр провода, его материал, длину (надо учитывать оба провода), нетрудно вычислить сопротивление на резонансе.
Но это верно для идеальной синусоиды и на практике оказывается несколько выше.
Ещё на первом курсе вдолбили и на экзаменах спрашивали. Добротность контура физически это отношение накопленной энергии которая "перетекает" из катушки в конденсатор и наоборот к энергии потерь в неизбежном сопротивлении катушки.
Есть понятие - "характеристическое сопротивление" оно равно корню из отношения L/C, греческая буква "ро". Отношение "ро" к R катушки и есть добротность.
Отсюда видно, что резонанс может быть на одной частоте, но для разных комбинаций L и С. Поэтому и добротность будет разная, а вместе с добротностью - напряжение на L и С, величина падения при расстройке.
Поэтому L и С должны быть оптимальными. Нельзя брать, например, очень большую ёмкость и крошечную индуктивность. Кстати, то же и для пассивных фильтров в акустике.
Очевидно что увеличивая толщину провода катушки Мишина, можно получить более высокую добротность т. е. нужный нам ток в катушке.
Но обычно проще просто увеличить напряжение от усилителя.
Но увеличится диаметр катушки, провод нужен длиннее, его сопротивление растёт но слабее чем уменьшается сопротивление от увеличения диаметра.
Наверное (это уже от меня) оптимальный диаметр провода примерно 0,5 мм.
Но всё это для контура "в вакууме", не учитывается и нагрев катушки, изменение сопротивления провода. Окружающие катушку предметы тоже влияют, особенно клей на проводе, всякие пропитки, они ухудшают свойства контура. Как ни смешно, но думаю, из обычных материалов лучше сухая(!) фанерка.
Но не люблю занозы, она хрупкая и обрабатывается хуже пластика, не гнётся.
Фактически всё это нас мало интересует, нам достаточного косвенного показателя - тока в катушке. На мой взгляд, оптимальный и достаточный - 1 Ампер. Ну хотя бы 0,7...0,8 (для "блина").
При желании можно измерить добротность получившейся катушки Мишина классическим способом с помощью вольтметра и генератора, но делать это надо правильно, а не кое-как. особого смысла в этом не вижу. Кстати, чем выше добротность, тем ближе форма тока к синусоидальной даже если подаваемое от усилителя напряжение имеет уродливую форму.
Думаю, единственный доступный нам и достоверный метод определения тока в катушке - наблюдение напряжение на резисторе малого номинала включенном последовательно с катушкой и лучше всего осциллографом. Форма может быть не чистым синусом и осциллограф хорош для формы, а не точных измерений, но для наших целей - достаточно.
К сожалению в теме мало практических схем, а очень много рассуждений и "гениальных идей". На мой взгляд, нужно больше проверенных в работе схем, на доступных деталях и не требующих особой ловкости в настройке.
Мало интересны схемы на редких и дорогих деталях. Мало внимания автогенераторам. Есть проблемы и с питанием.
Вот что хотелось бы увидеть в виде готовых решений.
 
Омическое" сопротивление НЕ ЗАВИСИТ ОТ ЧАСТОТЫ. "Омическое" - это сопротивление постоянному току.
Да,что вы говорите, кто бы мог подумать. Прямо капитан очевидность.
Именно сопротивление постоянному току я и привел, людям для ориентира.
Давно, уже несколько раз предлагал мотать катушку,располагая пару проводов не в одной плоскости, а один над другим. Сложность намотки увеличивается, но в этом случае диаметр катушки существенно уменьшается, соответственно меньше становится сопротивление постоянному току, растет добротность и пр. Просто попробуйте хотя бы раз так намотать и не будете чушь нести.
А можно схемку доведённую до ума, по ссылке я что-то не нашёл?
Да с вашим то умищем вы и сами лучше сделаете.
Вещество позволяющее зафиксировать парамагнитный резонанс -дифинилпикрилгидрозил. При помещении его в контур, при резонансе, добротность контура снижается. Это на всякий случай, вдруг единоверец появится, дело быстрее пойдет. Тут я один еретик, антимишинец.
Вы знаете, как то на одном из форумов два толковых товарища, весьма отличающиеся от остальной массы обсуждали ,что же все таки лечит в КМ. Ну уж явно не синус с частотой 300кГц. Немного пообщался с ними.
Потом у одного из них появилась возможность посмотреть спектр излучения катушки свч анализатором спектра. Оказалось присутствуют несколько гармоник частотой до 10ГГц.
Естественно возник вопрос откуда они взялись в сравнительно низкочастотном генераторе.
Пришли к вводу, что в катушке возникает ряд небольших локальных резонансов на свч, видимо из за высокого напряжения между витками происходит микропробой. Возможно какое то небольшое свч излучение благотворно воздействует на клетки организма. Было еще несколько совместных идей. Но пока озвучивать не буду.
А все эти спины, имплозии и пр. на мой взгляд просто фантазии от непонимания.
 
Вы знаете, как то на одном из форумов два толковых товарища, весьма отличающиеся от остальной массы обсуждали ,что же все таки лечит в КМ. Ну уж явно не синус с частотой 300кГц. Немного пообщался с ними.
Потом у одного из них появилась возможность посмотреть спектр излучения катушки свч анализатором спектра. Оказалось присутствуют несколько гармоник частотой до 10ГГц.
Естественно возник вопрос откуда они взялись в сравнительно низкочастотном генераторе.
Пришли к вводу, что в катушке возникает ряд небольших локальных резонансов на свч, видимо из за высокого напряжения между витками происходит микропробой. Возможно какое то небольшое свч излучение благотворно воздействует на клетки организма. Было еще несколько совместных идей. Но пока озвучивать не буду.
А все эти спины, имплозии и пр. на мой взгляд просто фантазии от непонимания.
Из за не имения какого либо внятного обьяснения механизма воздействия, приходится склоняться к наиболее грамотному. О свч слышал, каким концом притянуть к 300 кГц фантазии не хватало. К "спину" обратился за не имением других вариантов. От уважаемого спеца, кадидат наук всетаки ... Но к сожалению не слышал о людях которые поддержали бы эту идею. Кстати, меня к шипящей катушке тянет непроизвольно. Мой анализатор попроще, 1гГц, ничего не увидел. Недавно продал, почти не пользовался.
 
Последнее редактирование:
Лечебный эффект КМ это факт, моя же задача и идея- собрать выходной каскад для нее на том. что есть под ногами и с лучшим итогом, при малых затратах. Первая подвижка уже есть, повышайка на кольце , не требует 10- 15 в на пике, хватает 5-7. С которыми уже справится схемка попроще.
Второй вывод из содеянного- кроме режима А в выходном каскаде, если не брать безупречные в плане отсутствия ступеньки латералы, нет альтернативы. Биполяры гадят форму сигнала на резонансе, когда идет отбор тока. Вот тогда все бяки и вылезают, форма сигнала на выходе усилителя резко портится. В режиме А синус остается синусом, разве что чуток проседает на пике резонанса.
Катушка , как контур с высоченной добротностью, чистит питающий ток до идеального.
И если вижу на осциллографе картинку ТОКА в катушке, на которой есть видимые зазубрины или змейки, то наверняка сигнал на выходе усилителя -не для слабонервных.
 
Да,что вы говорите, кто бы мог подумать. Прямо капитан очевидность.
Именно сопротивление постоянному току я и привел, людям для ориентира.
Давно, уже несколько раз предлагал мотать катушку,располагая пару проводов не в одной плоскости, а один над другим. Сложность намотки увеличивается, но в этом случае диаметр катушки существенно уменьшается, соответственно меньше становится сопротивление постоянному току, растет добротность и пр. Просто попробуйте хотя бы раз так намотать и не будете чушь нести.

Да с вашим то умищем вы и сами лучше сделаете.

Вы знаете, как то на одном из форумов два толковых товарища, весьма отличающиеся от остальной массы обсуждали ,что же все таки лечит в КМ. Ну уж явно не синус с частотой 300кГц. Немного пообщался с ними.
Потом у одного из них появилась возможность посмотреть спектр излучения катушки свч анализатором спектра. Оказалось присутствуют несколько гармоник частотой до 10ГГц.
Естественно возник вопрос откуда они взялись в сравнительно низкочастотном генераторе.
Пришли к вводу, что в катушке возникает ряд небольших локальных резонансов на свч, видимо из за высокого напряжения между витками происходит микропробой. Возможно какое то небольшое свч излучение благотворно воздействует на клетки организма. Было еще несколько совместных идей. Но пока озвучивать не буду.
А все эти спины, имплозии и пр. на мой взгляд просто фантазии от непонимания.
Тут есть несколько вопросов:
- народ говорил, что на отводах (свободных) катушки напряжение около 500 вольт и даже кто-то про 1000 вольтов говорил. Классическая UTP разрешает подавать не более 125 (145) вольт -- изоляция там немного не для этого, но мало ли чего там в параметрах для UTP пишут.
- чтобы около 10 ГГерцов получить, надо бы резонатор (контур) соответствующий иметь, а не с такими конскими погонными ёмкостями и индуктивностями. Можно конечно предположить такой антинаучный вариант -- при пробое изоляции происходит разряд участков провода, заряженных разноименно -- классический вибратор Герца, замыкаемый искрой. Но это уже чистая ерунда. Амплитуда гармоник обычно спадает по закону 1/N, где N -- номер гармоники. Не будет там необходимого уровня мощности. В медицине для сугрева применяют другие частоты -- гораздо ниже, эффект есть, а спино-мозгового резонанса там нет.​
 
Последнее редактирование:
Тут есть несколько вопросов:
- народ говорил, что на отводах (свободных) катушки напряжение около 500 вольт и даже кто-то про 1000 вольтов говорил. Классическая UTP разрешает подавать не более 125 (145) вольт -- изоляция там немного не для этого, но мало ли чего там в параметрах для UTP пишут.
- чтобы около 10 ГГерцов получить, надо бы резонатор (контур) соответствующий иметь, а не с такими конскими погонными ёмкостями и индуктивностями. Можно конечно предположить такой антинаучный вариант -- при пробое изоляции происходит разряд участков провода, заряженных разноименно -- классический вибратор Герца, замыкаемый искрой. Но это уже чистая ерунда. Амплитуда гармоник обычно спадает по закону 1/N, где N -- номер гармоники. Не будет там необходимого уровня мощности. В медицине для сугрева применяют другие частоты -- гораздо ниже, эффект есть, а спино-мозгового резонанса там нет.​
Изоляция в UTP полиэтилен, если мне не изменяет склероз. А это диэлектрик крепкий на пробой. И ребята брали внутренность кабелей РК-50 или РК75 в роли высоковольтного провода
 

Статистика форума

Темы
3,304
Сообщения
263,020
Пользователи
2,544
Новый пользователь
vlad'mir
Назад
Сверху Снизу