Мелодия-103 стерео

  • Автор темы Автор темы LDS
  • Дата начала Дата начала
эмиттерные резисторы поставьте и все резко поплохеет)))
 
Оригинальная схема в Мелодии 103 работает без эмиттерных резисторов и ничего не плохеет
там у выходников бэта мелкая,а Вы кошерные 5200/1943+139\140 с большой бэтой поставили
Акулиничев с токовым шунтом оттого и искажает мало,что нет эмиттерных резисторов
 
такой вк ниже 6-8 ом лучше не использовать. так что ничего страшного. ГСТ верни.
с бета 100 прекрасно работает даже на нагрузку 1 Ом, с бета 25 на нагрузке 1 Ом чуть раньше начинает клипировать положительная полуволна. Ну а с ГСТ (с таким же током УН как в вольтодобавке ) работает хуже
Melodiya-103mod_BF=100_10kHz_RL-variable.pngMelodiya-103mod_BF=25_20kHz-spectr_RL-variable_.png
 
Последнее редактирование модератором:
эмиттерные резисторы поставьте и все резко поплохеет)))
поставил, поплохело, но не так резко, нормально работает на нагрузку 1,5 Ома и выше. На нагрузке 1 Ом искажения выше
Melodiya-103M2_BF100_20kHz-spectr_RL-variable.png
 
Последнее редактирование модератором:
Осталось сложить одно с другим. Совместить ГСТ с охватом выходного конденсатора ООС, и дать по рукам негодяям цепляющим на выход жалкой двойки 1-омную нагрузку. И дело в шляпе.
 
Совместить ГСТ с охватом выходного конденсатора ООС
гст звучит хуже ВД тк дает длинный спектр,хоть и меньше Кг
вот буфер повторитель перед вк как в Шушурине даст хороший эффект ,будет псевдотройка
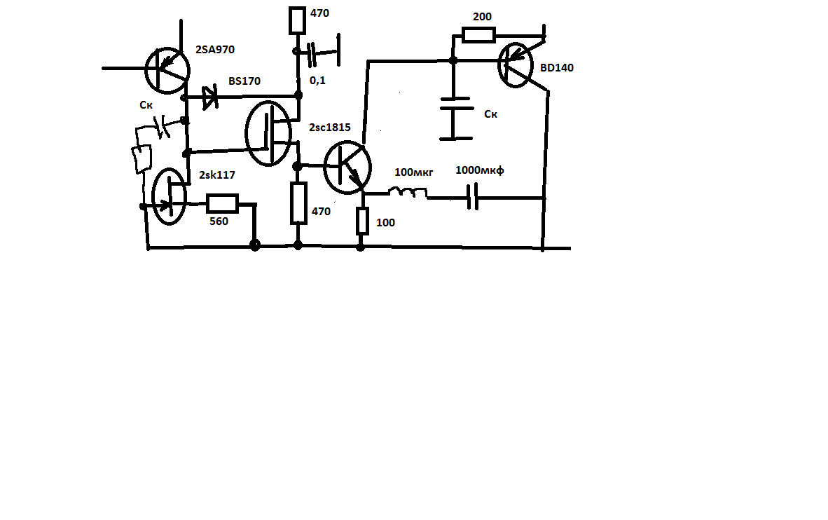
добавть всего один вд140 и резистор 200ом между его базой и эмиттером не сложно не куроча плату
 

Вложения

  • мелодия.png
    мелодия.png
    89.4 KB · Просмотры: 103
Последнее редактирование:
гст звучит хуже ВД тк дает длинный спектр,хоть и меньше Кг
ты знаешь, иногда когда ты говоришь у меня чёткое ощущение что ты бредишь.
Не может никакой тд или вд звучать. Ему нечем. Звучит только всё в комплексе. А в комплексе ГСТ гораздо стабильнее по току, даёт большее выходное сопротивление и лучше работает на НЧ. И в пределах данной схемы переживать за некий длинный хвост который якобы даст ГСТ я бы не стал- схема сама по себе жухлая. Как думаешь что будет если её довести по полной до ума? Правильно, получится Белый Дракон.
 
посмотри спектр с вд и ит вд проигрывает только по второй гармонике ,третья уже или равна или меньше у вд
а если каскод сделать из биполяра +кп302б то и вовсе вд луцце тк третья гармошка меньше
и это не белый дракон а усилитель конца 60х начала 70х годов ))))
 
Последнее редактирование:
если каскод сделать из биполяра +кп302б
размах максимальный упадёт. тут итак питание то небольшое.
Думаешь чего в Драконе ОЭ без каскода? Так вот. Маловато до ограничения получается.
 
1744789745000.png
Вольдобавка действительно даст чуть больше размах. НО
1) нужно отбалансировать усилитель входным делителем, что пока- не сделано. Вот, отбалансировал на картинке.
2) на малых уровнях вольтдобавка проигрывает по искажениям раз в десять.
3) на уровнях ближе к максимальным- почти нет разницы, децибел 4-6 в пользу ГСТ.

с ИТ упадет а вот ВД вывезет
чудес не бывает.)
 
гст звучит хуже ВД тк дает длинный спектр,хоть и меньше Кг
вот буфер повторитель перед вк как в Шушурине даст хороший эффект ,будет псевдотройка
добавть всего один вд140 и резистор 200ом между его базой и эмиттером не сложно не куроча плату
А якщо повторювач додати між Q! і Q4 за вашим малюнком? І ГСТ на двох транзиcторах, як у NEULO, а не ту безглуздість, що вкорячив пєтров?
Звісно, режими доведеться трохи підрихтувати. І обмеження на виході.
 
Последнее редактирование:
А якщо повторювач додати між Q! і Q4
если у Q4 большая бэта,то входное сопротивление и без повторювача достаточно большое,я бы лучше джифет над Q4 поставил каскодом а Q4 супербэту (больше 1000) взял,джифет применить для простоты доработки на заводской плате
 

Вложения

  • каскод мелод.png
    каскод мелод.png
    8.1 KB · Просмотры: 61
если у Q4 большая бэта,то входное сопротивление и без повторювача достаточно большое,я бы лучше джифет над Q4 поставил каскодом а Q4 супербэту (больше 1000) взял
А я б таки спробував симульнути, принаймні_da
Більша бета краще працюватиме в Q1, а для Q4 то зайве. Якщо вже каскодити Q4, то звичайним BJT транзистором з високою напругою Ерлі. Джейфети прибережіть для більш відповідного випадку.
 
Якщо вже каскодити Q4, то звичайним BJT транзистором з високою напругою Ерлі. Джейфети прибережіть для більш відповідного випадку.
тогда нужно цепи смещения лепить ,а так трехполюсник вместо штатного Q4
Більша бета краще працюватиме в Q1
она везде лучше,в УНЕ не менее важна если нет повторителя после Q1,
 
JFET відгризе зайвих пару вольт від живлення. які могли б додати потужності на виході. І режим для Q4 за напругами буде критичним.

Ще можна спробувати каскод Хоуксфорда
она везде лучше,в УНЕ не менее важна если нет повторителя после Q1,
то поставте туди повторювач і не робіть поважному товариству смішною Він ще кілька допоміжних функцій вміє, що підсилювачу вцілому не завадить
 
Последнее редактирование:
Ну это немного художественный свист. Двухтранзисторный ГСТ пока не будем мучать. Помучаем однотранзисторный и вольтдобавку.
1) стабильность по питанию.
1744823506936.png
Желтым- ГСТ, зелёным- вольдобавка.
Питание меняется от 15 до 25 вольт, с шагом 1 вольт.
Как видим вольдобавка ток покоя не держит совсем. Он просто болтается от питания.
2) подавление помех по питанию.
ГСТ желтым вольдобавка зелёным. И вправду ГСТ подавляет хуже. НО.
1744823726561.png
если добавить фильтр по питанию между ВК и УН - то оба варианта можно существенно улучшить, разница никуда особо не денется но хотя бы оба варианта будут работать заметно лучше.
1744823876844.png
окончательные варианты:
1744824089511.png

ну а теперь про влажные рассказы Юаня как ГСТ растит высшие гармоники поговорим. Итак.
Частота 1кГц напряжение на выходе примерно треть от максимального.
Общая картина:
1744824481930.png
Желтым вольдобавка зелёным- ГСТ.
А теперь ближе:
1744824744834.png
цвета такие же. оказывается что ГСТ сильно подавляет именно высшие гармоники. Причём нечётные- куда сильнее чем чётные. То есть картина обратная- схема с ГСТ будет звучать заметно лучше. Ну а то что ёмкость в БП нужна не 470мкФ а хотя бы 5000мкФ знают даже школьники- третьеклассники.
Наука понимаешь , это тебе не в микрочашке лохам баки забивать, и не в паинте схемы корябать.
 
так зачем треть от максимального? две трети бери
если сделать схему вот так то по барабану при одной трети тк искажения будут намного ниже а вот на максимальной мощности твой ИТ сольет
вот так сделай с ВД
Cк надо подобрать левый примерно 680р резистор 300ом правый пик 60р но это на глаз,симулятора нет
 

Вложения

  • мод мелодия.png
    мод мелодия.png
    18.2 KB · Просмотры: 78
Последнее редактирование:
кряк на мультисим 12 надо я свой потерял
а схему выше я в симе смотрел лет 8 назад,усиление более 100дб с разомкнутой оос при полюсе 20 кгц это без катушки,с катушкой еще лучше будет примерно на 6дб
я на худе ее применял даже два чела с веги паяли и хвалили
 
Последнее редактирование:
1744831877491.png
Третья подросла, а высшие всё равно прибиты. И кто тебе сказал что третья слышна лучше такой же по уровню пятой? так вот нет. она дальше от основного тона и хуже маскируется.
А то что ты рисуешь- вот сам и рисуй. Кому надо паяет Дракона, кому ненадо- читает тему где переливают из пустого в порожнее мучая схему которую давно пора уже пристрелить чтоб не мучалась. ) _gun_
 
Кому надо паяет Дракона
тут о модернизации речь готовой платы мелодии,я предложил выпаять Q4 и впаять трехполюсник из нескольких транзисторов после чего искажения упадут минимум в 20 раз хотябы как в 38 посте вд140 добавить
и смотреть надо уже эту схему где уН на буфер работает с ВД,там и ток Уна меньше (3ма) а значит входное больше и спектр другой
 
Последнее редактирование:
я предложил выпаять Q4 и впаять трехполюсник из нескольких транзисторов после
клубок транзисторов. как думаешь, насколько вырастет уровень фона 50 Гц о котором так страдал товарищ Петров?(правда он страдал больше про 100Гц, ну не суть)
 
клубок транзисторов. как думаешь, насколько вырастет уровень фона 50 Гц о котором так страдал товарищ Петров?
ставим диод в питание перед УН (после ВК) и после него электролит 1000...2200мкф заодно и просадка напряжения на уН при пиках потребления исчезнет
да какой клубок? один ,,,два транзистора добавить и параметры на порядок улучшатся,хотя бы буфер перед ВК это еще и устойчивость повысит тк в А классе у него постоянное входное сопротивление в отличие от ВК где ток меняется (режим АВ)
 

Вложения

  • клубок для мелодии.png
    клубок для мелодии.png
    15.6 KB · Просмотры: 74
кряк на мультисим 12 надо я свой потерял
а схему выше я в симе смотрел лет 8 назад,усиление более 100дб с разомкнутой оос при полюсе 20 кгц это без катушки,с катушкой еще лучше будет примерно на 6дб
я на худе ее применял даже два чела с веги паяли и хвалили
 

Вложения

клипирование при номинальном и просаженном напряжении питания
что имеем с ГСТ? Потерю выходного напряжения не менее 1 Вольт, а также искажения связанные с эффектом Эрли. Более того, при просадке напряжения питания с ГСТ клипирование более асимметричное.
С целью улучшения выхода из клипирования имеет смысл добавить указанные на схеме диоды
 

Вложения

  • Melodiyz-103_bootstrap_20kHz-Clip.png
    Melodiyz-103_bootstrap_20kHz-Clip.png
    85.8 KB · Просмотры: 82
  • Melodiyz-103_CS-1_20kHz-Clip.png
    Melodiyz-103_CS-1_20kHz-Clip.png
    88.7 KB · Просмотры: 80
Последнее редактирование:
вот так не будет просадки и параметры в разы лучше ,коррекцию подобрать в симе,ток буфера можно прибавить до 15,,,,20ма снизив R15 до 470,,,,680ом
 

Вложения

  • мод мелод 2.png
    мод мелод 2.png
    86.9 KB · Просмотры: 70
Последнее редактирование:
хотя бы буфер перед ВК это еще и устойчивость повысит тк в А классе у него постоянное входное сопротивление в отличие от ВК где ток меняется (режим АВ)
Годится!
 

Статистика форума

Темы
3,301
Сообщения
262,956
Пользователи
2,544
Новый пользователь
vlad'mir
Назад
Сверху Снизу