Мелодия-103 стерео

  • Автор темы Автор темы LDS
  • Дата начала Дата начала
максимально использовать напряжение питания с ГСТ поможет вольтодобавка
 

Вложения

  • Melodiyz-103_CS-2&bootstrap_20kHz-Clip.png
    Melodiyz-103_CS-2&bootstrap_20kHz-Clip.png
    152.3 KB · Просмотры: 94
максимально использовать напряжение питания с ГСТ поможет вольтодобавка
и такое делал,правда гст на bsp129 двухполюсный был,искажения меньше у такого варианта
 
Вольтодобавка с ГСТ - видел такое на чешских любительских форумах:)
Может у Вас новый Роджерс,Лик,Тандберг или Саба получились.
И будут популярны.
На недружественном DIY есть ЖимЖим, "автор" КИТов усилителей, который на критику отвечает, что дом построил и детей выучил на доходы...
 
Я эту схему с ГСТ в железе уже проверил все нормально и стабильно работает, послушал отложил буду делать корпус как время появится,а сейчас унч от Сириуса -226с,сделан по мотивам Агеева 87г.
 

Вложения

  • нч агеев.jpg
    нч агеев.jpg
    477.7 KB · Просмотры: 87
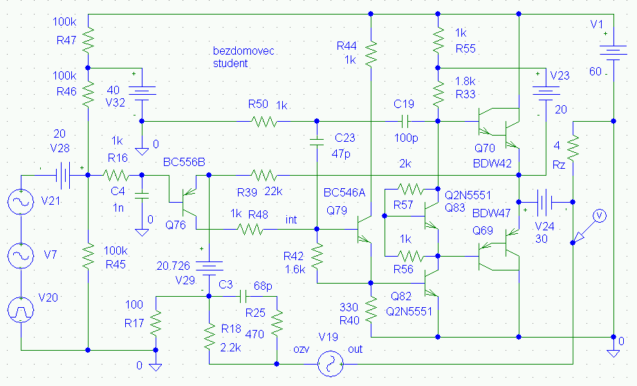
У освічених схемотехніків ГСТ мав би виглядати якось так:
PdfImage.png

Кому цікаво, які вигоди від цього отримає освічений схемотехнік, можуть сходити почитати статтю Волтера Джанга.
Всі невігласи йдуть повз, їх думка значення не має.
 
Последнее редактирование:
У освічених схемотехніків ГСТ мав би виглядати якось так:
Посмотреть вложение 132318
Кому цікаво, які вигоди від цього отримає освічений схемотехнік, можуть сходити почитати статтю Волтера Джанга.
Всі невігласи йдуть повз, їх думка значення не має.
витамир, такие ГСТ во всех без исключения усилителях Дугласа Селфа, Рода Эллиота, Боба Корделла и не только. Кого ты хочешь удивить своими познаниями. Цель ставилась сделать доработку
минимальной!
У тебя по делу от себя что нибудь есть предложить? Или кроме известных штампов у тебя в голове ничего нет.
 

Вложения

  • Melodiya-103_CS-2&bootstrap.png
    Melodiya-103_CS-2&bootstrap.png
    74.9 KB · Просмотры: 80
Последнее редактирование:
сделать доработку
так ИТ там плохой, он задаёт тон при подаче в одно плечо, сейчас перекошен в хлам. Выходной электролит - это разве доработка?
Про коррекцию на входе (Миллер - конский) в дохлом усе - это как? В ОСи 22 пФ,..
У меня не получилось, ни чего не предлагаю (извините за критику).
 
Последнее редактирование:
вот можно паять в капе)))
 

Вложения

  • мод мелод 3.png
    мод мелод 3.png
    72.7 KB · Просмотры: 76
Чехи...
danhard-bezdomovec-laco.jpg Atr4U.png 8kBfb.png DarMod.png DR9Yb.png 3ETmbtI.jpg
 
Последнее редактирование модератором:
на полевые перейти, точно:
1. вход на джефете
2. Выход на латералах.
УН - "слабое звено" окажется, но ему на порядки "полегчает"
 
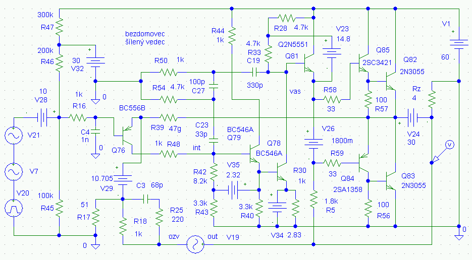
Bezdomovec smile_1
Мені завжди подобався тонкий чеський гумор.
Щодо схем. в них присутні кілька цікавинок, які не гріх використати.
Навчайтесь, Юане, це вам таки це, а не пєтровські витвори образотворчого мистецтва.
І корекція, і повторювач між першим і другим каскадами. _da
Там є ще чого вдосконалювати, але і так досить добре. Краще за Мелодієвий оригінал.
 
І корекція, і повторювач між першим і другим каскадами. _da
да нет места два потворювача ставить на родной плате,и без него нормально при бэте 1000,тк ток уна всего 2...3ма,его входное выше чем в штатном,имхо буфер перед вк важнее и устойчивее так
все эти варианты давно опробованы и с двумя повторювачами и на мосфете еще 2014г я тогда эту попологию полностью перелопатил в симе и двухполюсную и миллера и трехполюсную коррекцию и с катушкой,2й повторювач выброс дает как не верти,но он не страшен в принципе это не возбуд даже при клипе на меандре все нормально,но товарный вид портит когда меандр с выбросом,либо полюс валить надо что не желательно
повторитель имеет смысл если ИТ в нагрузке первого каскада,а если резистор то проще динамическую нагрузку сделать,не сильно усиление упадет по сравнению с повторителем
схем мало, петлевое и меандр надо посмотреть у этих чехов и клип
 
Последнее редактирование:
Последнее редактирование:
 
такие ГСТ во всех без исключения усилителях Дугласа Селфа, Рода Эллиота, Боба Корделла и не только.
Здесь надо смотреть И ПАЯТЬ конкретную схему.
Проверять В ЖЕЛЕЗЕ. Я немножко вожусь с этим делом и при одном напряжении ГСТ не дал никаких преимуществ, но при повышенном напряжении питания, у ГСТ появились небольшие преимущества (ещё нужно оптимальный ток подобрать что у ГСТ делается просто), но вот сделать ВД+ГСТ в голову не приходило, надо попробовать в конкретном усилителе, по результатам макетирования сделаю для себя выводы. Всегда могут вылезти неочевидные сюрпризы и они обычно неприятные. Только практика критерий истины.
Относительно, например, Сёлфа, ощущение что в его книжке 100% симуляции и ничего не испытано в железе. Другими словами - нужна проверка, проверка в конкретных схемах и с живыми деталями.
Написал и потому что в схеме над которой сейчас работаю, транзисторы с более высокими параметрами, более дорогие и весьма редкие звучат хуже (надо ещё перепроверить) более доступных.
 
Написал и потому что в схеме над которой сейчас работаю, транзисторы с более высокими параметрами, более дорогие и весьма редкие звучат хуже (надо ещё перепроверить) более доступных.
Режимы надо проверить токовые и глянуть нет ли подвозбуда.
А то "игра транзисторчиками" от балды нередко приводит к подобным результатам.
 
Режимы надо проверить токовые и глянуть нет ли подвозбуда.
А то "игра транзисторчиками" от балды нередко приводит к подобным результатам.
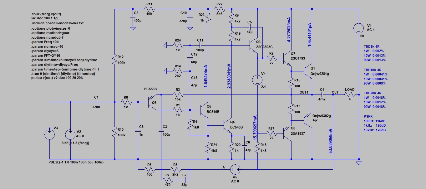
проверил работу модели на реактивных нагрузках от 50 нФ до 2 мкФ
Вот работа на нагрузке 2 Ома и параллельно реактивная нагрузка в виде конденсатора 2 мкФ
 

Вложения

  • Melodiya-103_CS-2&bootstrap_RL=2&CL=2uF_20kHz-spectr.png
    Melodiya-103_CS-2&bootstrap_RL=2&CL=2uF_20kHz-spectr.png
    85.8 KB · Просмотры: 76
Маловато С4 надо 200мкф.
 
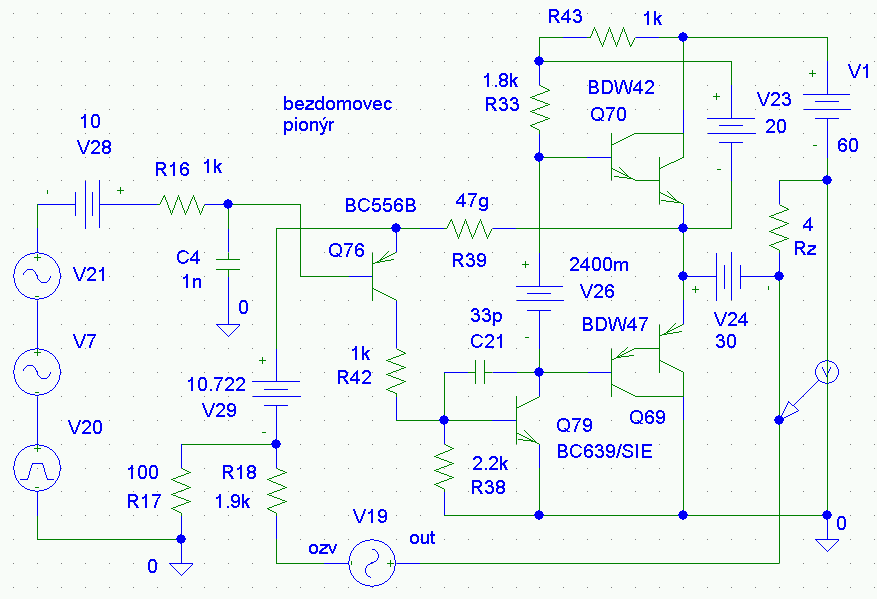
Бомж. Ціла сімейка бомжів: бомжик піонер, бомжик студент і бомжик могутній вчений _da
Зверніть увагу, що тут асиметричний повтoрювач наявний після кожного з каскадів підсилення напруги. І улюбленої проміж тут вольтодобавки до цілих трьох штук на підсилювач.
Пахнутиме "заучатиме" досить специфічно.
 
Последнее редактирование:
Я И
Вот работа на нагрузке 2 Ома и параллельно реактивная нагрузка в виде конденсатора 2 мкФ
У Вас нет моделей кт863?раз уж оставили квази и питание до 30в,то имеет смысл поставить их на выход ,должно быть лучше так средняя бета 350
 
Относительно, например, Сёлфа, ощущение что в его книжке 100% симуляции и ничего не испытано в железе. Другими словами - нужна проверка, проверка в конкретных схемах и с живыми деталями.
Написал и потому что в схеме над которой сейчас работаю, транзисторы с более высокими параметрами, более дорогие и весьма редкие звучат хуже (надо ещё перепроверить) более доступных.
Відчуття потрібно тренувати, перевіряти в ЗАЛІЗІ, як ви самі вище рекомендуєте іншим.
А не гнати на Селфа, який насправді є останнім з відомих популяризаторів овдиосхемотехніки, хто таки перевіряв ВСІ свої симуляції залізом, бо симулятори тоді лише народжувались. А практика Селфа і досягнуті ним результати загальновідомі і загальновизнані, на відміну від вашої метушні.
 
Последнее редактирование:
... практика Селфа і досягнуті ним результати загальновідомі і загальновизнані, на відміну від вашої метушні.
назовите хоть один промышленный усилитель выполненный по схеме Селфа получивший признание как хорошо звучащего. Лично я таких не знаю. В настоящее время все большее внимание уделяется безОСным усилителям и которые звучат на голову лучше подавляющего большинства ОСных. Я уже приводил философию Като из SOULNOTE, почитайте последнее интервью Александра Трусова который также перешел на безОСные усилители, не говоря о последних разработках Нельсона Пасса и других разработчиков мировой величины которые не признают книги Селфа, Корделла и других авторов как руководство к действию.
 
назовите хоть один промышленный усилитель выполненный по схеме Селфа получивший признание как хорошо звучащего. Лично я таких не знаю. В настоящее время все большее внимание уделяется безОСным усилителям и которые звучат на голову лучше подавляющего большинства ОСных. Я уже приводил философию Като из SOULNOTE, почитайте последнее интервью Александра Трусова который также перешел на безОСные усилители, не говоря о последних разработках Нельсона Пасса и других разработчиков мировой величины которые не признают книги Селфа, Корделла и других авторов как руководство к действию.
Они тебе за деньги расскажут про чюдо звук двухтактника без смещения на двух транзисторах. Лишь бы выгода была.
 
назовите хоть один промышленный усилитель выполненный по схеме Селфа получивший признание как хорошо звучащего. Лично я таких не знаю.
Тобто, багаторічна плідна праця на Cambridge Audio, TAG-McLaren Audio, та Soundcraft Electronics не враховується? А на смак і колір "гарний звук"(С) товаришів немає, це сугубо інтимна справа. _hm_
В настоящее время все большее внимание уделяется безОСным усилителям и которые звучат на голову лучше подавляющего большинства ОСных. Я уже приводил философию Като из SOULNOTE, почитайте последнее интервью Александра Трусова который также перешел на безОСные усилители, не говоря о последних разработках Нельсона Пасса и других разработчиков мировой величины которые не признают книги Селфа, Корделла и других авторов как руководство к действию.
Всі вище згадані так звані філософи, насправді, є банальні овдиоуфайли, які працюють під впливом жадібних маркетологів, або самі є маркетологи, перш за все. Селф же залишається інженером, насамперед. І популяризатором технічних знань і навичок.
 
Они тебе за деньги расскажут про чюдо звук двухтактника без смещения на двух транзисторах. Лишь бы выгода была.
ты прав, видимо Рогову хорошо проплатили что он рекламирует безОСные усилители.
И это только начало, наши разработчики также начали приобщаться к мировому опыту.
Полезно почитать последнее интервью Трусова, он нашел хорошую альтернативу ВК Хаксфорда.
витамир, я не видел ни в одном обзоре хорошо звучащих усилителей разработки названных тобой компаний. Селф написал кучу книг по разработке, но так и не понял от чего на самом деле зависит качество звука. По высказыванию одного из представителей компании выпускающей высококлассные усилители в усилителях с ОООС время задержки прохождения сигнала должно быть близко к нулю, но это трудно сделать обеспечив устойчивость. Не можете делать такие усилители - тогда делайте безОСные!. В реальных усилителях с ООС время задержки прохождения сигнала со входа до выхода колеблется от 0,2 мкс до 5 мкс и более.
 

Вложения

  • Рос_Hi-End_2018_Александр Трусов.png
    Рос_Hi-End_2018_Александр Трусов.png
    94.7 KB · Просмотры: 59
  • Рос_Hi-End_2018_Георгий Крылов.png
    Рос_Hi-End_2018_Георгий Крылов.png
    37.2 KB · Просмотры: 73
  • Рос_Hi-End_2018_Кулиш.png
    Рос_Hi-End_2018_Кулиш.png
    144.4 KB · Просмотры: 53
Последнее редактирование:
обеспечив устойчивость
вот именно, помнится мы и пикосекунды делали, только генератору.
200нс.
А скажи, 0.04-0.09% гармоник на 1кГц это прям низкие искажения? У нас считается на такой частоте верхний прям предел-предел 0.002%, а лучше конечно 0.0002.
1к.jpg ну вот, туда сюда ещё. Но никак не 0.04. Низкие искажения, якобы.
Вообще на росхиенде собираются в основном фрики с деньгами, как я понял.
 
Последнее редактирование:

Мелодия-103 стерео​

В журнале Электор статья о подобном усилителе называлась "Аромат шестидесятых":)
В 2020 на diy.com просимулировали "Бомжика-инженера" с моделями современных транзисторов и получили 0,0001% на 20кгц.
 
Последнее редактирование:

Статистика форума

Темы
3,301
Сообщения
262,956
Пользователи
2,544
Новый пользователь
vlad'mir
Назад
Сверху Снизу